Describes an IPv6 address. More...
#include <ipv6-address.h>
Public Member Functions | |
| Ipv6Address () | |
| Default constructor. More... | |
| Ipv6Address (char const *address) | |
| Constructs an Ipv6Address by parsing the input C-string. More... | |
| Ipv6Address (uint8_t address[16]) | |
| Constructs an Ipv6Address by using the input 16 bytes. More... | |
| Ipv6Address (Ipv6Address const &addr) | |
| Copy constructor. More... | |
| Ipv6Address (Ipv6Address const *addr) | |
| Copy constructor. More... | |
| ~Ipv6Address () | |
| Destructor. More... | |
| Ipv6Address | CombinePrefix (Ipv6Prefix const &prefix) |
| Combine this address with a prefix. More... | |
| void | GetBytes (uint8_t buf[16]) const |
| Get the bytes corresponding to the address. More... | |
| Ipv4Address | GetIpv4MappedAddress () const |
| Return the Ipv4 address. More... | |
| bool | IsAllHostsMulticast () const |
| If the IPv6 address is "all hosts multicast" (ff02::3/8). More... | |
| bool | IsAllNodesMulticast () const |
| If the IPv6 address is "all nodes multicast" (ff02::1/8). More... | |
| bool | IsAllRoutersMulticast () const |
| If the IPv6 address is "all routers multicast" (ff02::2/8). More... | |
| bool | IsAny () const |
| If the IPv6 address is the "Any" address. More... | |
| bool | IsDocumentation () const |
| If the IPv6 address is a documentation address (2001:DB8::/32). More... | |
| bool | IsEqual (const Ipv6Address &other) const |
| Comparison operation between two Ipv6Addresses. More... | |
| bool | IsIpv4MappedAddress () const |
| If the address is an IPv4-mapped address. More... | |
| bool | IsLinkLocal () const |
| If the IPv6 address is a link-local address (fe80::/64). More... | |
| bool | IsLinkLocalMulticast () const |
| If the IPv6 address is link-local multicast (ff02::/16). More... | |
| bool | IsLocalhost () const |
| If the IPv6 address is localhost (::1). More... | |
| bool | IsMulticast () const |
| If the IPv6 address is multicast (ff00::/8). More... | |
| bool | IsSolicitedMulticast () const |
| If the IPv6 address is a Solicited multicast address. More... | |
| operator Address () const | |
| Convert to Address object. More... | |
| void | Print (std::ostream &os) const |
| Print this address to the given output stream. More... | |
| void | Serialize (uint8_t buf[16]) const |
| Serialize this address to a 16-byte buffer. More... | |
| void | Set (char const *address) |
| Sets an Ipv6Address by parsing the input C-string. More... | |
| void | Set (uint8_t address[16]) |
| Set an Ipv6Address by using the input 16 bytes. More... | |
Static Public Member Functions | |
| static Ipv6Address | ConvertFrom (const Address &address) |
| Convert the Address object into an Ipv6Address ones. More... | |
| static Ipv6Address | Deserialize (const uint8_t buf[16]) |
| Deserialize this address. More... | |
| static Ipv6Address | GetAllHostsMulticast () |
| Get the "all hosts multicast" address. More... | |
| static Ipv6Address | GetAllNodesMulticast () |
| Get the "all nodes multicast" address. More... | |
| static Ipv6Address | GetAllRoutersMulticast () |
| Get the "all routers multicast" address. More... | |
| static Ipv6Address | GetAny () |
| Get the "any" (::) Ipv6Address. More... | |
| static Ipv6Address | GetLoopback () |
| Get the loopback address. More... | |
| static Ipv6Address | GetOnes () |
| Get the "all-1" IPv6 address (ffff:ffff:ffff:ffff:ffff:ffff:ffff:ffff). More... | |
| static Ipv6Address | GetZero () |
| Get the 0 (::) Ipv6Address. More... | |
| static bool | IsMatchingType (const Address &address) |
| If the Address matches the type. More... | |
| static Ipv6Address | MakeAutoconfiguredAddress (Mac16Address addr, Ipv6Address prefix) |
| Make the autoconfigured IPv6 address with Mac16Address. More... | |
| static Ipv6Address | MakeAutoconfiguredAddress (Mac48Address addr, Ipv6Address prefix) |
| Make the autoconfigured IPv6 address with Mac48Address. More... | |
| static Ipv6Address | MakeAutoconfiguredAddress (Mac64Address addr, Ipv6Address prefix) |
| Make the autoconfigured IPv6 address with Mac48Address. More... | |
| static Ipv6Address | MakeAutoconfiguredLinkLocalAddress (Mac16Address mac) |
| Make the autoconfigured link-local IPv6 address with Mac16Address. More... | |
| static Ipv6Address | MakeAutoconfiguredLinkLocalAddress (Mac48Address mac) |
| Make the autoconfigured link-local IPv6 address with Mac48Address. More... | |
| static Ipv6Address | MakeAutoconfiguredLinkLocalAddress (Mac64Address mac) |
| Make the autoconfigured link-local IPv6 address with Mac48Address. More... | |
| static Ipv6Address | MakeIpv4MappedAddress (Ipv4Address addr) |
| Make the Ipv4-mapped IPv6 address. More... | |
| static Ipv6Address | MakeSolicitedAddress (Ipv6Address addr) |
| Make the solicited IPv6 address. More... | |
Private Member Functions | |
| Address | ConvertTo (void) const |
| convert the IPv6Address object to an Address object. More... | |
Static Private Member Functions | |
| static uint8_t | GetType (void) |
| Return the Type of address. More... | |
Private Attributes | |
| uint8_t | m_address [16] |
| The address representation on 128 bits (16 bytes). More... | |
Friends | |
| bool | operator!= (Ipv6Address const &a, Ipv6Address const &b) |
| Not equal to operator. More... | |
| bool | operator< (Ipv6Address const &a, Ipv6Address const &b) |
| Less than to operator. More... | |
| bool | operator== (Ipv6Address const &a, Ipv6Address const &b) |
| Equal to operator. More... | |
Describes an IPv6 address.
Definition at line 47 of file ipv6-address.h.
| ns3::Ipv6Address::Ipv6Address | ( | ) |
Default constructor.
Definition at line 281 of file ipv6-address.cc.
References m_address, and NS_LOG_FUNCTION.
| ns3::Ipv6Address::Ipv6Address | ( | char const * | address | ) |
Constructs an Ipv6Address by parsing the input C-string.
| address | the C-string containing the IPv6 address (e.g. 2001:660:4701::1). |
Definition at line 299 of file ipv6-address.cc.
References ns3::AsciiToIpv6Host(), m_address, and NS_LOG_FUNCTION.
Here is the call graph for this function:| ns3::Ipv6Address::Ipv6Address | ( | uint8_t | address[16] | ) |
Constructs an Ipv6Address by using the input 16 bytes.
| address | the 128-bit address |
Definition at line 305 of file ipv6-address.cc.
References m_address, and NS_LOG_FUNCTION.
| ns3::Ipv6Address::Ipv6Address | ( | Ipv6Address const & | addr | ) |
Copy constructor.
| addr | Ipv6Address object |
Definition at line 287 of file ipv6-address.cc.
References m_address.
| ns3::Ipv6Address::Ipv6Address | ( | Ipv6Address const * | addr | ) |
Copy constructor.
| addr | Ipv6Address pointer |
Definition at line 293 of file ipv6-address.cc.
References m_address.
| ns3::Ipv6Address::~Ipv6Address | ( | ) |
| Ipv6Address ns3::Ipv6Address::CombinePrefix | ( | Ipv6Prefix const & | prefix | ) |
Combine this address with a prefix.
| prefix | a IPv6 prefix |
Definition at line 634 of file ipv6-address.cc.
References m_address, NS_LOG_FUNCTION, and Set().
Referenced by ns3::Ipv6L3Protocol::GetInterfaceForPrefix(), ns3::RipNg::HandleRequests(), ns3::RipNg::HandleResponses(), IsDocumentation(), ns3::Ipv6InterfaceAddress::IsInSameSubnet(), IsLinkLocal(), ns3::RipNg::NotifyAddAddress(), ns3::Ipv6StaticRouting::NotifyAddAddress(), ns3::RipNg::NotifyInterfaceUp(), ns3::RipNg::NotifyRemoveAddress(), and ns3::Ipv6StaticRouting::NotifyRemoveAddress().
Here is the call graph for this function:
Here is the caller graph for this function:
|
static |
Convert the Address object into an Ipv6Address ones.
| address | address to convert |
Definition at line 731 of file ipv6-address.cc.
References ns3::Address::CheckCompatible(), ns3::Address::CopyTo(), Deserialize(), GetType(), NS_ASSERT, and NS_LOG_FUNCTION.
Referenced by ns3::UdpSocketImpl::DoSendTo(), ns3::PbbAddressBlockIpv6::PrintAddress(), ns3::PbbMessageIpv6::PrintOriginatorAddress(), ns3::UdpClient::Send(), ns3::UdpEchoClient::Send(), ns3::UdpTraceClient::SendPacket(), ns3::PbbAddressBlockIpv6::SerializeAddress(), ns3::PbbMessageIpv6::SerializeOriginatorAddress(), ns3::UdpClient::StartApplication(), ns3::UdpTraceClient::StartApplication(), and ns3::UdpEchoClient::StartApplication().
Here is the call graph for this function:
Here is the caller graph for this function:
|
private |
convert the IPv6Address object to an Address object.
Definition at line 723 of file ipv6-address.cc.
References GetType(), NS_LOG_FUNCTION, and Serialize().
Here is the call graph for this function:
|
static |
Deserialize this address.
| buf | buffer to read address from |
Definition at line 337 of file ipv6-address.cc.
References NS_LOG_FUNCTION.
Referenced by ns3::Inet6SocketAddress::ConvertFrom(), ConvertFrom(), ns3::Ipv6PacketInfoTag::Deserialize(), ns3::SixLowPanIphc::Deserialize(), ns3::PbbAddressBlockIpv6::DeserializeAddress(), and ns3::PbbMessageIpv6::DeserializeOriginatorAddress().
Here is the caller graph for this function:
|
static |
Get the "all hosts multicast" address.
Definition at line 761 of file ipv6-address.cc.
References NS_LOG_FUNCTION_NOARGS.
|
static |
Get the "all nodes multicast" address.
Definition at line 747 of file ipv6-address.cc.
References NS_LOG_FUNCTION_NOARGS.
Referenced by ns3::Icmpv6L4Protocol::ForgeNS(), ns3::Icmpv6L4Protocol::HandleNS(), ns3::Radvd::HandleRead(), ns3::Radvd::Send(), ns3::Icmpv6L4Protocol::SendNS(), and ns3::Radvd::StartApplication().
Here is the caller graph for this function:
|
static |
Get the "all routers multicast" address.
Definition at line 754 of file ipv6-address.cc.
References NS_LOG_FUNCTION_NOARGS.
Referenced by ns3::Icmpv6L4Protocol::FunctionDadTimeout(), ns3::Ipv6EndPointDemux::Lookup(), and ns3::Radvd::StartApplication().
Here is the caller graph for this function:
|
static |
Get the "any" (::) Ipv6Address.
Definition at line 782 of file ipv6-address.cc.
References NS_LOG_FUNCTION_NOARGS.
Referenced by ns3::Ipv6L3Protocol::AddAutoconfiguredAddress(), ns3::Ipv6EndPointDemux::Allocate(), ns3::UdpSocketImpl::Bind(), ns3::Ipv6RawSocketImpl::Bind(), ns3::TcpSocketBase::Bind(), ns3::SixLowPanNetDevice::DecompressLowPanIphc(), ns3::RipNg::DoInitialize(), ns3::RipNg::DoSendRouteUpdate(), ns3::UdpSocketImpl::DoSendTo(), ns3::Icmpv6L4Protocol::ForgeNA(), ns3::Icmpv6L4Protocol::ForgeNS(), ns3::Ipv6RawSocketImpl::ForwardUp(), ns3::Ipv6InterfaceContainer::GetLinkLocalAddress(), ns3::Icmpv6L4Protocol::HandleNS(), ns3::RipNg::HandleRequests(), ns3::RipNg::HandleResponses(), ns3::Icmpv6L4Protocol::HandleRS(), ns3::Ipv6L3Protocol::IpMulticastForward(), ns3::Ipv6RawSocketImpl::Ipv6RawSocketImpl(), ns3::Ipv6EndPointDemux::Lookup(), ns3::SixLowPanNetDevice::MakeGlobalAddressFromMac(), ns3::SixLowPanNetDevice::MakeLinkLocalAddressFromMac(), ns3::RipNg::NotifyInterfaceUp(), ns3::Ipv6L3Protocol::RemoveAutoconfiguredAddress(), ns3::Icmpv6L4Protocol::SendNA(), ns3::Icmpv6L4Protocol::SendNS(), ns3::Ipv6L3Protocol::SendRealOut(), ns3::RipNg::SendRouteRequest(), ns3::Icmpv6L4Protocol::SendRS(), ns3::Ipv6InterfaceContainer::SetDefaultRoute(), ns3::Ipv6InterfaceContainer::SetDefaultRouteInAllNodes(), ns3::Ipv6EndPointDemux::SimpleLookup(), ns3::UdpEchoServer::StartApplication(), and ns3::UdpServer::StartApplication().
Here is the caller graph for this function:| void ns3::Ipv6Address::GetBytes | ( | uint8_t | buf[16] | ) | const |
Get the bytes corresponding to the address.
| buf | buffer to store the data |
Definition at line 796 of file ipv6-address.cc.
References m_address, and NS_LOG_FUNCTION.
Referenced by ns3::Ipv6AddressGeneratorImpl::AddAllocated(), ns3::SixLowPanNetDevice::CompressLowPanHc1(), ns3::SixLowPanNetDevice::CompressLowPanIphc(), ns3::Ipv6AddressGeneratorImpl::Init(), ns3::Ipv6AddressGeneratorImpl::InitAddress(), ns3::Ipv6Prefix::IsMatch(), MakeAutoconfiguredAddress(), ns3::Ipv6AddressGeneratorImpl::NextNetwork(), ns3::Ipv6AddressHash::operator()(), ns3::Icmpv6OptionPrefixInformation::Serialize(), and ns3::WriteTo().
Here is the caller graph for this function:| Ipv4Address ns3::Ipv6Address::GetIpv4MappedAddress | ( | ) | const |
Return the Ipv4 address.
Definition at line 353 of file ipv6-address.cc.
References ns3::Ipv4Address::Deserialize(), NS_LOG_FUNCTION, and Serialize().
Referenced by ns3::TcpSocketBase::Connect(), ns3::UdpSocketImpl::DoSendTo(), and ns3::TcpL4Protocol::SendPacket().
Here is the call graph for this function:
Here is the caller graph for this function:
|
static |
Get the loopback address.
Definition at line 768 of file ipv6-address.cc.
References NS_LOG_FUNCTION_NOARGS.
Referenced by ns3::Ipv6Interface::RemoveAddress(), ns3::Ipv6L3Protocol::RemoveAddress(), and ns3::Ipv6L3Protocol::SetupLoopback().
Here is the caller graph for this function:
|
static |
Get the "all-1" IPv6 address (ffff:ffff:ffff:ffff:ffff:ffff:ffff:ffff).
Definition at line 789 of file ipv6-address.cc.
References NS_LOG_FUNCTION_NOARGS.
|
staticprivate |
Return the Type of address.
Definition at line 740 of file ipv6-address.cc.
References NS_LOG_FUNCTION_NOARGS, and ns3::Address::Register().
Referenced by ConvertFrom(), ConvertTo(), and IsMatchingType().
Here is the call graph for this function:
Here is the caller graph for this function:
|
static |
Get the 0 (::) Ipv6Address.
Definition at line 775 of file ipv6-address.cc.
References NS_LOG_FUNCTION_NOARGS, and zero.
Referenced by ns3::Ipv6RoutingTableEntry::CreateDefaultRoute(), ns3::Ipv6FlowClassifier::FindFlow(), ns3::Icmpv6L4Protocol::HandleRA(), ns3::Ipv6RoutingTableEntry::IsDefault(), ns3::Ipv6RoutingTableEntry::IsGateway(), ns3::RipNg::Lookup(), ns3::Ipv6StaticRouting::LookupStatic(), ns3::Ipv6StaticRouting::NotifyAddRoute(), ns3::Ipv6StaticRouting::NotifyRemoveRoute(), and ns3::Ipv6L3Protocol::Send().
Here is the caller graph for this function:| bool ns3::Ipv6Address::IsAllHostsMulticast | ( | ) | const |
If the IPv6 address is "all hosts multicast" (ff02::3/8).
Definition at line 685 of file ipv6-address.cc.
References NS_LOG_FUNCTION.
| bool ns3::Ipv6Address::IsAllNodesMulticast | ( | ) | const |
If the IPv6 address is "all nodes multicast" (ff02::1/8).
Definition at line 671 of file ipv6-address.cc.
References NS_LOG_FUNCTION.
| bool ns3::Ipv6Address::IsAllRoutersMulticast | ( | ) | const |
If the IPv6 address is "all routers multicast" (ff02::2/8).
Definition at line 678 of file ipv6-address.cc.
References NS_LOG_FUNCTION.
| bool ns3::Ipv6Address::IsAny | ( | ) | const |
If the IPv6 address is the "Any" address.
Definition at line 692 of file ipv6-address.cc.
References NS_LOG_FUNCTION.
Referenced by ns3::Ipv6Interface::AddAddress(), ns3::Ipv6L3Protocol::AddAutoconfiguredAddress(), ns3::NdiscCache::Entry::FunctionDelayTimeout(), ns3::NdiscCache::Entry::FunctionProbeTimeout(), ns3::NdiscCache::Entry::FunctionRetransmitTimeout(), ns3::Icmpv6L4Protocol::HandleNS(), ns3::Ipv6L3Protocol::IpForward(), ns3::RipNg::Lookup(), ns3::Ipv6StaticRouting::LookupStatic(), ns3::SixLowPanNetDevice::MakeGlobalAddressFromMac(), ns3::SixLowPanNetDevice::MakeLinkLocalAddressFromMac(), and ns3::Ipv6RawSocketImpl::SendTo().
Here is the caller graph for this function:| bool ns3::Ipv6Address::IsDocumentation | ( | ) | const |
If the IPv6 address is a documentation address (2001:DB8::/32).
Definition at line 700 of file ipv6-address.cc.
References CombinePrefix(), and NS_LOG_FUNCTION.
Referenced by ns3::Ipv6L3Protocol::IpForward().
Here is the call graph for this function:
Here is the caller graph for this function:| bool ns3::Ipv6Address::IsEqual | ( | const Ipv6Address & | other | ) | const |
Comparison operation between two Ipv6Addresses.
| other | the IPv6 address to which to compare thisaddress |
Definition at line 813 of file ipv6-address.cc.
References m_address, and NS_LOG_FUNCTION.
Referenced by ns3::Icmpv6L4Protocol::HandleRedirection(), ns3::Ipv6RoutingTableEntry::IsDefault(), ns3::Ipv6RoutingTableEntry::IsGateway(), ns3::Ipv6ListRouting::RouteInput(), ns3::RipNg::RouteInput(), and ns3::Ipv6StaticRouting::RouteInput().
Here is the caller graph for this function:| bool ns3::Ipv6Address::IsIpv4MappedAddress | ( | ) | const |
If the address is an IPv4-mapped address.
Definition at line 622 of file ipv6-address.cc.
References m_address, and NS_LOG_FUNCTION.
Referenced by ns3::TcpSocketBase::Connect(), ns3::UdpSocketImpl::DoSendTo(), Print(), ns3::UdpL4Protocol::Receive(), and ns3::TcpL4Protocol::SendPacket().
Here is the caller graph for this function:| bool ns3::Ipv6Address::IsLinkLocal | ( | ) | const |
If the IPv6 address is a link-local address (fe80::/64).
Definition at line 802 of file ipv6-address.cc.
References CombinePrefix(), IsMulticast(), and NS_LOG_FUNCTION.
Referenced by ns3::Ipv6StaticRouting::AddHostRouteTo(), ns3::Ipv6StaticRouting::AddNetworkRouteTo(), ns3::RipNg::AddNetworkRouteTo(), ns3::SixLowPanNetDevice::CompressLowPanHc1(), ns3::SixLowPanNetDevice::CompressLowPanIphc(), Ipv6L3ProtocolTestCase::DoRun(), ns3::Icmpv6L4Protocol::FunctionDadTimeout(), ns3::Ipv6InterfaceContainer::GetLinkLocalAddress(), ns3::Icmpv6L4Protocol::HandleNS(), ns3::RipNg::HandleRequests(), ns3::RipNg::HandleResponses(), ns3::Ipv6L3Protocol::IpForward(), ns3::Ipv6InterfaceAddress::IsInSameSubnet(), ns3::Icmpv6L4Protocol::Lookup(), ns3::RipNg::RouteInput(), ns3::Ipv6L3Protocol::Send(), ns3::Ipv6InterfaceAddress::SetAddress(), and ns3::Ipv6L3Protocol::SourceAddressSelection().
Here is the call graph for this function:
Here is the caller graph for this function:| bool ns3::Ipv6Address::IsLinkLocalMulticast | ( | ) | const |
If the IPv6 address is link-local multicast (ff02::/16).
Definition at line 612 of file ipv6-address.cc.
References m_address, and NS_LOG_FUNCTION.
Referenced by ns3::Ipv6InterfaceAddress::IsInSameSubnet(), ns3::RipNg::Lookup(), ns3::Ipv6StaticRouting::LookupStatic(), ns3::Ipv6ListRouting::RouteInput(), ns3::Ipv6L3Protocol::Send(), ns3::Ipv6InterfaceAddress::SetAddress(), and ns3::Ipv6L3Protocol::SourceAddressSelection().
Here is the caller graph for this function:| bool ns3::Ipv6Address::IsLocalhost | ( | ) | const |
If the IPv6 address is localhost (::1).
Definition at line 595 of file ipv6-address.cc.
References NS_LOG_FUNCTION.
Referenced by ns3::Ipv6Interface::AddAddress(), and ns3::Ipv6InterfaceAddress::SetAddress().
Here is the caller graph for this function:
|
static |
If the Address matches the type.
| address | other address |
Definition at line 712 of file ipv6-address.cc.
References ns3::Address::CheckCompatible(), GetType(), and NS_LOG_FUNCTION.
Referenced by ns3::UdpHeader::CalculateHeaderChecksum(), ns3::UdpSocketImpl::DoSendTo(), ns3::UdpClient::Send(), ns3::UdpEchoClient::Send(), ns3::UdpTraceClient::SendPacket(), ns3::UdpClient::StartApplication(), ns3::UdpTraceClient::StartApplication(), and ns3::UdpEchoClient::StartApplication().
Here is the call graph for this function:
Here is the caller graph for this function:| bool ns3::Ipv6Address::IsMulticast | ( | void | ) | const |
If the IPv6 address is multicast (ff00::/8).
Definition at line 602 of file ipv6-address.cc.
References m_address, and NS_LOG_FUNCTION.
Referenced by ns3::Ipv6FlowClassifier::Classify(), ns3::SixLowPanNetDevice::CompressLowPanIphc(), ns3::UdpSocketImpl::DoSendTo(), ns3::Icmpv6L4Protocol::HandleEchoRequest(), ns3::Ipv6L3Protocol::IpForward(), IsLinkLocal(), ns3::Ipv6L3Protocol::LocalDeliver(), ns3::Ipv6ExtensionLooseRouting::Process(), ns3::Ipv6Extension::ProcessOptions(), ns3::Ipv6ListRouting::RouteInput(), ns3::RipNg::RouteInput(), ns3::Ipv6StaticRouting::RouteInput(), ns3::RipNg::RouteOutput(), ns3::Ipv6StaticRouting::RouteOutput(), ns3::Ipv6Interface::Send(), ns3::Icmpv6L4Protocol::SendNS(), and ns3::Icmpv6L4Protocol::SendRS().
Here is the caller graph for this function:| bool ns3::Ipv6Address::IsSolicitedMulticast | ( | ) | const |
If the IPv6 address is a Solicited multicast address.
Definition at line 654 of file ipv6-address.cc.
References NS_LOG_FUNCTION, and Serialize().
Here is the call graph for this function:
|
static |
Make the autoconfigured IPv6 address with Mac16Address.
| addr | the MAC address (16 bits). |
| prefix | the IPv6 prefix |
Definition at line 364 of file ipv6-address.cc.
References ns3::Mac16Address::CopyTo(), GetBytes(), NS_LOG_FUNCTION, and Set().
Referenced by ns3::Ipv6L3Protocol::AddAutoconfiguredAddress(), ns3::SixLowPanNetDevice::MakeGlobalAddressFromMac(), ns3::Ipv6AddressHelper::NewAddress(), and ns3::Ipv6L3Protocol::RemoveAutoconfiguredAddress().
Here is the call graph for this function:
Here is the caller graph for this function:
|
static |
Make the autoconfigured IPv6 address with Mac48Address.
| addr | the MAC address (48 bits). |
| prefix | the IPv6 prefix |
Definition at line 382 of file ipv6-address.cc.
References ns3::Mac48Address::CopyTo(), GetBytes(), NS_LOG_FUNCTION, and Set().
Here is the call graph for this function:
|
static |
Make the autoconfigured IPv6 address with Mac48Address.
| addr | the MAC address (64 bits). |
| prefix | the IPv6 prefix |
Definition at line 402 of file ipv6-address.cc.
References ns3::Mac64Address::CopyTo(), GetBytes(), NS_LOG_FUNCTION, and Set().
Here is the call graph for this function:
|
static |
Make the autoconfigured link-local IPv6 address with Mac16Address.
| mac | the MAC address (16 bits). |
Definition at line 418 of file ipv6-address.cc.
References ns3::Mac16Address::CopyTo(), NS_LOG_FUNCTION, and Set().
Referenced by ns3::Ipv6Interface::DoSetup(), and ns3::SixLowPanNetDevice::MakeLinkLocalAddressFromMac().
Here is the call graph for this function:
Here is the caller graph for this function:
|
static |
Make the autoconfigured link-local IPv6 address with Mac48Address.
| mac | the MAC address (48 bits). |
Definition at line 438 of file ipv6-address.cc.
References ns3::Mac48Address::CopyTo(), NS_LOG_FUNCTION, and Set().
Here is the call graph for this function:
|
static |
Make the autoconfigured link-local IPv6 address with Mac48Address.
| mac | the MAC address (64 bits). |
Definition at line 460 of file ipv6-address.cc.
References ns3::Mac64Address::CopyTo(), NS_LOG_FUNCTION, and Set().
Here is the call graph for this function:
|
static |
Make the Ipv4-mapped IPv6 address.
| addr | the IPv4 address |
Definition at line 344 of file ipv6-address.cc.
References NS_LOG_FUNCTION, and ns3::Ipv4Address::Serialize().
Referenced by ns3::TcpL4Protocol::Receive(), and ns3::UdpL4Protocol::Receive().
Here is the call graph for this function:
Here is the caller graph for this function:
|
static |
Make the solicited IPv6 address.
| addr | the IPv6 address |
Definition at line 478 of file ipv6-address.cc.
References NS_LOG_FUNCTION, Serialize(), and Set().
Referenced by ns3::Icmpv6L4Protocol::DoDAD(), ns3::NdiscCache::Entry::FunctionRetransmitTimeout(), and ns3::Icmpv6L4Protocol::Lookup().
Here is the call graph for this function:
Here is the caller graph for this function:| ns3::Ipv6Address::operator Address | ( | ) | const |
Convert to Address object.
Definition at line 718 of file ipv6-address.cc.
| void ns3::Ipv6Address::Print | ( | std::ostream & | os | ) | const |
Print this address to the given output stream.
The print format is in the typical "2001:660:4701::1".
| os | the output stream to which this Ipv6Address is printed |
Definition at line 500 of file ipv6-address.cc.
References first::address, IsIpv4MappedAddress(), m_address, and NS_LOG_FUNCTION.
Referenced by ns3::operator<<(), ns3::PbbAddressBlockIpv6::PrintAddress(), and ns3::PbbMessageIpv6::PrintOriginatorAddress().
Here is the call graph for this function:
Here is the caller graph for this function:| void ns3::Ipv6Address::Serialize | ( | uint8_t | buf[16] | ) | const |
Serialize this address to a 16-byte buffer.
| buf | the output buffer to which this address gets overwritten with this Ipv6Address |
Definition at line 331 of file ipv6-address.cc.
References m_address, and NS_LOG_FUNCTION.
Referenced by ns3::Icmpv6Header::CalculatePseudoHeaderChecksum(), ns3::Inet6SocketAddress::ConvertTo(), ConvertTo(), Ipv6AddressTestCase1::DoRun(), GetIpv4MappedAddress(), ns3::Mac48Address::GetMulticast(), IsSolicitedMulticast(), MakeSolicitedAddress(), ns3::RipNgRte::Serialize(), ns3::Ipv6PacketInfoTag::Serialize(), ns3::Icmpv6NS::Serialize(), ns3::Icmpv6NA::Serialize(), ns3::SixLowPanIphc::Serialize(), ns3::Icmpv6Redirection::Serialize(), ns3::PbbAddressBlockIpv6::SerializeAddress(), and ns3::PbbMessageIpv6::SerializeOriginatorAddress().
Here is the caller graph for this function:| void ns3::Ipv6Address::Set | ( | char const * | address | ) |
Sets an Ipv6Address by parsing the input C-string.
| address | the C-string containing the IPv6 address (e.g. 2001:660:4701::1). |
Definition at line 318 of file ipv6-address.cc.
References ns3::AsciiToIpv6Host(), m_address, and NS_LOG_FUNCTION.
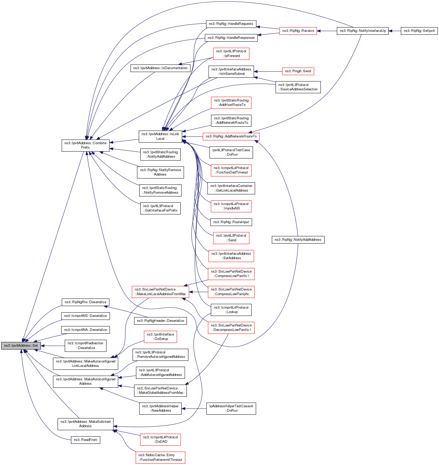
Referenced by CombinePrefix(), ns3::RipNgRte::Deserialize(), ns3::Icmpv6NS::Deserialize(), ns3::Icmpv6NA::Deserialize(), ns3::Icmpv6Redirection::Deserialize(), MakeAutoconfiguredAddress(), MakeAutoconfiguredLinkLocalAddress(), MakeSolicitedAddress(), and ns3::ReadFrom().
Here is the call graph for this function:
Here is the caller graph for this function:| void ns3::Ipv6Address::Set | ( | uint8_t | address[16] | ) |
Set an Ipv6Address by using the input 16 bytes.
| address | the 128-bit address |
Definition at line 324 of file ipv6-address.cc.
References m_address, and NS_LOG_FUNCTION.
|
friend |
Not equal to operator.
| a | the first operand |
| b | the first operand |
Definition at line 555 of file ipv6-address.h.
|
friend |
Less than to operator.
| a | the first operand |
| b | the first operand |
Definition at line 560 of file ipv6-address.h.
|
friend |
Equal to operator.
| a | the first operand |
| b | the first operand |
Definition at line 550 of file ipv6-address.h.
|
private |
The address representation on 128 bits (16 bytes).
Definition at line 352 of file ipv6-address.h.
Referenced by CombinePrefix(), GetBytes(), Ipv6Address(), IsEqual(), IsIpv4MappedAddress(), IsLinkLocalMulticast(), IsMulticast(), ns3::operator!=(), ns3::operator<(), ns3::operator==(), Print(), Serialize(), and Set().