AODV deferred route lookup test case (see Bug 772) More...
#include "bug-772.h"
Inheritance diagram for Bug772ChainTest:
Collaboration diagram for Bug772ChainTest:Public Member Functions | |
| Bug772ChainTest (const char *const prefix, const char *const proto, Time time, uint32_t size) | |
| Create test case. More... | |
| ~Bug772ChainTest () | |
Public Member Functions inherited from ns3::TestCase | |
| virtual | ~TestCase () |
| Destructor. More... | |
| std::string | GetName (void) const |
Private Member Functions | |
| void | CheckResults () |
| Compare traces with reference ones. More... | |
| void | CreateDevices () |
| Create devices, install TCP/IP stack and applications. More... | |
| void | CreateNodes () |
| Create test topology. More... | |
| void | DoRun () |
| Go. More... | |
| void | SendData (Ptr< Socket > socket) |
| Send data. More... | |
Private Attributes | |
| NodeContainer * | m_nodes |
| const uint16_t | m_port |
| port number More... | |
| const std::string | m_prefix |
| PCAP file names prefix. More... | |
| const std::string | m_proto |
| Socket factory TID. More... | |
| Ptr< Socket > | m_recvSocket |
| Receiving socket. More... | |
| Ptr< Socket > | m_sendSocket |
| Transmitting socket. More... | |
| const uint32_t | m_size |
| Chain size. More... | |
| const double | m_step |
| Chain step, meters. More... | |
| const Time | m_time |
| Total simulation time. More... | |
Additional Inherited Members | |
Public Types inherited from ns3::TestCase | |
| enum | TestDuration { QUICK = 1, EXTENSIVE = 2, TAKES_FOREVER = 3 } |
| How long the test takes to execute. More... | |
Protected Member Functions inherited from ns3::TestCase | |
| TestCase (std::string name) | |
| Constructor. More... | |
| void | AddTestCase (TestCase *testCase, enum TestDuration duration) |
| Add an individual child TestCase to this test suite. More... | |
| TestCase * | GetParent () const |
| Get the parent of this TestCsse. More... | |
| bool | IsStatusFailure (void) const |
| Check if any tests failed. More... | |
| bool | IsStatusSuccess (void) const |
| Check if all tests passed. More... | |
| void | SetDataDir (std::string directory) |
| Set the data directory where reference trace files can be found. More... | |
| void | ReportTestFailure (std::string cond, std::string actual, std::string limit, std::string message, std::string file, int32_t line) |
| Log the failure of this TestCase. More... | |
| bool | MustAssertOnFailure (void) const |
| Check if this run should assert on failure. More... | |
| bool | MustContinueOnFailure (void) const |
| Check if this run should continue on failure. More... | |
| std::string | CreateDataDirFilename (std::string filename) |
| Construct the full path to a file in the data directory. More... | |
| std::string | CreateTempDirFilename (std::string filename) |
| Construct the full path to a file in a temporary directory. More... | |
| Bug772ChainTest::Bug772ChainTest | ( | const char *const | prefix, |
| const char *const | proto, | ||
| Time | time, | ||
| uint32_t | size | ||
| ) |
Create test case.
| prefix | Unique file names prefix |
| proto | ns3::UdpSocketFactory or ns3::TcpSocketFactory |
| size | Number of nodes in the chain |
| time | Simulation time |
Definition at line 52 of file bug-772.cc.
| Bug772ChainTest::~Bug772ChainTest | ( | ) |
Definition at line 63 of file bug-772.cc.
References m_nodes.
|
private |
Compare traces with reference ones.
Definition at line 173 of file bug-772.cc.
References m_prefix, m_size, and NS_PCAP_TEST_EXPECT_EQ.
Referenced by DoRun().
Here is the caller graph for this function:
|
private |
Create devices, install TCP/IP stack and applications.
Definition at line 115 of file bug-772.cc.
References first::address, ns3::Ipv4AddressHelper::Assign(), ns3::AodvHelper::AssignStreams(), ns3::YansWifiChannelHelper::AssignStreams(), ns3::InternetStackHelper::AssignStreams(), ns3::WifiHelper::AssignStreams(), ns3::Socket::Bind(), ns3::Socket::Connect(), ns3::YansWifiChannelHelper::Create(), ns3::TestCase::CreateTempDirFilename(), first::devices, ns3::PcapHelperForDevice::EnablePcap(), ns3::NetDeviceContainer::Get(), ns3::NodeContainer::Get(), ns3::Ipv4InterfaceContainer::GetAddress(), ns3::Node::GetId(), ns3::NetDeviceContainer::GetN(), ns3::Socket::GetNode(), ns3::InternetStackHelper::Install(), ns3::WifiHelper::Install(), first::interfaces, m_nodes, m_port, m_prefix, m_proto, m_recvSocket, m_sendSocket, m_size, NS_TEST_ASSERT_MSG_EQ, ns3::Seconds(), SendData(), ns3::Socket::SetAllowBroadcast(), ns3::Ipv4AddressHelper::SetBase(), ns3::YansWifiPhyHelper::SetChannel(), ns3::YansWifiPhyHelper::SetErrorRateModel(), ns3::WifiHelper::SetRemoteStationManager(), ns3::InternetStackHelper::SetRoutingHelper(), ns3::NqosWifiMacHelper::SetType(), and third::wifi.
Referenced by DoRun().
Here is the call graph for this function:
Here is the caller graph for this function:
|
private |
Create test topology.
Definition at line 98 of file bug-772.cc.
References ns3::NodeContainer::Create(), ns3::MobilityHelper::Install(), m_nodes, m_size, m_step, third::mobility, ns3::MobilityHelper::SetMobilityModel(), and ns3::MobilityHelper::SetPositionAllocator().
Referenced by DoRun().
Here is the call graph for this function:
Here is the caller graph for this function:
|
privatevirtual |
Go.
Implements ns3::TestCase.
Definition at line 80 of file bug-772.cc.
References CheckResults(), CreateDevices(), CreateNodes(), m_nodes, and m_time.
Here is the call graph for this function:Send data.
| socket | the sending socket |
Definition at line 69 of file bug-772.cc.
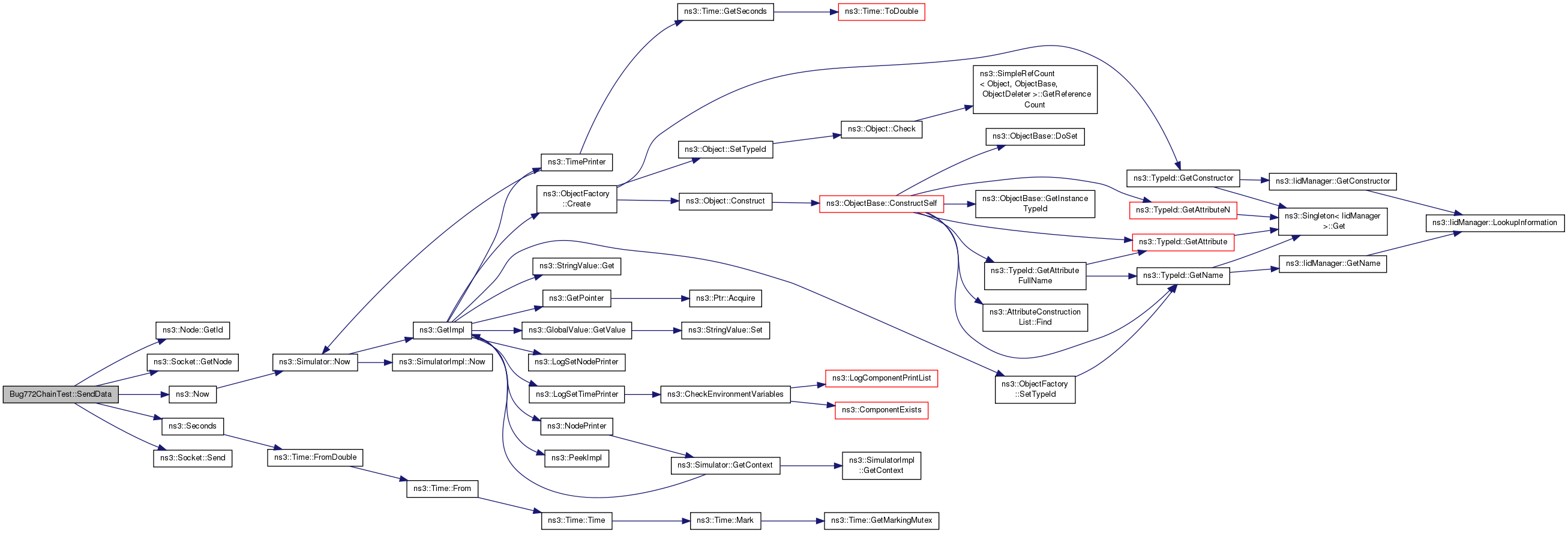
References ns3::Node::GetId(), ns3::Socket::GetNode(), m_time, ns3::Now(), ns3::Seconds(), and ns3::Socket::Send().
Referenced by CreateDevices().
Here is the call graph for this function:
Here is the caller graph for this function:
|
private |
Definition at line 54 of file bug-772.h.
Referenced by CreateDevices(), CreateNodes(), DoRun(), and ~Bug772ChainTest().
|
private |
|
private |
PCAP file names prefix.
Definition at line 57 of file bug-772.h.
Referenced by CheckResults(), and CreateDevices().
|
private |
|
private |
Chain size.
Definition at line 63 of file bug-772.h.
Referenced by CheckResults(), CreateDevices(), and CreateNodes().
|
private |
|
private |
Total simulation time.
Definition at line 61 of file bug-772.h.
Referenced by DoRun(), and SendData().