Unit test for HwmpRtable. More...
 Inheritance diagram for HwmpRtableTest:
 Collaboration diagram for HwmpRtableTest:Public Member Functions | |
| HwmpRtableTest () | |
| virtual void | DoRun () | 
| Implementation to actually run this TestCase.  More... | |
  Public Member Functions inherited from ns3::TestCase | |
| virtual | ~TestCase () | 
| Destructor.  More... | |
| std::string | GetName (void) const | 
Private Member Functions | |
| void | TestAddPath () | 
| void | TestExpire () | 
| void | TestLookup () | 
| Test Add apth and lookup path;.  More... | |
| void | TestPrecursorAdd () | 
| void | TestPrecursorFind () | 
Private Attributes | |
| Mac48Address | dst | 
| Time | expire | 
| Mac48Address | hop | 
| uint32_t | iface | 
| uint32_t | metric | 
| std::vector< Mac48Address > | precursors | 
| uint32_t | seqnum | 
| Ptr< HwmpRtable > | table | 
Additional Inherited Members | |
  Public Types inherited from ns3::TestCase | |
| enum | TestDuration { QUICK = 1, EXTENSIVE = 2, TAKES_FOREVER = 3 } | 
| How long the test takes to execute.  More... | |
  Protected Member Functions inherited from ns3::TestCase | |
| TestCase (std::string name) | |
| Constructor.  More... | |
| void | AddTestCase (TestCase *testCase, enum TestDuration duration) | 
| Add an individual child TestCase to this test suite.  More... | |
| TestCase * | GetParent () const | 
| Get the parent of this TestCsse.  More... | |
| bool | IsStatusFailure (void) const | 
| Check if any tests failed.  More... | |
| bool | IsStatusSuccess (void) const | 
| Check if all tests passed.  More... | |
| void | SetDataDir (std::string directory) | 
| Set the data directory where reference trace files can be found.  More... | |
| void | ReportTestFailure (std::string cond, std::string actual, std::string limit, std::string message, std::string file, int32_t line) | 
| Log the failure of this TestCase.  More... | |
| bool | MustAssertOnFailure (void) const | 
| Check if this run should assert on failure.  More... | |
| bool | MustContinueOnFailure (void) const | 
| Check if this run should continue on failure.  More... | |
| std::string | CreateDataDirFilename (std::string filename) | 
| Construct the full path to a file in the data directory.  More... | |
| std::string | CreateTempDirFilename (std::string filename) | 
| Construct the full path to a file in a temporary directory.  More... | |
Unit test for HwmpRtable.
Definition at line 87 of file dot11s-test-suite.cc.
| HwmpRtableTest::HwmpRtableTest | ( | ) | 
Definition at line 116 of file dot11s-test-suite.cc.
References precursors.
      
  | 
  virtual | 
Implementation to actually run this TestCase.
Subclasses should override this method to conduct their tests.
Implements ns3::TestCase.
Definition at line 191 of file dot11s-test-suite.cc.
References expire, ns3::Seconds(), table, TestAddPath(), TestExpire(), TestLookup(), TestPrecursorAdd(), and TestPrecursorFind().
 Here is the call graph for this function:
      
  | 
  private | 
Definition at line 149 of file dot11s-test-suite.cc.
References ns3::dot11s::HwmpRtable::AddProactivePath(), ns3::dot11s::HwmpRtable::AddReactivePath(), dst, expire, hop, iface, metric, seqnum, and table.
Referenced by DoRun().
 Here is the call graph for this function:
 Here is the caller graph for this function:
      
  | 
  private | 
Definition at line 156 of file dot11s-test-suite.cc.
References dst, hop, iface, ns3::dot11s::HwmpRtable::LookupResult::IsValid(), ns3::dot11s::HwmpRtable::LookupProactive(), ns3::dot11s::HwmpRtable::LookupProactiveExpired(), ns3::dot11s::HwmpRtable::LookupReactive(), ns3::dot11s::HwmpRtable::LookupReactiveExpired(), metric, NS_TEST_EXPECT_MSG_EQ, seqnum, and table.
Referenced by DoRun().
 Here is the call graph for this function:
 Here is the caller graph for this function:
      
  | 
  private | 
Test Add apth and lookup path;.
Definition at line 131 of file dot11s-test-suite.cc.
References ns3::dot11s::HwmpRtable::AddProactivePath(), ns3::dot11s::HwmpRtable::AddReactivePath(), ns3::dot11s::HwmpRtable::DeleteProactivePath(), ns3::dot11s::HwmpRtable::DeleteReactivePath(), dst, expire, hop, iface, ns3::dot11s::HwmpRtable::LookupResult::IsValid(), ns3::dot11s::HwmpRtable::LookupProactive(), ns3::dot11s::HwmpRtable::LookupReactive(), metric, NS_TEST_EXPECT_MSG_EQ, seqnum, and table.
Referenced by DoRun().
 Here is the call graph for this function:
 Here is the caller graph for this function:
      
  | 
  private | 
Definition at line 168 of file dot11s-test-suite.cc.
References ns3::dot11s::HwmpRtable::AddPrecursor(), dst, iface, precursors, ns3::Seconds(), and table.
Referenced by DoRun().
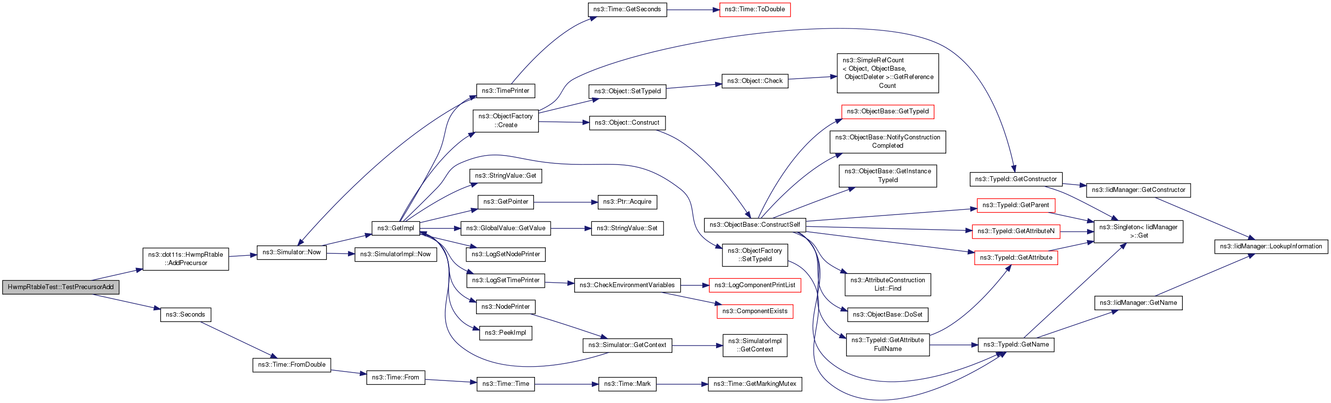
 Here is the call graph for this function:
 Here is the caller graph for this function:
      
  | 
  private | 
Definition at line 179 of file dot11s-test-suite.cc.
References dst, ns3::dot11s::HwmpRtable::GetPrecursors(), iface, NS_TEST_EXPECT_MSG_EQ, precursors, and table.
Referenced by DoRun().
 Here is the call graph for this function:
 Here is the caller graph for this function:
      
  | 
  private | 
Definition at line 106 of file dot11s-test-suite.cc.
Referenced by check-style.PatchChunk::dst_len(), TestAddPath(), TestExpire(), TestLookup(), TestPrecursorAdd(), and TestPrecursorFind().
      
  | 
  private | 
Definition at line 111 of file dot11s-test-suite.cc.
Referenced by DoRun(), TestAddPath(), and TestLookup().
      
  | 
  private | 
Definition at line 107 of file dot11s-test-suite.cc.
Referenced by TestAddPath(), TestExpire(), and TestLookup().
      
  | 
  private | 
Definition at line 108 of file dot11s-test-suite.cc.
Referenced by TestAddPath(), TestExpire(), TestLookup(), TestPrecursorAdd(), and TestPrecursorFind().
      
  | 
  private | 
Definition at line 109 of file dot11s-test-suite.cc.
Referenced by TestAddPath(), TestExpire(), and TestLookup().
      
  | 
  private | 
Definition at line 113 of file dot11s-test-suite.cc.
Referenced by HwmpRtableTest(), TestPrecursorAdd(), and TestPrecursorFind().
      
  | 
  private | 
Definition at line 110 of file dot11s-test-suite.cc.
Referenced by TestAddPath(), TestExpire(), and TestLookup().
      
  | 
  private | 
Definition at line 112 of file dot11s-test-suite.cc.
Referenced by DoRun(), TestAddPath(), TestExpire(), TestLookup(), TestPrecursorAdd(), and TestPrecursorFind().