Inheritance diagram for WifiTest:
Collaboration diagram for WifiTest:Public Member Functions | |
| WifiTest () | |
| virtual void | DoRun (void) |
| Implementation to actually run this TestCase. More... | |
Public Member Functions inherited from ns3::TestCase | |
| virtual | ~TestCase () |
| Destructor. More... | |
| std::string | GetName (void) const |
Private Member Functions | |
| void | CreateOne (Vector pos, Ptr< YansWifiChannel > channel) |
| void | RunOne (void) |
| void | SendOnePacket (Ptr< WifiNetDevice > dev) |
Private Attributes | |
| ObjectFactory | m_mac |
| ObjectFactory | m_manager |
| ObjectFactory | m_propDelay |
Additional Inherited Members | |
Public Types inherited from ns3::TestCase | |
| enum | TestDuration { QUICK = 1, EXTENSIVE = 2, TAKES_FOREVER = 3 } |
| How long the test takes to execute. More... | |
Protected Member Functions inherited from ns3::TestCase | |
| TestCase (std::string name) | |
| Constructor. More... | |
| void | AddTestCase (TestCase *testCase, enum TestDuration duration) |
| Add an individual child TestCase to this test suite. More... | |
| TestCase * | GetParent () const |
| Get the parent of this TestCsse. More... | |
| bool | IsStatusFailure (void) const |
| Check if any tests failed. More... | |
| bool | IsStatusSuccess (void) const |
| Check if all tests passed. More... | |
| void | SetDataDir (std::string directory) |
| Set the data directory where reference trace files can be found. More... | |
| void | ReportTestFailure (std::string cond, std::string actual, std::string limit, std::string message, std::string file, int32_t line) |
| Log the failure of this TestCase. More... | |
| bool | MustAssertOnFailure (void) const |
| Check if this run should assert on failure. More... | |
| bool | MustContinueOnFailure (void) const |
| Check if this run should continue on failure. More... | |
| std::string | CreateDataDirFilename (std::string filename) |
| Construct the full path to a file in the data directory. More... | |
| std::string | CreateTempDirFilename (std::string filename) |
| Construct the full path to a file in a temporary directory. More... | |
Definition at line 79 of file wifi-test.cc.
| WifiTest::WifiTest | ( | ) |
Definition at line 97 of file wifi-test.cc.
|
private |
Definition at line 110 of file wifi-test.cc.
References ns3::Node::AddDevice(), ns3::Object::AggregateObject(), ns3::WifiMac::ConfigureStandard(), ns3::ObjectFactory::Create(), m_mac, m_manager, third::mac, third::mobility, third::phy, ns3::Seconds(), SendOnePacket(), ns3::MobilityModel::SetPosition(), and ns3::WIFI_PHY_STANDARD_80211a.
Referenced by RunOne().
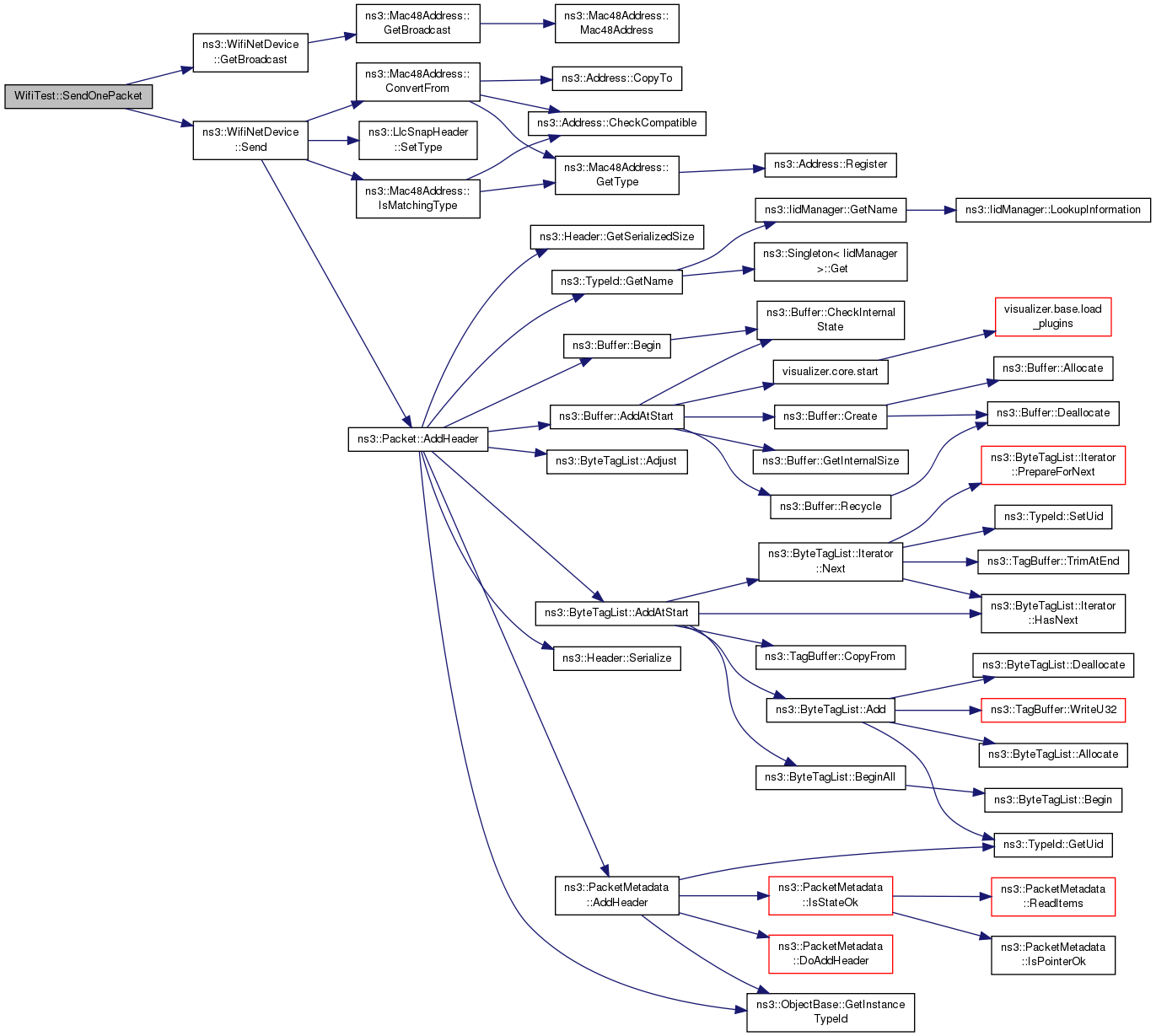
Here is the call graph for this function:
Here is the caller graph for this function:
|
virtual |
Implementation to actually run this TestCase.
Subclasses should override this method to conduct their tests.
Implements ns3::TestCase.
Definition at line 157 of file wifi-test.cc.
References m_mac, m_manager, m_propDelay, RunOne(), and ns3::ObjectFactory::SetTypeId().
Here is the call graph for this function:
|
private |
Definition at line 138 of file wifi-test.cc.
References third::channel, ns3::ObjectFactory::Create(), CreateOne(), m_propDelay, ns3::Seconds(), ns3::YansWifiChannel::SetPropagationDelayModel(), and ns3::YansWifiChannel::SetPropagationLossModel().
Referenced by DoRun().
Here is the call graph for this function:
Here is the caller graph for this function:
|
private |
Definition at line 103 of file wifi-test.cc.
References ns3::WifiNetDevice::GetBroadcast(), and ns3::WifiNetDevice::Send().
Referenced by CreateOne().
Here is the call graph for this function:
Here is the caller graph for this function:
|
private |
Definition at line 93 of file wifi-test.cc.
Referenced by CreateOne(), and DoRun().
|
private |
Definition at line 92 of file wifi-test.cc.
Referenced by CreateOne(), and DoRun().
|
private |
Definition at line 94 of file wifi-test.cc.