#include "bs-link-manager.h"
Inheritance diagram for ns3::BSLinkManager:
Collaboration diagram for ns3::BSLinkManager:Public Member Functions | |
| BSLinkManager (Ptr< BaseStationNetDevice > bs) | |
| ~BSLinkManager (void) | |
| uint8_t | CalculateRangingOppsToAllocate (void) |
| void | ProcessRangingRequest (Cid cid, RngReq rngreq) |
| process a ranging request message More... | |
| uint64_t | SelectDlChannel (void) |
| void | VerifyInvitedRanging (Cid cid, uint8_t uiuc) |
| Verifies at the end of an invited ranging interval if SS sent ranging message in it or not. More... | |
Public Member Functions inherited from ns3::Object | |
| Object () | |
| Constructor. More... | |
| virtual | ~Object () |
| Destructor. More... | |
| void | AggregateObject (Ptr< Object > other) |
| Aggregate two Objects together. More... | |
| void | Dispose (void) |
| Dispose of this Object. More... | |
| AggregateIterator | GetAggregateIterator (void) const |
| Get an iterator to the Objects aggregated to this one. More... | |
| virtual TypeId | GetInstanceTypeId (void) const |
| Implement the GetInstanceTypeId method defined in ObjectBase. More... | |
| template<typename T > | |
| Ptr< T > | GetObject (void) const |
| Get a pointer to the requested aggregated Object. More... | |
| template<typename T > | |
| Ptr< T > | GetObject (TypeId tid) const |
| Get a pointer to the requested aggregated Object by TypeId. More... | |
| void | Initialize (void) |
| Invoke DoInitialize on all Objects aggregated to this one. More... | |
Public Member Functions inherited from ns3::SimpleRefCount< Object, ObjectBase, ObjectDeleter > | |
| SimpleRefCount () | |
| Constructor. More... | |
| SimpleRefCount (const SimpleRefCount &o) | |
| Copy constructor. More... | |
| uint32_t | GetReferenceCount (void) const |
| Get the reference count of the object. More... | |
| SimpleRefCount & | operator= (const SimpleRefCount &o) |
| Assignment. More... | |
| void | Ref (void) const |
| Increment the reference count. More... | |
| void | Unref (void) const |
| Decrement the reference count. More... | |
Public Member Functions inherited from ns3::ObjectBase | |
| virtual | ~ObjectBase () |
| Virtual destructor. More... | |
| void | GetAttribute (std::string name, AttributeValue &value) const |
| Get the value of an attribute, raising fatal errors if unsuccessful. More... | |
| bool | GetAttributeFailSafe (std::string name, AttributeValue &value) const |
| Get the value of an attribute without raising erros. More... | |
| void | SetAttribute (std::string name, const AttributeValue &value) |
| Set a single attribute, raising fatal errors if unsuccessful. More... | |
| bool | SetAttributeFailSafe (std::string name, const AttributeValue &value) |
| Set a single attribute without raising errors. More... | |
| bool | TraceConnect (std::string name, std::string context, const CallbackBase &cb) |
| Connect a TraceSource to a Callback with a context. More... | |
| bool | TraceConnectWithoutContext (std::string name, const CallbackBase &cb) |
| Connect a TraceSource to a Callback without a context. More... | |
| bool | TraceDisconnect (std::string name, std::string context, const CallbackBase &cb) |
| Disconnect from a TraceSource a Callback previously connected with a context. More... | |
| bool | TraceDisconnectWithoutContext (std::string name, const CallbackBase &cb) |
| Disconnect from a TraceSource a Callback previously connected without a context. More... | |
Static Public Member Functions | |
| static TypeId | GetTypeId (void) |
Static Public Member Functions inherited from ns3::Object | |
| static TypeId | GetTypeId (void) |
| Register this type. More... | |
Static Public Member Functions inherited from ns3::SimpleRefCount< Object, ObjectBase, ObjectDeleter > | |
| static void | Cleanup (void) |
| Noop. More... | |
Static Public Member Functions inherited from ns3::ObjectBase | |
| static TypeId | GetTypeId (void) |
| Get the type ID. More... | |
Private Member Functions | |
| BSLinkManager (const BSLinkManager &) | |
| void | AbortRanging (Cid cid, RngRsp *rngrsp, SSRecord *ssRecord, bool isNewSS) |
| void | AcceptRanging (Cid cid, RngRsp *rngrsp, SSRecord *ssRecord) |
| bool | ChangeDlChannel (void) |
| void | ContinueRanging (Cid cid, RngRsp *rngrsp, SSRecord *ssRecord) |
| void | DeallocateCids (Cid cid) |
| uint32_t | GetNewDlChannel (void) |
| uint8_t | GetSignalQuality (void) |
| bool | IsRangingAcceptable (void) |
| BSLinkManager & | operator= (const BSLinkManager &) |
| void | PerformInitialRanging (Cid cid, RngReq *rngreq, RngRsp *rngrsp) |
| void | PerformInvitedRanging (Cid cid, RngRsp *rngrsp) |
| void | PerformRanging (Cid cid, RngReq rngreq) |
| void | ScheduleRngRspMessage (Cid cid, RngRsp *rngrsp) |
| void | SetParametersToAdjust (RngRsp *rngrsp) |
Private Attributes | |
| Ptr< BaseStationNetDevice > | m_bs |
| uint32_t | m_signalQuality |
| uint8_t | m_signalQualityThreshold |
| int | tries |
Additional Inherited Members | |
Protected Member Functions inherited from ns3::Object | |
| Object (const Object &o) | |
| Copy an Object. More... | |
| virtual void | DoDispose (void) |
| Destructor implementation. More... | |
| virtual void | DoInitialize (void) |
| Initialize() implementation. More... | |
| virtual void | NotifyNewAggregate (void) |
| Notify all Objects aggregated to this one of a new Object being aggregated. More... | |
Protected Member Functions inherited from ns3::ObjectBase | |
| void | ConstructSelf (const AttributeConstructionList &attributes) |
| Complete construction of ObjectBase; invoked by derived classes. More... | |
| virtual void | NotifyConstructionCompleted (void) |
| Notifier called once the ObjectBase is fully constructed. More... | |
Related Functions inherited from ns3::ObjectBase | |
| static TypeId | GetObjectIid (void) |
| Ensure the TypeId for ObjectBase gets fully configured to anchor the inheritance tree properly. More... | |
ns3::BSLinkManager is accessible through the following paths with Config::Set and Config::Connect:
No Attributes are defined for this type.
No TraceSources are defined for this type.
Size of this type is 56 bytes (on a 64-bit architecture).
Definition at line 38 of file bs-link-manager.h.
| ns3::BSLinkManager::BSLinkManager | ( | Ptr< BaseStationNetDevice > | bs | ) |
Definition at line 49 of file bs-link-manager.cc.
References tries.
| ns3::BSLinkManager::~BSLinkManager | ( | void | ) |
Definition at line 57 of file bs-link-manager.cc.
References m_bs.
|
private |
|
private |
Definition at line 271 of file bs-link-manager.cc.
References DeallocateCids(), ns3::SSRecord::DisablePollForRanging(), ns3::WimaxNetDevice::RANGING_STATUS_ABORT, ScheduleRngRspMessage(), ns3::SSRecord::SetRangingStatus(), and ns3::RngRsp::SetRangStatus().
Referenced by PerformInitialRanging(), PerformInvitedRanging(), and VerifyInvitedRanging().
Here is the call graph for this function:
Here is the caller graph for this function:Definition at line 286 of file bs-link-manager.cc.
References ns3::SSRecord::DisablePollForRanging(), ns3::WimaxNetDevice::RANGING_STATUS_SUCCESS, ScheduleRngRspMessage(), ns3::SSRecord::SetRangingStatus(), and ns3::RngRsp::SetRangStatus().
Referenced by PerformInitialRanging(), and PerformInvitedRanging().
Here is the call graph for this function:
Here is the caller graph for this function:| uint8_t ns3::BSLinkManager::CalculateRangingOppsToAllocate | ( | void | ) |
Definition at line 63 of file bs-link-manager.cc.
|
private |
Definition at line 341 of file bs-link-manager.cc.
Referenced by PerformInitialRanging().
Here is the caller graph for this function:Definition at line 300 of file bs-link-manager.cc.
References ns3::WimaxNetDevice::RANGING_STATUS_CONTINUE, ScheduleRngRspMessage(), ns3::SSRecord::SetRangingStatus(), and ns3::RngRsp::SetRangStatus().
Referenced by PerformInitialRanging(), and PerformInvitedRanging().
Here is the call graph for this function:
Here is the caller graph for this function:
|
private |
Definition at line 324 of file bs-link-manager.cc.
Referenced by AbortRanging().
Here is the caller graph for this function:
|
private |
Definition at line 348 of file bs-link-manager.cc.
Referenced by PerformInitialRanging().
Here is the caller graph for this function:
|
private |
Definition at line 355 of file bs-link-manager.cc.
References m_signalQuality.
Referenced by IsRangingAcceptable().
Here is the caller graph for this function:
|
static |
Definition at line 41 of file bs-link-manager.cc.
References ns3::TypeId::SetParent().
Here is the call graph for this function:
|
private |
Definition at line 364 of file bs-link-manager.cc.
References GetSignalQuality(), and m_signalQualityThreshold.
Referenced by PerformInitialRanging(), and PerformInvitedRanging().
Here is the call graph for this function:
Here is the caller graph for this function:
|
private |
|
private |
Definition at line 155 of file bs-link-manager.cc.
References AbortRanging(), AcceptRanging(), ChangeDlChannel(), ContinueRanging(), ns3::SSRecord::EnablePollForRanging(), ns3::SSRecord::GetBasicCid(), ns3::RngReq::GetMacAddress(), GetNewDlChannel(), ns3::RngReq::GetReqDlBurstProfile(), IsRangingAcceptable(), m_bs, ns3::SSRecord::ResetInvitedRangingRetries(), ns3::SSRecord::ResetRangingCorrectionRetries(), ns3::RngRsp::SetDlFreqOverride(), ns3::RngRsp::SetDlOperBurstProfile(), ns3::RngRsp::SetMacAddress(), and ns3::SSRecord::SetModulationType().
Referenced by PerformRanging().
Here is the call graph for this function:
Here is the caller graph for this function:Definition at line 219 of file bs-link-manager.cc.
References AbortRanging(), AcceptRanging(), ContinueRanging(), ns3::SSRecord::GetRangingCorrectionRetries(), ns3::SSRecord::IncrementRangingCorrectionRetries(), IsRangingAcceptable(), m_bs, and ns3::SSRecord::ResetInvitedRangingRetries().
Referenced by PerformRanging().
Here is the call graph for this function:
Here is the caller graph for this function:Definition at line 113 of file bs-link-manager.cc.
References ns3::Cid::IsInitialRanging(), m_bs, NS_LOG_DEBUG, PerformInitialRanging(), PerformInvitedRanging(), ns3::RngReq::PrintDebug(), ns3::WimaxNetDevice::RANGING_STATUS_CONTINUE, ScheduleRngRspMessage(), ns3::RngRsp::SetFrameNumber(), ns3::RngRsp::SetInitRangOppNumber(), SetParametersToAdjust(), ns3::RngRsp::SetRangStatus(), and tries.
Referenced by ProcessRangingRequest().
Here is the call graph for this function:
Here is the caller graph for this function:process a ranging request message
| cid | the connection identifier in which the ranging message was received |
| rngreq | the ranging request message |
Definition at line 73 of file bs-link-manager.cc.
References ns3::BaseStationNetDevice::BS_STATE_UL_SUB_FRAME, m_bs, ns3::Simulator::Now(), NS_ASSERT_MSG, PerformRanging(), ns3::Seconds(), and tries.
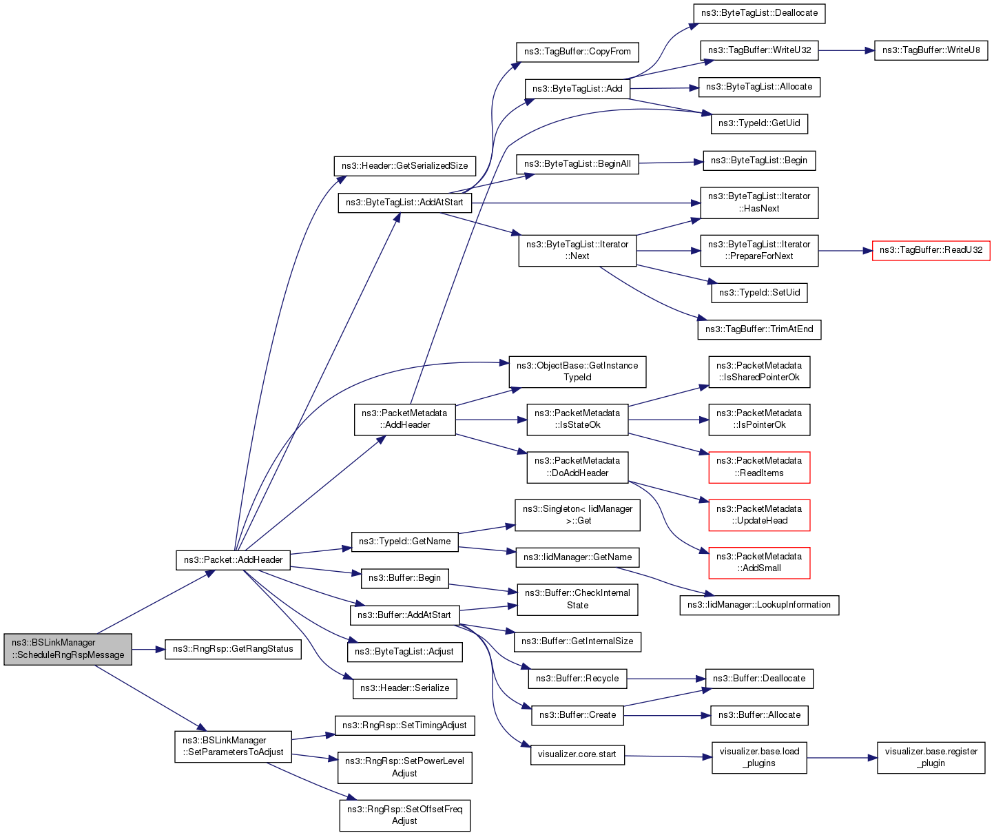
Here is the call graph for this function:Definition at line 308 of file bs-link-manager.cc.
References ns3::Packet::AddHeader(), ns3::RngRsp::GetRangStatus(), m_bs, ns3::ManagementMessageType::MESSAGE_TYPE_RNG_RSP, ns3::WimaxNetDevice::RANGING_STATUS_CONTINUE, ns3::WimaxNetDevice::RANGING_STATUS_SUCCESS, and SetParametersToAdjust().
Referenced by AbortRanging(), AcceptRanging(), ContinueRanging(), and PerformRanging().
Here is the call graph for this function:
Here is the caller graph for this function:| uint64_t ns3::BSLinkManager::SelectDlChannel | ( | void | ) |
Definition at line 330 of file bs-link-manager.cc.
References m_bs.
|
private |
Definition at line 262 of file bs-link-manager.cc.
References ns3::RngRsp::SetOffsetFreqAdjust(), ns3::RngRsp::SetPowerLevelAdjust(), and ns3::RngRsp::SetTimingAdjust().
Referenced by PerformRanging(), and ScheduleRngRspMessage().
Here is the call graph for this function:
Here is the caller graph for this function:| void ns3::BSLinkManager::VerifyInvitedRanging | ( | Cid | cid, |
| uint8_t | uiuc | ||
| ) |
Verifies at the end of an invited ranging interval if SS sent ranging message in it or not.
Definition at line 243 of file bs-link-manager.cc.
References AbortRanging(), ns3::SSRecord::GetBasicCid(), ns3::SSRecord::GetInvitedRangRetries(), ns3::SSRecord::IncrementInvitedRangingRetries(), m_bs, and ns3::OfdmUlBurstProfile::UIUC_INITIAL_RANGING.
Here is the call graph for this function:
|
private |
Definition at line 83 of file bs-link-manager.h.
Referenced by PerformInitialRanging(), PerformInvitedRanging(), PerformRanging(), ProcessRangingRequest(), ScheduleRngRspMessage(), SelectDlChannel(), VerifyInvitedRanging(), and ~BSLinkManager().
|
private |
Definition at line 86 of file bs-link-manager.h.
Referenced by GetSignalQuality().
|
private |
Definition at line 87 of file bs-link-manager.h.
Referenced by IsRangingAcceptable().
|
private |
Definition at line 88 of file bs-link-manager.h.
Referenced by BSLinkManager(), PerformRanging(), and ProcessRangingRequest().