This entity is installed inside an eNB and provides the functionality for the X2 interface. More...
#include "epc-x2.h"
 Inheritance diagram for ns3::EpcX2:
 Collaboration diagram for ns3::EpcX2:Public Member Functions | |
| EpcX2 () | |
| Constructor.  More... | |
| virtual | ~EpcX2 (void) | 
| Destructor.  More... | |
| void | AddX2Interface (uint16_t enb1CellId, Ipv4Address enb1X2Address, uint16_t enb2CellId, Ipv4Address enb2X2Address) | 
| Add an X2 interface to this EPC X2 entity.  More... | |
| virtual void | DoDispose (void) | 
| Destructor implementation.  More... | |
| EpcX2SapProvider * | GetEpcX2SapProvider () | 
| void | RecvFromX2cSocket (Ptr< Socket > socket) | 
| Method to be assigned to the recv callback of the X2-C (X2 Control Plane) socket.  More... | |
| void | RecvFromX2uSocket (Ptr< Socket > socket) | 
| Method to be assigned to the recv callback of the X2-U (X2 User Plane) socket.  More... | |
| void | SetEpcX2SapUser (EpcX2SapUser *s) | 
  Public Member Functions inherited from ns3::Object | |
| Object () | |
| Constructor.  More... | |
| virtual | ~Object () | 
| Destructor.  More... | |
| void | AggregateObject (Ptr< Object > other) | 
| Aggregate two Objects together.  More... | |
| void | Dispose (void) | 
| Dispose of this Object.  More... | |
| AggregateIterator | GetAggregateIterator (void) const | 
| Get an iterator to the Objects aggregated to this one.  More... | |
| virtual TypeId | GetInstanceTypeId (void) const | 
| Implement the GetInstanceTypeId method defined in ObjectBase.  More... | |
| template<typename T > | |
| Ptr< T > | GetObject (void) const | 
| Get a pointer to the requested aggregated Object.  More... | |
| template<typename T > | |
| Ptr< T > | GetObject (TypeId tid) const | 
| Get a pointer to the requested aggregated Object by TypeId.  More... | |
| void | Initialize (void) | 
| Invoke DoInitialize on all Objects aggregated to this one.  More... | |
  Public Member Functions inherited from ns3::SimpleRefCount< Object, ObjectBase, ObjectDeleter > | |
| SimpleRefCount () | |
| Constructor.  More... | |
| SimpleRefCount (const SimpleRefCount &o) | |
| Copy constructor.  More... | |
| uint32_t | GetReferenceCount (void) const | 
| Get the reference count of the object.  More... | |
| SimpleRefCount & | operator= (const SimpleRefCount &o) | 
| Assignment.  More... | |
| void | Ref (void) const | 
| Increment the reference count.  More... | |
| void | Unref (void) const | 
| Decrement the reference count.  More... | |
  Public Member Functions inherited from ns3::ObjectBase | |
| virtual | ~ObjectBase () | 
| Virtual destructor.  More... | |
| void | GetAttribute (std::string name, AttributeValue &value) const | 
| Get the value of an attribute, raising fatal errors if unsuccessful.  More... | |
| bool | GetAttributeFailSafe (std::string name, AttributeValue &value) const | 
| Get the value of an attribute without raising erros.  More... | |
| void | SetAttribute (std::string name, const AttributeValue &value) | 
| Set a single attribute, raising fatal errors if unsuccessful.  More... | |
| bool | SetAttributeFailSafe (std::string name, const AttributeValue &value) | 
| Set a single attribute without raising errors.  More... | |
| bool | TraceConnect (std::string name, std::string context, const CallbackBase &cb) | 
| Connect a TraceSource to a Callback with a context.  More... | |
| bool | TraceConnectWithoutContext (std::string name, const CallbackBase &cb) | 
| Connect a TraceSource to a Callback without a context.  More... | |
| bool | TraceDisconnect (std::string name, std::string context, const CallbackBase &cb) | 
| Disconnect from a TraceSource a Callback previously connected with a context.  More... | |
| bool | TraceDisconnectWithoutContext (std::string name, const CallbackBase &cb) | 
| Disconnect from a TraceSource a Callback previously connected without a context.  More... | |
Static Public Member Functions | |
| static TypeId | GetTypeId (void) | 
  Static Public Member Functions inherited from ns3::Object | |
| static TypeId | GetTypeId (void) | 
| Register this type.  More... | |
  Static Public Member Functions inherited from ns3::SimpleRefCount< Object, ObjectBase, ObjectDeleter > | |
| static void | Cleanup (void) | 
| Noop.  More... | |
  Static Public Member Functions inherited from ns3::ObjectBase | |
| static TypeId | GetTypeId (void) | 
| Get the type ID.  More... | |
Protected Attributes | |
| EpcX2SapProvider * | m_x2SapProvider | 
| EpcX2SapUser * | m_x2SapUser | 
Private Attributes | |
| uint16_t | m_x2cUdpPort | 
| UDP ports to be used for the X2 interfaces: X2-C and X2-U.  More... | |
| std::map< Ptr< Socket >, Ptr< X2CellInfo > > | m_x2InterfaceCellIds | 
| Map the localSocket (the one receiving the X2 message) to the corresponding (sourceCellId, targetCellId) associated with the X2 interface.  More... | |
| std::map< uint16_t, Ptr< X2IfaceInfo > > | m_x2InterfaceSockets | 
| Map the targetCellId to the corresponding (sourceSocket, remoteIpAddr) to be used to send the X2 message.  More... | |
| uint16_t | m_x2uUdpPort | 
Friends | |
| class | EpcX2SpecificEpcX2SapProvider< EpcX2 > | 
Additional Inherited Members | |
  Related Functions inherited from ns3::ObjectBase | |
| static TypeId | GetObjectIid (void) | 
| Ensure the TypeId for ObjectBase gets fully configured to anchor the inheritance tree properly.  More... | |
This entity is installed inside an eNB and provides the functionality for the X2 interface.
Introspection did not find any typical Config paths.
 No Attributes are defined for this type.
 No TraceSources are defined for this type.
 Size of this type is 152 bytes (on a 64-bit architecture). 
| ns3::EpcX2::EpcX2 | ( | ) | 
Constructor.
Definition at line 84 of file epc-x2.cc.
References m_x2SapProvider, and NS_LOG_FUNCTION.
      
  | 
  virtual | 
| void ns3::EpcX2::AddX2Interface | ( | uint16_t | enb1CellId, | 
| Ipv4Address | enb1X2Address, | ||
| uint16_t | enb2CellId, | ||
| Ipv4Address | enb2X2Address | ||
| ) | 
Add an X2 interface to this EPC X2 entity.
| enb1CellId | the cell ID of the current eNodeB | 
| enb1X2Address | the address of the current eNodeB | 
| enb2CellId | the cell ID of the neighbouring eNodeB | 
| enb2X2Address | the address of the neighbouring eNodeB | 
Definition at line 133 of file epc-x2.cc.
References ns3::Socket::Bind(), ns3::Socket::CreateSocket(), ns3::TypeId::LookupByName(), m_x2cUdpPort, m_x2InterfaceCellIds, m_x2InterfaceSockets, m_x2uUdpPort, ns3::MakeCallback(), NS_ASSERT, NS_ASSERT_MSG, NS_LOG_FUNCTION, RecvFromX2cSocket(), RecvFromX2uSocket(), and ns3::Socket::SetRecvCallback().
 Here is the call graph for this function:
      
  | 
  virtual | 
Destructor implementation.
This method is called by Dispose() or by the Object's destructor, whichever comes first.
Subclasses are expected to implement their real destruction code in an overriden version of this method and chain up to their parent's implementation once they are done. i.e, for simplicity, the destructor of every subclass should be empty and its content should be moved to the associated DoDispose() method.
It is safe to call GetObject() from within this method.
Reimplemented from ns3::Object.
Definition at line 99 of file epc-x2.cc.
References m_x2InterfaceCellIds, m_x2InterfaceSockets, m_x2SapProvider, and NS_LOG_FUNCTION.
      
  | 
  protectedvirtual | 
Definition at line 502 of file epc-x2.cc.
References ns3::Packet::AddHeader(), ns3::EpcX2Sap::HandoverPreparationFailureParams::cause, ns3::EpcX2Sap::HandoverPreparationFailureParams::criticalityDiagnostics, ns3::EpcX2HandoverPreparationFailureHeader::GetLengthOfIes(), ns3::EpcX2HandoverPreparationFailureHeader::GetNumberOfIes(), ns3::Packet::GetSize(), ns3::EpcX2Header::HandoverPreparation, m_x2cUdpPort, m_x2InterfaceSockets, NS_ASSERT_MSG, NS_LOG_FUNCTION, NS_LOG_INFO, NS_LOG_LOGIC, ns3::EpcX2Sap::HandoverPreparationFailureParams::oldEnbUeX2apId, ns3::EpcX2HandoverPreparationFailureHeader::SetCause(), ns3::EpcX2HandoverPreparationFailureHeader::SetCriticalityDiagnostics(), ns3::EpcX2Header::SetLengthOfIes(), ns3::EpcX2Header::SetMessageType(), ns3::EpcX2Header::SetNumberOfIes(), ns3::EpcX2HandoverPreparationFailureHeader::SetOldEnbUeX2apId(), ns3::EpcX2Header::SetProcedureCode(), ns3::EpcX2Sap::HandoverPreparationFailureParams::sourceCellId, ns3::EpcX2Sap::HandoverPreparationFailureParams::targetCellId, and ns3::EpcX2Header::UnsuccessfulOutcome.
 Here is the call graph for this function:
      
  | 
  protectedvirtual | 
Definition at line 402 of file epc-x2.cc.
References ns3::Packet::AddHeader(), ns3::EpcX2Sap::HandoverRequestParams::bearers, ns3::EpcX2Sap::HandoverRequestParams::cause, ns3::EpcX2HandoverRequestHeader::GetLengthOfIes(), ns3::EpcX2HandoverRequestHeader::GetNumberOfIes(), ns3::Packet::GetSize(), ns3::EpcX2Header::HandoverPreparation, ns3::EpcX2Header::InitiatingMessage, m_x2cUdpPort, m_x2InterfaceSockets, ns3::EpcX2Sap::HandoverRequestParams::mmeUeS1apId, NS_ASSERT_MSG, NS_LOG_FUNCTION, NS_LOG_INFO, NS_LOG_LOGIC, ns3::EpcX2Sap::HandoverRequestParams::oldEnbUeX2apId, ns3::EpcX2Sap::HandoverRequestParams::rrcContext, ns3::Socket::SendTo(), ns3::EpcX2HandoverRequestHeader::SetBearers(), ns3::EpcX2HandoverRequestHeader::SetCause(), ns3::EpcX2Header::SetLengthOfIes(), ns3::EpcX2Header::SetMessageType(), ns3::EpcX2HandoverRequestHeader::SetMmeUeS1apId(), ns3::EpcX2Header::SetNumberOfIes(), ns3::EpcX2HandoverRequestHeader::SetOldEnbUeX2apId(), ns3::EpcX2Header::SetProcedureCode(), ns3::EpcX2HandoverRequestHeader::SetTargetCellId(), ns3::EpcX2HandoverRequestHeader::SetUeAggregateMaxBitRateDownlink(), ns3::EpcX2HandoverRequestHeader::SetUeAggregateMaxBitRateUplink(), ns3::EpcX2Sap::HandoverRequestParams::sourceCellId, ns3::EpcX2Sap::HandoverRequestParams::targetCellId, ns3::EpcX2Sap::HandoverRequestParams::ueAggregateMaxBitRateDownlink, and ns3::EpcX2Sap::HandoverRequestParams::ueAggregateMaxBitRateUplink.
 Here is the call graph for this function:
      
  | 
  protectedvirtual | 
Definition at line 453 of file epc-x2.cc.
References ns3::Packet::AddHeader(), ns3::EpcX2Sap::HandoverRequestAckParams::admittedBearers, ns3::EpcX2HandoverRequestAckHeader::GetLengthOfIes(), ns3::EpcX2HandoverRequestAckHeader::GetNumberOfIes(), ns3::Packet::GetSize(), ns3::EpcX2Header::HandoverPreparation, m_x2cUdpPort, m_x2InterfaceSockets, ns3::EpcX2Sap::HandoverRequestAckParams::newEnbUeX2apId, ns3::EpcX2Sap::HandoverRequestAckParams::notAdmittedBearers, NS_ASSERT_MSG, NS_LOG_FUNCTION, NS_LOG_INFO, NS_LOG_LOGIC, ns3::EpcX2Sap::HandoverRequestAckParams::oldEnbUeX2apId, ns3::EpcX2Sap::HandoverRequestAckParams::rrcContext, ns3::EpcX2HandoverRequestAckHeader::SetAdmittedBearers(), ns3::EpcX2Header::SetLengthOfIes(), ns3::EpcX2Header::SetMessageType(), ns3::EpcX2HandoverRequestAckHeader::SetNewEnbUeX2apId(), ns3::EpcX2HandoverRequestAckHeader::SetNotAdmittedBearers(), ns3::EpcX2Header::SetNumberOfIes(), ns3::EpcX2HandoverRequestAckHeader::SetOldEnbUeX2apId(), ns3::EpcX2Header::SetProcedureCode(), ns3::EpcX2Sap::HandoverRequestAckParams::sourceCellId, ns3::EpcX2Header::SuccessfulOutcome, and ns3::EpcX2Sap::HandoverRequestAckParams::targetCellId.
 Here is the call graph for this function:
      
  | 
  protectedvirtual | 
Definition at line 643 of file epc-x2.cc.
References ns3::Packet::AddHeader(), ns3::EpcX2Sap::LoadInformationParams::cellInformationList, ns3::EpcX2LoadInformationHeader::GetLengthOfIes(), ns3::EpcX2LoadInformationHeader::GetNumberOfIes(), ns3::Packet::GetSize(), ns3::EpcX2Header::InitiatingMessage, ns3::EpcX2Header::LoadIndication, m_x2cUdpPort, m_x2InterfaceSockets, NS_ASSERT_MSG, NS_LOG_FUNCTION, NS_LOG_INFO, NS_LOG_LOGIC, ns3::Socket::SendTo(), ns3::EpcX2LoadInformationHeader::SetCellInformationList(), ns3::EpcX2Header::SetLengthOfIes(), ns3::EpcX2Header::SetMessageType(), ns3::EpcX2Header::SetNumberOfIes(), ns3::EpcX2Header::SetProcedureCode(), and ns3::EpcX2Sap::LoadInformationParams::targetCellId.
 Here is the call graph for this function:
      
  | 
  protectedvirtual | 
Definition at line 687 of file epc-x2.cc.
References ns3::Packet::AddHeader(), ns3::EpcX2Sap::ResourceStatusUpdateParams::cellMeasurementResultList, ns3::EpcX2Sap::ResourceStatusUpdateParams::enb1MeasurementId, ns3::EpcX2Sap::ResourceStatusUpdateParams::enb2MeasurementId, ns3::EpcX2ResourceStatusUpdateHeader::GetLengthOfIes(), ns3::EpcX2ResourceStatusUpdateHeader::GetNumberOfIes(), ns3::Packet::GetSize(), ns3::EpcX2Header::InitiatingMessage, m_x2cUdpPort, m_x2InterfaceSockets, NS_ASSERT_MSG, NS_LOG_FUNCTION, NS_LOG_INFO, NS_LOG_LOGIC, ns3::EpcX2Header::ResourceStatusReporting, ns3::Socket::SendTo(), ns3::EpcX2ResourceStatusUpdateHeader::SetCellMeasurementResultList(), ns3::EpcX2ResourceStatusUpdateHeader::SetEnb1MeasurementId(), ns3::EpcX2ResourceStatusUpdateHeader::SetEnb2MeasurementId(), ns3::EpcX2Header::SetLengthOfIes(), ns3::EpcX2Header::SetMessageType(), ns3::EpcX2Header::SetNumberOfIes(), ns3::EpcX2Header::SetProcedureCode(), and ns3::EpcX2Sap::ResourceStatusUpdateParams::targetCellId.
 Here is the call graph for this function:
      
  | 
  protectedvirtual | 
Definition at line 550 of file epc-x2.cc.
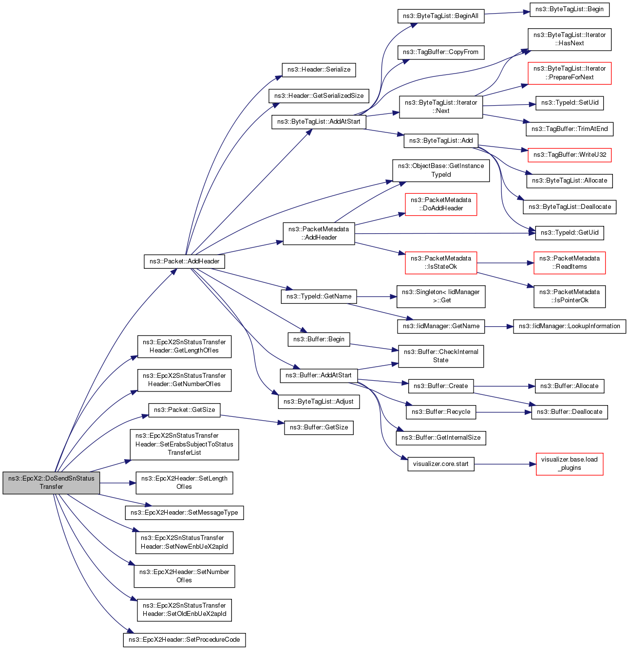
References ns3::Packet::AddHeader(), ns3::EpcX2Sap::SnStatusTransferParams::erabsSubjectToStatusTransferList, ns3::EpcX2SnStatusTransferHeader::GetLengthOfIes(), ns3::EpcX2SnStatusTransferHeader::GetNumberOfIes(), ns3::Packet::GetSize(), ns3::EpcX2Header::InitiatingMessage, m_x2cUdpPort, m_x2InterfaceSockets, ns3::EpcX2Sap::SnStatusTransferParams::newEnbUeX2apId, NS_ASSERT_MSG, NS_LOG_FUNCTION, NS_LOG_INFO, NS_LOG_LOGIC, ns3::EpcX2Sap::SnStatusTransferParams::oldEnbUeX2apId, ns3::EpcX2SnStatusTransferHeader::SetErabsSubjectToStatusTransferList(), ns3::EpcX2Header::SetLengthOfIes(), ns3::EpcX2Header::SetMessageType(), ns3::EpcX2SnStatusTransferHeader::SetNewEnbUeX2apId(), ns3::EpcX2Header::SetNumberOfIes(), ns3::EpcX2SnStatusTransferHeader::SetOldEnbUeX2apId(), ns3::EpcX2Header::SetProcedureCode(), ns3::EpcX2Header::SnStatusTransfer, ns3::EpcX2Sap::SnStatusTransferParams::sourceCellId, and ns3::EpcX2Sap::SnStatusTransferParams::targetCellId.
 Here is the call graph for this function:
      
  | 
  protectedvirtual | 
Definition at line 598 of file epc-x2.cc.
References ns3::Packet::AddHeader(), ns3::EpcX2UeContextReleaseHeader::GetLengthOfIes(), ns3::EpcX2UeContextReleaseHeader::GetNumberOfIes(), ns3::Packet::GetSize(), ns3::EpcX2Header::InitiatingMessage, m_x2cUdpPort, m_x2InterfaceSockets, ns3::EpcX2Sap::UeContextReleaseParams::newEnbUeX2apId, NS_ASSERT_MSG, NS_LOG_FUNCTION, NS_LOG_INFO, NS_LOG_LOGIC, ns3::EpcX2Sap::UeContextReleaseParams::oldEnbUeX2apId, ns3::EpcX2Header::SetLengthOfIes(), ns3::EpcX2Header::SetMessageType(), ns3::EpcX2UeContextReleaseHeader::SetNewEnbUeX2apId(), ns3::EpcX2Header::SetNumberOfIes(), ns3::EpcX2UeContextReleaseHeader::SetOldEnbUeX2apId(), ns3::EpcX2Header::SetProcedureCode(), ns3::EpcX2Sap::UeContextReleaseParams::sourceCellId, and ns3::EpcX2Header::UeContextRelease.
 Here is the call graph for this function:
      
  | 
  protectedvirtual | 
Definition at line 735 of file epc-x2.cc.
References ns3::Packet::AddHeader(), ns3::GtpuHeader::GetSerializedSize(), ns3::Packet::GetSize(), ns3::EpcX2Sap::UeDataParams::gtpTeid, m_x2InterfaceSockets, m_x2uUdpPort, NS_ASSERT_MSG, NS_LOG_FUNCTION, NS_LOG_INFO, NS_LOG_LOGIC, ns3::Socket::SendTo(), ns3::GtpuHeader::SetLength(), ns3::GtpuHeader::SetTeid(), ns3::EpcX2Sap::UeDataParams::sourceCellId, ns3::EpcX2Sap::UeDataParams::targetCellId, and ns3::EpcX2Sap::UeDataParams::ueData.
 Here is the call graph for this function:| EpcX2SapProvider * ns3::EpcX2::GetEpcX2SapProvider | ( | ) | 
Definition at line 125 of file epc-x2.cc.
References m_x2SapProvider, and NS_LOG_FUNCTION.
      
  | 
  static | 
Definition at line 109 of file epc-x2.cc.
References ns3::TypeId::SetParent().
 Here is the call graph for this function:Method to be assigned to the recv callback of the X2-C (X2 Control Plane) socket.
It is called when the eNB receives a packet from the peer eNB of the X2-C interface
| socket | socket of the X2-C interface | 
Definition at line 170 of file epc-x2.cc.
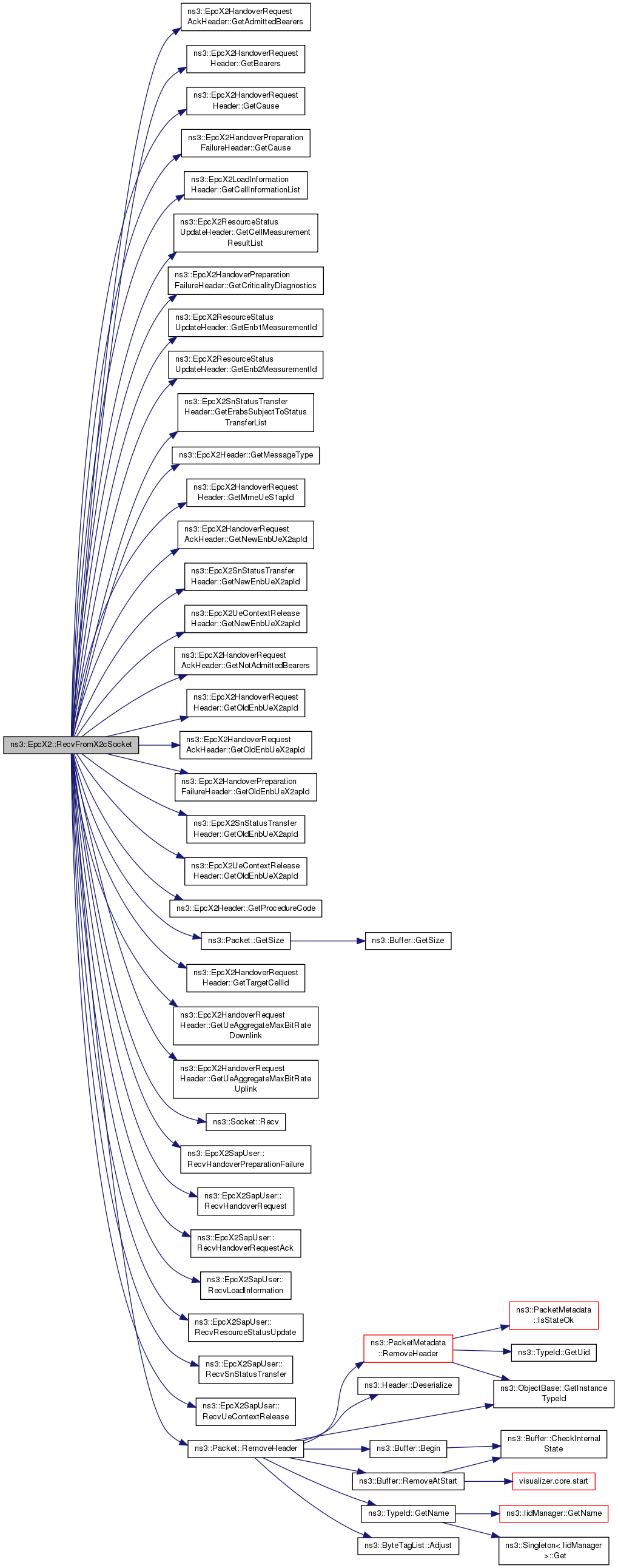
References ns3::EpcX2Sap::HandoverRequestAckParams::admittedBearers, ns3::EpcX2Sap::HandoverRequestParams::bearers, ns3::EpcX2Sap::HandoverRequestParams::cause, ns3::EpcX2Sap::HandoverPreparationFailureParams::cause, ns3::EpcX2Sap::LoadInformationParams::cellInformationList, ns3::EpcX2Sap::ResourceStatusUpdateParams::cellMeasurementResultList, ns3::EpcX2Sap::HandoverPreparationFailureParams::criticalityDiagnostics, ns3::EpcX2Sap::ResourceStatusUpdateParams::enb1MeasurementId, ns3::EpcX2Sap::ResourceStatusUpdateParams::enb2MeasurementId, ns3::EpcX2Sap::SnStatusTransferParams::erabsSubjectToStatusTransferList, ns3::EpcX2HandoverRequestAckHeader::GetAdmittedBearers(), ns3::EpcX2HandoverRequestHeader::GetBearers(), ns3::EpcX2HandoverRequestHeader::GetCause(), ns3::EpcX2HandoverPreparationFailureHeader::GetCause(), ns3::EpcX2LoadInformationHeader::GetCellInformationList(), ns3::EpcX2ResourceStatusUpdateHeader::GetCellMeasurementResultList(), ns3::EpcX2HandoverPreparationFailureHeader::GetCriticalityDiagnostics(), ns3::EpcX2ResourceStatusUpdateHeader::GetEnb1MeasurementId(), ns3::EpcX2ResourceStatusUpdateHeader::GetEnb2MeasurementId(), ns3::EpcX2SnStatusTransferHeader::GetErabsSubjectToStatusTransferList(), ns3::EpcX2Header::GetMessageType(), ns3::EpcX2HandoverRequestHeader::GetMmeUeS1apId(), ns3::EpcX2HandoverRequestAckHeader::GetNewEnbUeX2apId(), ns3::EpcX2SnStatusTransferHeader::GetNewEnbUeX2apId(), ns3::EpcX2UeContextReleaseHeader::GetNewEnbUeX2apId(), ns3::EpcX2HandoverRequestAckHeader::GetNotAdmittedBearers(), ns3::EpcX2HandoverRequestHeader::GetOldEnbUeX2apId(), ns3::EpcX2HandoverRequestAckHeader::GetOldEnbUeX2apId(), ns3::EpcX2HandoverPreparationFailureHeader::GetOldEnbUeX2apId(), ns3::EpcX2SnStatusTransferHeader::GetOldEnbUeX2apId(), ns3::EpcX2UeContextReleaseHeader::GetOldEnbUeX2apId(), ns3::EpcX2Header::GetProcedureCode(), ns3::Packet::GetSize(), ns3::EpcX2HandoverRequestHeader::GetTargetCellId(), ns3::EpcX2HandoverRequestHeader::GetUeAggregateMaxBitRateDownlink(), ns3::EpcX2HandoverRequestHeader::GetUeAggregateMaxBitRateUplink(), ns3::EpcX2Header::HandoverPreparation, ns3::EpcX2Header::InitiatingMessage, ns3::EpcX2Header::LoadIndication, m_x2InterfaceCellIds, m_x2SapUser, ns3::EpcX2Sap::HandoverRequestParams::mmeUeS1apId, ns3::EpcX2Sap::HandoverRequestAckParams::newEnbUeX2apId, ns3::EpcX2Sap::SnStatusTransferParams::newEnbUeX2apId, ns3::EpcX2Sap::UeContextReleaseParams::newEnbUeX2apId, ns3::EpcX2Sap::HandoverRequestAckParams::notAdmittedBearers, NS_ASSERT_MSG, NS_LOG_FUNCTION, NS_LOG_INFO, NS_LOG_LOGIC, ns3::EpcX2Sap::HandoverRequestParams::oldEnbUeX2apId, ns3::EpcX2Sap::HandoverRequestAckParams::oldEnbUeX2apId, ns3::EpcX2Sap::HandoverPreparationFailureParams::oldEnbUeX2apId, ns3::EpcX2Sap::SnStatusTransferParams::oldEnbUeX2apId, ns3::EpcX2Sap::UeContextReleaseParams::oldEnbUeX2apId, ns3::Socket::Recv(), ns3::EpcX2SapUser::RecvHandoverPreparationFailure(), ns3::EpcX2SapUser::RecvHandoverRequest(), ns3::EpcX2SapUser::RecvHandoverRequestAck(), ns3::EpcX2SapUser::RecvLoadInformation(), ns3::EpcX2SapUser::RecvResourceStatusUpdate(), ns3::EpcX2SapUser::RecvSnStatusTransfer(), ns3::EpcX2SapUser::RecvUeContextRelease(), ns3::Packet::RemoveHeader(), ns3::EpcX2Header::ResourceStatusReporting, ns3::EpcX2Sap::HandoverRequestParams::rrcContext, ns3::EpcX2Sap::HandoverRequestAckParams::rrcContext, ns3::EpcX2Header::SnStatusTransfer, ns3::EpcX2Sap::HandoverRequestParams::sourceCellId, ns3::EpcX2Sap::HandoverRequestAckParams::sourceCellId, ns3::EpcX2Sap::HandoverPreparationFailureParams::sourceCellId, ns3::EpcX2Sap::SnStatusTransferParams::sourceCellId, ns3::EpcX2Header::SuccessfulOutcome, ns3::EpcX2Sap::HandoverRequestParams::targetCellId, ns3::EpcX2Sap::HandoverRequestAckParams::targetCellId, ns3::EpcX2Sap::HandoverPreparationFailureParams::targetCellId, ns3::EpcX2Sap::SnStatusTransferParams::targetCellId, ns3::EpcX2Sap::ResourceStatusUpdateParams::targetCellId, ns3::EpcX2Sap::HandoverRequestParams::ueAggregateMaxBitRateDownlink, ns3::EpcX2Sap::HandoverRequestParams::ueAggregateMaxBitRateUplink, and ns3::EpcX2Header::UeContextRelease.
Referenced by AddX2Interface().
 Here is the call graph for this function:
 Here is the caller graph for this function:Method to be assigned to the recv callback of the X2-U (X2 User Plane) socket.
It is called when the eNB receives a packet from the peer eNB of the X2-U interface
| socket | socket of the X2-U interface | 
Definition at line 371 of file epc-x2.cc.
References ns3::Packet::GetSize(), ns3::GtpuHeader::GetTeid(), ns3::EpcX2Sap::UeDataParams::gtpTeid, m_x2InterfaceCellIds, m_x2SapUser, NS_ASSERT_MSG, NS_LOG_FUNCTION, NS_LOG_LOGIC, ns3::Socket::Recv(), ns3::EpcX2SapUser::RecvUeData(), ns3::Packet::RemoveHeader(), ns3::EpcX2Sap::UeDataParams::sourceCellId, ns3::EpcX2Sap::UeDataParams::targetCellId, and ns3::EpcX2Sap::UeDataParams::ueData.
Referenced by AddX2Interface().
 Here is the call graph for this function:
 Here is the caller graph for this function:| void ns3::EpcX2::SetEpcX2SapUser | ( | EpcX2SapUser * | s | ) | 
| s | the X2 SAP User to be used by this EPC X2 entity | 
Definition at line 118 of file epc-x2.cc.
References m_x2SapUser, and NS_LOG_FUNCTION.
      
  | 
  friend | 
      
  | 
  private | 
UDP ports to be used for the X2 interfaces: X2-C and X2-U.
Definition at line 160 of file epc-x2.h.
Referenced by AddX2Interface(), DoSendHandoverPreparationFailure(), DoSendHandoverRequest(), DoSendHandoverRequestAck(), DoSendLoadInformation(), DoSendResourceStatusUpdate(), DoSendSnStatusTransfer(), and DoSendUeContextRelease().
      
  | 
  private | 
Map the localSocket (the one receiving the X2 message) to the corresponding (sourceCellId, targetCellId) associated with the X2 interface.
Definition at line 155 of file epc-x2.h.
Referenced by AddX2Interface(), DoDispose(), RecvFromX2cSocket(), and RecvFromX2uSocket().
      
  | 
  private | 
Map the targetCellId to the corresponding (sourceSocket, remoteIpAddr) to be used to send the X2 message.
Definition at line 149 of file epc-x2.h.
Referenced by AddX2Interface(), DoDispose(), DoSendHandoverPreparationFailure(), DoSendHandoverRequest(), DoSendHandoverRequestAck(), DoSendLoadInformation(), DoSendResourceStatusUpdate(), DoSendSnStatusTransfer(), DoSendUeContextRelease(), and DoSendUeData().
      
  | 
  protected | 
Definition at line 140 of file epc-x2.h.
Referenced by DoDispose(), EpcX2(), and GetEpcX2SapProvider().
      
  | 
  protected | 
Definition at line 139 of file epc-x2.h.
Referenced by RecvFromX2cSocket(), RecvFromX2uSocket(), and SetEpcX2SapUser().
      
  | 
  private | 
Definition at line 161 of file epc-x2.h.
Referenced by AddX2Interface(), and DoSendUeData().