This class implements a testing PDCP entity. More...
#include "lte-test-entities.h"
Inheritance diagram for ns3::LteTestPdcp:
Collaboration diagram for ns3::LteTestPdcp:Public Member Functions | |
| LteTestPdcp (void) | |
| virtual | ~LteTestPdcp (void) |
| virtual void | DoDispose (void) |
| Destructor implementation. More... | |
| std::string | GetDataReceived (void) |
| LteRlcSapUser * | GetLteRlcSapUser (void) |
| Get the RLC SAP user. More... | |
| void | SendData (Time time, std::string dataToSend) |
| void | SetLteRlcSapProvider (LteRlcSapProvider *s) |
| Set the RLC SAP provider. More... | |
| void | Start () |
| START. More... | |
Public Member Functions inherited from ns3::Object | |
| Object () | |
| Constructor. More... | |
| virtual | ~Object () |
| Destructor. More... | |
| void | AggregateObject (Ptr< Object > other) |
| Aggregate two Objects together. More... | |
| void | Dispose (void) |
| Dispose of this Object. More... | |
| AggregateIterator | GetAggregateIterator (void) const |
| Get an iterator to the Objects aggregated to this one. More... | |
| virtual TypeId | GetInstanceTypeId (void) const |
| Implement the GetInstanceTypeId method defined in ObjectBase. More... | |
| template<typename T > | |
| Ptr< T > | GetObject (void) const |
| Get a pointer to the requested aggregated Object. More... | |
| template<typename T > | |
| Ptr< T > | GetObject (TypeId tid) const |
| Get a pointer to the requested aggregated Object by TypeId. More... | |
| void | Initialize (void) |
| Invoke DoInitialize on all Objects aggregated to this one. More... | |
Public Member Functions inherited from ns3::SimpleRefCount< Object, ObjectBase, ObjectDeleter > | |
| SimpleRefCount () | |
| Constructor. More... | |
| SimpleRefCount (const SimpleRefCount &o) | |
| Copy constructor. More... | |
| uint32_t | GetReferenceCount (void) const |
| Get the reference count of the object. More... | |
| SimpleRefCount & | operator= (const SimpleRefCount &o) |
| Assignment. More... | |
| void | Ref (void) const |
| Increment the reference count. More... | |
| void | Unref (void) const |
| Decrement the reference count. More... | |
Public Member Functions inherited from ns3::ObjectBase | |
| virtual | ~ObjectBase () |
| Virtual destructor. More... | |
| void | GetAttribute (std::string name, AttributeValue &value) const |
| Get the value of an attribute, raising fatal errors if unsuccessful. More... | |
| bool | GetAttributeFailSafe (std::string name, AttributeValue &value) const |
| Get the value of an attribute without raising erros. More... | |
| void | SetAttribute (std::string name, const AttributeValue &value) |
| Set a single attribute, raising fatal errors if unsuccessful. More... | |
| bool | SetAttributeFailSafe (std::string name, const AttributeValue &value) |
| Set a single attribute without raising errors. More... | |
| bool | TraceConnect (std::string name, std::string context, const CallbackBase &cb) |
| Connect a TraceSource to a Callback with a context. More... | |
| bool | TraceConnectWithoutContext (std::string name, const CallbackBase &cb) |
| Connect a TraceSource to a Callback without a context. More... | |
| bool | TraceDisconnect (std::string name, std::string context, const CallbackBase &cb) |
| Disconnect from a TraceSource a Callback previously connected with a context. More... | |
| bool | TraceDisconnectWithoutContext (std::string name, const CallbackBase &cb) |
| Disconnect from a TraceSource a Callback previously connected without a context. More... | |
Static Public Member Functions | |
| static TypeId | GetTypeId (void) |
Static Public Member Functions inherited from ns3::Object | |
| static TypeId | GetTypeId (void) |
| Register this type. More... | |
Static Public Member Functions inherited from ns3::SimpleRefCount< Object, ObjectBase, ObjectDeleter > | |
| static void | Cleanup (void) |
| Noop. More... | |
Static Public Member Functions inherited from ns3::ObjectBase | |
| static TypeId | GetTypeId (void) |
| Get the type ID. More... | |
Private Member Functions | |
| virtual void | DoReceivePdcpPdu (Ptr< Packet > p) |
| RLC SAP. More... | |
Private Attributes | |
| std::string | m_receivedData |
| LteRlcSapProvider * | m_rlcSapProvider |
| LteRlcSapUser * | m_rlcSapUser |
Friends | |
| class | LteRlcSpecificLteRlcSapUser< LteTestPdcp > |
Additional Inherited Members | |
Protected Member Functions inherited from ns3::Object | |
| Object (const Object &o) | |
| Copy an Object. More... | |
| virtual void | DoInitialize (void) |
| Initialize() implementation. More... | |
| virtual void | NotifyNewAggregate (void) |
| Notify all Objects aggregated to this one of a new Object being aggregated. More... | |
Protected Member Functions inherited from ns3::ObjectBase | |
| void | ConstructSelf (const AttributeConstructionList &attributes) |
| Complete construction of ObjectBase; invoked by derived classes. More... | |
| virtual void | NotifyConstructionCompleted (void) |
| Notifier called once the ObjectBase is fully constructed. More... | |
Related Functions inherited from ns3::ObjectBase | |
| static TypeId | GetObjectIid (void) |
| Ensure the TypeId for ObjectBase gets fully configured to anchor the inheritance tree properly. More... | |
This class implements a testing PDCP entity.
Definition at line 115 of file lte-test-entities.h.
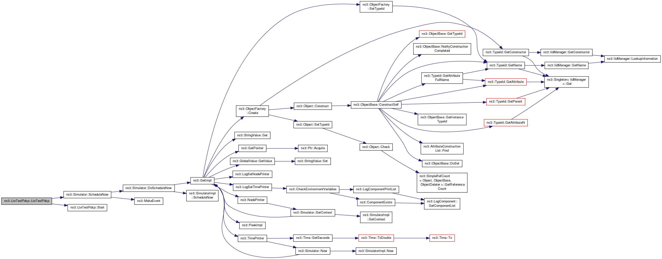
| ns3::LteTestPdcp::LteTestPdcp | ( | void | ) |
Definition at line 270 of file lte-test-entities.cc.
References m_rlcSapUser, NS_LOG_FUNCTION, ns3::Simulator::ScheduleNow(), and Start().
Here is the call graph for this function:
|
virtual |
Definition at line 277 of file lte-test-entities.cc.
References NS_LOG_FUNCTION.
|
virtual |
Destructor implementation.
This method is called by Dispose() or by the Object's destructor, whichever comes first.
Subclasses are expected to implement their real destruction code in an overriden version of this method and chain up to their parent's implementation once they are done. i.e, for simplicity, the destructor of every subclass should be empty and its content should be moved to the associated DoDispose() method.
It is safe to call GetObject() from within this method.
Reimplemented from ns3::Object.
Definition at line 283 of file lte-test-entities.cc.
References m_rlcSapUser, and NS_LOG_FUNCTION.
RLC SAP.
Definition at line 316 of file lte-test-entities.cc.
References ns3::Packet::CopyData(), ns3::Packet::GetSize(), m_receivedData, NS_LOG_FUNCTION, and NS_LOG_LOGIC.
Here is the call graph for this function:| std::string ns3::LteTestPdcp::GetDataReceived | ( | void | ) |
Definition at line 303 of file lte-test-entities.cc.
References m_receivedData, and NS_LOG_FUNCTION.
| LteRlcSapUser * ns3::LteTestPdcp::GetLteRlcSapUser | ( | void | ) |
Get the RLC SAP user.
Definition at line 296 of file lte-test-entities.cc.
References m_rlcSapUser.
Referenced by LteRlcUmTransmitterTestCase::DoRun(), and LteRlcAmTransmitterTestCase::DoRun().
Here is the caller graph for this function:
|
static |
Definition at line 260 of file lte-test-entities.cc.
References ns3::TypeId::SetParent().
Here is the call graph for this function:| void ns3::LteTestPdcp::SendData | ( | Time | time, |
| std::string | dataToSend | ||
| ) |
Definition at line 342 of file lte-test-entities.cc.
References m_rlcSapProvider, NS_LOG_FUNCTION, NS_LOG_LOGIC, ns3::LteRlcSapProvider::TransmitPdcpPduParameters::rnti, ns3::Simulator::Schedule(), and ns3::LteRlcSapProvider::TransmitPdcpPdu().
Referenced by LteRlcUmTransmitterOneSduTestCase::DoRun(), LteRlcAmTransmitterOneSduTestCase::DoRun(), LteRlcUmTransmitterSegmentationTestCase::DoRun(), LteRlcAmTransmitterSegmentationTestCase::DoRun(), LteRlcUmTransmitterConcatenationTestCase::DoRun(), LteRlcAmTransmitterConcatenationTestCase::DoRun(), LteRlcUmTransmitterReportBufferStatusTestCase::DoRun(), and LteRlcAmTransmitterReportBufferStatusTestCase::DoRun().
Here is the call graph for this function:
Here is the caller graph for this function:| void ns3::LteTestPdcp::SetLteRlcSapProvider | ( | LteRlcSapProvider * | s | ) |
Set the RLC SAP provider.
| s | a pointer to the RLC SAP provider |
Definition at line 290 of file lte-test-entities.cc.
References m_rlcSapProvider.
Referenced by LteRlcUmTransmitterTestCase::DoRun(), and LteRlcAmTransmitterTestCase::DoRun().
Here is the caller graph for this function:| void ns3::LteTestPdcp::Start | ( | void | ) |
START.
Definition at line 336 of file lte-test-entities.cc.
References NS_LOG_FUNCTION.
Referenced by LteTestPdcp().
Here is the caller graph for this function:
|
friend |
Definition at line 117 of file lte-test-entities.h.
|
private |
Definition at line 150 of file lte-test-entities.h.
Referenced by DoReceivePdcpPdu(), and GetDataReceived().
|
private |
Definition at line 148 of file lte-test-entities.h.
Referenced by SendData(), and SetLteRlcSapProvider().
|
private |
Definition at line 147 of file lte-test-entities.h.
Referenced by DoDispose(), GetLteRlcSapUser(), and LteTestPdcp().