RIPng Routing Protocol, defined in RFC 2080. More...
#include "ripng.h"
 Inheritance diagram for ns3::RipNg:
 Collaboration diagram for ns3::RipNg:Public Types | |
| enum | SplitHorizonType_e { NO_SPLIT_HORIZON, SPLIT_HORIZON, POISON_REVERSE } | 
| Split Horizon strategy type.  More... | |
  Public Types inherited from ns3::Ipv6RoutingProtocol | |
| typedef Callback< void, Ptr< const Packet >, const Ipv6Header &, Socket::SocketErrno > | ErrorCallback | 
| Callback for routing errors (e.g., no route found)  More... | |
| typedef Callback< void, Ptr< const Packet >, const Ipv6Header &, uint32_t > | LocalDeliverCallback | 
| Callback for packets to be locally delivered.  More... | |
| typedef Callback< void, Ptr< const NetDevice >, Ptr< Ipv6MulticastRoute >, Ptr< const Packet >, const Ipv6Header & > | MulticastForwardCallback | 
| Callback for multicast packets to be forwarded.  More... | |
| typedef Callback< void, Ptr< const NetDevice >, Ptr< Ipv6Route >, Ptr< const Packet >, const Ipv6Header & > | UnicastForwardCallback | 
| Callback for unicast packets to be forwarded.  More... | |
Public Member Functions | |
| RipNg () | |
| virtual | ~RipNg () | 
| void | AddDefaultRouteTo (Ipv6Address nextHop, uint32_t interface) | 
| Add a default route to the router through the nextHop located on interface.  More... | |
| int64_t | AssignStreams (int64_t stream) | 
| Assign a fixed random variable stream number to the random variables used by this model.  More... | |
| std::set< uint32_t > | GetInterfaceExclusions () const | 
| Get the set of interface excluded from the protocol.  More... | |
| uint8_t | GetInterfaceMetric (uint32_t interface) const | 
| Get the metric for an interface.  More... | |
| virtual void | NotifyAddAddress (uint32_t interface, Ipv6InterfaceAddress address) | 
| Notify when specified interface add an address.  More... | |
| virtual void | NotifyAddRoute (Ipv6Address dst, Ipv6Prefix mask, Ipv6Address nextHop, uint32_t interface, Ipv6Address prefixToUse=Ipv6Address::GetZero()) | 
| Notify a new route.  More... | |
| virtual void | NotifyInterfaceDown (uint32_t interface) | 
| Notify when specified interface goes DOWN.  More... | |
| virtual void | NotifyInterfaceUp (uint32_t interface) | 
| Notify when specified interface goes UP.  More... | |
| virtual void | NotifyRemoveAddress (uint32_t interface, Ipv6InterfaceAddress address) | 
| Notify when specified interface add an address.  More... | |
| virtual void | NotifyRemoveRoute (Ipv6Address dst, Ipv6Prefix mask, Ipv6Address nextHop, uint32_t interface, Ipv6Address prefixToUse=Ipv6Address::GetZero()) | 
| Notify route removing.  More... | |
| virtual void | PrintRoutingTable (Ptr< OutputStreamWrapper > stream) const | 
| Print the Routing Table entries.  More... | |
| bool | RouteInput (Ptr< const Packet > p, const Ipv6Header &header, Ptr< const NetDevice > idev, UnicastForwardCallback ucb, MulticastForwardCallback mcb, LocalDeliverCallback lcb, ErrorCallback ecb) | 
| Route an input packet (to be forwarded or locally delivered)  More... | |
| Ptr< Ipv6Route > | RouteOutput (Ptr< Packet > p, const Ipv6Header &header, Ptr< NetDevice > oif, Socket::SocketErrno &sockerr) | 
| Query routing cache for an existing route, for an outbound packet.  More... | |
| void | SetInterfaceExclusions (std::set< uint32_t > exceptions) | 
| Set the set of interface excluded from the protocol.  More... | |
| void | SetInterfaceMetric (uint32_t interface, uint8_t metric) | 
| Set the metric for an interface.  More... | |
| virtual void | SetIpv6 (Ptr< Ipv6 > ipv6) | 
| Typically, invoked directly or indirectly from ns3::Ipv6::SetRoutingProtocol.  More... | |
  Public Member Functions inherited from ns3::Object | |
| Object () | |
| Constructor.  More... | |
| virtual | ~Object () | 
| Destructor.  More... | |
| void | AggregateObject (Ptr< Object > other) | 
| Aggregate two Objects together.  More... | |
| void | Dispose (void) | 
| Dispose of this Object.  More... | |
| AggregateIterator | GetAggregateIterator (void) const | 
| Get an iterator to the Objects aggregated to this one.  More... | |
| virtual TypeId | GetInstanceTypeId (void) const | 
| Implement the GetInstanceTypeId method defined in ObjectBase.  More... | |
| template<typename T > | |
| Ptr< T > | GetObject (void) const | 
| Get a pointer to the requested aggregated Object.  More... | |
| template<typename T > | |
| Ptr< T > | GetObject (TypeId tid) const | 
| Get a pointer to the requested aggregated Object by TypeId.  More... | |
| void | Initialize (void) | 
| Invoke DoInitialize on all Objects aggregated to this one.  More... | |
  Public Member Functions inherited from ns3::SimpleRefCount< Object, ObjectBase, ObjectDeleter > | |
| SimpleRefCount () | |
| Constructor.  More... | |
| SimpleRefCount (const SimpleRefCount &o) | |
| Copy constructor.  More... | |
| uint32_t | GetReferenceCount (void) const | 
| Get the reference count of the object.  More... | |
| SimpleRefCount & | operator= (const SimpleRefCount &o) | 
| Assignment.  More... | |
| void | Ref (void) const | 
| Increment the reference count.  More... | |
| void | Unref (void) const | 
| Decrement the reference count.  More... | |
  Public Member Functions inherited from ns3::ObjectBase | |
| virtual | ~ObjectBase () | 
| Virtual destructor.  More... | |
| void | GetAttribute (std::string name, AttributeValue &value) const | 
| Get the value of an attribute, raising fatal errors if unsuccessful.  More... | |
| bool | GetAttributeFailSafe (std::string name, AttributeValue &value) const | 
| Get the value of an attribute without raising erros.  More... | |
| void | SetAttribute (std::string name, const AttributeValue &value) | 
| Set a single attribute, raising fatal errors if unsuccessful.  More... | |
| bool | SetAttributeFailSafe (std::string name, const AttributeValue &value) | 
| Set a single attribute without raising errors.  More... | |
| bool | TraceConnect (std::string name, std::string context, const CallbackBase &cb) | 
| Connect a TraceSource to a Callback with a context.  More... | |
| bool | TraceConnectWithoutContext (std::string name, const CallbackBase &cb) | 
| Connect a TraceSource to a Callback without a context.  More... | |
| bool | TraceDisconnect (std::string name, std::string context, const CallbackBase &cb) | 
| Disconnect from a TraceSource a Callback previously connected with a context.  More... | |
| bool | TraceDisconnectWithoutContext (std::string name, const CallbackBase &cb) | 
| Disconnect from a TraceSource a Callback previously connected without a context.  More... | |
Static Public Member Functions | |
| static TypeId | GetTypeId (void) | 
| Get the type ID.  More... | |
  Static Public Member Functions inherited from ns3::Ipv6RoutingProtocol | |
| static TypeId | GetTypeId (void) | 
| Get the type ID.  More... | |
  Static Public Member Functions inherited from ns3::Object | |
| static TypeId | GetTypeId (void) | 
| Register this type.  More... | |
  Static Public Member Functions inherited from ns3::SimpleRefCount< Object, ObjectBase, ObjectDeleter > | |
| static void | Cleanup (void) | 
| Noop.  More... | |
  Static Public Member Functions inherited from ns3::ObjectBase | |
| static TypeId | GetTypeId (void) | 
| Get the type ID.  More... | |
Protected Member Functions | |
| virtual void | DoDispose () | 
| Dispose this object.  More... | |
| void | DoInitialize () | 
| Start protocol operation.  More... | |
  Protected Member Functions inherited from ns3::Object | |
| Object (const Object &o) | |
| Copy an Object.  More... | |
| virtual void | NotifyNewAggregate (void) | 
| Notify all Objects aggregated to this one of a new Object being aggregated.  More... | |
  Protected Member Functions inherited from ns3::ObjectBase | |
| void | ConstructSelf (const AttributeConstructionList &attributes) | 
| Complete construction of ObjectBase; invoked by derived classes.  More... | |
| virtual void | NotifyConstructionCompleted (void) | 
| Notifier called once the ObjectBase is fully constructed.  More... | |
Private Types | |
| typedef std::list< std::pair< RipNgRoutingTableEntry *, EventId > > | Routes | 
| Container for the network routes - pair RipNgRoutingTableEntry *, EventId (update event)  More... | |
| typedef std::list< std::pair< RipNgRoutingTableEntry *, EventId > >::const_iterator | RoutesCI | 
| Const Iterator for container for the network routes.  More... | |
| typedef std::list< std::pair< RipNgRoutingTableEntry *, EventId > >::iterator | RoutesI | 
| Iterator for container for the network routes.  More... | |
| typedef std::map< Ptr< Socket >, uint32_t > | SocketList | 
| Socket list type.  More... | |
| typedef std::map< Ptr< Socket >, uint32_t >::const_iterator | SocketListCI | 
| Socket list type const iterator.  More... | |
| typedef std::map< Ptr< Socket >, uint32_t >::iterator | SocketListI | 
| Socket list type iterator.  More... | |
Private Member Functions | |
| void | AddNetworkRouteTo (Ipv6Address network, Ipv6Prefix networkPrefix, Ipv6Address nextHop, uint32_t interface, Ipv6Address prefixToUse) | 
| Add route to network.  More... | |
| void | AddNetworkRouteTo (Ipv6Address network, Ipv6Prefix networkPrefix, uint32_t interface) | 
| Add route to network.  More... | |
| void | DeleteRoute (RipNgRoutingTableEntry *route) | 
| Delete a route.  More... | |
| void | DoSendRouteUpdate (bool periodic) | 
| Send Routing Updates on all interfaces.  More... | |
| void | HandleRequests (RipNgHeader hdr, Ipv6Address senderAddress, uint16_t senderPort, uint32_t incomingInterface, uint8_t hopLimit) | 
| Handle RIPng requests.  More... | |
| void | HandleResponses (RipNgHeader hdr, Ipv6Address senderAddress, uint32_t incomingInterface, uint8_t hopLimit) | 
| Handle RIPng responses.  More... | |
| void | InvalidateRoute (RipNgRoutingTableEntry *route) | 
| Invalidate a route.  More... | |
| Ptr< Ipv6Route > | Lookup (Ipv6Address dest, Ptr< NetDevice >=0) | 
| Lookup in the forwarding table for destination.  More... | |
| void | Receive (Ptr< Socket > socket) | 
| Receive RIPng packets.  More... | |
| void | RecvMulticastRipng (Ptr< Socket > socket) | 
| Receive and process multicast packet.  More... | |
| void | RecvUnicastRipng (Ptr< Socket > socket) | 
| Receive and process unicast packet.  More... | |
| void | SendRouteRequest () | 
| Send Routing Request on all interfaces.  More... | |
| void | SendTriggeredRouteUpdate () | 
| Send Triggered Routing Updates on all interfaces.  More... | |
| void | SendUnsolicitedRouteUpdate (void) | 
| Send Unsolicited Routing Updates on all interfaces.  More... | |
Private Attributes | |
| Time | m_garbageCollectionDelay | 
| Delay before deleting an INVALID route.  More... | |
| bool | m_initialized | 
| flag to allow socket's late-creation.  More... | |
| std::set< uint32_t > | m_interfaceExclusions | 
| Set of excluded interfaces.  More... | |
| std::map< uint32_t, uint8_t > | m_interfaceMetrics | 
| Map of interface metrics.  More... | |
| Ptr< Ipv6 > | m_ipv6 | 
| IPv6 reference.  More... | |
| Time | m_maxTriggeredUpdateDelay | 
| Max cooldown delay after a Triggered Update.  More... | |
| Time | m_minTriggeredUpdateDelay | 
| Min cooldown delay after a Triggered Update.  More... | |
| EventId | m_nextTriggeredUpdate | 
| Next Triggered Update event.  More... | |
| EventId | m_nextUnsolicitedUpdate | 
| Next Unsolicited Update event.  More... | |
| Ptr< Socket > | m_recvSocket | 
| receive socket  More... | |
| Ptr< UniformRandomVariable > | m_rng | 
| Rng stream.  More... | |
| Routes | m_routes | 
| the forwarding table for network.  More... | |
| SocketList | m_sendSocketList | 
| list of sockets for sending (socket, interface index)  More... | |
| SplitHorizonType_e | m_splitHorizonStrategy | 
| Split Horizon strategy.  More... | |
| Time | m_startupDelay | 
| Random delay before protocol startup.  More... | |
| Time | m_timeoutDelay | 
| Delay before invalidating a route.  More... | |
| Time | m_unsolicitedUpdate | 
| time between two Unsolicited Routing Updates  More... | |
Additional Inherited Members | |
  Related Functions inherited from ns3::ObjectBase | |
| static TypeId | GetObjectIid (void) | 
| Ensure the TypeId for ObjectBase gets fully configured to anchor the inheritance tree properly.  More... | |
RIPng Routing Protocol, defined in RFC 2080.
ns3::RipNg is accessible through the following paths with Config::Set and Config::Connect:
No TraceSources are defined for this type.
 Size of this type is 320 bytes (on a 64-bit architecture). 
      
  | 
  private | 
Container for the network routes - pair RipNgRoutingTableEntry *, EventId (update event)
      
  | 
  private | 
      
  | 
  private | 
      
  | 
  private | 
      
  | 
  private | 
      
  | 
  private | 
| void ns3::RipNg::AddDefaultRouteTo | ( | Ipv6Address | nextHop, | 
| uint32_t | interface | ||
| ) | 
Add a default route to the router through the nextHop located on interface.
The default route is usually installed manually, or it is the result of some "other" routing protocol (e.g., BGP).
| nextHop | the next hop | 
| interface | the interface | 
Definition at line 1281 of file ripng.cc.
References AddNetworkRouteTo(), ns3::Ipv6Prefix::GetZero(), and NS_LOG_FUNCTION.
 Here is the call graph for this function:
      
  | 
  private | 
Add route to network.
| network | network address | 
| networkPrefix | network prefix | 
| nextHop | next hop address to route the packet. | 
| interface | interface index | 
| prefixToUse | prefix that should be used for source address for this destination | 
Definition at line 647 of file ripng.cc.
References ns3::Ipv6Address::IsLinkLocal(), m_routes, NS_LOG_FUNCTION, NS_LOG_WARN, ns3::RipNgRoutingTableEntry::RIPNG_VALID, ns3::RipNgRoutingTableEntry::SetRouteChanged(), ns3::RipNgRoutingTableEntry::SetRouteMetric(), and ns3::RipNgRoutingTableEntry::SetRouteStatus().
Referenced by AddDefaultRouteTo(), NotifyAddAddress(), and NotifyInterfaceUp().
 Here is the call graph for this function:
 Here is the caller graph for this function:
      
  | 
  private | 
Add route to network.
| network | network address | 
| networkPrefix | network prefix | 
| interface | interface index | 
Definition at line 664 of file ripng.cc.
References m_routes, NS_LOG_FUNCTION, ns3::RipNgRoutingTableEntry::RIPNG_VALID, ns3::RipNgRoutingTableEntry::SetRouteChanged(), ns3::RipNgRoutingTableEntry::SetRouteMetric(), and ns3::RipNgRoutingTableEntry::SetRouteStatus().
 Here is the call graph for this function:| int64_t ns3::RipNg::AssignStreams | ( | int64_t | stream | ) | 
Assign a fixed random variable stream number to the random variables used by this model.
Return the number of streams (possibly zero) that have been assigned.
| stream | first stream index to use | 
Definition at line 96 of file ripng.cc.
References m_rng, NS_LOG_FUNCTION, and ns3::RandomVariableStream::SetStream().
 Here is the call graph for this function:
      
  | 
  private | 
Delete a route.
| route | the route to be removed | 
Definition at line 698 of file ripng.cc.
References m_routes, NS_ABORT_MSG, and NS_LOG_FUNCTION.
Referenced by InvalidateRoute().
 Here is the caller graph for this function:
      
  | 
  protectedvirtual | 
Dispose this object.
Reimplemented from ns3::Object.
Definition at line 539 of file ripng.cc.
References ns3::EventId::Cancel(), ns3::Socket::Close(), ns3::Object::DoDispose(), m_ipv6, m_nextTriggeredUpdate, m_nextUnsolicitedUpdate, m_recvSocket, m_routes, m_sendSocketList, and NS_LOG_FUNCTION.
 Here is the call graph for this function:
      
  | 
  protectedvirtual | 
Start protocol operation.
Reimplemented from ns3::Object.
Definition at line 104 of file ripng.cc.
References first::address, ns3::Socket::CreateSocket(), ns3::Object::DoInitialize(), DoSendRouteUpdate(), ns3::Ipv6InterfaceAddress::GetAddress(), ns3::Ipv6InterfaceAddress::GetScope(), ns3::Time::GetSeconds(), ns3::UniformRandomVariable::GetValue(), ns3::Ipv6InterfaceAddress::GLOBAL, ns3::Ipv6InterfaceAddress::LINKLOCAL, ns3::TypeId::LookupByName(), m_initialized, m_interfaceExclusions, m_ipv6, m_maxTriggeredUpdateDelay, m_minTriggeredUpdateDelay, m_nextTriggeredUpdate, m_nextUnsolicitedUpdate, m_recvSocket, m_rng, m_sendSocketList, m_startupDelay, m_unsolicitedUpdate, ns3::MakeCallback(), NS_ASSERT_MSG, NS_LOG_FUNCTION, NS_LOG_LOGIC, Receive(), RIPNG_ALL_NODE, RIPNG_PORT, ns3::Simulator::Schedule(), ns3::Seconds(), SendRouteRequest(), and SendUnsolicitedRouteUpdate().
 Here is the call graph for this function:
      
  | 
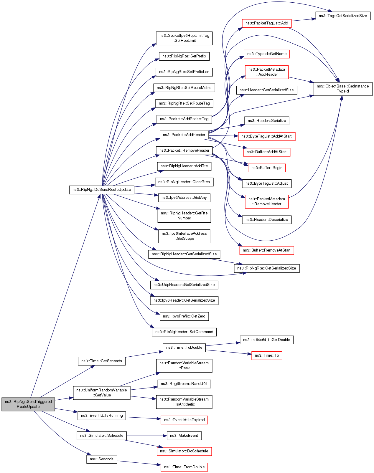
  private | 
Send Routing Updates on all interfaces.
Definition at line 1089 of file ripng.cc.
References ns3::Packet::AddHeader(), ns3::Packet::AddPacketTag(), ns3::RipNgHeader::AddRte(), ns3::RipNgHeader::ClearRtes(), ns3::Ipv6Address::GetAny(), ns3::RipNgHeader::GetRteNumber(), ns3::Ipv6InterfaceAddress::GetScope(), ns3::RipNgRte::GetSerializedSize(), ns3::UdpHeader::GetSerializedSize(), ns3::RipNgHeader::GetSerializedSize(), ns3::Ipv6Header::GetSerializedSize(), ns3::Ipv6Prefix::GetZero(), ns3::Ipv6InterfaceAddress::GLOBAL, m_interfaceExclusions, m_ipv6, m_routes, m_sendSocketList, m_splitHorizonStrategy, NS_LOG_DEBUG, NS_LOG_FUNCTION, POISON_REVERSE, ns3::Packet::RemoveHeader(), ns3::RipNgHeader::RESPONSE, RIPNG_ALL_NODE, RIPNG_PORT, ns3::RipNgHeader::SetCommand(), ns3::SocketIpv6HopLimitTag::SetHopLimit(), ns3::RipNgRte::SetPrefix(), ns3::RipNgRte::SetPrefixLen(), ns3::RipNgRte::SetRouteMetric(), ns3::RipNgRte::SetRouteTag(), and SPLIT_HORIZON.
Referenced by DoInitialize(), SendTriggeredRouteUpdate(), and SendUnsolicitedRouteUpdate().
 Here is the call graph for this function:
 Here is the caller graph for this function:| std::set< uint32_t > ns3::RipNg::GetInterfaceExclusions | ( | ) | const | 
Get the set of interface excluded from the protocol.
Definition at line 1214 of file ripng.cc.
References m_interfaceExclusions.
| uint8_t ns3::RipNg::GetInterfaceMetric | ( | uint32_t | interface | ) | const | 
Get the metric for an interface.
| interface | the interface | 
Definition at line 1226 of file ripng.cc.
References m_interfaceMetrics, and NS_LOG_FUNCTION.
      
  | 
  static | 
Get the type ID.
Definition at line 56 of file ripng.cc.
References m_garbageCollectionDelay, m_maxTriggeredUpdateDelay, m_minTriggeredUpdateDelay, m_splitHorizonStrategy, m_startupDelay, m_timeoutDelay, m_unsolicitedUpdate, ns3::MakeEnumAccessor(), ns3::MakeEnumChecker(), ns3::MakeTimeAccessor(), ns3::MakeTimeChecker(), NO_SPLIT_HORIZON, POISON_REVERSE, ns3::Seconds(), ns3::TypeId::SetParent(), and SPLIT_HORIZON.
 Here is the call graph for this function:
      
  | 
  private | 
Handle RIPng requests.
| hdr | message header (including RTEs) | 
| senderAddress | sender address | 
| senderPort | sender port | 
| incomingInterface | incoming interface | 
| hopLimit | packet's hop limit | 
Definition at line 772 of file ripng.cc.
References ns3::Packet::AddHeader(), ns3::Packet::AddPacketTag(), ns3::RipNgHeader::AddRte(), ns3::RipNgHeader::ClearRtes(), ns3::Ipv6Address::CombinePrefix(), ns3::Ipv6Address::GetAny(), ns3::RipNgHeader::GetRteList(), ns3::RipNgHeader::GetRteNumber(), ns3::Ipv6InterfaceAddress::GetScope(), ns3::RipNgRte::GetSerializedSize(), ns3::UdpHeader::GetSerializedSize(), ns3::RipNgHeader::GetSerializedSize(), ns3::Ipv6Header::GetSerializedSize(), ns3::Ipv6Prefix::GetZero(), ns3::Ipv6InterfaceAddress::GLOBAL, ns3::Ipv6Address::IsLinkLocal(), m_interfaceExclusions, m_ipv6, m_recvSocket, m_routes, m_sendSocketList, m_splitHorizonStrategy, NS_ASSERT_MSG, NS_LOG_DEBUG, NS_LOG_FUNCTION, POISON_REVERSE, ns3::Packet::RemoveHeader(), ns3::Packet::RemovePacketTag(), ns3::RipNgHeader::RESPONSE, RIPNG_PORT, ns3::RipNgRoutingTableEntry::RIPNG_VALID, ns3::Socket::SendTo(), ns3::RipNgHeader::SetCommand(), ns3::RipNgRte::SetPrefix(), ns3::RipNgRte::SetPrefixLen(), ns3::RipNgRte::SetRouteMetric(), ns3::RipNgRte::SetRouteTag(), and SPLIT_HORIZON.
Referenced by Receive().
 Here is the call graph for this function:
 Here is the caller graph for this function:
      
  | 
  private | 
Handle RIPng responses.
| hdr | message header (including RTEs) | 
| senderAddress | sender address | 
| incomingInterface | incoming interface | 
| hopLimit | packet's hop limit | 
Definition at line 937 of file ripng.cc.
References ns3::Ipv6Address::CombinePrefix(), ns3::Ipv6Address::GetAny(), ns3::Simulator::GetDelayLeft(), ns3::RipNgHeader::GetRteList(), InvalidateRoute(), ns3::Ipv6Address::IsLinkLocal(), m_interfaceExclusions, m_interfaceMetrics, m_routes, m_timeoutDelay, NS_LOG_FUNCTION, NS_LOG_LOGIC, ns3::RipNgRoutingTableEntry::RIPNG_VALID, ns3::Simulator::Schedule(), SendTriggeredRouteUpdate(), ns3::RipNgRoutingTableEntry::SetRouteChanged(), ns3::RipNgRoutingTableEntry::SetRouteMetric(), ns3::RipNgRoutingTableEntry::SetRouteStatus(), and ns3::RipNgRoutingTableEntry::SetRouteTag().
Referenced by Receive().
 Here is the call graph for this function:
 Here is the caller graph for this function:
      
  | 
  private | 
Invalidate a route.
| route | the route to be removed | 
Definition at line 676 of file ripng.cc.
References DeleteRoute(), m_garbageCollectionDelay, m_routes, NS_ABORT_MSG, NS_LOG_FUNCTION, ns3::RipNgRoutingTableEntry::RIPNG_INVALID, ns3::Simulator::Schedule(), ns3::RipNgRoutingTableEntry::SetRouteChanged(), ns3::RipNgRoutingTableEntry::SetRouteMetric(), and ns3::RipNgRoutingTableEntry::SetRouteStatus().
Referenced by HandleResponses(), NotifyInterfaceDown(), and NotifyRemoveAddress().
 Here is the call graph for this function:
 Here is the caller graph for this function:
      
  | 
  private | 
Lookup in the forwarding table for destination.
| dest | destination address | 
| interface | output interface if any (put 0 otherwise) | 
Definition at line 569 of file ripng.cc.
References ns3::Ipv6RoutingTableEntry::GetDest(), ns3::Ipv6RoutingTableEntry::GetDestNetwork(), ns3::Ipv6RoutingTableEntry::GetDestNetworkPrefix(), ns3::Ipv6RoutingTableEntry::GetGateway(), ns3::Ipv6RoutingTableEntry::GetInterface(), ns3::Ipv6Prefix::GetPrefixLength(), ns3::Ipv6RoutingTableEntry::GetPrefixToUse(), ns3::RipNgRoutingTableEntry::GetRouteStatus(), ns3::Ipv6Address::GetZero(), ns3::Ipv6Address::IsAny(), ns3::Ipv6Address::IsLinkLocalMulticast(), ns3::Ipv6Prefix::IsMatch(), m_ipv6, m_routes, NS_ASSERT_MSG, NS_LOG_FUNCTION, NS_LOG_LOGIC, and ns3::RipNgRoutingTableEntry::RIPNG_VALID.
Referenced by RouteInput(), and RouteOutput().
 Here is the call graph for this function:
 Here is the caller graph for this function:
      
  | 
  virtual | 
Notify when specified interface add an address.
Protocols are expected to implement this method to be notified whenever a new address is added to an interface. Typically used to add a 'network route' on an interface. Can be invoked on an up or down interface.
| interface | the index of the interface we are being notified about | 
| address | a new address being added to an interface | 
Implements ns3::Ipv6RoutingProtocol.
Definition at line 389 of file ripng.cc.
References AddNetworkRouteTo(), ns3::Ipv6Address::CombinePrefix(), ns3::Ipv6InterfaceAddress::GetAddress(), ns3::Ipv6InterfaceAddress::GetPrefix(), m_interfaceExclusions, m_ipv6, NS_LOG_FUNCTION, and SendTriggeredRouteUpdate().
 Here is the call graph for this function:
      
  | 
  virtual | 
Notify a new route.
Typically this is used to add another route from IPv6 stack (i.e. ICMPv6 redirect case, ...).
| dst | destination address | 
| mask | destination mask | 
| nextHop | nextHop for this destination | 
| interface | output interface | 
| prefixToUse | prefix to use as source with this route | 
Implements ns3::Ipv6RoutingProtocol.
Definition at line 451 of file ripng.cc.
References NS_LOG_INFO.
      
  | 
  virtual | 
Notify when specified interface goes DOWN.
Protocols are expected to implement this method to be notified of the state change of an interface in a node.
| interface | the index of the interface we are being notified about | 
Implements ns3::Ipv6RoutingProtocol.
Definition at line 358 of file ripng.cc.
References InvalidateRoute(), m_interfaceExclusions, m_routes, m_sendSocketList, NS_LOG_FUNCTION, NS_LOG_INFO, and SendTriggeredRouteUpdate().
Referenced by SetIpv6().
 Here is the call graph for this function:
 Here is the caller graph for this function:
      
  | 
  virtual | 
Notify when specified interface goes UP.
Protocols are expected to implement this method to be notified of the state change of an interface in a node.
| interface | the index of the interface we are being notified about | 
Implements ns3::Ipv6RoutingProtocol.
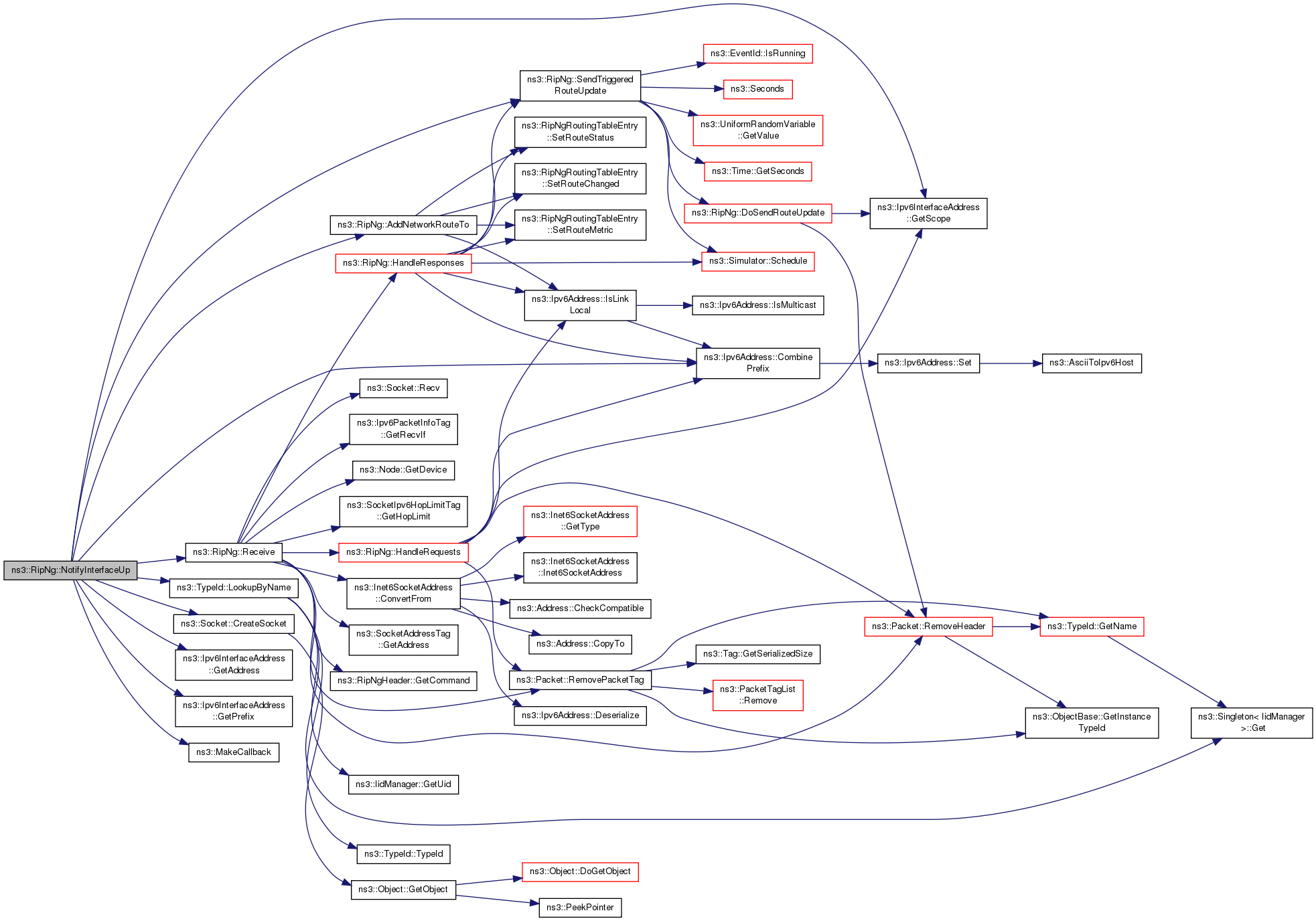
Definition at line 283 of file ripng.cc.
References AddNetworkRouteTo(), first::address, ns3::Ipv6Address::CombinePrefix(), ns3::Socket::CreateSocket(), ns3::Ipv6InterfaceAddress::GetAddress(), ns3::Ipv6InterfaceAddress::GetPrefix(), ns3::Ipv6InterfaceAddress::GetScope(), ns3::Ipv6InterfaceAddress::GLOBAL, ns3::Ipv6InterfaceAddress::LINKLOCAL, ns3::TypeId::LookupByName(), m_initialized, m_interfaceExclusions, m_ipv6, m_recvSocket, m_sendSocketList, ns3::MakeCallback(), NS_LOG_FUNCTION, NS_LOG_LOGIC, Receive(), RIPNG_ALL_NODE, RIPNG_PORT, and SendTriggeredRouteUpdate().
Referenced by SetIpv6().
 Here is the call graph for this function:
 Here is the caller graph for this function:
      
  | 
  virtual | 
Notify when specified interface add an address.
Protocols are expected to implement this method to be notified whenever a new address is removed from an interface. Typically used to remove the 'network route' of an interface. Can be invoked on an up or down interface.
| interface | the index of the interface we are being notified about | 
| address | a new address being added to an interface | 
Implements ns3::Ipv6RoutingProtocol.
Definition at line 414 of file ripng.cc.
References ns3::Ipv6Address::CombinePrefix(), ns3::Ipv6InterfaceAddress::GetAddress(), ns3::Ipv6InterfaceAddress::GetPrefix(), ns3::Ipv6InterfaceAddress::GetScope(), ns3::Ipv6InterfaceAddress::GLOBAL, InvalidateRoute(), m_interfaceExclusions, m_ipv6, m_routes, NS_LOG_FUNCTION, and SendTriggeredRouteUpdate().
 Here is the call graph for this function:
      
  | 
  virtual | 
Notify route removing.
| dst | destination address | 
| mask | destination mask | 
| nextHop | nextHop for this destination | 
| interface | output interface | 
| prefixToUse | prefix to use as source with this route | 
Implements ns3::Ipv6RoutingProtocol.
Definition at line 457 of file ripng.cc.
References NS_LOG_FUNCTION.
      
  | 
  virtual | 
Print the Routing Table entries.
| stream | the ostream the Routing table is printed to | 
Implements ns3::Ipv6RoutingProtocol.
Definition at line 484 of file ripng.cc.
References ns3::Names::FindName(), ns3::Ipv6RoutingTableEntry::GetDest(), ns3::Ipv6RoutingTableEntry::GetDestNetworkPrefix(), ns3::Ipv6RoutingTableEntry::GetGateway(), ns3::Ipv6RoutingTableEntry::GetInterface(), ns3::Ipv6Prefix::GetPrefixLength(), ns3::RipNgRoutingTableEntry::GetRouteMetric(), ns3::RipNgRoutingTableEntry::GetRouteStatus(), ns3::Time::GetSeconds(), ns3::OutputStreamWrapper::GetStream(), ns3::Ipv6RoutingTableEntry::IsGateway(), ns3::Ipv6RoutingTableEntry::IsHost(), m_ipv6, m_routes, ns3::Simulator::Now(), NS_LOG_FUNCTION, and ns3::RipNgRoutingTableEntry::RIPNG_VALID.
 Here is the call graph for this function:Receive RIPng packets.
| socket | the socket the packet was received to. | 
Definition at line 715 of file ripng.cc.
References ns3::Inet6SocketAddress::ConvertFrom(), ns3::SocketAddressTag::GetAddress(), ns3::RipNgHeader::GetCommand(), ns3::Node::GetDevice(), ns3::SocketIpv6HopLimitTag::GetHopLimit(), ns3::Ipv6PacketInfoTag::GetRecvIf(), HandleRequests(), HandleResponses(), m_ipv6, NS_ABORT_MSG, NS_LOG_FUNCTION, NS_LOG_INFO, NS_LOG_LOGIC, ns3::Socket::Recv(), ns3::Packet::RemoveHeader(), ns3::Packet::RemovePacketTag(), ns3::RipNgHeader::REQUEST, and ns3::RipNgHeader::RESPONSE.
Referenced by DoInitialize(), and NotifyInterfaceUp().
 Here is the call graph for this function:
 Here is the caller graph for this function:Receive and process multicast packet.
| socket | socket where packet is arrived | 
Receive and process unicast packet.
| socket | socket where packet is arrived | 
      
  | 
  virtual | 
Route an input packet (to be forwarded or locally delivered)
This lookup is used in the forwarding process. The packet is handed over to the Ipv6RoutingProtocol, and will get forwarded onward by one of the callbacks. The Linux equivalent is ip_route_input (). There are four valid outcomes, and a matching callbacks to handle each.
| p | received packet | 
| header | input parameter used to form a search key for a route | 
| idev | Pointer to ingress network device | 
| ucb | Callback for the case in which the packet is to be forwarded as unicast | 
| mcb | Callback for the case in which the packet is to be forwarded as multicast | 
| lcb | Callback for the case in which the packet is to be locally delivered | 
| ecb | Callback to call if there is an error in forwarding | 
Implements ns3::Ipv6RoutingProtocol.
Definition at line 204 of file ripng.cc.
References ns3::Socket::ERROR_NOROUTETOHOST, ns3::Ipv6InterfaceAddress::GetAddress(), ns3::Ipv6Header::GetDestinationAddress(), ns3::Ipv6Header::GetSourceAddress(), ns3::Ipv6Address::IsEqual(), ns3::Ipv6Address::IsLinkLocal(), ns3::Ipv6Address::IsMulticast(), Lookup(), m_ipv6, NS_ASSERT, NS_LOG_FUNCTION, and NS_LOG_LOGIC.
 Here is the call graph for this function:
      
  | 
  virtual | 
Query routing cache for an existing route, for an outbound packet.
This lookup is used by transport protocols. It does not cause any packet to be forwarded, and is synchronous. Can be used for multicast or unicast. The Linux equivalent is ip_route_output ()
| p | packet to be routed. Note that this method may modify the packet. Callers may also pass in a null pointer. | 
| header | input parameter (used to form key to search for the route) | 
| oif | Output interface device. May be zero, or may be bound via socket options to a particular output interface. | 
| sockerr | Output parameter; socket errno | 
Implements ns3::Ipv6RoutingProtocol.
Definition at line 174 of file ripng.cc.
References ns3::Socket::ERROR_NOROUTETOHOST, ns3::Socket::ERROR_NOTERROR, ns3::Ipv6Header::GetDestinationAddress(), ns3::Ipv6Address::IsMulticast(), Lookup(), NS_LOG_FUNCTION, and NS_LOG_LOGIC.
 Here is the call graph for this function:
      
  | 
  private | 
Send Routing Request on all interfaces.
Definition at line 1248 of file ripng.cc.
References ns3::Packet::AddHeader(), ns3::Packet::AddPacketTag(), ns3::RipNgHeader::AddRte(), ns3::Ipv6Address::GetAny(), m_interfaceExclusions, m_sendSocketList, NS_LOG_DEBUG, NS_LOG_FUNCTION, ns3::Packet::RemovePacketTag(), ns3::RipNgHeader::REQUEST, RIPNG_ALL_NODE, RIPNG_PORT, ns3::RipNgHeader::SetCommand(), ns3::RipNgRte::SetPrefix(), ns3::RipNgRte::SetPrefixLen(), and ns3::RipNgRte::SetRouteMetric().
Referenced by DoInitialize().
 Here is the call graph for this function:
 Here is the caller graph for this function:
      
  | 
  private | 
Send Triggered Routing Updates on all interfaces.
Definition at line 1169 of file ripng.cc.
References DoSendRouteUpdate(), ns3::Time::GetSeconds(), ns3::UniformRandomVariable::GetValue(), ns3::EventId::IsRunning(), m_maxTriggeredUpdateDelay, m_minTriggeredUpdateDelay, m_nextTriggeredUpdate, m_rng, NS_LOG_FUNCTION, NS_LOG_LOGIC, ns3::Simulator::Schedule(), and ns3::Seconds().
Referenced by HandleResponses(), NotifyAddAddress(), NotifyInterfaceDown(), NotifyInterfaceUp(), and NotifyRemoveAddress().
 Here is the call graph for this function:
 Here is the caller graph for this function:
      
  | 
  private | 
Send Unsolicited Routing Updates on all interfaces.
Definition at line 1199 of file ripng.cc.
References ns3::EventId::Cancel(), DoSendRouteUpdate(), ns3::Time::GetSeconds(), ns3::UniformRandomVariable::GetValue(), ns3::EventId::IsRunning(), m_nextTriggeredUpdate, m_nextUnsolicitedUpdate, m_rng, m_unsolicitedUpdate, NS_LOG_FUNCTION, ns3::Simulator::Schedule(), and ns3::Seconds().
Referenced by DoInitialize().
 Here is the call graph for this function:
 Here is the caller graph for this function:| void ns3::RipNg::SetInterfaceExclusions | ( | std::set< uint32_t > | exceptions | ) | 
Set the set of interface excluded from the protocol.
| exceptions | the set of excluded interfaces | 
Definition at line 1219 of file ripng.cc.
References m_interfaceExclusions, and NS_LOG_FUNCTION.
| void ns3::RipNg::SetInterfaceMetric | ( | uint32_t | interface, | 
| uint8_t | metric | ||
| ) | 
Set the metric for an interface.
| interface | the interface | 
| metric | the interface metric | 
Definition at line 1238 of file ripng.cc.
References m_interfaceMetrics, and NS_LOG_FUNCTION.
Typically, invoked directly or indirectly from ns3::Ipv6::SetRoutingProtocol.
| ipv6 | the ipv6 object this routing protocol is being associated with | 
Implements ns3::Ipv6RoutingProtocol.
Definition at line 463 of file ripng.cc.
References m_ipv6, NotifyInterfaceDown(), NotifyInterfaceUp(), NS_ASSERT, and NS_LOG_FUNCTION.
 Here is the call graph for this function:
      
  | 
  private | 
Delay before deleting an INVALID route.
Definition at line 385 of file ripng.h.
Referenced by GetTypeId(), and InvalidateRoute().
      
  | 
  private | 
flag to allow socket's late-creation.
Definition at line 409 of file ripng.h.
Referenced by DoInitialize(), and NotifyInterfaceUp().
      
  | 
  private | 
Set of excluded interfaces.
Definition at line 404 of file ripng.h.
Referenced by DoInitialize(), DoSendRouteUpdate(), GetInterfaceExclusions(), HandleRequests(), HandleResponses(), NotifyAddAddress(), NotifyInterfaceDown(), NotifyInterfaceUp(), NotifyRemoveAddress(), SendRouteRequest(), and SetInterfaceExclusions().
      
  | 
  private | 
Map of interface metrics.
Definition at line 405 of file ripng.h.
Referenced by GetInterfaceMetric(), HandleResponses(), and SetInterfaceMetric().
IPv6 reference.
Definition at line 379 of file ripng.h.
Referenced by DoDispose(), DoInitialize(), DoSendRouteUpdate(), HandleRequests(), Lookup(), NotifyAddAddress(), NotifyInterfaceUp(), NotifyRemoveAddress(), PrintRoutingTable(), Receive(), RouteInput(), and SetIpv6().
      
  | 
  private | 
Max cooldown delay after a Triggered Update.
Definition at line 382 of file ripng.h.
Referenced by DoInitialize(), GetTypeId(), and SendTriggeredRouteUpdate().
      
  | 
  private | 
Min cooldown delay after a Triggered Update.
Definition at line 381 of file ripng.h.
Referenced by DoInitialize(), GetTypeId(), and SendTriggeredRouteUpdate().
      
  | 
  private | 
Next Triggered Update event.
Definition at line 400 of file ripng.h.
Referenced by DoDispose(), DoInitialize(), SendTriggeredRouteUpdate(), and SendUnsolicitedRouteUpdate().
      
  | 
  private | 
Next Unsolicited Update event.
Definition at line 399 of file ripng.h.
Referenced by DoDispose(), DoInitialize(), and SendUnsolicitedRouteUpdate().
receive socket
Definition at line 397 of file ripng.h.
Referenced by DoDispose(), DoInitialize(), HandleRequests(), and NotifyInterfaceUp().
      
  | 
  private | 
Rng stream.
Definition at line 402 of file ripng.h.
Referenced by AssignStreams(), DoInitialize(), RipNg(), SendTriggeredRouteUpdate(), and SendUnsolicitedRouteUpdate().
      
  | 
  private | 
the forwarding table for network.
Definition at line 378 of file ripng.h.
Referenced by AddNetworkRouteTo(), DeleteRoute(), DoDispose(), DoSendRouteUpdate(), HandleRequests(), HandleResponses(), InvalidateRoute(), Lookup(), NotifyInterfaceDown(), NotifyRemoveAddress(), and PrintRoutingTable().
      
  | 
  private | 
list of sockets for sending (socket, interface index)
Definition at line 396 of file ripng.h.
Referenced by DoDispose(), DoInitialize(), DoSendRouteUpdate(), HandleRequests(), NotifyInterfaceDown(), NotifyInterfaceUp(), and SendRouteRequest().
      
  | 
  private | 
Split Horizon strategy.
Definition at line 407 of file ripng.h.
Referenced by DoSendRouteUpdate(), GetTypeId(), and HandleRequests().
      
  | 
  private | 
Random delay before protocol startup.
Definition at line 380 of file ripng.h.
Referenced by DoInitialize(), and GetTypeId().
      
  | 
  private | 
Delay before invalidating a route.
Definition at line 384 of file ripng.h.
Referenced by GetTypeId(), and HandleResponses().
      
  | 
  private | 
time between two Unsolicited Routing Updates
Definition at line 383 of file ripng.h.
Referenced by DoInitialize(), GetTypeId(), and SendUnsolicitedRouteUpdate().