A Discrete-Event Network Simulator
API
ns3::TestRunnerImpl Class Reference

Container for all tests. More...

+ Inheritance diagram for ns3::TestRunnerImpl:
+ Collaboration diagram for ns3::TestRunnerImpl:

Public Member Functions

 TestRunnerImpl ()
 Constructor. More...
 
void AddTestSuite (TestSuite *testSuite)
 Add a new top-level TestSuite. More...
 
std::string GetTempDir (void) const
 Get the path to temporary directory. More...
 
std::string GetTopLevelSourceDir (void) const
 Get the path to the root of the source tree. More...
 
bool MustAssertOnFailure (void) const
 Check if this run should assert on failure. More...
 
bool MustContinueOnFailure (void) const
 Check if this run should continue on failure. More...
 
bool MustUpdateData (void) const
 Check if this run should update the reference data. More...
 
int Run (int argc, char *argv[])
 Run the requested suite of tests, according to the given command line arguments. More...
 

Private Types

typedef std::vector< TestSuite * > TestSuiteVector
 Container type for the test. More...
 

Private Member Functions

std::list< TestCase * > FilterTests (std::string testName, enum TestSuite::Type testType, enum TestCase::TestDuration maximumTestDuration)
 Generate the list of tests matching the constraints. More...
 
bool IsTopLevelSourceDir (std::string path) const
 Check if this is the root of the source tree. More...
 
void PrintHelp (const char *programName) const
 Print the help text. More...
 
void PrintReport (TestCase *test, std::ostream *os, bool xml, int level)
 Print the test report. More...
 
void PrintTestNameList (std::list< TestCase * >::const_iterator begin, std::list< TestCase * >::const_iterator end, bool printTestType) const
 Print the list of all requested test suites. More...
 
void PrintTestTypeList (void) const
 Print the list of test types. More...
 
std::string ReplaceXmlSpecialCharacters (std::string xml) const
 Clean up characters not allowed in XML. More...
 

Private Attributes

bool m_assertOnFailure
 true if we should assert on failure. More...
 
bool m_continueOnFailure
 true if we should continue on failure. More...
 
TestSuiteVector m_suites
 The list of tests. More...
 
std::string m_tempDir
 The temporary directory. More...
 
bool m_updateData
 true if we should update reference data. More...
 
bool m_verbose
 Produce verbose output. More...
 

Additional Inherited Members

- Static Public Member Functions inherited from ns3::Singleton< TestRunnerImpl >
static TestRunnerImplGet (void)
 Get a pointer to the singleton instance. More...
 

Detailed Description

Container for all tests.

Definition at line 136 of file test.cc.

Member Typedef Documentation

typedef std::vector<TestSuite *> ns3::TestRunnerImpl::TestSuiteVector
private

Container type for the test.

Definition at line 244 of file test.cc.

Constructor & Destructor Documentation

ns3::TestRunnerImpl::TestRunnerImpl ( )

Constructor.

Definition at line 502 of file test.cc.

References NS_LOG_FUNCTION.

Member Function Documentation

void ns3::TestRunnerImpl::AddTestSuite ( TestSuite testSuite)

Add a new top-level TestSuite.

Parameters
[in]testSuiteThe new TestSuite.

Definition at line 512 of file test.cc.

References m_suites, and NS_LOG_FUNCTION.

Referenced by ns3::TestSuite::TestSuite().

+ Here is the caller graph for this function:

std::list< TestCase * > ns3::TestRunnerImpl::FilterTests ( std::string  testName,
enum TestSuite::Type  testType,
enum TestCase::TestDuration  maximumTestDuration 
)
private

Generate the list of tests matching the constraints.

Test name and type contraints are or'ed. The duration constraint is and'ed.

Parameters
[in]testNameInclude a specific test by name.
[in]testTypeInclude all tests of give type.
[in]maximumTestDurationRestrict to tests shorter than this.
Returns
The list of tests matching the filter constraints.

Definition at line 810 of file test.cc.

References ns3::TestSuite::ALL, ns3::TestCase::GetName(), ns3::TestSuite::GetTestType(), ns3::TestCase::m_duration, m_suites, NS_LOG_FUNCTION, and test().

Referenced by Run().

+ Here is the call graph for this function:

+ Here is the caller graph for this function:

std::string ns3::TestRunnerImpl::GetTempDir ( void  ) const

Get the path to temporary directory.

Returns
The temporary directory path.

Definition at line 539 of file test.cc.

References m_tempDir, and NS_LOG_FUNCTION.

Referenced by ns3::TestCase::CreateTempDirFilename().

+ Here is the caller graph for this function:

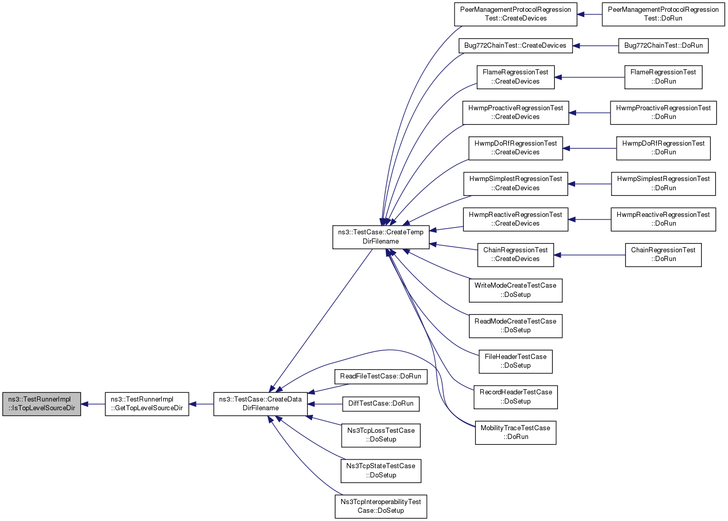
std::string ns3::TestRunnerImpl::GetTopLevelSourceDir ( void  ) const

Get the path to the root of the source tree.

The root directory is defined by the presence of two files: "VERSION" and "LICENSE".

Returns
The path to the root.

Definition at line 573 of file test.cc.

References ns3::SystemPath::FindSelfDirectory(), IsTopLevelSourceDir(), ns3::SystemPath::Join(), NS_FATAL_ERROR, NS_LOG_FUNCTION, and ns3::SystemPath::Split().

Referenced by ns3::TestCase::CreateDataDirFilename().

+ Here is the call graph for this function:

+ Here is the caller graph for this function:

bool ns3::TestRunnerImpl::IsTopLevelSourceDir ( std::string  path) const
private

Check if this is the root of the source tree.

Parameters
[in]pathThe path to test.
Returns
true if path is the root.

Definition at line 545 of file test.cc.

References NS_LOG_FUNCTION, and ns3::SystemPath::ReadFiles().

Referenced by GetTopLevelSourceDir().

+ Here is the call graph for this function:

+ Here is the caller graph for this function:

bool ns3::TestRunnerImpl::MustAssertOnFailure ( void  ) const

Check if this run should assert on failure.

Returns
true if we should assert on failure.

Definition at line 520 of file test.cc.

References m_assertOnFailure, and NS_LOG_FUNCTION.

Referenced by ns3::TestCase::MustAssertOnFailure().

+ Here is the caller graph for this function:

bool ns3::TestRunnerImpl::MustContinueOnFailure ( void  ) const

Check if this run should continue on failure.

Returns
true if we should continue on failure.

Definition at line 526 of file test.cc.

References m_continueOnFailure, and NS_LOG_FUNCTION.

Referenced by ns3::TestCase::MustContinueOnFailure().

+ Here is the caller graph for this function:

bool ns3::TestRunnerImpl::MustUpdateData ( void  ) const

Check if this run should update the reference data.

Returns
true if we should update the reference data.

Definition at line 533 of file test.cc.

References m_updateData, and NS_LOG_FUNCTION.

Referenced by ns3::TestCase::CreateTempDirFilename().

+ Here is the caller graph for this function:

void ns3::TestRunnerImpl::PrintHelp ( const char *  programName) const
private

Print the help text.

Parameters
[in]programNameThe name of the invoking program.

Definition at line 733 of file test.cc.

References NS_LOG_FUNCTION.

Referenced by Run().

+ Here is the caller graph for this function:

void ns3::TestRunnerImpl::PrintReport ( TestCase test,
std::ostream *  os,
bool  xml,
int  level 
)
private
void ns3::TestRunnerImpl::PrintTestNameList ( std::list< TestCase * >::const_iterator  begin,
std::list< TestCase * >::const_iterator  end,
bool  printTestType 
) const
private

Print the list of all requested test suites.

Parameters
[in]beginIterator to the first TestCase to print.
[in]endIterator to the end of the list.
[in]printTestTypePreprend the test type label if true.

Definition at line 770 of file test.cc.

References ns3::TestSuite::ALL, ns3::TestSuite::BVT, ns3::TestSuite::EXAMPLE, ns3::TestCase::GetName(), ns3::TestSuite::GetTestType(), NS_ASSERT, NS_LOG_FUNCTION, ns3::TestSuite::PERFORMANCE, ns3::TestSuite::SYSTEM, test(), and ns3::TestSuite::UNIT.

Referenced by Run().

+ Here is the call graph for this function:

+ Here is the caller graph for this function:

void ns3::TestRunnerImpl::PrintTestTypeList ( void  ) const
private

Print the list of test types.

Definition at line 797 of file test.cc.

References NS_LOG_FUNCTION.

Referenced by Run().

+ Here is the caller graph for this function:

std::string ns3::TestRunnerImpl::ReplaceXmlSpecialCharacters ( std::string  xml) const
private

Clean up characters not allowed in XML.

XML files have restrictions on certain characters that may be present in data. We need to replace these characters with their alternate representation on the way into the XML file.

Specifically, we make these replacements:

Raw Source Replacement
'<' "&lt;"
'>' "&gt;"
'&' "&amp;"
'"' "&39;"
'\' "&quot;"
Parameters
[in]xmlThe raw string.
Returns
The sanitized string.

Definition at line 596 of file test.cc.

References NS_LOG_FUNCTION.

Referenced by PrintReport().

+ Here is the caller graph for this function:

int ns3::TestRunnerImpl::Run ( int  argc,
char *  argv[] 
)

Run the requested suite of tests, according to the given command line arguments.

Parameters
[in]argcThe number of elements in argv
[in]argvThe vector of command line arguments
Returns
Success status

Definition at line 862 of file test.cc.

References ns3::TestSuite::ALL, ns3::TestSuite::BVT, ns3::TestSuite::EXAMPLE, ns3::TestCase::EXTENSIVE, FilterTests(), ns3::TestCase::IsFailed(), m_assertOnFailure, m_continueOnFailure, m_tempDir, m_updateData, m_verbose, ns3::SystemPath::MakeTemporaryDirectoryName(), NS_LOG_FUNCTION, ns3::TestSuite::PERFORMANCE, PrintHelp(), PrintReport(), PrintTestNameList(), PrintTestTypeList(), ns3::TestCase::QUICK, ns3::TestCase::Run(), ns3::TestSuite::SYSTEM, ns3::TestCase::TAKES_FOREVER, test(), and ns3::TestSuite::UNIT.

Referenced by ns3::TestRunner::Run().

+ Here is the call graph for this function:

+ Here is the caller graph for this function:

Member Data Documentation

bool ns3::TestRunnerImpl::m_assertOnFailure
private

true if we should assert on failure.

Definition at line 249 of file test.cc.

Referenced by MustAssertOnFailure(), and Run().

bool ns3::TestRunnerImpl::m_continueOnFailure
private

true if we should continue on failure.

Definition at line 250 of file test.cc.

Referenced by MustContinueOnFailure(), and Run().

TestSuiteVector ns3::TestRunnerImpl::m_suites
private

The list of tests.

Definition at line 246 of file test.cc.

Referenced by AddTestSuite(), and FilterTests().

std::string ns3::TestRunnerImpl::m_tempDir
private

The temporary directory.

Definition at line 247 of file test.cc.

Referenced by GetTempDir(), and Run().

bool ns3::TestRunnerImpl::m_updateData
private

true if we should update reference data.

Definition at line 251 of file test.cc.

Referenced by MustUpdateData(), and Run().

bool ns3::TestRunnerImpl::m_verbose
private

Produce verbose output.

Definition at line 248 of file test.cc.

Referenced by PrintReport(), and Run().


The documentation for this class was generated from the following file: