Manages all the radio bearer information possessed by the ENB RRC for a single UE. More...
#include "lte-enb-rrc.h"
Inheritance diagram for ns3::UeManager:
Collaboration diagram for ns3::UeManager:Public Types | |
| enum | State { INITIAL_RANDOM_ACCESS = 0, CONNECTION_SETUP, CONNECTION_REJECTED, CONNECTED_NORMALLY, CONNECTION_RECONFIGURATION, CONNECTION_REESTABLISHMENT, HANDOVER_PREPARATION, HANDOVER_JOINING, HANDOVER_PATH_SWITCH, HANDOVER_LEAVING, NUM_STATES } |
| The state of the UeManager at the eNB RRC. More... | |
| typedef void(* | StateTracedCallback) (uint64_t imsi, uint16_t cellId, uint16_t rnti, State oldState, State newState) |
| TracedCallback signature for state transition events. More... | |
Public Member Functions | |
| UeManager () | |
| UeManager (Ptr< LteEnbRrc > rrc, uint16_t rnti, State s) | |
| UeManager constructor. More... | |
| virtual | ~UeManager (void) |
| void | CmacUeConfigUpdateInd (LteEnbCmacSapUser::UeConfig cmacParams) |
| void | CompleteSetupUe (LteEnbRrcSapProvider::CompleteSetupUeParameters params) |
| Part of the RRC protocol. Implement the LteEnbRrcSapProvider::CompleteSetupUe interface. More... | |
| void | DoReceivePdcpSdu (LtePdcpSapUser::ReceivePdcpSduParameters params) |
| std::vector< EpcX2Sap::ErabToBeSetupItem > | GetErabList () |
| uint64_t | GetImsi (void) const |
| LteRrcSap::RadioResourceConfigDedicated | GetRadioResourceConfigForHandoverPreparationInfo () |
| uint16_t | GetRnti (void) const |
| LteRrcSap::RrcConnectionReconfiguration | GetRrcConnectionReconfigurationForHandover () |
| uint16_t | GetSrsConfigurationIndex (void) const |
| State | GetState () const |
| void | PrepareHandover (uint16_t cellId) |
| Start the handover preparation and send the handover request. More... | |
| void | RecordDataRadioBearersToBeStarted () |
| Start all configured data radio bearers. More... | |
| void | RecvHandoverPreparationFailure (uint16_t cellId) |
| Take the necessary actions in response to the reception of an X2 HO preparation failure message. More... | |
| void | RecvHandoverRequestAck (EpcX2SapUser::HandoverRequestAckParams params) |
| take the necessary actions in response to the reception of an X2 HANDOVER REQUEST ACK message More... | |
| void | RecvMeasurementReport (LteRrcSap::MeasurementReport msg) |
| Part of the RRC protocol. Implement the LteEnbRrcSapProvider::RecvMeasurementReport interface. More... | |
| void | RecvRrcConnectionReconfigurationCompleted (LteRrcSap::RrcConnectionReconfigurationCompleted msg) |
| Part of the RRC protocol. Implement the LteEnbRrcSapProvider::RecvRrcConnectionReconfigurationCompleted interface. More... | |
| void | RecvRrcConnectionReestablishmentComplete (LteRrcSap::RrcConnectionReestablishmentComplete msg) |
| Part of the RRC protocol. Implement the LteEnbRrcSapProvider::RecvRrcConnectionReestablishmentComplete interface. More... | |
| void | RecvRrcConnectionReestablishmentRequest (LteRrcSap::RrcConnectionReestablishmentRequest msg) |
| Part of the RRC protocol. Implement the LteEnbRrcSapProvider::RecvRrcConnectionReestablishmentRequest interface. More... | |
| void | RecvRrcConnectionRequest (LteRrcSap::RrcConnectionRequest msg) |
| Part of the RRC protocol. Implement the LteEnbRrcSapProvider::RecvRrcConnectionRequest interface. More... | |
| void | RecvRrcConnectionSetupCompleted (LteRrcSap::RrcConnectionSetupCompleted msg) |
| Part of the RRC protocol. Implement the LteEnbRrcSapProvider::RecvRrcConnectionSetupCompleted interface. More... | |
| void | RecvSnStatusTransfer (EpcX2SapUser::SnStatusTransferParams params) |
| Take the necessary actions in response to the reception of an X2 SN STATUS TRANSFER message. More... | |
| void | RecvUeContextRelease (EpcX2SapUser::UeContextReleaseParams params) |
| Take the necessary actions in response to the reception of an X2 UE CONTEXT RELEASE message. More... | |
| void | ReleaseDataRadioBearer (uint8_t drbid) |
| Release a given radio bearer. More... | |
| void | ScheduleRrcConnectionReconfiguration () |
| schedule an RRC Connection Reconfiguration procedure with the UE More... | |
| void | SendData (uint8_t bid, Ptr< Packet > p) |
| Send a data packet over the appropriate Data Radio Bearer. More... | |
| void | SendUeContextRelease () |
| send the UE CONTEXT RELEASE X2 message to the source eNB, thus successfully terminating an X2 handover procedure More... | |
| void | SetImsi (uint64_t imsi) |
| Set the IMSI. More... | |
| void | SetPdschConfigDedicated (LteRrcSap::PdschConfigDedicated pdschConfigDedicated) |
| Configure PdschConfigDedicated (i.e. More... | |
| void | SetSource (uint16_t sourceCellId, uint16_t sourceX2apId) |
| Set the identifiers of the source eNB for the case where a UE joins the current eNB as part of a handover procedure. More... | |
| void | SetSrsConfigurationIndex (uint16_t srsConfIndex) |
| Set the SRS configuration index and do the necessary reconfiguration. More... | |
| void | SetupDataRadioBearer (EpsBearer bearer, uint8_t bearerId, uint32_t gtpTeid, Ipv4Address transportLayerAddress) |
| Setup a new data radio bearer, including both the configuration within the eNB and the necessary RRC signaling with the UE. More... | |
| void | StartDataRadioBearers () |
| Start the data radio bearers that have been previously recorded to be started using RecordDataRadioBearersToBeStarted() More... | |
Public Member Functions inherited from ns3::Object | |
| Object () | |
| Constructor. More... | |
| virtual | ~Object () |
| Destructor. More... | |
| void | AggregateObject (Ptr< Object > other) |
| Aggregate two Objects together. More... | |
| void | Dispose (void) |
| Dispose of this Object. More... | |
| AggregateIterator | GetAggregateIterator (void) const |
| Get an iterator to the Objects aggregated to this one. More... | |
| virtual TypeId | GetInstanceTypeId (void) const |
| Implement the GetInstanceTypeId method defined in ObjectBase. More... | |
| template<typename T > | |
| Ptr< T > | GetObject (void) const |
| Get a pointer to the requested aggregated Object. More... | |
| template<typename T > | |
| Ptr< T > | GetObject (TypeId tid) const |
| Get a pointer to the requested aggregated Object by TypeId. More... | |
| void | Initialize (void) |
| Invoke DoInitialize on all Objects aggregated to this one. More... | |
Public Member Functions inherited from ns3::SimpleRefCount< Object, ObjectBase, ObjectDeleter > | |
| SimpleRefCount () | |
| Constructor. More... | |
| SimpleRefCount (const SimpleRefCount &o) | |
| Copy constructor. More... | |
| uint32_t | GetReferenceCount (void) const |
| Get the reference count of the object. More... | |
| SimpleRefCount & | operator= (const SimpleRefCount &o) |
| Assignment. More... | |
| void | Ref (void) const |
| Increment the reference count. More... | |
| void | Unref (void) const |
| Decrement the reference count. More... | |
Public Member Functions inherited from ns3::ObjectBase | |
| virtual | ~ObjectBase () |
| Virtual destructor. More... | |
| void | GetAttribute (std::string name, AttributeValue &value) const |
| Get the value of an attribute, raising fatal errors if unsuccessful. More... | |
| bool | GetAttributeFailSafe (std::string name, AttributeValue &value) const |
| Get the value of an attribute without raising erros. More... | |
| void | SetAttribute (std::string name, const AttributeValue &value) |
| Set a single attribute, raising fatal errors if unsuccessful. More... | |
| bool | SetAttributeFailSafe (std::string name, const AttributeValue &value) |
| Set a single attribute without raising errors. More... | |
| bool | TraceConnect (std::string name, std::string context, const CallbackBase &cb) |
| Connect a TraceSource to a Callback with a context. More... | |
| bool | TraceConnectWithoutContext (std::string name, const CallbackBase &cb) |
| Connect a TraceSource to a Callback without a context. More... | |
| bool | TraceDisconnect (std::string name, std::string context, const CallbackBase &cb) |
| Disconnect from a TraceSource a Callback previously connected with a context. More... | |
| bool | TraceDisconnectWithoutContext (std::string name, const CallbackBase &cb) |
| Disconnect from a TraceSource a Callback previously connected without a context. More... | |
Static Public Member Functions | |
| static TypeId | GetTypeId (void) |
Static Public Member Functions inherited from ns3::Object | |
| static TypeId | GetTypeId (void) |
| Register this type. More... | |
Static Public Member Functions inherited from ns3::SimpleRefCount< Object, ObjectBase, ObjectDeleter > | |
| static void | Cleanup (void) |
| Noop. More... | |
Static Public Member Functions inherited from ns3::ObjectBase | |
| static TypeId | GetTypeId (void) |
| Get the type ID. More... | |
Protected Member Functions | |
| virtual void | DoDispose () |
| Destructor implementation. More... | |
| virtual void | DoInitialize () |
| Initialize() implementation. More... | |
Protected Member Functions inherited from ns3::Object | |
| Object (const Object &o) | |
| Copy an Object. More... | |
| virtual void | NotifyNewAggregate (void) |
| Notify all Objects aggregated to this one of a new Object being aggregated. More... | |
Protected Member Functions inherited from ns3::ObjectBase | |
| void | ConstructSelf (const AttributeConstructionList &attributes) |
| Complete construction of ObjectBase; invoked by derived classes. More... | |
| virtual void | NotifyConstructionCompleted (void) |
| Notifier called once the ObjectBase is fully constructed. More... | |
Private Member Functions | |
| uint8_t | AddDataRadioBearerInfo (Ptr< LteDataRadioBearerInfo > radioBearerInfo) |
| Add a new LteDataRadioBearerInfo structure to the UeManager. More... | |
| uint8_t | Bid2Drbid (uint8_t bid) |
| uint8_t | Bid2Lcid (uint8_t bid) |
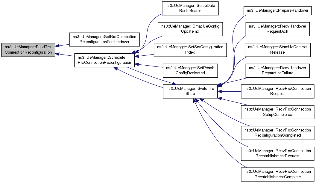
| LteRrcSap::RadioResourceConfigDedicated | BuildRadioResourceConfigDedicated () |
| LteRrcSap::RrcConnectionReconfiguration | BuildRrcConnectionReconfiguration () |
| uint8_t | Drbid2Bid (uint8_t drbid) |
| uint8_t | Drbid2Lcid (uint8_t drbid) |
| Ptr< LteDataRadioBearerInfo > | GetDataRadioBearerInfo (uint8_t drbid) |
| uint8_t | GetNewRrcTransactionIdentifier () |
| uint8_t | Lcid2Bid (uint8_t lcid) |
| uint8_t | Lcid2Drbid (uint8_t lcid) |
| void | RemoveDataRadioBearerInfo (uint8_t drbid) |
| remove the LteDataRadioBearerInfo corresponding to a bearer being released More... | |
| void | SwitchToState (State s) |
| Switch the UeManager to the given state. More... | |
Friends | |
| class | LtePdcpSpecificLtePdcpSapUser< UeManager > |
Additional Inherited Members | |
Related Functions inherited from ns3::ObjectBase | |
| static TypeId | GetObjectIid (void) |
| Ensure the TypeId for ObjectBase gets fully configured to anchor the inheritance tree properly. More... | |
Manages all the radio bearer information possessed by the ENB RRC for a single UE.
ns3::UeManager is accessible through the following paths with Config::Set and Config::Connect:
Size of this type is 336 bytes (on a 64-bit architecture).
Definition at line 62 of file lte-enb-rrc.h.
| typedef void(* ns3::UeManager::StateTracedCallback) (uint64_t imsi, uint16_t cellId, uint16_t rnti, State oldState, State newState) |
TracedCallback signature for state transition events.
| [in] | imsi | |
| [in] | cellId | |
| [in] | rnti | |
| [in] | oldState | |
| [in] | newState |
Definition at line 317 of file lte-enb-rrc.h.
| ns3::UeManager::UeManager | ( | ) |
Definition at line 129 of file lte-enb-rrc.cc.
References NS_FATAL_ERROR.
UeManager constructor.
| rrc | pointer to the LteEnbRrc holding this UeManager |
| rnti | RNTI of the UE |
| s | initial state of the UeManager |
Definition at line 135 of file lte-enb-rrc.cc.
References NS_LOG_FUNCTION.
|
virtual |
Definition at line 267 of file lte-enb-rrc.cc.
|
private |
Add a new LteDataRadioBearerInfo structure to the UeManager.
| radioBearerInfo |
Definition at line 1108 of file lte-enb-rrc.cc.
References m_drbMap, m_lastAllocatedDrbid, NS_FATAL_ERROR, and NS_LOG_FUNCTION.
Referenced by SetupDataRadioBearer().
Here is the caller graph for this function:
|
private |
| bid | an EPS Bearer Identifier |
Definition at line 1235 of file lte-enb-rrc.cc.
Referenced by SendData().
Here is the caller graph for this function:
|
private |
| bid | an EPS Bearer Identifier |
Definition at line 1223 of file lte-enb-rrc.cc.
Referenced by SendData().
Here is the caller graph for this function:
|
private |
Definition at line 1167 of file lte-enb-rrc.cc.
References ns3::LteRrcSap::DrbToAddMod::drbIdentity, ns3::LteRrcSap::RadioResourceConfigDedicated::drbToAddModList, ns3::LteRrcSap::DrbToAddMod::epsBearerIdentity, ns3::LteRrcSap::RadioResourceConfigDedicated::havePhysicalConfigDedicated, ns3::LteRrcSap::SrbToAddMod::logicalChannelConfig, ns3::LteRrcSap::DrbToAddMod::logicalChannelConfig, ns3::LteRrcSap::DrbToAddMod::logicalChannelIdentity, m_drbMap, m_physicalConfigDedicated, m_srb1, ns3::LteRrcSap::RadioResourceConfigDedicated::physicalConfigDedicated, ns3::LteRrcSap::DrbToAddMod::rlcConfig, ns3::LteRrcSap::SrbToAddMod::srbIdentity, and ns3::LteRrcSap::RadioResourceConfigDedicated::srbToAddModList.
Referenced by BuildRrcConnectionReconfiguration(), GetRadioResourceConfigForHandoverPreparationInfo(), RecvRrcConnectionReestablishmentRequest(), and RecvRrcConnectionRequest().
Here is the caller graph for this function:
|
private |
Definition at line 1153 of file lte-enb-rrc.cc.
References BuildRadioResourceConfigDedicated(), GetNewRrcTransactionIdentifier(), ns3::LteRrcSap::RrcConnectionReconfiguration::haveMeasConfig, ns3::LteRrcSap::RrcConnectionReconfiguration::haveMobilityControlInfo, ns3::LteRrcSap::RrcConnectionReconfiguration::haveRadioResourceConfigDedicated, m_rrc, ns3::LteRrcSap::RrcConnectionReconfiguration::measConfig, ns3::LteRrcSap::RrcConnectionReconfiguration::radioResourceConfigDedicated, and ns3::LteRrcSap::RrcConnectionReconfiguration::rrcTransactionIdentifier.
Referenced by GetRrcConnectionReconfigurationForHandover(), and ScheduleRrcConnectionReconfiguration().
Here is the call graph for this function:
Here is the caller graph for this function:| void ns3::UeManager::CmacUeConfigUpdateInd | ( | LteEnbCmacSapUser::UeConfig | cmacParams | ) |
Definition at line 1020 of file lte-enb-rrc.cc.
References ns3::LteRrcSap::PhysicalConfigDedicated::antennaInfo, m_needPhyMacConfiguration, m_physicalConfigDedicated, m_rnti, ns3::LteEnbCmacSapUser::UeConfig::m_transmissionMode, NS_LOG_FUNCTION, ScheduleRrcConnectionReconfiguration(), and ns3::LteRrcSap::AntennaInfoDedicated::transmissionMode.
Here is the call graph for this function:| void ns3::UeManager::CompleteSetupUe | ( | LteEnbRrcSapProvider::CompleteSetupUeParameters | params | ) |
Part of the RRC protocol. Implement the LteEnbRrcSapProvider::CompleteSetupUe interface.
Definition at line 792 of file lte-enb-rrc.cc.
References m_srb0, m_srb1, NS_LOG_FUNCTION, ns3::LteEnbRrcSapProvider::CompleteSetupUeParameters::srb0SapUser, and ns3::LteEnbRrcSapProvider::CompleteSetupUeParameters::srb1SapUser.
|
protectedvirtual |
Destructor implementation.
This method is called by Dispose() or by the Object's destructor, whichever comes first.
Subclasses are expected to implement their real destruction code in an overriden version of this method and chain up to their parent's implementation once they are done. i.e, for simplicity, the destructor of every subclass should be empty and its content should be moved to the associated DoDispose() method.
It is safe to call GetObject() from within this method.
Reimplemented from ns3::Object.
Definition at line 272 of file lte-enb-rrc.cc.
References m_drbMap, m_drbPdcpSapUser, and m_rrc.
|
protectedvirtual |
Initialize() implementation.
This method is called only once by Initialize(). If the user calls Initialize() multiple times, DoInitialize() is called only the first time.
Subclasses are expected to override this method and chain up to their parent's implementation once they are done. It is safe to call GetObject() and AggregateObject() from within this method.
Reimplemented from ns3::Object.
Definition at line 151 of file lte-enb-rrc.cc.
References ns3::LteRrcSap::PhysicalConfigDedicated::antennaInfo, ns3::LteEnbRrc::ConnectionRequestTimeout(), ns3::LteRrcSap::PdschConfigDedicated::dB0, ns3::EpsBearer::GBR_CONV_VOICE, ns3::LteEnbCmacSapProvider::LcInfo::gbrDl, ns3::LteEnbCmacSapProvider::LcInfo::gbrUl, ns3::LteRlc::GetLteMacSapUser(), ns3::LteRlc::GetLteRlcSapProvider(), HANDOVER_JOINING, ns3::LteEnbRrc::HandoverJoiningTimeout(), ns3::LteRrcSap::PhysicalConfigDedicated::haveAntennaInfoDedicated, ns3::LteRrcSap::PhysicalConfigDedicated::havePdschConfigDedicated, ns3::LteRrcSap::PhysicalConfigDedicated::haveSoundingRsUlConfigDedicated, INITIAL_RANDOM_ACCESS, ns3::LteEnbCmacSapProvider::LcInfo::isGbr, ns3::LteEnbCmacSapProvider::LcInfo::lcGroup, ns3::LteEnbCmacSapProvider::LcInfo::lcId, m_connectionRequestTimeout, m_drbPdcpSapUser, m_handoverJoiningTimeout, m_physicalConfigDedicated, ns3::LteEnbCmacSapProvider::UeConfig::m_rnti, m_rnti, m_rrc, m_srb0, m_srb1, m_state, ns3::LteEnbCmacSapProvider::UeConfig::m_transmissionMode, ns3::LteEnbCmacSapProvider::LcInfo::mbrDl, ns3::LteEnbCmacSapProvider::LcInfo::mbrUl, NS_FATAL_ERROR, NS_LOG_FUNCTION, ns3::LteRrcSap::PdschConfigDedicated::pa, ns3::LteRrcSap::PhysicalConfigDedicated::pdschConfigDedicated, ns3::LteEnbCmacSapProvider::LcInfo::qci, ns3::LteEnbCmacSapProvider::LcInfo::rnti, ns3::Simulator::Schedule(), ns3::LteRlc::SetLcId(), ns3::LteRlc::SetLteMacSapProvider(), ns3::LteRlc::SetLteRlcSapUser(), ns3::LteRlc::SetRnti(), ns3::LteRrcSap::SoundingRsUlConfigDedicated::SETUP, ns3::LteRrcSap::PhysicalConfigDedicated::soundingRsUlConfigDedicated, ns3::LteEnbRrcSapUser::SetupUeParameters::srb0SapProvider, ns3::LteEnbRrcSapUser::SetupUeParameters::srb1SapProvider, ns3::LteRrcSap::SoundingRsUlConfigDedicated::srsBandwidth, ns3::LteRrcSap::SoundingRsUlConfigDedicated::srsConfigIndex, ns3::ToString(), ns3::LteRrcSap::AntennaInfoDedicated::transmissionMode, and ns3::LteRrcSap::SoundingRsUlConfigDedicated::type.
Here is the call graph for this function:| void ns3::UeManager::DoReceivePdcpSdu | ( | LtePdcpSapUser::ReceivePdcpSduParameters | params | ) |
Definition at line 1037 of file lte-enb-rrc.cc.
References ns3::Packet::AddPacketTag(), ns3::LtePdcpSapUser::ReceivePdcpSduParameters::lcid, Lcid2Bid(), m_rrc, NS_LOG_FUNCTION, ns3::LtePdcpSapUser::ReceivePdcpSduParameters::pdcpSdu, ns3::LtePdcpSapUser::ReceivePdcpSduParameters::rnti, ns3::EpsBearerTag::SetBid(), and ns3::EpsBearerTag::SetRnti().
Here is the call graph for this function:
|
private |
| drbid | Data Radio Bearer Id |
Definition at line 1229 of file lte-enb-rrc.cc.
Referenced by SetupDataRadioBearer().
Here is the caller graph for this function:
|
private |
| drbid | a Data Radio Bearer Id |
Definition at line 1211 of file lte-enb-rrc.cc.
Referenced by ReleaseDataRadioBearer(), and SetupDataRadioBearer().
Here is the caller graph for this function:
|
private |
| drbid | the Data Radio Bearer id |
Definition at line 1132 of file lte-enb-rrc.cc.
References m_drbMap, NS_ABORT_IF, NS_ASSERT, and NS_LOG_FUNCTION.
Referenced by SendData().
Here is the caller graph for this function:| std::vector< EpcX2Sap::ErabToBeSetupItem > ns3::UeManager::GetErabList | ( | ) |
Definition at line 701 of file lte-enb-rrc.cc.
References ns3::EpcX2Sap::ErabToBeSetupItem::dlForwarding, ns3::EpcX2Sap::ErabToBeSetupItem::erabId, ns3::EpcX2Sap::ErabToBeSetupItem::erabLevelQosParameters, ns3::EpcX2Sap::ErabToBeSetupItem::gtpTeid, m_drbMap, NS_LOG_FUNCTION, and ns3::EpcX2Sap::ErabToBeSetupItem::transportLayerAddress.
Referenced by PrepareHandover().
Here is the caller graph for this function:| uint64_t ns3::UeManager::GetImsi | ( | void | ) | const |
Definition at line 1059 of file lte-enb-rrc.cc.
References m_imsi.
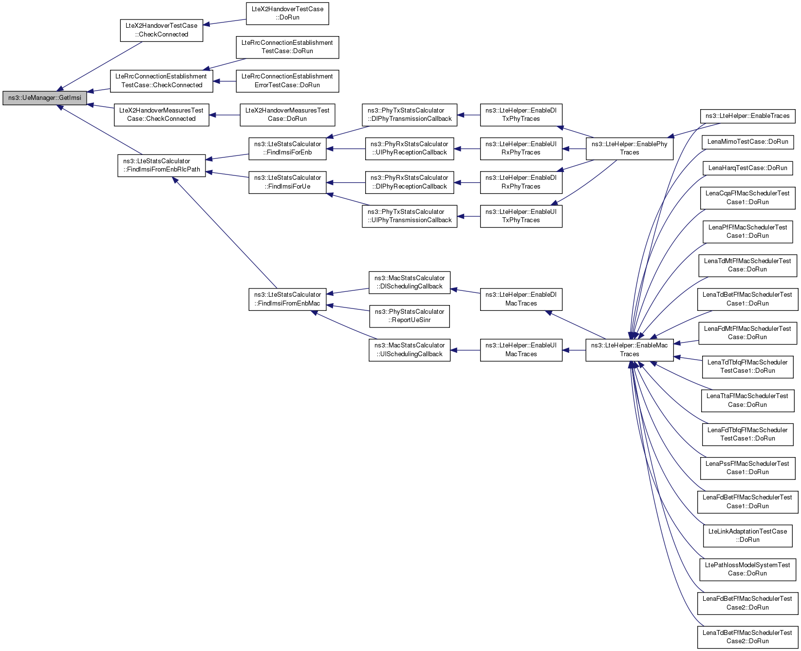
Referenced by LteX2HandoverTestCase::CheckConnected(), LteRrcConnectionEstablishmentTestCase::CheckConnected(), LteX2HandoverMeasuresTestCase::CheckConnected(), and ns3::LteStatsCalculator::FindImsiFromEnbRlcPath().
Here is the caller graph for this function:
|
private |
Definition at line 1198 of file lte-enb-rrc.cc.
References m_lastRrcTransactionIdentifier.
Referenced by BuildRrcConnectionReconfiguration(), RecvRrcConnectionReestablishmentRequest(), and RecvRrcConnectionRequest().
Here is the caller graph for this function:| LteRrcSap::RadioResourceConfigDedicated ns3::UeManager::GetRadioResourceConfigForHandoverPreparationInfo | ( | ) |
Definition at line 629 of file lte-enb-rrc.cc.
References BuildRadioResourceConfigDedicated(), and NS_LOG_FUNCTION.
Referenced by PrepareHandover().
Here is the call graph for this function:
Here is the caller graph for this function:| uint16_t ns3::UeManager::GetRnti | ( | void | ) | const |
Definition at line 1053 of file lte-enb-rrc.cc.
References m_rnti.
| LteRrcSap::RrcConnectionReconfiguration ns3::UeManager::GetRrcConnectionReconfigurationForHandover | ( | ) |
Definition at line 636 of file lte-enb-rrc.cc.
References BuildRrcConnectionReconfiguration(), and NS_LOG_FUNCTION.
Here is the call graph for this function:| uint16_t ns3::UeManager::GetSrsConfigurationIndex | ( | void | ) | const |
Definition at line 1065 of file lte-enb-rrc.cc.
References m_physicalConfigDedicated, ns3::LteRrcSap::PhysicalConfigDedicated::soundingRsUlConfigDedicated, and ns3::LteRrcSap::SoundingRsUlConfigDedicated::srsConfigIndex.
| UeManager::State ns3::UeManager::GetState | ( | void | ) | const |
Definition at line 1090 of file lte-enb-rrc.cc.
References m_state.
Referenced by LteX2HandoverTestCase::CheckConnected(), LteRrcConnectionEstablishmentTestCase::CheckConnected(), LteX2HandoverMeasuresTestCase::CheckConnected(), and LteRrcConnectionEstablishmentTestCase::CheckNotConnected().
Here is the caller graph for this function:
|
static |
Definition at line 285 of file lte-enb-rrc.cc.
References ns3::TypeId::ATTR_GET, m_drbMap, m_rnti, m_srb0, m_srb1, m_stateTransitionTrace, ns3::MakeObjectMapAccessor(), ns3::MakePointerAccessor(), ns3::MakeTraceSourceAccessor(), ns3::MakeUintegerAccessor(), and ns3::TypeId::SetParent().
Here is the call graph for this function:
|
private |
| lcid | a Logical Channel Identifier |
Definition at line 1216 of file lte-enb-rrc.cc.
References NS_ASSERT.
Referenced by DoReceivePdcpSdu().
Here is the caller graph for this function:
|
private |
| lcid | a Logical Channel Identifier |
Definition at line 1204 of file lte-enb-rrc.cc.
References NS_ASSERT.
| void ns3::UeManager::PrepareHandover | ( | uint16_t | cellId | ) |
Start the handover preparation and send the handover request.
| cellId | id of the target cell |
Definition at line 526 of file lte-enb-rrc.cc.
References ns3::LteRrcSap::HandoverPreparationInfo::asConfig, ns3::EpcX2Sap::HandoverRequestParams::bearers, ns3::EpcX2Sap::HandoverRequestParams::cause, ns3::LteRrcSap::SystemInformationBlockType1::cellAccessRelatedInfo, ns3::LteRrcSap::CellAccessRelatedInfo::cellIdentity, CONNECTED_NORMALLY, ns3::LteRrcSap::CellAccessRelatedInfo::csgIdentity, ns3::LteRrcSap::CellAccessRelatedInfo::csgIndication, ns3::LteRrcSap::MasterInformationBlock::dlBandwidth, ns3::LteRrcSap::SystemInformationBlockType2::freqInfo, GetErabList(), GetRadioResourceConfigForHandoverPreparationInfo(), HANDOVER_PREPARATION, ns3::EpcX2Sap::HandoverDesirableForRadioReason, m_imsi, m_rnti, m_rrc, m_state, m_targetCellId, ns3::EpcX2Sap::HandoverRequestParams::mmeUeS1apId, NS_FATAL_ERROR, NS_LOG_FUNCTION, NS_LOG_LOGIC, ns3::LteEnbCmacSapProvider::RachConfig::numberOfRaPreambles, ns3::LteRrcSap::PreambleInfo::numberOfRaPreambles, ns3::EpcX2Sap::HandoverRequestParams::oldEnbUeX2apId, ns3::LteRrcSap::PlmnIdentityInfo::plmnIdentity, ns3::LteRrcSap::CellAccessRelatedInfo::plmnIdentityInfo, ns3::LteRrcSap::RachConfigCommon::preambleInfo, ns3::LteEnbCmacSapProvider::RachConfig::preambleTransMax, ns3::LteRrcSap::RaSupervisionInfo::preambleTransMax, ns3::LteRrcSap::RadioResourceConfigCommonSib::rachConfigCommon, ns3::LteRrcSap::SystemInformationBlockType2::radioResourceConfigCommon, ns3::LteEnbCmacSapProvider::RachConfig::raResponseWindowSize, ns3::LteRrcSap::RaSupervisionInfo::raResponseWindowSize, ns3::LteRrcSap::RachConfigCommon::raSupervisionInfo, ns3::EpcX2Sap::HandoverRequestParams::rrcContext, ns3::EpcX2Sap::HandoverRequestParams::sourceCellId, ns3::LteRrcSap::AsConfig::sourceDlCarrierFreq, ns3::LteRrcSap::AsConfig::sourceMasterInformationBlock, ns3::LteRrcSap::AsConfig::sourceMeasConfig, ns3::LteRrcSap::AsConfig::sourceRadioResourceConfig, ns3::LteRrcSap::AsConfig::sourceSystemInformationBlockType1, ns3::LteRrcSap::AsConfig::sourceSystemInformationBlockType2, ns3::LteRrcSap::AsConfig::sourceUeIdentity, SwitchToState(), ns3::LteRrcSap::MasterInformationBlock::systemFrameNumber, ns3::EpcX2Sap::HandoverRequestParams::targetCellId, ns3::ToString(), ns3::EpcX2Sap::HandoverRequestParams::ueAggregateMaxBitRateDownlink, ns3::EpcX2Sap::HandoverRequestParams::ueAggregateMaxBitRateUplink, ns3::LteRrcSap::FreqInfo::ulBandwidth, and ns3::LteRrcSap::FreqInfo::ulCarrierFreq.
Here is the call graph for this function:| void ns3::UeManager::RecordDataRadioBearersToBeStarted | ( | ) |
Start all configured data radio bearers.
It is safe to call this method if any bearer had been already started previously.
Definition at line 420 of file lte-enb-rrc.cc.
References m_drbMap, m_drbsToBeStarted, m_rnti, and NS_LOG_FUNCTION.
Referenced by RecvRrcConnectionRequest(), and ScheduleRrcConnectionReconfiguration().
Here is the caller graph for this function:| void ns3::UeManager::RecvHandoverPreparationFailure | ( | uint16_t | cellId | ) |
Take the necessary actions in response to the reception of an X2 HO preparation failure message.
| cellId | id of the target cell |
Definition at line 744 of file lte-enb-rrc.cc.
References CONNECTED_NORMALLY, HANDOVER_PREPARATION, m_state, m_targetCellId, NS_ASSERT, NS_FATAL_ERROR, NS_LOG_FUNCTION, NS_LOG_INFO, SwitchToState(), and ns3::ToString().
Here is the call graph for this function:| void ns3::UeManager::RecvHandoverRequestAck | ( | EpcX2SapUser::HandoverRequestAckParams | params | ) |
take the necessary actions in response to the reception of an X2 HANDOVER REQUEST ACK message
| params |
Definition at line 582 of file lte-enb-rrc.cc.
References ns3::EpcX2Sap::HandoverRequestAckParams::admittedBearers, ns3::EpcX2Sap::ErabsSubjectToStatusTransferItem::dlPdcpSn, ns3::EpcX2Sap::SnStatusTransferParams::erabsSubjectToStatusTransferList, HANDOVER_LEAVING, ns3::LteEnbRrc::HandoverLeavingTimeout(), ns3::LteRrcSap::RrcConnectionReconfiguration::haveMobilityControlInfo, m_drbMap, m_handoverLeavingTimeout, m_imsi, m_rnti, m_rrc, ns3::LteRrcSap::RrcConnectionReconfiguration::mobilityControlInfo, ns3::EpcX2Sap::HandoverRequestAckParams::newEnbUeX2apId, ns3::EpcX2Sap::SnStatusTransferParams::newEnbUeX2apId, ns3::EpcX2Sap::HandoverRequestAckParams::notAdmittedBearers, NS_ASSERT, NS_ASSERT_MSG, NS_LOG_FUNCTION, ns3::EpcX2Sap::HandoverRequestAckParams::oldEnbUeX2apId, ns3::EpcX2Sap::SnStatusTransferParams::oldEnbUeX2apId, ns3::EpcX2Sap::HandoverRequestAckParams::rrcContext, ns3::LtePdcp::Status::rxSn, ns3::Simulator::Schedule(), ns3::EpcX2Sap::HandoverRequestAckParams::sourceCellId, ns3::EpcX2Sap::SnStatusTransferParams::sourceCellId, SwitchToState(), ns3::EpcX2Sap::HandoverRequestAckParams::targetCellId, ns3::EpcX2Sap::SnStatusTransferParams::targetCellId, ns3::LteRrcSap::MobilityControlInfo::targetPhysCellId, ns3::LtePdcp::Status::txSn, and ns3::EpcX2Sap::ErabsSubjectToStatusTransferItem::ulPdcpSn.
Here is the call graph for this function:| void ns3::UeManager::RecvMeasurementReport | ( | LteRrcSap::MeasurementReport | msg | ) |
Part of the RRC protocol. Implement the LteEnbRrcSapProvider::RecvMeasurementReport interface.
Definition at line 969 of file lte-enb-rrc.cc.
References ns3::LteRrcSap::MeasResults::haveMeasResultNeighCells, m_imsi, m_rnti, m_rrc, ns3::LteRrcSap::MeasResults::measId, ns3::LteRrcSap::MeasResults::measResultListEutra, ns3::LteRrcSap::MeasurementReport::measResults, NS_LOG_FUNCTION, NS_LOG_LOGIC, ns3::LteRrcSap::MeasResults::rsrpResult, and ns3::LteRrcSap::MeasResults::rsrqResult.
| void ns3::UeManager::RecvRrcConnectionReconfigurationCompleted | ( | LteRrcSap::RrcConnectionReconfigurationCompleted | msg | ) |
Part of the RRC protocol. Implement the LteEnbRrcSapProvider::RecvRrcConnectionReconfigurationCompleted interface.
Definition at line 872 of file lte-enb-rrc.cc.
References ns3::LteRrcSap::PhysicalConfigDedicated::antennaInfo, ns3::EpcEnbS1SapProvider::PathSwitchRequestParameters::bearersToBeSwitched, ns3::EventId::Cancel(), ns3::EpcEnbS1SapProvider::PathSwitchRequestParameters::cellId, CONNECTED_NORMALLY, CONNECTION_RECONFIGURATION, ns3::LteRrcSap::ConvertPdschConfigDedicated2Double(), ns3::EpcEnbS1SapProvider::BearerToBeSwitched::epsBearerId, HANDOVER_JOINING, HANDOVER_LEAVING, HANDOVER_PATH_SWITCH, m_drbMap, m_handoverJoiningTimeout, m_imsi, m_needPhyMacConfiguration, m_physicalConfigDedicated, ns3::LteEnbCmacSapProvider::UeConfig::m_rnti, m_rnti, m_rrc, m_state, ns3::LteEnbCmacSapProvider::UeConfig::m_transmissionMode, ns3::EpcEnbS1SapProvider::PathSwitchRequestParameters::mmeUeS1Id, NS_FATAL_ERROR, NS_LOG_FUNCTION, NS_LOG_INFO, ns3::LteRrcSap::PhysicalConfigDedicated::pdschConfigDedicated, ns3::EpcEnbS1SapProvider::PathSwitchRequestParameters::rnti, StartDataRadioBearers(), SwitchToState(), ns3::EpcEnbS1SapProvider::BearerToBeSwitched::teid, ns3::ToString(), and ns3::LteRrcSap::AntennaInfoDedicated::transmissionMode.
Here is the call graph for this function:| void ns3::UeManager::RecvRrcConnectionReestablishmentComplete | ( | LteRrcSap::RrcConnectionReestablishmentComplete | msg | ) |
Part of the RRC protocol. Implement the LteEnbRrcSapProvider::RecvRrcConnectionReestablishmentComplete interface.
Definition at line 962 of file lte-enb-rrc.cc.
References CONNECTED_NORMALLY, NS_LOG_FUNCTION, and SwitchToState().
Here is the call graph for this function:| void ns3::UeManager::RecvRrcConnectionReestablishmentRequest | ( | LteRrcSap::RrcConnectionReestablishmentRequest | msg | ) |
Part of the RRC protocol. Implement the LteEnbRrcSapProvider::RecvRrcConnectionReestablishmentRequest interface.
Definition at line 937 of file lte-enb-rrc.cc.
References BuildRadioResourceConfigDedicated(), ns3::EventId::Cancel(), CONNECTED_NORMALLY, CONNECTION_REESTABLISHMENT, GetNewRrcTransactionIdentifier(), HANDOVER_LEAVING, m_handoverLeavingTimeout, m_rnti, m_rrc, m_state, NS_FATAL_ERROR, NS_LOG_FUNCTION, ns3::LteRrcSap::RrcConnectionReestablishment::radioResourceConfigDedicated, ns3::LteRrcSap::RrcConnectionReestablishment::rrcTransactionIdentifier, SwitchToState(), and ns3::ToString().
Here is the call graph for this function:| void ns3::UeManager::RecvRrcConnectionRequest | ( | LteRrcSap::RrcConnectionRequest | msg | ) |
Part of the RRC protocol. Implement the LteEnbRrcSapProvider::RecvRrcConnectionRequest interface.
Definition at line 800 of file lte-enb-rrc.cc.
References BuildRadioResourceConfigDedicated(), ns3::EventId::Cancel(), CONNECTION_REJECTED, CONNECTION_SETUP, ns3::LteEnbRrc::ConnectionRejectedTimeout(), ns3::LteEnbRrc::ConnectionSetupTimeout(), GetNewRrcTransactionIdentifier(), INITIAL_RANDOM_ACCESS, m_connectionRejectedTimeout, m_connectionRequestTimeout, m_connectionSetupTimeout, m_imsi, m_rnti, m_rrc, m_state, NS_FATAL_ERROR, NS_LOG_FUNCTION, NS_LOG_INFO, ns3::LteRrcSap::RrcConnectionSetup::radioResourceConfigDedicated, RecordDataRadioBearersToBeStarted(), ns3::LteRrcSap::RrcConnectionSetup::rrcTransactionIdentifier, ns3::Simulator::Schedule(), SwitchToState(), ns3::ToString(), ns3::LteRrcSap::RrcConnectionRequest::ueIdentity, and ns3::LteRrcSap::RrcConnectionReject::waitTime.
Here is the call graph for this function:| void ns3::UeManager::RecvRrcConnectionSetupCompleted | ( | LteRrcSap::RrcConnectionSetupCompleted | msg | ) |
Part of the RRC protocol. Implement the LteEnbRrcSapProvider::RecvRrcConnectionSetupCompleted interface.
Definition at line 853 of file lte-enb-rrc.cc.
References ns3::EventId::Cancel(), CONNECTED_NORMALLY, CONNECTION_SETUP, m_connectionSetupTimeout, m_imsi, m_rnti, m_rrc, m_state, NS_FATAL_ERROR, NS_LOG_FUNCTION, StartDataRadioBearers(), SwitchToState(), and ns3::ToString().
Here is the call graph for this function:| void ns3::UeManager::RecvSnStatusTransfer | ( | EpcX2SapUser::SnStatusTransferParams | params | ) |
Take the necessary actions in response to the reception of an X2 SN STATUS TRANSFER message.
| params | the SN STATUS |
Definition at line 762 of file lte-enb-rrc.cc.
References ns3::EpcX2Sap::SnStatusTransferParams::erabsSubjectToStatusTransferList, and NS_LOG_FUNCTION.
| void ns3::UeManager::RecvUeContextRelease | ( | EpcX2SapUser::UeContextReleaseParams | params | ) |
Take the necessary actions in response to the reception of an X2 UE CONTEXT RELEASE message.
| params | the SN STATUS |
Definition at line 781 of file lte-enb-rrc.cc.
References ns3::EventId::Cancel(), HANDOVER_LEAVING, m_handoverLeavingTimeout, m_state, NS_ASSERT_MSG, NS_LOG_FUNCTION, and ns3::ToString().
Here is the call graph for this function:| void ns3::UeManager::ReleaseDataRadioBearer | ( | uint8_t | drbid | ) |
Release a given radio bearer.
| drbid | the data radio bearer id of the bearer to be released |
Definition at line 452 of file lte-enb-rrc.cc.
References Drbid2Lcid(), ns3::LteRrcSap::RadioResourceConfigDedicated::drbToReleaseList, ns3::LteRrcSap::RrcConnectionReconfiguration::haveMeasConfig, ns3::LteRrcSap::RrcConnectionReconfiguration::haveMobilityControlInfo, ns3::LteRrcSap::RadioResourceConfigDedicated::havePhysicalConfigDedicated, ns3::LteRrcSap::RrcConnectionReconfiguration::haveRadioResourceConfigDedicated, m_drbMap, m_physicalConfigDedicated, m_rnti, m_rrc, NS_ASSERT_MSG, NS_LOG_FUNCTION, ns3::LteRrcSap::RadioResourceConfigDedicated::physicalConfigDedicated, and ns3::LteRrcSap::RrcConnectionReconfiguration::radioResourceConfigDedicated.
Here is the call graph for this function:
|
private |
remove the LteDataRadioBearerInfo corresponding to a bearer being released
| drbid | the Data Radio Bearer id |
Definition at line 1143 of file lte-enb-rrc.cc.
References m_drbMap, NS_ASSERT_MSG, and NS_LOG_FUNCTION.
| void ns3::UeManager::ScheduleRrcConnectionReconfiguration | ( | ) |
schedule an RRC Connection Reconfiguration procedure with the UE
Definition at line 493 of file lte-enb-rrc.cc.
References BuildRrcConnectionReconfiguration(), CONNECTED_NORMALLY, CONNECTION_RECONFIGURATION, CONNECTION_REESTABLISHMENT, CONNECTION_SETUP, HANDOVER_JOINING, HANDOVER_LEAVING, HANDOVER_PREPARATION, INITIAL_RANDOM_ACCESS, m_pendingRrcConnectionReconfiguration, m_rnti, m_rrc, m_state, NS_FATAL_ERROR, NS_LOG_FUNCTION, RecordDataRadioBearersToBeStarted(), SwitchToState(), and ns3::ToString().
Referenced by CmacUeConfigUpdateInd(), SetPdschConfigDedicated(), SetSrsConfigurationIndex(), SetupDataRadioBearer(), and SwitchToState().
Here is the call graph for this function:
Here is the caller graph for this function:Send a data packet over the appropriate Data Radio Bearer.
| bid | the corresponding EPS Bearer ID |
| p | the packet |
Definition at line 643 of file lte-enb-rrc.cc.
References Bid2Drbid(), Bid2Lcid(), CONNECTED_NORMALLY, CONNECTION_RECONFIGURATION, CONNECTION_REESTABLISHMENT, CONNECTION_SETUP, GetDataRadioBearerInfo(), ns3::EpcX2Sap::UeDataParams::gtpTeid, HANDOVER_JOINING, HANDOVER_LEAVING, HANDOVER_PATH_SWITCH, HANDOVER_PREPARATION, INITIAL_RANDOM_ACCESS, ns3::LtePdcpSapProvider::TransmitPdcpSduParameters::lcid, m_drbMap, m_rnti, m_rrc, m_state, m_targetCellId, NS_FATAL_ERROR, NS_LOG_FUNCTION, NS_LOG_LOGIC, NS_LOG_WARN, ns3::LtePdcpSapProvider::TransmitPdcpSduParameters::pdcpSdu, ns3::LtePdcpSapProvider::TransmitPdcpSduParameters::rnti, ns3::EpcX2Sap::UeDataParams::sourceCellId, ns3::EpcX2Sap::UeDataParams::targetCellId, ns3::ToString(), ns3::LtePdcpSapProvider::TransmitPdcpSdu(), and ns3::EpcX2Sap::UeDataParams::ueData.
Here is the call graph for this function:| void ns3::UeManager::SendUeContextRelease | ( | ) |
send the UE CONTEXT RELEASE X2 message to the source eNB, thus successfully terminating an X2 handover procedure
Definition at line 721 of file lte-enb-rrc.cc.
References CONNECTED_NORMALLY, HANDOVER_PATH_SWITCH, m_imsi, m_rnti, m_rrc, m_sourceCellId, m_sourceX2apId, m_state, ns3::EpcX2Sap::UeContextReleaseParams::newEnbUeX2apId, NS_FATAL_ERROR, NS_LOG_FUNCTION, NS_LOG_INFO, ns3::EpcX2Sap::UeContextReleaseParams::oldEnbUeX2apId, ns3::EpcX2Sap::UeContextReleaseParams::sourceCellId, SwitchToState(), and ns3::ToString().
Here is the call graph for this function:| void ns3::UeManager::SetImsi | ( | uint64_t | imsi | ) |
Set the IMSI.
| imsi | the IMSI |
Definition at line 325 of file lte-enb-rrc.cc.
References m_imsi.
| void ns3::UeManager::SetPdschConfigDedicated | ( | LteRrcSap::PdschConfigDedicated | pdschConfigDedicated | ) |
Configure PdschConfigDedicated (i.e.
P_A value) for UE and start RrcConnectionReconfiguration to inform UE about new PdschConfigDedicated
| pdschConfigDedicated | new pdschConfigDedicated (i.e. P_A value) to be set |
Definition at line 1096 of file lte-enb-rrc.cc.
References m_needPhyMacConfiguration, m_physicalConfigDedicated, NS_LOG_FUNCTION, ns3::LteRrcSap::PhysicalConfigDedicated::pdschConfigDedicated, and ScheduleRrcConnectionReconfiguration().
Here is the call graph for this function:| void ns3::UeManager::SetSource | ( | uint16_t | sourceCellId, |
| uint16_t | sourceX2apId | ||
| ) |
Set the identifiers of the source eNB for the case where a UE joins the current eNB as part of a handover procedure.
| sourceCellId | |
| sourceX2apId |
Definition at line 318 of file lte-enb-rrc.cc.
References m_sourceCellId, and m_sourceX2apId.
| void ns3::UeManager::SetSrsConfigurationIndex | ( | uint16_t | srsConfIndex | ) |
Set the SRS configuration index and do the necessary reconfiguration.
| srsConfIndex |
Definition at line 1071 of file lte-enb-rrc.cc.
References INITIAL_RANDOM_ACCESS, m_physicalConfigDedicated, m_rnti, m_rrc, m_state, NS_LOG_FUNCTION, ScheduleRrcConnectionReconfiguration(), ns3::LteRrcSap::PhysicalConfigDedicated::soundingRsUlConfigDedicated, and ns3::LteRrcSap::SoundingRsUlConfigDedicated::srsConfigIndex.
Here is the call graph for this function:| void ns3::UeManager::SetupDataRadioBearer | ( | EpsBearer | bearer, |
| uint8_t | bearerId, | ||
| uint32_t | gtpTeid, | ||
| Ipv4Address | transportLayerAddress | ||
| ) |
Setup a new data radio bearer, including both the configuration within the eNB and the necessary RRC signaling with the UE.
| bearer | the QoS characteristics of the bearer |
| bearerId | the EPS bearer identifier |
| gtpTeid | S1-bearer GTP tunnel endpoint identifier, see 36.423 9.2.1 |
| transportLayerAddress | IP Address of the SGW, see 36.423 9.2.1 |
Definition at line 331 of file lte-enb-rrc.cc.
References AddDataRadioBearerInfo(), ns3::LteRrcSap::RlcConfig::AM, ns3::ObjectFactory::Create(), ns3::LteEnbRrc::X2uTeidInfo::drbid, Drbid2Bid(), Drbid2Lcid(), ns3::GbrQosInformation::gbrDl, ns3::LteEnbCmacSapProvider::LcInfo::gbrDl, ns3::EpsBearer::gbrQosInfo, ns3::GbrQosInformation::gbrUl, ns3::LteEnbCmacSapProvider::LcInfo::gbrUl, ns3::LteRlc::GetLteMacSapUser(), ns3::LteRlc::GetLteRlcSapProvider(), ns3::Object::GetObject(), ns3::LteRlcAm::GetTypeId(), ns3::LteRlcSm::GetTypeId(), HANDOVER_JOINING, ns3::LteEnbCmacSapProvider::LcInfo::isGbr, ns3::EpsBearer::IsGbr(), ns3::LteEnbCmacSapProvider::LcInfo::lcGroup, ns3::LteEnbCmacSapProvider::LcInfo::lcId, m_drbPdcpSapUser, m_rnti, m_rrc, m_state, ns3::GbrQosInformation::mbrDl, ns3::LteEnbCmacSapProvider::LcInfo::mbrDl, ns3::GbrQosInformation::mbrUl, ns3::LteEnbCmacSapProvider::LcInfo::mbrUl, NS_ASSERT_MSG, NS_LOG_FUNCTION, ns3::LteEnbCmacSapProvider::LcInfo::qci, ns3::EpsBearer::qci, ns3::LteEnbCmacSapProvider::LcInfo::rnti, ns3::LteEnbRrc::X2uTeidInfo::rnti, ScheduleRrcConnectionReconfiguration(), ns3::LteRlc::SetLcId(), ns3::LteRlc::SetLteMacSapProvider(), ns3::LteRlc::SetLteRlcSapUser(), ns3::LteRlc::SetRnti(), ns3::ObjectFactory::SetTypeId(), and ns3::LteRrcSap::RlcConfig::UM_BI_DIRECTIONAL.
Here is the call graph for this function:| void ns3::UeManager::StartDataRadioBearers | ( | ) |
Start the data radio bearers that have been previously recorded to be started using RecordDataRadioBearersToBeStarted()
Definition at line 432 of file lte-enb-rrc.cc.
References m_drbMap, m_drbsToBeStarted, m_rnti, NS_ASSERT, and NS_LOG_FUNCTION.
Referenced by RecvRrcConnectionReconfigurationCompleted(), and RecvRrcConnectionSetupCompleted().
Here is the caller graph for this function:
|
private |
Switch the UeManager to the given state.
| s | the given state |
Definition at line 1242 of file lte-enb-rrc.cc.
References CONNECTED_NORMALLY, CONNECTION_RECONFIGURATION, CONNECTION_REESTABLISHMENT, CONNECTION_SETUP, HANDOVER_JOINING, HANDOVER_LEAVING, INITIAL_RANDOM_ACCESS, m_imsi, m_pendingRrcConnectionReconfiguration, m_rnti, m_rrc, m_state, m_stateTransitionTrace, NS_FATAL_ERROR, NS_LOG_FUNCTION, NS_LOG_INFO, ScheduleRrcConnectionReconfiguration(), and ns3::ToString().
Referenced by PrepareHandover(), RecvHandoverPreparationFailure(), RecvHandoverRequestAck(), RecvRrcConnectionReconfigurationCompleted(), RecvRrcConnectionReestablishmentComplete(), RecvRrcConnectionReestablishmentRequest(), RecvRrcConnectionRequest(), RecvRrcConnectionSetupCompleted(), ScheduleRrcConnectionReconfiguration(), and SendUeContextRelease().
Here is the call graph for this function:
Here is the caller graph for this function:
|
friend |
Definition at line 64 of file lte-enb-rrc.h.
|
private |
The delay before a connection rejected timeout occurs.
Set after an RRC CONNECTION REJECT is sent. Calling LteEnbRrc::ConnectionRejectedTimeout() when it expires.
Definition at line 484 of file lte-enb-rrc.h.
Referenced by RecvRrcConnectionRequest().
|
private |
Time limit before a connection request timeout occurs.
Set after a new UE context is added after a successful Random Access. Calling LteEnbRrc::ConnectionRequestTimeout() when it expires. Cancelled when RRC CONNECTION REQUEST is received.
Definition at line 472 of file lte-enb-rrc.h.
Referenced by DoInitialize(), and RecvRrcConnectionRequest().
|
private |
Time limit before a connection setup timeout occurs.
Set after an RRC CONNECTION SETUP is sent. Calling LteEnbRrc::ConnectionSetupTimeout() when it expires. Cancelled when RRC CONNECTION SETUP COMPLETE is received.
Definition at line 478 of file lte-enb-rrc.h.
Referenced by RecvRrcConnectionRequest(), and RecvRrcConnectionSetupCompleted().
|
private |
The DataRadioBearerMap attribute.
List of UE DataRadioBearerInfo by DRBID.
Definition at line 420 of file lte-enb-rrc.h.
Referenced by AddDataRadioBearerInfo(), BuildRadioResourceConfigDedicated(), DoDispose(), GetDataRadioBearerInfo(), GetErabList(), GetTypeId(), RecordDataRadioBearersToBeStarted(), RecvHandoverRequestAck(), RecvRrcConnectionReconfigurationCompleted(), ReleaseDataRadioBearer(), RemoveDataRadioBearerInfo(), SendData(), and StartDataRadioBearers().
|
private |
Definition at line 449 of file lte-enb-rrc.h.
Referenced by DoDispose(), DoInitialize(), and SetupDataRadioBearer().
|
private |
Definition at line 463 of file lte-enb-rrc.h.
Referenced by RecordDataRadioBearersToBeStarted(), and StartDataRadioBearers().
|
private |
Time limit before a handover joining timeout occurs.
Set after a new UE context is added after receiving a handover request. Calling LteEnbRrc::HandoverJoiningTimeout() when it expires. Cancelled when RRC CONNECTION RECONFIGURATION COMPLETE is received.
Definition at line 491 of file lte-enb-rrc.h.
Referenced by DoInitialize(), and RecvRrcConnectionReconfigurationCompleted().
|
private |
Time limit before a handover leaving timeout occurs.
Set after a handover command is sent. Calling LteEnbRrc::HandoverLeavingTimeout() when it expires. Cancelled when RRC CONNECTION RE-ESTABLISHMENT or X2 UE CONTEXT RELEASE is received.
Definition at line 498 of file lte-enb-rrc.h.
Referenced by RecvHandoverRequestAck(), RecvRrcConnectionReestablishmentRequest(), and RecvUeContextRelease().
|
private |
International Mobile Subscriber Identity assigned to this UE.
A globally unique UE identifier.
Definition at line 439 of file lte-enb-rrc.h.
Referenced by GetImsi(), PrepareHandover(), RecvHandoverRequestAck(), RecvMeasurementReport(), RecvRrcConnectionReconfigurationCompleted(), RecvRrcConnectionRequest(), RecvRrcConnectionSetupCompleted(), SendUeContextRelease(), SetImsi(), and SwitchToState().
|
private |
Definition at line 414 of file lte-enb-rrc.h.
Referenced by AddDataRadioBearerInfo().
|
private |
Definition at line 441 of file lte-enb-rrc.h.
Referenced by GetNewRrcTransactionIdentifier().
|
private |
Definition at line 464 of file lte-enb-rrc.h.
Referenced by CmacUeConfigUpdateInd(), RecvRrcConnectionReconfigurationCompleted(), and SetPdschConfigDedicated().
|
private |
Definition at line 451 of file lte-enb-rrc.h.
Referenced by ScheduleRrcConnectionReconfiguration(), and SwitchToState().
|
private |
Definition at line 443 of file lte-enb-rrc.h.
Referenced by BuildRadioResourceConfigDedicated(), CmacUeConfigUpdateInd(), DoInitialize(), GetSrsConfigurationIndex(), RecvRrcConnectionReconfigurationCompleted(), ReleaseDataRadioBearer(), SetPdschConfigDedicated(), and SetSrsConfigurationIndex().
|
private |
The C-RNTI attribute.
Cell Radio Network Temporary Identifier.
Definition at line 434 of file lte-enb-rrc.h.
Referenced by CmacUeConfigUpdateInd(), DoInitialize(), GetRnti(), GetTypeId(), PrepareHandover(), RecordDataRadioBearersToBeStarted(), RecvHandoverRequestAck(), RecvMeasurementReport(), RecvRrcConnectionReconfigurationCompleted(), RecvRrcConnectionReestablishmentRequest(), RecvRrcConnectionRequest(), RecvRrcConnectionSetupCompleted(), ReleaseDataRadioBearer(), ScheduleRrcConnectionReconfiguration(), SendData(), SendUeContextRelease(), SetSrsConfigurationIndex(), SetupDataRadioBearer(), StartDataRadioBearers(), and SwitchToState().
Pointer to the parent eNodeB RRC.
Definition at line 445 of file lte-enb-rrc.h.
Referenced by BuildRrcConnectionReconfiguration(), DoDispose(), DoInitialize(), DoReceivePdcpSdu(), PrepareHandover(), RecvHandoverRequestAck(), RecvMeasurementReport(), RecvRrcConnectionReconfigurationCompleted(), RecvRrcConnectionReestablishmentRequest(), RecvRrcConnectionRequest(), RecvRrcConnectionSetupCompleted(), ReleaseDataRadioBearer(), ScheduleRrcConnectionReconfiguration(), SendData(), SendUeContextRelease(), SetSrsConfigurationIndex(), SetupDataRadioBearer(), and SwitchToState().
|
private |
Definition at line 461 of file lte-enb-rrc.h.
Referenced by SendUeContextRelease(), and SetSource().
|
private |
Definition at line 460 of file lte-enb-rrc.h.
Referenced by SendUeContextRelease(), and SetSource().
|
private |
The Srb0 attribute.
SignalingRadioBearerInfo for SRB0.
Definition at line 425 of file lte-enb-rrc.h.
Referenced by CompleteSetupUe(), DoInitialize(), and GetTypeId().
|
private |
The Srb1 attribute.
SignalingRadioBearerInfo for SRB1.
Definition at line 429 of file lte-enb-rrc.h.
Referenced by BuildRadioResourceConfigDedicated(), CompleteSetupUe(), DoInitialize(), and GetTypeId().
|
private |
The current UeManager state.
Definition at line 447 of file lte-enb-rrc.h.
Referenced by DoInitialize(), GetState(), PrepareHandover(), RecvHandoverPreparationFailure(), RecvRrcConnectionReconfigurationCompleted(), RecvRrcConnectionReestablishmentRequest(), RecvRrcConnectionRequest(), RecvRrcConnectionSetupCompleted(), RecvUeContextRelease(), ScheduleRrcConnectionReconfiguration(), SendData(), SendUeContextRelease(), SetSrsConfigurationIndex(), SetupDataRadioBearer(), and SwitchToState().
|
private |
The StateTransition trace source.
Fired upon every UE state transition seen by the UeManager at the eNB RRC. Exporting IMSI, cell ID, RNTI, old state, and new state.
Definition at line 458 of file lte-enb-rrc.h.
Referenced by GetTypeId(), and SwitchToState().
|
private |
Definition at line 462 of file lte-enb-rrc.h.
Referenced by PrepareHandover(), RecvHandoverPreparationFailure(), and SendData().