This class implements a simple uplink scheduler for rtPS flows. More...
#include "bs-uplink-scheduler-rtps.h"
 Inheritance diagram for ns3::UplinkSchedulerRtps:
 Collaboration diagram for ns3::UplinkSchedulerRtps:Public Member Functions | |
| UplinkSchedulerRtps () | |
| UplinkSchedulerRtps (Ptr< BaseStationNetDevice > bs) | |
| ~UplinkSchedulerRtps (void) | |
| void | AddUplinkAllocation (OfdmUlMapIe &ulMapIe, const uint32_t &allocationSize, uint32_t &symbolsToAllocation, uint32_t &availableSymbols) | 
| void | AllocateInitialRangingInterval (uint32_t &symbolsToAllocation, uint32_t &availableSymbols) | 
| uint32_t | CalculateAllocationStartTime (void) | 
| void | GetChannelDescriptorsToUpdate (bool &, bool &, bool &, bool &) | 
| Determines if channel descriptors sent in the current frame are required to be updated.  More... | |
| std::list< OfdmUlMapIe > | GetUplinkAllocations (void) const | 
| void | InitOnce (void) | 
| void | OnSetRequestedBandwidth (ServiceFlowRecord *sfr) | 
| void | ProcessBandwidthRequest (const BandwidthRequestHeader &bwRequestHdr) | 
| void | Schedule (void) | 
| Schedule function.  More... | |
| void | ServiceBandwidthRequests (const SSRecord *ssRecord, enum ServiceFlow::SchedulingType schedulingType, OfdmUlMapIe &ulMapIe, const WimaxPhy::ModulationType modulationType, uint32_t &symbolsToAllocation, uint32_t &availableSymbols) | 
| bool | ServiceBandwidthRequests (ServiceFlow *serviceFlow, enum ServiceFlow::SchedulingType schedulingType, OfdmUlMapIe &ulMapIe, const WimaxPhy::ModulationType modulationType, uint32_t &symbolsToAllocation, uint32_t &availableSymbols) | 
| void | ServiceUnsolicitedGrants (const SSRecord *ssRecord, enum ServiceFlow::SchedulingType schedulingType, OfdmUlMapIe &ulMapIe, const WimaxPhy::ModulationType modulationType, uint32_t &symbolsToAllocation, uint32_t &availableSymbols) | 
| void | SetupServiceFlow (SSRecord *ssRecord, ServiceFlow *serviceFlow) | 
| void | ULSchedulerRTPSConnection (uint32_t &symbolsToAllocation, uint32_t &availableSymbols) | 
| Uplink Scheduler for rtPS connections.  More... | |
  Public Member Functions inherited from ns3::UplinkScheduler | |
| UplinkScheduler (void) | |
| UplinkScheduler (Ptr< BaseStationNetDevice > bs) | |
| virtual | ~UplinkScheduler (void) | 
| virtual Ptr< BaseStationNetDevice > | GetBs (void) | 
| virtual Time | GetDcdTimeStamp (void) const | 
| virtual bool | GetIsInvIrIntrvlAllocated (void) const | 
| virtual bool | GetIsIrIntrvlAllocated (void) const | 
| virtual uint8_t | GetNrIrOppsAllocated (void) const | 
| virtual Time | GetTimeStampIrInterval (void) | 
| virtual Time | GetUcdTimeStamp (void) const | 
| virtual void | SetBs (Ptr< BaseStationNetDevice > bs) | 
| virtual void | SetDcdTimeStamp (Time dcdTimeStamp) | 
| virtual void | SetIsInvIrIntrvlAllocated (bool isInvIrIntrvlAllocated) | 
| virtual void | SetIsIrIntrvlAllocated (bool isIrIntrvlAllocated) | 
| virtual void | SetNrIrOppsAllocated (uint8_t nrIrOppsAllocated) | 
| virtual void | SetTimeStampIrInterval (Time timeStampIrInterval) | 
| virtual void | SetUcdTimeStamp (Time ucdTimeStamp) | 
  Public Member Functions inherited from ns3::Object | |
| Object () | |
| Constructor.  More... | |
| virtual | ~Object () | 
| Destructor.  More... | |
| void | AggregateObject (Ptr< Object > other) | 
| Aggregate two Objects together.  More... | |
| void | Dispose (void) | 
| Dispose of this Object.  More... | |
| AggregateIterator | GetAggregateIterator (void) const | 
| Get an iterator to the Objects aggregated to this one.  More... | |
| virtual TypeId | GetInstanceTypeId (void) const | 
| Implement the GetInstanceTypeId method defined in ObjectBase.  More... | |
| template<typename T > | |
| Ptr< T > | GetObject (void) const | 
| Get a pointer to the requested aggregated Object.  More... | |
| template<typename T > | |
| Ptr< T > | GetObject (TypeId tid) const | 
| Get a pointer to the requested aggregated Object by TypeId.  More... | |
| void | Initialize (void) | 
| Invoke DoInitialize on all Objects aggregated to this one.  More... | |
  Public Member Functions inherited from ns3::SimpleRefCount< Object, ObjectBase, ObjectDeleter > | |
| SimpleRefCount () | |
| Constructor.  More... | |
| SimpleRefCount (const SimpleRefCount &o) | |
| Copy constructor.  More... | |
| uint32_t | GetReferenceCount (void) const | 
| Get the reference count of the object.  More... | |
| SimpleRefCount & | operator= (const SimpleRefCount &o) | 
| Assignment.  More... | |
| void | Ref (void) const | 
| Increment the reference count.  More... | |
| void | Unref (void) const | 
| Decrement the reference count.  More... | |
  Public Member Functions inherited from ns3::ObjectBase | |
| virtual | ~ObjectBase () | 
| Virtual destructor.  More... | |
| void | GetAttribute (std::string name, AttributeValue &value) const | 
| Get the value of an attribute, raising fatal errors if unsuccessful.  More... | |
| bool | GetAttributeFailSafe (std::string name, AttributeValue &value) const | 
| Get the value of an attribute without raising erros.  More... | |
| void | SetAttribute (std::string name, const AttributeValue &value) | 
| Set a single attribute, raising fatal errors if unsuccessful.  More... | |
| bool | SetAttributeFailSafe (std::string name, const AttributeValue &value) | 
| Set a single attribute without raising errors.  More... | |
| bool | TraceConnect (std::string name, std::string context, const CallbackBase &cb) | 
| Connect a TraceSource to a Callback with a context.  More... | |
| bool | TraceConnectWithoutContext (std::string name, const CallbackBase &cb) | 
| Connect a TraceSource to a Callback without a context.  More... | |
| bool | TraceDisconnect (std::string name, std::string context, const CallbackBase &cb) | 
| Disconnect from a TraceSource a Callback previously connected with a context.  More... | |
| bool | TraceDisconnectWithoutContext (std::string name, const CallbackBase &cb) | 
| Disconnect from a TraceSource a Callback previously connected without a context.  More... | |
Static Public Member Functions | |
| static TypeId | GetTypeId (void) | 
  Static Public Member Functions inherited from ns3::UplinkScheduler | |
| static TypeId | GetTypeId (void) | 
  Static Public Member Functions inherited from ns3::Object | |
| static TypeId | GetTypeId (void) | 
| Register this type.  More... | |
  Static Public Member Functions inherited from ns3::SimpleRefCount< Object, ObjectBase, ObjectDeleter > | |
| static void | Cleanup (void) | 
| Noop.  More... | |
  Static Public Member Functions inherited from ns3::ObjectBase | |
| static TypeId | GetTypeId (void) | 
| Get the type ID.  More... | |
Private Attributes | |
| std::list< OfdmUlMapIe > | m_uplinkAllocations | 
Additional Inherited Members | |
  Protected Member Functions inherited from ns3::Object | |
| Object (const Object &o) | |
| Copy an Object.  More... | |
| virtual void | DoDispose (void) | 
| Destructor implementation.  More... | |
| virtual void | DoInitialize (void) | 
| Initialize() implementation.  More... | |
| virtual void | NotifyNewAggregate (void) | 
| Notify all Objects aggregated to this one of a new Object being aggregated.  More... | |
  Protected Member Functions inherited from ns3::ObjectBase | |
| void | ConstructSelf (const AttributeConstructionList &attributes) | 
| Complete construction of ObjectBase; invoked by derived classes.  More... | |
| virtual void | NotifyConstructionCompleted (void) | 
| Notifier called once the ObjectBase is fully constructed.  More... | |
  Related Functions inherited from ns3::ObjectBase | |
| static TypeId | GetObjectIid (void) | 
| Ensure the TypeId for ObjectBase gets fully configured to anchor the inheritance tree properly.  More... | |
This class implements a simple uplink scheduler for rtPS flows.
The UL-rtPS-Scheduler work in this way: At the beginning of the UL sub-frame some symbols are allocated to the rangingInterval Messages, DSA Messages, UGS grants and UGS/rtPS/nrtPS/BE poll. Then, the remaining available symbols are allocated to the all rtPS flows according to their requestedBandwidth. The bandwidth saturation control has been implemented to redistribute the resource if the sum of requestedBandwidth exceed the available bandwidth. At the end, if there are some free symbols, their are allocated to nrtPS and BE Connections.
ns3::UplinkSchedulerRtps is accessible through the following paths with Config::Set and Config::Connect:
No Attributes are defined for this type.
 No TraceSources are defined for this type.
 Size of this type is 104 bytes (on a 64-bit architecture). 
Definition at line 53 of file bs-uplink-scheduler-rtps.h.
| ns3::UplinkSchedulerRtps::UplinkSchedulerRtps | ( | ) | 
Definition at line 43 of file bs-uplink-scheduler-rtps.cc.
References ns3::Simulator::Now(), ns3::Seconds(), ns3::UplinkScheduler::SetBs(), ns3::UplinkScheduler::SetDcdTimeStamp(), ns3::UplinkScheduler::SetIsInvIrIntrvlAllocated(), ns3::UplinkScheduler::SetIsIrIntrvlAllocated(), ns3::UplinkScheduler::SetNrIrOppsAllocated(), ns3::UplinkScheduler::SetTimeStampIrInterval(), and ns3::UplinkScheduler::SetUcdTimeStamp().
 Here is the call graph for this function:| ns3::UplinkSchedulerRtps::UplinkSchedulerRtps | ( | Ptr< BaseStationNetDevice > | bs | ) | 
Definition at line 54 of file bs-uplink-scheduler-rtps.cc.
References ns3::Simulator::Now(), ns3::Seconds(), ns3::UplinkScheduler::SetBs(), ns3::UplinkScheduler::SetDcdTimeStamp(), ns3::UplinkScheduler::SetIsInvIrIntrvlAllocated(), ns3::UplinkScheduler::SetIsIrIntrvlAllocated(), ns3::UplinkScheduler::SetNrIrOppsAllocated(), ns3::UplinkScheduler::SetTimeStampIrInterval(), and ns3::UplinkScheduler::SetUcdTimeStamp().
 Here is the call graph for this function:| ns3::UplinkSchedulerRtps::~UplinkSchedulerRtps | ( | void | ) | 
Definition at line 65 of file bs-uplink-scheduler-rtps.cc.
References m_uplinkAllocations, and ns3::UplinkScheduler::SetBs().
 Here is the call graph for this function:
      
  | 
  virtual | 
Implements ns3::UplinkScheduler.
Definition at line 151 of file bs-uplink-scheduler-rtps.cc.
References m_uplinkAllocations, ns3::OfdmUlMapIe::SetDuration(), and ns3::OfdmUlMapIe::SetStartTime().
Referenced by AllocateInitialRangingInterval(), Schedule(), ServiceBandwidthRequests(), ServiceUnsolicitedGrants(), and ULSchedulerRTPSConnection().
 Here is the call graph for this function:
 Here is the caller graph for this function:
      
  | 
  virtual | 
Implements ns3::UplinkScheduler.
Definition at line 608 of file bs-uplink-scheduler-rtps.cc.
References AddUplinkAllocation(), CalculateAllocationStartTime(), ns3::UplinkScheduler::GetBs(), ns3::UplinkScheduler::GetNrIrOppsAllocated(), ns3::UplinkScheduler::GetTimeStampIrInterval(), ns3::Simulator::Now(), NS_LOG_DEBUG, ns3::Seconds(), ns3::OfdmUlMapIe::SetCid(), ns3::UplinkScheduler::SetIsIrIntrvlAllocated(), ns3::UplinkScheduler::SetNrIrOppsAllocated(), ns3::OfdmUlMapIe::SetStartTime(), ns3::UplinkScheduler::SetTimeStampIrInterval(), ns3::OfdmUlMapIe::SetUiuc(), and ns3::OfdmUlBurstProfile::UIUC_INITIAL_RANGING.
Referenced by Schedule().
 Here is the call graph for this function:
 Here is the caller graph for this function:
      
  | 
  virtual | 
Implements ns3::UplinkScheduler.
Definition at line 145 of file bs-uplink-scheduler-rtps.cc.
References ns3::UplinkScheduler::GetBs().
Referenced by AllocateInitialRangingInterval().
 Here is the call graph for this function:
 Here is the caller graph for this function:
      
  | 
  virtual | 
Determines if channel descriptors sent in the current frame are required to be updated.
Implements ns3::UplinkScheduler.
Definition at line 89 of file bs-uplink-scheduler-rtps.cc.
References ns3::UplinkScheduler::GetBs(), ns3::UplinkScheduler::GetDcdTimeStamp(), ns3::UplinkScheduler::GetUcdTimeStamp(), ns3::Simulator::Now(), ns3::UplinkScheduler::SetDcdTimeStamp(), and ns3::UplinkScheduler::SetUcdTimeStamp().
 Here is the call graph for this function:
      
  | 
  static | 
Definition at line 72 of file bs-uplink-scheduler-rtps.cc.
References ns3::TypeId::SetParent().
 Here is the call graph for this function:
      
  | 
  virtual | 
Reimplemented from ns3::UplinkScheduler.
Definition at line 83 of file bs-uplink-scheduler-rtps.cc.
References m_uplinkAllocations.
      
  | 
  virtual | 
Implements ns3::UplinkScheduler.
Definition at line 704 of file bs-uplink-scheduler-rtps.cc.
      
  | 
  virtual | 
Implements ns3::UplinkScheduler.
Definition at line 714 of file bs-uplink-scheduler-rtps.cc.
References ns3::ServiceFlowRecord::SetGrantedBandwidth().
 Here is the call graph for this function:
      
  | 
  virtual | 
Implements ns3::UplinkScheduler.
Definition at line 709 of file bs-uplink-scheduler-rtps.cc.
      
  | 
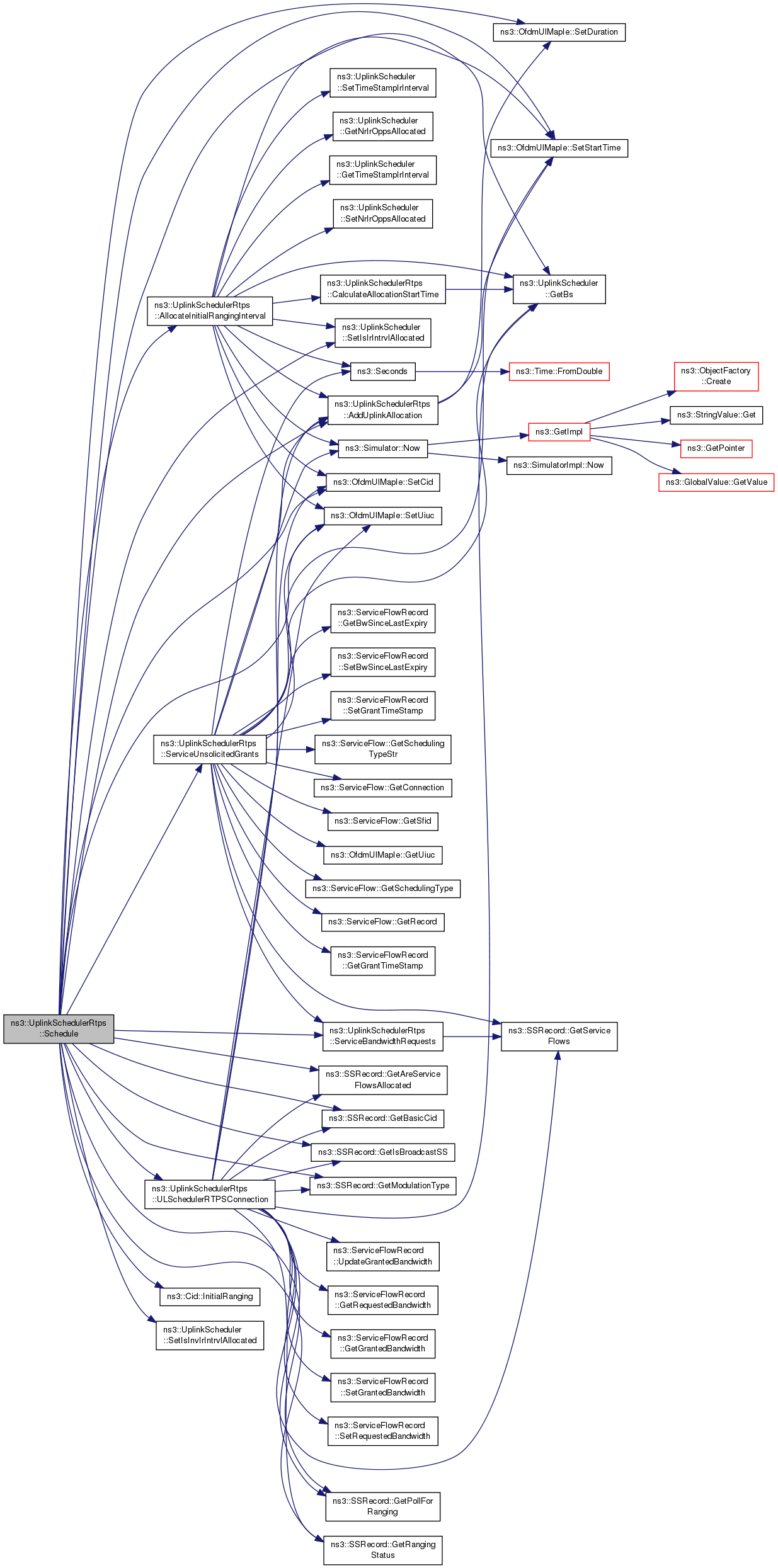
  virtual | 
Schedule function.
Implements ns3::UplinkScheduler.
Definition at line 164 of file bs-uplink-scheduler-rtps.cc.
References AddUplinkAllocation(), AllocateInitialRangingInterval(), ns3::WimaxNetDevice::DIRECTION_UPLINK, ns3::SSRecord::GetAreServiceFlowsAllocated(), ns3::SSRecord::GetBasicCid(), ns3::UplinkScheduler::GetBs(), ns3::SSRecord::GetIsBroadcastSS(), ns3::SSRecord::GetModulationType(), ns3::SSRecord::GetPollForRanging(), ns3::SSRecord::GetRangingStatus(), ns3::Cid::InitialRanging(), m_uplinkAllocations, NS_LOG_INFO, ns3::WimaxNetDevice::RANGING_STATUS_CONTINUE, ns3::WimaxNetDevice::RANGING_STATUS_SUCCESS, ServiceBandwidthRequests(), ServiceUnsolicitedGrants(), ns3::OfdmUlMapIe::SetCid(), ns3::OfdmUlMapIe::SetDuration(), ns3::UplinkScheduler::SetIsInvIrIntrvlAllocated(), ns3::UplinkScheduler::SetIsIrIntrvlAllocated(), ns3::OfdmUlMapIe::SetStartTime(), ns3::OfdmUlMapIe::SetUiuc(), ns3::ServiceFlow::SF_TYPE_BE, ns3::ServiceFlow::SF_TYPE_NRTPS, ns3::ServiceFlow::SF_TYPE_RTPS, ns3::ServiceFlow::SF_TYPE_UGS, ns3::OfdmUlBurstProfile::UIUC_END_OF_MAP, ns3::OfdmUlBurstProfile::UIUC_INITIAL_RANGING, and ULSchedulerRTPSConnection().
 Here is the call graph for this function:
      
  | 
  virtual | 
Implements ns3::UplinkScheduler.
Definition at line 430 of file bs-uplink-scheduler-rtps.cc.
References ns3::SSRecord::GetServiceFlows().
Referenced by Schedule(), and ServiceUnsolicitedGrants().
 Here is the call graph for this function:
 Here is the caller graph for this function:
      
  | 
  virtual | 
Implements ns3::UplinkScheduler.
Definition at line 454 of file bs-uplink-scheduler-rtps.cc.
References AddUplinkAllocation(), ns3::UplinkScheduler::GetBs(), ns3::ServiceFlow::GetConnection(), ns3::ServiceFlowRecord::GetGrantedBandwidth(), ns3::ServiceFlow::GetRecord(), ns3::ServiceFlowRecord::GetRequestedBandwidth(), ns3::ServiceFlow::GetSchedulingTypeStr(), ns3::ServiceFlow::GetSduSize(), ns3::ServiceFlow::GetSfid(), NS_LOG_DEBUG, ns3::ServiceFlowRecord::SetBwSinceLastExpiry(), ns3::ServiceFlow::SF_TYPE_NRTPS, and ns3::ServiceFlowRecord::UpdateGrantedBandwidth().
 Here is the call graph for this function:
      
  | 
  virtual | 
Implements ns3::UplinkScheduler.
Definition at line 350 of file bs-uplink-scheduler-rtps.cc.
References AddUplinkAllocation(), ns3::UplinkScheduler::GetBs(), ns3::ServiceFlowRecord::GetBwSinceLastExpiry(), ns3::ServiceFlow::GetConnection(), ns3::ServiceFlowRecord::GetGrantTimeStamp(), ns3::ServiceFlow::GetRecord(), ns3::ServiceFlow::GetSchedulingType(), ns3::ServiceFlow::GetSchedulingTypeStr(), ns3::SSRecord::GetServiceFlows(), ns3::ServiceFlow::GetSfid(), ns3::OfdmUlMapIe::GetUiuc(), ns3::Simulator::Now(), NS_LOG_DEBUG, ns3::Seconds(), ServiceBandwidthRequests(), ns3::ServiceFlowRecord::SetBwSinceLastExpiry(), ns3::ServiceFlowRecord::SetGrantTimeStamp(), ns3::OfdmUlMapIe::SetStartTime(), ns3::OfdmUlMapIe::SetUiuc(), ns3::ServiceFlow::SF_TYPE_NRTPS, ns3::ServiceFlow::SF_TYPE_UGS, and ns3::OfdmUlBurstProfile::UIUC_REQ_REGION_FULL.
Referenced by Schedule().
 Here is the call graph for this function:
 Here is the caller graph for this function:
      
  | 
  virtual | 
Implements ns3::UplinkScheduler.
Definition at line 642 of file bs-uplink-scheduler-rtps.cc.
References ns3::UplinkScheduler::GetBs(), ns3::ServiceFlow::GetIsMulticast(), ns3::ServiceFlow::GetMinReservedTrafficRate(), ns3::ServiceFlow::GetModulation(), ns3::SSRecord::GetModulationType(), ns3::ServiceFlow::GetRecord(), ns3::ServiceFlow::GetSchedulingType(), ns3::ServiceFlow::GetSduSize(), ns3::ServiceFlow::GetToleratedJitter(), NS_FATAL_ERROR, ns3::ServiceFlowRecord::SetGrantSize(), ns3::ServiceFlow::SetUnsolicitedGrantInterval(), ns3::ServiceFlow::SetUnsolicitedPollingInterval(), ns3::ServiceFlow::SF_TYPE_BE, ns3::ServiceFlow::SF_TYPE_NRTPS, ns3::ServiceFlow::SF_TYPE_RTPS, and ns3::ServiceFlow::SF_TYPE_UGS.
 Here is the call graph for this function:| void ns3::UplinkSchedulerRtps::ULSchedulerRTPSConnection | ( | uint32_t & | symbolsToAllocation, | 
| uint32_t & | availableSymbols | ||
| ) | 
Uplink Scheduler for rtPS connections.
| symbolsToAllocation | symbols to allocation for UpLink Subframe | 
| availableSymbols | available symbols for rtPS flows | 
This method represent the UL Scheduler for rtPS connections. The scheduler is designed to serve all rtPS connections that have at least one packet to transmit, every UL Subframe. The methos selects all rtPS connection that have al least one packet to transmit. To each rtPS connections are allocated, at the beginning, the bandwidth to transmit a quota of data equal to (RequestedBandwidth - GrantedBandwidth). If the sum of all pre-allocated bandwidth exceed the available symbols for rtPS connections, the Channel Saturation Control function is called to redistribute the available bandwidth.
Definition at line 509 of file bs-uplink-scheduler-rtps.cc.
References AddUplinkAllocation(), ns3::WimaxNetDevice::DIRECTION_UPLINK, ns3::SSRecord::GetAreServiceFlowsAllocated(), ns3::SSRecord::GetBasicCid(), ns3::UplinkScheduler::GetBs(), ns3::ServiceFlowRecord::GetGrantedBandwidth(), ns3::SSRecord::GetIsBroadcastSS(), ns3::SSRecord::GetModulationType(), ns3::SSRecord::GetPollForRanging(), ns3::SSRecord::GetRangingStatus(), ns3::ServiceFlowRecord::GetRequestedBandwidth(), ns3::SSRecord::GetServiceFlows(), NS_LOG_INFO, ns3::WimaxNetDevice::RANGING_STATUS_CONTINUE, ns3::OfdmUlMapIe::SetCid(), ns3::ServiceFlowRecord::SetGrantedBandwidth(), ns3::ServiceFlowRecord::SetRequestedBandwidth(), ns3::OfdmUlMapIe::SetUiuc(), ns3::ServiceFlow::SF_TYPE_RTPS, and ns3::ServiceFlowRecord::UpdateGrantedBandwidth().
Referenced by Schedule().
 Here is the call graph for this function:
 Here is the caller graph for this function:
      
  | 
  private | 
Definition at line 124 of file bs-uplink-scheduler-rtps.h.
Referenced by AddUplinkAllocation(), GetUplinkAllocations(), Schedule(), and ~UplinkSchedulerRtps().