A Discrete-Event Network Simulator
API
BurstErrorModelSimple Class Reference
+ Inheritance diagram for BurstErrorModelSimple:
+ Collaboration diagram for BurstErrorModelSimple:

Public Member Functions

 BurstErrorModelSimple ()
 
virtual ~BurstErrorModelSimple ()
 
- Public Member Functions inherited from ns3::TestCase
virtual ~TestCase ()
 Destructor. More...
 
std::string GetName (void) const
 

Private Member Functions

virtual void DoRun (void)
 Implementation to actually run this TestCase. More...
 
void DropEvent (Ptr< const Packet > p)
 
bool Receive (Ptr< NetDevice > nd, Ptr< const Packet > p, uint16_t protocol, const Address &addr)
 

Private Attributes

uint32_t m_count
 
uint32_t m_drops
 

Additional Inherited Members

- Public Types inherited from ns3::TestCase
enum  TestDuration { QUICK = 1, EXTENSIVE = 2, TAKES_FOREVER = 3 }
 How long the test takes to execute. More...
 
- Protected Member Functions inherited from ns3::TestCase
 TestCase (std::string name)
 Constructor. More...
 
void AddTestCase (TestCase *testCase, enum TestDuration duration)
 Add an individual child TestCase to this test suite. More...
 
TestCaseGetParent () const
 Get the parent of this TestCsse. More...
 
bool IsStatusFailure (void) const
 Check if any tests failed. More...
 
bool IsStatusSuccess (void) const
 Check if all tests passed. More...
 
void SetDataDir (std::string directory)
 Set the data directory where reference trace files can be found. More...
 
void ReportTestFailure (std::string cond, std::string actual, std::string limit, std::string message, std::string file, int32_t line)
 Log the failure of this TestCase. More...
 
bool MustAssertOnFailure (void) const
 Check if this run should assert on failure. More...
 
bool MustContinueOnFailure (void) const
 Check if this run should continue on failure. More...
 
std::string CreateDataDirFilename (std::string filename)
 Construct the full path to a file in the data directory. More...
 
std::string CreateTempDirFilename (std::string filename)
 Construct the full path to a file in a temporary directory. More...
 

Detailed Description

Definition at line 145 of file error-model-test-suite.cc.

Constructor & Destructor Documentation

BurstErrorModelSimple::BurstErrorModelSimple ( )

Definition at line 160 of file error-model-test-suite.cc.

BurstErrorModelSimple::~BurstErrorModelSimple ( )
virtual

Definition at line 165 of file error-model-test-suite.cc.

Member Function Documentation

void BurstErrorModelSimple::DoRun ( void  )
privatevirtual

Implementation to actually run this TestCase.

Subclasses should override this method to conduct their tests.

Implements ns3::TestCase.

Definition at line 183 of file error-model-test-suite.cc.

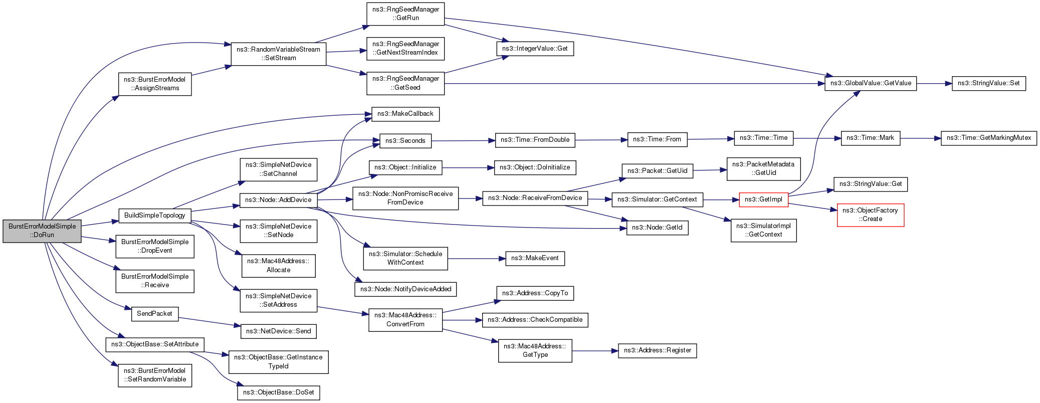
References ns3::BurstErrorModel::AssignStreams(), BuildSimpleTopology(), third::channel, DropEvent(), m_count, m_drops, ns3::MakeCallback(), NS_TEST_ASSERT_MSG_EQ, Receive(), ns3::Seconds(), SendPacket(), ns3::ObjectBase::SetAttribute(), ns3::BurstErrorModel::SetRandomVariable(), and ns3::RandomVariableStream::SetStream().

+ Here is the call graph for this function:

void BurstErrorModelSimple::DropEvent ( Ptr< const Packet p)
private

Definition at line 177 of file error-model-test-suite.cc.

References m_drops.

Referenced by DoRun().

+ Here is the caller graph for this function:

bool BurstErrorModelSimple::Receive ( Ptr< NetDevice nd,
Ptr< const Packet p,
uint16_t  protocol,
const Address addr 
)
private

Definition at line 170 of file error-model-test-suite.cc.

References m_count.

Referenced by DoRun().

+ Here is the caller graph for this function:

Member Data Documentation

uint32_t BurstErrorModelSimple::m_count
private

Definition at line 155 of file error-model-test-suite.cc.

Referenced by DoRun(), and Receive().

uint32_t BurstErrorModelSimple::m_drops
private

Definition at line 156 of file error-model-test-suite.cc.

Referenced by DoRun(), and DropEvent().


The documentation for this class was generated from the following file: