LTE RLC Transparent Mode (TM), see 3GPP TS 36.322. More...
#include "lte-rlc-tm.h"
Inheritance diagram for ns3::LteRlcTm:
Collaboration diagram for ns3::LteRlcTm:Public Member Functions | |
| LteRlcTm () | |
| virtual | ~LteRlcTm () |
| virtual void | DoDispose () |
| Destructor implementation. More... | |
| virtual void | DoNotifyHarqDeliveryFailure () |
| virtual void | DoNotifyTxOpportunity (uint32_t bytes, uint8_t layer, uint8_t harqId) |
| MAC SAP. More... | |
| virtual void | DoReceivePdu (Ptr< Packet > p) |
| virtual void | DoTransmitPdcpPdu (Ptr< Packet > p) |
| RLC SAP. More... | |
Public Member Functions inherited from ns3::LteRlc | |
| LteRlc () | |
| virtual | ~LteRlc () |
| LteMacSapUser * | GetLteMacSapUser () |
| LteRlcSapProvider * | GetLteRlcSapProvider () |
| void | SetLcId (uint8_t lcId) |
| void | SetLteMacSapProvider (LteMacSapProvider *s) |
| void | SetLteRlcSapUser (LteRlcSapUser *s) |
| void | SetRnti (uint16_t rnti) |
Public Member Functions inherited from ns3::Object | |
| Object () | |
| Constructor. More... | |
| virtual | ~Object () |
| Destructor. More... | |
| void | AggregateObject (Ptr< Object > other) |
| Aggregate two Objects together. More... | |
| void | Dispose (void) |
| Dispose of this Object. More... | |
| AggregateIterator | GetAggregateIterator (void) const |
| Get an iterator to the Objects aggregated to this one. More... | |
| virtual TypeId | GetInstanceTypeId (void) const |
| Implement the GetInstanceTypeId method defined in ObjectBase. More... | |
| template<typename T > | |
| Ptr< T > | GetObject (void) const |
| Get a pointer to the requested aggregated Object. More... | |
| template<typename T > | |
| Ptr< T > | GetObject (TypeId tid) const |
| Get a pointer to the requested aggregated Object by TypeId. More... | |
| void | Initialize (void) |
| Invoke DoInitialize on all Objects aggregated to this one. More... | |
Public Member Functions inherited from ns3::SimpleRefCount< Object, ObjectBase, ObjectDeleter > | |
| SimpleRefCount () | |
| Constructor. More... | |
| SimpleRefCount (const SimpleRefCount &o) | |
| Copy constructor. More... | |
| uint32_t | GetReferenceCount (void) const |
| Get the reference count of the object. More... | |
| SimpleRefCount & | operator= (const SimpleRefCount &o) |
| Assignment. More... | |
| void | Ref (void) const |
| Increment the reference count. More... | |
| void | Unref (void) const |
| Decrement the reference count. More... | |
Public Member Functions inherited from ns3::ObjectBase | |
| virtual | ~ObjectBase () |
| Virtual destructor. More... | |
| void | GetAttribute (std::string name, AttributeValue &value) const |
| Get the value of an attribute, raising fatal errors if unsuccessful. More... | |
| bool | GetAttributeFailSafe (std::string name, AttributeValue &value) const |
| Get the value of an attribute without raising erros. More... | |
| void | SetAttribute (std::string name, const AttributeValue &value) |
| Set a single attribute, raising fatal errors if unsuccessful. More... | |
| bool | SetAttributeFailSafe (std::string name, const AttributeValue &value) |
| Set a single attribute without raising errors. More... | |
| bool | TraceConnect (std::string name, std::string context, const CallbackBase &cb) |
| Connect a TraceSource to a Callback with a context. More... | |
| bool | TraceConnectWithoutContext (std::string name, const CallbackBase &cb) |
| Connect a TraceSource to a Callback without a context. More... | |
| bool | TraceDisconnect (std::string name, std::string context, const CallbackBase &cb) |
| Disconnect from a TraceSource a Callback previously connected with a context. More... | |
| bool | TraceDisconnectWithoutContext (std::string name, const CallbackBase &cb) |
| Disconnect from a TraceSource a Callback previously connected without a context. More... | |
Static Public Member Functions | |
| static TypeId | GetTypeId (void) |
Static Public Member Functions inherited from ns3::LteRlc | |
| static TypeId | GetTypeId (void) |
Static Public Member Functions inherited from ns3::Object | |
| static TypeId | GetTypeId (void) |
| Register this type. More... | |
Static Public Member Functions inherited from ns3::SimpleRefCount< Object, ObjectBase, ObjectDeleter > | |
| static void | Cleanup (void) |
| Noop. More... | |
Static Public Member Functions inherited from ns3::ObjectBase | |
| static TypeId | GetTypeId (void) |
| Get the type ID. More... | |
Private Member Functions | |
| void | DoReportBufferStatus () |
| void | ExpireRbsTimer (void) |
Private Attributes | |
| uint32_t | m_maxTxBufferSize |
| EventId | m_rbsTimer |
| std::vector< Ptr< Packet > > | m_txBuffer |
| uint32_t | m_txBufferSize |
Additional Inherited Members | |
Public Types inherited from ns3::LteRlc | |
| typedef void(* | NotifyTxTracedCallback) (uint16_t rnti, uint8_t lcid, uint32_t bytes) |
| TracedCallback signature for NotifyTxOpportunity events. More... | |
| typedef void(* | ReceiveTracedCallback) (uint16_t rnti, uint8_t lcid, uint32_t bytes, uint64_t delay) |
| TracedCallback signature for. More... | |
Protected Member Functions inherited from ns3::Object | |
| Object (const Object &o) | |
| Copy an Object. More... | |
| virtual void | DoInitialize (void) |
| Initialize() implementation. More... | |
| virtual void | NotifyNewAggregate (void) |
| Notify all Objects aggregated to this one of a new Object being aggregated. More... | |
Protected Member Functions inherited from ns3::ObjectBase | |
| void | ConstructSelf (const AttributeConstructionList &attributes) |
| Complete construction of ObjectBase; invoked by derived classes. More... | |
| virtual void | NotifyConstructionCompleted (void) |
| Notifier called once the ObjectBase is fully constructed. More... | |
Protected Attributes inherited from ns3::LteRlc | |
| uint8_t | m_lcid |
| LteMacSapProvider * | m_macSapProvider |
| LteMacSapUser * | m_macSapUser |
| LteRlcSapProvider * | m_rlcSapProvider |
| LteRlcSapUser * | m_rlcSapUser |
| uint16_t | m_rnti |
| TracedCallback< uint16_t, uint8_t, uint32_t, uint64_t > | m_rxPdu |
| Used to inform of a PDU reception from the MAC SAP user. More... | |
| TracedCallback< uint16_t, uint8_t, uint32_t > | m_txPdu |
| Used to inform of a PDU delivery to the MAC SAP provider. More... | |
Related Functions inherited from ns3::ObjectBase | |
| static TypeId | GetObjectIid (void) |
| Ensure the TypeId for ObjectBase gets fully configured to anchor the inheritance tree properly. More... | |
LTE RLC Transparent Mode (TM), see 3GPP TS 36.322.
ns3::LteRlcTm is accessible through the following paths with Config::Set and Config::Connect:
No TraceSources are defined for this type.
Size of this type is 160 bytes (on a 64-bit architecture).
Definition at line 35 of file lte-rlc-tm.h.
| ns3::LteRlcTm::LteRlcTm | ( | ) |
Definition at line 34 of file lte-rlc-tm.cc.
References NS_LOG_FUNCTION.
|
virtual |
Definition at line 41 of file lte-rlc-tm.cc.
References NS_LOG_FUNCTION.
|
virtual |
Destructor implementation.
This method is called by Dispose() or by the Object's destructor, whichever comes first.
Subclasses are expected to implement their real destruction code in an overriden version of this method and chain up to their parent's implementation once they are done. i.e, for simplicity, the destructor of every subclass should be empty and its content should be moved to the associated DoDispose() method.
It is safe to call GetObject() from within this method.
Reimplemented from ns3::LteRlc.
Definition at line 63 of file lte-rlc-tm.cc.
References ns3::EventId::Cancel(), ns3::LteRlc::DoDispose(), m_rbsTimer, m_txBuffer, and NS_LOG_FUNCTION.
Here is the call graph for this function:
|
virtual |
|
virtual |
MAC SAP.
Implements ns3::LteRlc.
Definition at line 114 of file lte-rlc-tm.cc.
References ns3::Packet::AddByteTag(), ns3::EventId::Cancel(), ns3::Packet::Copy(), ExpireRbsTimer(), ns3::Packet::GetSize(), ns3::LteRlc::m_lcid, ns3::LteRlc::m_macSapProvider, m_rbsTimer, ns3::LteRlc::m_rnti, m_txBuffer, m_txBufferSize, ns3::LteRlc::m_txPdu, ns3::MilliSeconds(), ns3::Simulator::Now(), NS_LOG_FUNCTION, NS_LOG_LOGIC, NS_LOG_WARN, ns3::LteMacSapProvider::TransmitPduParameters::pdu, ns3::Simulator::Schedule(), and ns3::LteMacSapProvider::TransmitPdu().
Here is the call graph for this function:Implements ns3::LteRlc.
Definition at line 170 of file lte-rlc-tm.cc.
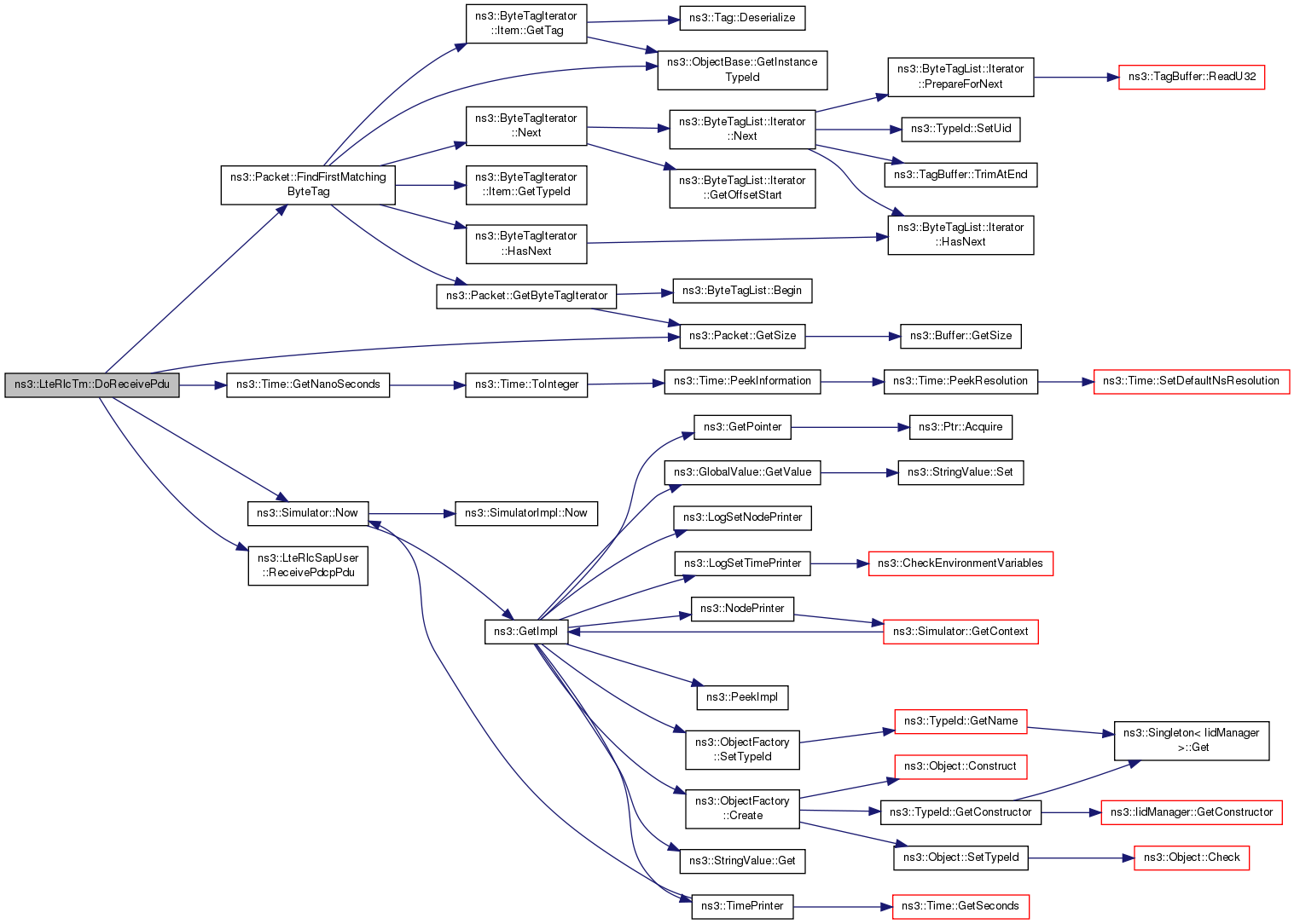
References ns3::Packet::FindFirstMatchingByteTag(), ns3::Time::GetNanoSeconds(), ns3::Packet::GetSize(), ns3::LteRlc::m_lcid, ns3::LteRlc::m_rlcSapUser, ns3::LteRlc::m_rnti, ns3::LteRlc::m_rxPdu, ns3::Simulator::Now(), NS_LOG_FUNCTION, and ns3::LteRlcSapUser::ReceivePdcpPdu().
Here is the call graph for this function:
|
private |
Definition at line 193 of file lte-rlc-tm.cc.
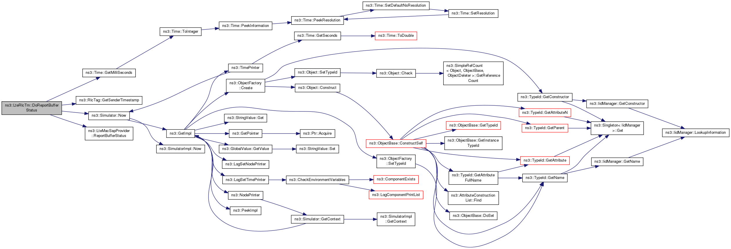
References ns3::Time::GetMilliSeconds(), ns3::RlcTag::GetSenderTimestamp(), ns3::LteMacSapProvider::ReportBufferStatusParameters::lcid, ns3::LteRlc::m_lcid, ns3::LteRlc::m_macSapProvider, ns3::LteRlc::m_rnti, m_txBuffer, m_txBufferSize, ns3::Simulator::Now(), NS_LOG_LOGIC, ns3::LteMacSapProvider::ReportBufferStatus(), ns3::LteMacSapProvider::ReportBufferStatusParameters::retxQueueHolDelay, ns3::LteMacSapProvider::ReportBufferStatusParameters::retxQueueSize, ns3::LteMacSapProvider::ReportBufferStatusParameters::rnti, ns3::LteMacSapProvider::ReportBufferStatusParameters::statusPduSize, ns3::LteMacSapProvider::ReportBufferStatusParameters::txQueueHolDelay, and ns3::LteMacSapProvider::ReportBufferStatusParameters::txQueueSize.
Referenced by DoTransmitPdcpPdu(), and ExpireRbsTimer().
Here is the call graph for this function:
Here is the caller graph for this function:RLC SAP.
Store arrival time
Report Buffer Status
Implements ns3::LteRlc.
Definition at line 78 of file lte-rlc-tm.cc.
References ns3::Packet::AddPacketTag(), ns3::EventId::Cancel(), DoReportBufferStatus(), ns3::Packet::GetSize(), ns3::LteRlc::m_lcid, m_maxTxBufferSize, m_rbsTimer, ns3::LteRlc::m_rnti, m_txBuffer, m_txBufferSize, ns3::Simulator::Now(), NS_LOG_FUNCTION, and NS_LOG_LOGIC.
Here is the call graph for this function:
|
private |
Definition at line 221 of file lte-rlc-tm.cc.
References DoReportBufferStatus(), m_rbsTimer, m_txBuffer, ns3::MilliSeconds(), NS_LOG_LOGIC, and ns3::Simulator::Schedule().
Referenced by DoNotifyTxOpportunity().
Here is the call graph for this function:
Here is the caller graph for this function:
|
static |
Definition at line 47 of file lte-rlc-tm.cc.
References m_maxTxBufferSize, ns3::MakeUintegerAccessor(), and ns3::TypeId::SetParent().
Here is the call graph for this function:
|
private |
Definition at line 60 of file lte-rlc-tm.h.
Referenced by DoTransmitPdcpPdu(), and GetTypeId().
|
private |
Definition at line 64 of file lte-rlc-tm.h.
Referenced by DoDispose(), DoNotifyTxOpportunity(), DoTransmitPdcpPdu(), and ExpireRbsTimer().
Definition at line 62 of file lte-rlc-tm.h.
Referenced by DoDispose(), DoNotifyTxOpportunity(), DoReportBufferStatus(), DoTransmitPdcpPdu(), and ExpireRbsTimer().
|
private |
Definition at line 61 of file lte-rlc-tm.h.
Referenced by DoNotifyTxOpportunity(), DoReportBufferStatus(), and DoTransmitPdcpPdu().