The VanetRoutingExperiment class implements a wifi app that allows VANET routing experiments to be simulated. More...
Inheritance diagram for VanetRoutingExperiment:
Collaboration diagram for VanetRoutingExperiment:Public Member Functions | |
| VanetRoutingExperiment () | |
| Constructor. More... | |
Public Member Functions inherited from WifiApp | |
| WifiApp () | |
| Constructor. More... | |
| virtual | ~WifiApp () |
| Destructor. More... | |
| void | Simulate (int argc, char **argv) |
| Enacts simulation of an ns-3 wifi application. More... | |
Protected Member Functions | |
| virtual void | ConfigureApplications () |
| Configure applications. More... | |
| virtual void | ConfigureChannels () |
| Configure channels. More... | |
| virtual void | ConfigureDevices () |
| Configure devices. More... | |
| virtual void | ConfigureMobility () |
| Configure mobility. More... | |
| virtual void | ConfigureNodes () |
| Configure nodes. More... | |
| virtual void | ConfigureTracing () |
| Configure tracing. More... | |
| virtual void | ParseCommandLineArguments (int argc, char **argv) |
| Process command line arguments. More... | |
| virtual void | ProcessOutputs () |
| Process outputs. More... | |
| virtual void | RunSimulation () |
| Run the simulation. More... | |
| virtual void | SetDefaultAttributeValues () |
| Sets default attribute values. More... | |
Private Member Functions | |
| void | CheckThroughput () |
| Checks the throughput and outputs summary to CSV file1. More... | |
| void | CommandSetup (int argc, char **argv) |
| Run the simulation. More... | |
| void | ConfigureDefaults () |
| Configure default attributes. More... | |
| void | Run () |
| Run the simulation. More... | |
| void | SetConfigFromGlobals () |
| Set up configuration parameter from the global variables. More... | |
| void | SetGlobalsFromConfig () |
| Set up the global variables from the configuration parameters. More... | |
| void | SetupAdhocDevices () |
| Set up the adhoc devices. More... | |
| void | SetupAdhocMobilityNodes () |
| Set up the adhoc mobility nodes. More... | |
| void | SetupLogFile () |
| Set up log file. More... | |
| void | SetupLogging () |
| Set up logging. More... | |
| void | SetupRoutingMessages () |
| Set up generation of packets to be routed through the vehicular network. More... | |
| void | SetupScenario () |
| Set up a prescribed scenario. More... | |
| void | SetupWaveMessages () |
| Set up generation of IEEE 1609 WAVE messages, as a Basic Safety Message (BSM). More... | |
| void | WriteCsvHeader () |
| Write the header line to the CSV file1. More... | |
Static Private Member Functions | |
| static void | CourseChange (std::ostream *os, std::string foo, Ptr< const MobilityModel > mobility) |
The VanetRoutingExperiment class implements a wifi app that allows VANET routing experiments to be simulated.
Definition at line 1083 of file vanet-routing-compare.cc.
| VanetRoutingExperiment::VanetRoutingExperiment | ( | ) |
Constructor.
Definition at line 1311 of file vanet-routing-compare.cc.
References m_log, m_routingHelper, and m_wifiPhyStats.
|
private |
Checks the throughput and outputs summary to CSV file1.
This is scheduled and called once per second
Definition at line 1752 of file vanet-routing-compare.cc.
References RoutingStats::GetCumulativeTxBytes(), RoutingHelper::GetRoutingStats(), RoutingStats::GetRxBytes(), RoutingStats::GetRxPkts(), WifiPhyStats::GetTxBytes(), ns3::WaveBsmHelper::GetWaveBsmStats(), m_CSVfileName, m_cumulativeBsmCaptureStart, m_log, m_nSinks, m_protocolName, m_routingHelper, m_txp, m_waveBsmHelper, m_wifiPhyStats, ns3::Now(), NS_LOG_UNCOND, ns3::Seconds(), RoutingStats::SetRxBytes(), and RoutingStats::SetRxPkts().
Referenced by Run().
Here is the call graph for this function:
Here is the caller graph for this function:
|
private |
Run the simulation.
Definition at line 2002 of file vanet-routing-compare.cc.
References ns3::CommandLine::AddValue(), second::cmd, ConfigStoreHelper::LoadConfig(), m_80211mode, m_asciiTrace, m_CSVfileName, m_CSVfileName2, m_cumulativeBsmCaptureStart, m_exp, m_fading, m_gpsAccuracyNs, m_loadConfigFilename, m_logFile, m_lossModel, m_mobility, m_nNodes, m_nodePause, m_nodeSpeed, m_nSinks, m_pcap, m_phyMode, m_phyModeB, m_protocol, m_rate, m_routingTables, m_saveConfigFilename, m_scenario, m_TotalSimTime, m_traceFile, m_traceMobility, m_txMaxDelayMs, m_txp, m_txSafetyRange1, m_txSafetyRange10, m_txSafetyRange2, m_txSafetyRange3, m_txSafetyRange4, m_txSafetyRange5, m_txSafetyRange6, m_txSafetyRange7, m_txSafetyRange8, m_txSafetyRange9, m_verbose, m_waveInterval, m_wavePacketSize, ns3::CommandLine::Parse(), and SetConfigFromGlobals().
Referenced by ParseCommandLineArguments().
Here is the call graph for this function:
Here is the caller graph for this function:
|
protectedvirtual |
Configure applications.
Reimplemented from WifiApp.
Definition at line 1621 of file vanet-routing-compare.cc.
References ns3::Config::Connect(), m_routingHelper, ns3::MakeCallback(), RoutingHelper::OnOffTrace(), SetupRoutingMessages(), and SetupWaveMessages().
Here is the call graph for this function:
|
protectedvirtual |
Configure channels.
Reimplemented from WifiApp.
Definition at line 1592 of file vanet-routing-compare.cc.
References SetupAdhocDevices().
Here is the call graph for this function:
|
private |
Configure default attributes.
Definition at line 2112 of file vanet-routing-compare.cc.
References m_80211mode, m_phyMode, m_phyModeB, m_rate, and ns3::Config::SetDefault().
Referenced by ParseCommandLineArguments().
Here is the call graph for this function:
Here is the caller graph for this function:
|
protectedvirtual |
Configure devices.
Reimplemented from WifiApp.
Definition at line 1599 of file vanet-routing-compare.cc.
References ns3::Config::Connect(), m_wifiPhyStats, ns3::MakeCallback(), WifiPhyStats::PhyRxDrop(), WifiPhyStats::PhyTxDrop(), and WifiPhyStats::PhyTxTrace().
Here is the call graph for this function:
|
protectedvirtual |
Configure mobility.
Reimplemented from WifiApp.
Definition at line 1615 of file vanet-routing-compare.cc.
References SetupAdhocMobilityNodes().
Here is the call graph for this function:
|
protectedvirtual |
Configure nodes.
Reimplemented from WifiApp.
Definition at line 1586 of file vanet-routing-compare.cc.
References ns3::NodeContainer::Create(), m_adhocTxNodes, and m_nNodes.
Here is the call graph for this function:
|
protectedvirtual |
Configure tracing.
Reimplemented from WifiApp.
Definition at line 1639 of file vanet-routing-compare.cc.
References ns3::AsciiTraceHelper::CreateFileStream(), m_trName, SetupLogFile(), SetupLogging(), and WriteCsvHeader().
Here is the call graph for this function:
|
staticprivate |
Definition at line 1729 of file vanet-routing-compare.cc.
References ns3::Object::GetObject(), ns3::MobilityModel::GetPosition(), ns3::MobilityModel::GetVelocity(), and ns3::Now().
Referenced by SetupAdhocMobilityNodes().
Here is the call graph for this function:
Here is the caller graph for this function:
|
protectedvirtual |
Process command line arguments.
| argc | program arguments count |
| argv | program arguments |
Reimplemented from WifiApp.
Definition at line 1552 of file vanet-routing-compare.cc.
References CommandSetup(), ConfigureDefaults(), ns3::WaveBsmHelper::GetWaveBsmStats(), m_log, m_routingHelper, m_saveConfigFilename, m_txSafetyRange1, m_txSafetyRange10, m_txSafetyRange2, m_txSafetyRange3, m_txSafetyRange4, m_txSafetyRange5, m_txSafetyRange6, m_txSafetyRange7, m_txSafetyRange8, m_txSafetyRange9, m_txSafetyRanges, m_waveBsmHelper, ConfigStoreHelper::SaveConfig(), SetGlobalsFromConfig(), RoutingHelper::SetLogging(), and SetupScenario().
Here is the call graph for this function:
|
protectedvirtual |
Process outputs.
Reimplemented from WifiApp.
Definition at line 1656 of file vanet-routing-compare.cc.
References RoutingStats::GetCumulativeRxBytes(), RoutingStats::GetCumulativeTxBytes(), RoutingHelper::GetRoutingStats(), WifiPhyStats::GetTxBytes(), ns3::WaveBsmHelper::GetWaveBsmStats(), m_CSVfileName2, m_log, m_os, m_routingHelper, m_TotalSimTime, m_waveBsmHelper, m_wifiPhyStats, and NS_LOG_UNCOND.
Here is the call graph for this function:
|
private |
Run the simulation.
Definition at line 1715 of file vanet-routing-compare.cc.
References CheckThroughput(), m_TotalSimTime, NS_LOG_INFO, and ns3::Seconds().
Referenced by RunSimulation().
Here is the call graph for this function:
Here is the caller graph for this function:
|
protectedvirtual |
Run the simulation.
Reimplemented from WifiApp.
Definition at line 1650 of file vanet-routing-compare.cc.
References Run().
Here is the call graph for this function:
|
private |
Set up configuration parameter from the global variables.
Definition at line 1848 of file vanet-routing-compare.cc.
References ns3::DoubleValue::Get(), ns3::StringValue::Get(), ns3::UintegerValue::Get(), m_80211mode, m_asciiTrace, m_CSVfileName, m_CSVfileName2, m_cumulativeBsmCaptureStart, m_fading, m_gpsAccuracyNs, m_logFile, m_lossModel, m_mobility, m_nNodes, m_nodePause, m_nodeSpeed, m_nSinks, m_pcap, m_phyMode, m_phyModeB, m_port, m_protocol, m_rate, m_routingTables, m_scenario, m_TotalSimTime, m_traceFile, m_traceMobility, m_trName, m_txMaxDelayMs, m_txp, m_txSafetyRange1, m_txSafetyRange10, m_txSafetyRange2, m_txSafetyRange3, m_txSafetyRange4, m_txSafetyRange5, m_txSafetyRange6, m_txSafetyRange7, m_txSafetyRange8, m_txSafetyRange9, m_verbose, m_waveInterval, and m_wavePacketSize.
Referenced by CommandSetup().
Here is the call graph for this function:
Here is the caller graph for this function:
|
protectedvirtual |
Sets default attribute values.
Reimplemented from WifiApp.
Definition at line 1375 of file vanet-routing-compare.cc.
|
private |
Set up the global variables from the configuration parameters.
Definition at line 1947 of file vanet-routing-compare.cc.
References g_80211mode, g_asciiTrace, g_CSVfileName, g_CSVfileName2, g_cumulativeBsmCaptureStart, g_fading, g_gpsAccuracyNs, g_logFile, g_lossModel, g_mobility, g_nNodes, g_nodePause, g_nodeSpeed, g_nSinks, g_pcap, g_phyMode, g_phyModeB, g_port, g_protocol, g_rate, g_routingTables, g_scenario, g_totalTime, g_traceFile, g_traceMobility, g_trName, g_txMaxDelayMs, g_txp, g_txSafetyRange1, g_txSafetyRange10, g_txSafetyRange2, g_txSafetyRange3, g_txSafetyRange4, g_txSafetyRange5, g_txSafetyRange6, g_txSafetyRange7, g_txSafetyRange8, g_txSafetyRange9, g_verbose, g_waveInterval, g_wavePacketSize, ns3::StringValue::Get(), m_80211mode, m_asciiTrace, m_CSVfileName, m_CSVfileName2, m_cumulativeBsmCaptureStart, m_fading, m_gpsAccuracyNs, m_logFile, m_lossModel, m_mobility, m_nNodes, m_nodePause, m_nodeSpeed, m_nSinks, m_pcap, m_phyMode, m_phyModeB, m_port, m_protocol, m_rate, m_routingTables, m_scenario, m_TotalSimTime, m_traceFile, m_traceMobility, m_trName, m_txMaxDelayMs, m_txp, m_txSafetyRange1, m_txSafetyRange10, m_txSafetyRange2, m_txSafetyRange3, m_txSafetyRange4, m_txSafetyRange5, m_txSafetyRange6, m_txSafetyRange7, m_txSafetyRange8, m_txSafetyRange9, m_verbose, m_waveInterval, m_wavePacketSize, and ns3::GlobalValue::SetValue().
Referenced by ParseCommandLineArguments().
Here is the call graph for this function:
Here is the caller graph for this function:
|
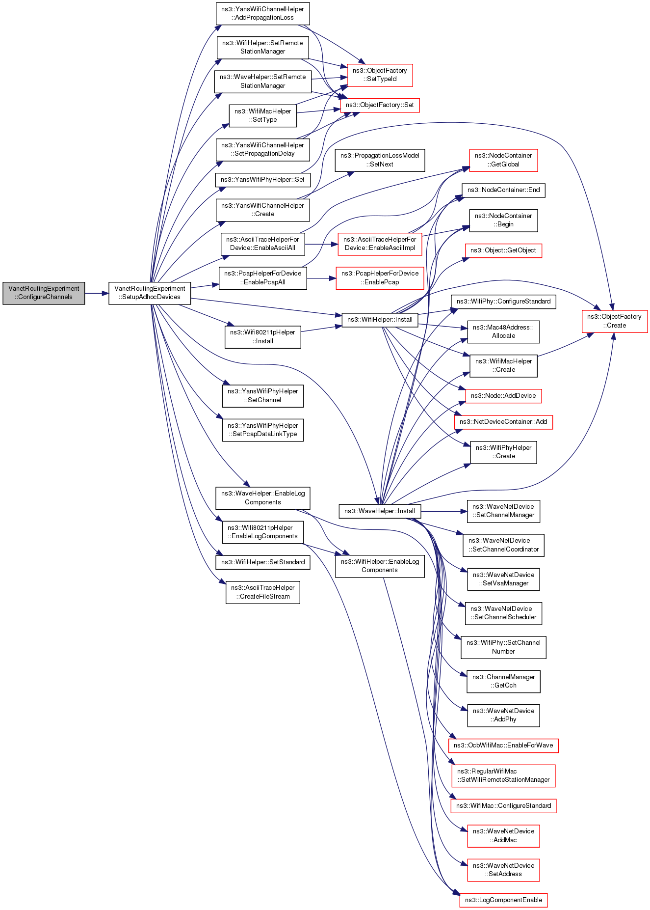
private |
Set up the adhoc devices.
Definition at line 2175 of file vanet-routing-compare.cc.
References ns3::YansWifiChannelHelper::AddPropagationLoss(), third::channel, ns3::YansWifiChannelHelper::Create(), ns3::AsciiTraceHelper::CreateFileStream(), ns3::AsciiTraceHelperForDevice::EnableAsciiAll(), ns3::Wifi80211pHelper::EnableLogComponents(), ns3::WaveHelper::EnableLogComponents(), ns3::PcapHelperForDevice::EnablePcapAll(), ns3::Wifi80211pHelper::Install(), ns3::WifiHelper::Install(), ns3::WaveHelper::Install(), m_80211mode, m_adhocTxDevices, m_adhocTxNodes, m_asciiTrace, m_fading, m_lossModel, m_lossModelName, m_pcap, m_phyMode, m_phyModeB, m_trName, m_txp, m_verbose, NS_LOG_ERROR, ns3::YansWifiPhyHelper::Set(), ns3::YansWifiPhyHelper::SetChannel(), ns3::YansWifiPhyHelper::SetPcapDataLinkType(), ns3::YansWifiChannelHelper::SetPropagationDelay(), ns3::WifiHelper::SetRemoteStationManager(), ns3::WaveHelper::SetRemoteStationManager(), ns3::WifiHelper::SetStandard(), ns3::WifiMacHelper::SetType(), third::wifi, and ns3::WIFI_PHY_STANDARD_80211b.
Referenced by ConfigureChannels().
Here is the call graph for this function:
Here is the caller graph for this function:
|
private |
Set up the adhoc mobility nodes.
Definition at line 2129 of file vanet-routing-compare.cc.
References ns3::PositionAllocator::AssignStreams(), ns3::MobilityHelper::AssignStreams(), ns3::Config::Connect(), CourseChange(), ns3::ObjectFactory::Create(), ns3::Object::GetObject(), ns3::Ns2MobilityHelper::Install(), ns3::MobilityHelper::Install(), m_adhocTxNodes, m_mobility, m_nNodes, m_nodePause, m_nodeSpeed, m_os, m_streamIndex, m_traceFile, ns3::MakeBoundCallback(), ns3::ObjectFactory::Set(), ns3::MobilityHelper::SetMobilityModel(), ns3::MobilityHelper::SetPositionAllocator(), and ns3::ObjectFactory::SetTypeId().
Referenced by ConfigureMobility().
Here is the call graph for this function:
Here is the caller graph for this function:
|
private |
Set up log file.
Definition at line 2096 of file vanet-routing-compare.cc.
References m_logFile, and m_os.
Referenced by ConfigureTracing().
Here is the caller graph for this function:
|
private |
Set up logging.
Definition at line 2102 of file vanet-routing-compare.cc.
References ns3::LOG_LEVEL_DEBUG, and ns3::LogComponentEnable().
Referenced by ConfigureTracing().
Here is the call graph for this function:
Here is the caller graph for this function:
|
private |
Set up generation of packets to be routed through the vehicular network.
Definition at line 2344 of file vanet-routing-compare.cc.
References RoutingHelper::Install(), m_adhocTxDevices, m_adhocTxInterfaces, m_adhocTxNodes, m_nSinks, m_protocol, m_routingHelper, m_routingTables, and m_TotalSimTime.
Referenced by ConfigureApplications().
Here is the call graph for this function:
Here is the caller graph for this function:
|
private |
Set up a prescribed scenario.
Definition at line 2356 of file vanet-routing-compare.cc.
References m_CSVfileName, m_logFile, m_mobility, m_nNodes, m_nodePause, m_nodeSpeed, m_scenario, m_TotalSimTime, and m_traceFile.
Referenced by ParseCommandLineArguments().
Here is the caller graph for this function:
|
private |
Set up generation of IEEE 1609 WAVE messages, as a Basic Safety Message (BSM).
The BSM is typically a ~200-byte packets broadcast by all vehicles at a nominal rate of 10 Hz
Definition at line 2318 of file vanet-routing-compare.cc.
References ns3::WaveBsmHelper::AssignStreams(), ns3::WaveBsmHelper::Install(), m_80211mode, m_adhocTxInterfaces, m_adhocTxNodes, m_gpsAccuracyNs, m_streamIndex, m_TotalSimTime, m_txMaxDelayMs, m_txSafetyRanges, m_waveBsmHelper, m_waveInterval, m_wavePacketSize, ns3::MilliSeconds(), and ns3::Seconds().
Referenced by ConfigureApplications().
Here is the call graph for this function:
Here is the caller graph for this function:
|
private |
Write the header line to the CSV file1.
Definition at line 2400 of file vanet-routing-compare.cc.
References m_CSVfileName, and m_CSVfileName2.
Referenced by ConfigureTracing().
Here is the caller graph for this function:
|
private |
Definition at line 1262 of file vanet-routing-compare.cc.
Referenced by CommandSetup(), ConfigureDefaults(), SetConfigFromGlobals(), SetGlobalsFromConfig(), SetupAdhocDevices(), and SetupWaveMessages().
|
private |
Definition at line 1278 of file vanet-routing-compare.cc.
Referenced by SetupAdhocDevices(), and SetupRoutingMessages().
|
private |
Definition at line 1279 of file vanet-routing-compare.cc.
Referenced by SetupRoutingMessages(), and SetupWaveMessages().
|
private |
Definition at line 1295 of file vanet-routing-compare.cc.
Referenced by ConfigureNodes(), SetupAdhocDevices(), SetupAdhocMobilityNodes(), SetupRoutingMessages(), and SetupWaveMessages().
|
private |
Definition at line 1284 of file vanet-routing-compare.cc.
Referenced by CommandSetup(), SetConfigFromGlobals(), SetGlobalsFromConfig(), and SetupAdhocDevices().
|
private |
Definition at line 1249 of file vanet-routing-compare.cc.
Referenced by CheckThroughput(), CommandSetup(), SetConfigFromGlobals(), SetGlobalsFromConfig(), SetupScenario(), and WriteCsvHeader().
|
private |
Definition at line 1250 of file vanet-routing-compare.cc.
Referenced by CommandSetup(), ProcessOutputs(), SetConfigFromGlobals(), SetGlobalsFromConfig(), and WriteCsvHeader().
|
private |
Definition at line 1308 of file vanet-routing-compare.cc.
Referenced by CheckThroughput(), CommandSetup(), SetConfigFromGlobals(), and SetGlobalsFromConfig().
|
private |
Definition at line 1307 of file vanet-routing-compare.cc.
Referenced by CommandSetup().
|
private |
Definition at line 1258 of file vanet-routing-compare.cc.
Referenced by CommandSetup(), SetConfigFromGlobals(), SetGlobalsFromConfig(), and SetupAdhocDevices().
|
private |
Definition at line 1281 of file vanet-routing-compare.cc.
Referenced by CommandSetup(), SetConfigFromGlobals(), SetGlobalsFromConfig(), and SetupWaveMessages().
|
private |
Definition at line 1286 of file vanet-routing-compare.cc.
Referenced by CommandSetup().
|
private |
Definition at line 1292 of file vanet-routing-compare.cc.
Referenced by CheckThroughput(), ParseCommandLineArguments(), ProcessOutputs(), and VanetRoutingExperiment().
|
private |
Definition at line 1265 of file vanet-routing-compare.cc.
Referenced by CommandSetup(), SetConfigFromGlobals(), SetGlobalsFromConfig(), SetupLogFile(), and SetupScenario().
|
private |
Definition at line 1257 of file vanet-routing-compare.cc.
Referenced by CommandSetup(), SetConfigFromGlobals(), SetGlobalsFromConfig(), and SetupAdhocDevices().
|
private |
Definition at line 1259 of file vanet-routing-compare.cc.
Referenced by SetupAdhocDevices().
|
private |
Definition at line 1266 of file vanet-routing-compare.cc.
Referenced by CommandSetup(), SetConfigFromGlobals(), SetGlobalsFromConfig(), SetupAdhocMobilityNodes(), and SetupScenario().
|
private |
Definition at line 1267 of file vanet-routing-compare.cc.
Referenced by CommandSetup(), ConfigureNodes(), SetConfigFromGlobals(), SetGlobalsFromConfig(), SetupAdhocMobilityNodes(), and SetupScenario().
|
private |
Definition at line 1273 of file vanet-routing-compare.cc.
Referenced by CommandSetup(), SetConfigFromGlobals(), SetGlobalsFromConfig(), SetupAdhocMobilityNodes(), and SetupScenario().
|
private |
Definition at line 1272 of file vanet-routing-compare.cc.
Referenced by CommandSetup(), SetConfigFromGlobals(), SetGlobalsFromConfig(), SetupAdhocMobilityNodes(), and SetupScenario().
|
private |
Definition at line 1251 of file vanet-routing-compare.cc.
Referenced by CheckThroughput(), CommandSetup(), SetConfigFromGlobals(), SetGlobalsFromConfig(), and SetupRoutingMessages().
|
private |
Definition at line 1277 of file vanet-routing-compare.cc.
Referenced by ProcessOutputs(), SetupAdhocMobilityNodes(), and SetupLogFile().
|
private |
Definition at line 1285 of file vanet-routing-compare.cc.
Referenced by CommandSetup(), SetConfigFromGlobals(), SetGlobalsFromConfig(), and SetupAdhocDevices().
|
private |
Definition at line 1261 of file vanet-routing-compare.cc.
Referenced by CommandSetup(), ConfigureDefaults(), SetConfigFromGlobals(), SetGlobalsFromConfig(), and SetupAdhocDevices().
|
private |
Definition at line 1270 of file vanet-routing-compare.cc.
Referenced by CommandSetup(), ConfigureDefaults(), SetConfigFromGlobals(), SetGlobalsFromConfig(), and SetupAdhocDevices().
|
private |
Definition at line 1248 of file vanet-routing-compare.cc.
Referenced by SetConfigFromGlobals(), and SetGlobalsFromConfig().
|
private |
Definition at line 1255 of file vanet-routing-compare.cc.
Referenced by CommandSetup(), SetConfigFromGlobals(), SetGlobalsFromConfig(), and SetupRoutingMessages().
|
private |
Definition at line 1252 of file vanet-routing-compare.cc.
Referenced by CheckThroughput().
|
private |
Definition at line 1269 of file vanet-routing-compare.cc.
Referenced by CommandSetup(), ConfigureDefaults(), SetConfigFromGlobals(), and SetGlobalsFromConfig().
|
private |
Definition at line 1290 of file vanet-routing-compare.cc.
Referenced by CheckThroughput(), ConfigureApplications(), ParseCommandLineArguments(), ProcessOutputs(), SetupRoutingMessages(), and VanetRoutingExperiment().
|
private |
Definition at line 1283 of file vanet-routing-compare.cc.
Referenced by CommandSetup(), SetConfigFromGlobals(), SetGlobalsFromConfig(), and SetupRoutingMessages().
|
private |
Definition at line 1287 of file vanet-routing-compare.cc.
Referenced by CommandSetup(), and ParseCommandLineArguments().
|
private |
Definition at line 1280 of file vanet-routing-compare.cc.
Referenced by CommandSetup(), SetConfigFromGlobals(), SetGlobalsFromConfig(), and SetupScenario().
|
private |
Definition at line 1294 of file vanet-routing-compare.cc.
Referenced by SetupAdhocMobilityNodes(), and SetupWaveMessages().
|
private |
Definition at line 1268 of file vanet-routing-compare.cc.
Referenced by CommandSetup(), ProcessOutputs(), Run(), SetConfigFromGlobals(), SetGlobalsFromConfig(), SetupRoutingMessages(), SetupScenario(), and SetupWaveMessages().
|
private |
Definition at line 1264 of file vanet-routing-compare.cc.
Referenced by CommandSetup(), SetConfigFromGlobals(), SetGlobalsFromConfig(), SetupAdhocMobilityNodes(), and SetupScenario().
|
private |
Definition at line 1254 of file vanet-routing-compare.cc.
Referenced by CommandSetup(), SetConfigFromGlobals(), and SetGlobalsFromConfig().
|
private |
Definition at line 1271 of file vanet-routing-compare.cc.
Referenced by ConfigureTracing(), SetConfigFromGlobals(), SetGlobalsFromConfig(), and SetupAdhocDevices().
|
private |
Definition at line 1282 of file vanet-routing-compare.cc.
Referenced by CommandSetup(), SetConfigFromGlobals(), SetGlobalsFromConfig(), and SetupWaveMessages().
|
private |
Definition at line 1253 of file vanet-routing-compare.cc.
Referenced by CheckThroughput(), CommandSetup(), SetConfigFromGlobals(), SetGlobalsFromConfig(), and SetupAdhocDevices().
|
private |
Definition at line 1296 of file vanet-routing-compare.cc.
Referenced by CommandSetup(), ParseCommandLineArguments(), SetConfigFromGlobals(), and SetGlobalsFromConfig().
|
private |
Definition at line 1305 of file vanet-routing-compare.cc.
Referenced by CommandSetup(), ParseCommandLineArguments(), SetConfigFromGlobals(), and SetGlobalsFromConfig().
|
private |
Definition at line 1297 of file vanet-routing-compare.cc.
Referenced by CommandSetup(), ParseCommandLineArguments(), SetConfigFromGlobals(), and SetGlobalsFromConfig().
|
private |
Definition at line 1298 of file vanet-routing-compare.cc.
Referenced by CommandSetup(), ParseCommandLineArguments(), SetConfigFromGlobals(), and SetGlobalsFromConfig().
|
private |
Definition at line 1299 of file vanet-routing-compare.cc.
Referenced by CommandSetup(), ParseCommandLineArguments(), SetConfigFromGlobals(), and SetGlobalsFromConfig().
|
private |
Definition at line 1300 of file vanet-routing-compare.cc.
Referenced by CommandSetup(), ParseCommandLineArguments(), SetConfigFromGlobals(), and SetGlobalsFromConfig().
|
private |
Definition at line 1301 of file vanet-routing-compare.cc.
Referenced by CommandSetup(), ParseCommandLineArguments(), SetConfigFromGlobals(), and SetGlobalsFromConfig().
|
private |
Definition at line 1302 of file vanet-routing-compare.cc.
Referenced by CommandSetup(), ParseCommandLineArguments(), SetConfigFromGlobals(), and SetGlobalsFromConfig().
|
private |
Definition at line 1303 of file vanet-routing-compare.cc.
Referenced by CommandSetup(), ParseCommandLineArguments(), SetConfigFromGlobals(), and SetGlobalsFromConfig().
|
private |
Definition at line 1304 of file vanet-routing-compare.cc.
Referenced by CommandSetup(), ParseCommandLineArguments(), SetConfigFromGlobals(), and SetGlobalsFromConfig().
|
private |
Definition at line 1306 of file vanet-routing-compare.cc.
Referenced by ParseCommandLineArguments(), and SetupWaveMessages().
|
private |
Definition at line 1276 of file vanet-routing-compare.cc.
Referenced by CommandSetup(), SetConfigFromGlobals(), SetGlobalsFromConfig(), and SetupAdhocDevices().
|
private |
Definition at line 1289 of file vanet-routing-compare.cc.
Referenced by CheckThroughput(), ParseCommandLineArguments(), ProcessOutputs(), and SetupWaveMessages().
|
private |
Definition at line 1275 of file vanet-routing-compare.cc.
Referenced by CommandSetup(), SetConfigFromGlobals(), SetGlobalsFromConfig(), and SetupWaveMessages().
|
private |
Definition at line 1274 of file vanet-routing-compare.cc.
Referenced by CommandSetup(), SetConfigFromGlobals(), SetGlobalsFromConfig(), and SetupWaveMessages().
|
private |
Definition at line 1291 of file vanet-routing-compare.cc.
Referenced by CheckThroughput(), ConfigureDevices(), ProcessOutputs(), and VanetRoutingExperiment().