automatically resized byte buffer More...
#include "buffer.h"
Collaboration diagram for ns3::Buffer:Classes | |
| struct | Data |
| This data structure is variable-sized through its last member whose size is determined at allocation time and stored in the m_size field. More... | |
| class | Iterator |
| iterator in a Buffer instance More... | |
| struct | LocalStaticDestructor |
| Local static destructor structure. More... | |
Public Member Functions | |
| Buffer (Buffer const &o) | |
| Copy constructor. More... | |
| Buffer () | |
| Buffer (uint32_t dataSize) | |
| Constructor. More... | |
| Buffer (uint32_t dataSize, bool initialize) | |
| Constructor. More... | |
| ~Buffer () | |
| void | AddAtEnd (uint32_t end) |
| void | AddAtEnd (const Buffer &o) |
| void | AddAtStart (uint32_t start) |
| Buffer::Iterator | Begin (void) const |
| void | CopyData (std::ostream *os, uint32_t size) const |
| Copy the specified amount of data from the buffer to the given output stream. More... | |
| uint32_t | CopyData (uint8_t *buffer, uint32_t size) const |
| Copy the specified amount of data from the buffer to the given buffer. More... | |
| Buffer | CreateFragment (uint32_t start, uint32_t length) const |
| uint32_t | Deserialize (const uint8_t *buffer, uint32_t size) |
| Buffer::Iterator | End (void) const |
| uint32_t | GetSerializedSize (void) const |
| Return the number of bytes required for serialization. More... | |
| uint32_t | GetSize (void) const |
| Buffer & | operator= (Buffer const &o) |
| Assignment operator. More... | |
| uint8_t const * | PeekData (void) const |
| void | RemoveAtEnd (uint32_t end) |
| void | RemoveAtStart (uint32_t start) |
| uint32_t | Serialize (uint8_t *buffer, uint32_t maxSize) const |
Private Types | |
| typedef std::vector< struct Buffer::Data * > | FreeList |
| Container for buffer data. More... | |
Private Member Functions | |
| bool | CheckInternalState (void) const |
| Checks the internal buffer structures consistency. More... | |
| Buffer | CreateFullCopy (void) const |
| Create a full copy of the buffer, including all the internal structures. More... | |
| uint32_t | GetInternalEnd (void) const |
| Get the buffer end position. More... | |
| uint32_t | GetInternalSize (void) const |
| Get the buffer real size. More... | |
| void | Initialize (uint32_t zeroSize) |
| Initializes the buffer with a number of zeroes. More... | |
| void | TransformIntoRealBuffer (void) const |
| Transform a "Virtual byte buffer" into a "Real byte buffer". More... | |
Static Private Member Functions | |
| static struct Buffer::Data * | Allocate (uint32_t reqSize) |
| Allocate a buffer data storage. More... | |
| static struct Buffer::Data * | Create (uint32_t size) |
| Create a buffer data storage. More... | |
| static void | Deallocate (struct Buffer::Data *data) |
| Deallocate the buffer memory. More... | |
| static void | Recycle (struct Buffer::Data *data) |
| Recycle the buffer memory. More... | |
Private Attributes | |
| struct Data * | m_data |
| the buffer data storage More... | |
| uint32_t | m_end |
| offset to the end of the data referenced by this Buffer instance from the start of m_data->m_data More... | |
| uint32_t | m_maxZeroAreaStart |
| keep track of the maximum value of m_zeroAreaStart across the lifetime of a Buffer instance. More... | |
| uint32_t | m_start |
| offset to the start of the data referenced by this Buffer instance from the start of m_data->m_data More... | |
| uint32_t | m_zeroAreaEnd |
| offset to the end of the virtual zero area from the start of m_data->m_data More... | |
| uint32_t | m_zeroAreaStart |
| offset to the start of the virtual zero area from the start of m_data->m_data More... | |
Static Private Attributes | |
| static FreeList * | g_freeList = 0 |
| Buffer data container. More... | |
| static struct LocalStaticDestructor | g_localStaticDestructor |
| Local static destructor. More... | |
| static uint32_t | g_maxSize = 0 |
| Max observed data size. More... | |
| static uint32_t | g_recommendedStart = 0 |
| location in a newly-allocated buffer where you should start writing data. More... | |
automatically resized byte buffer
This represents a buffer of bytes. Its size is automatically adjusted to hold any data prepended or appended by the user. Its implementation is optimized to ensure that the number of buffer resizes is minimized, by creating new Buffers of the maximum size ever used. The correct maximum size is learned at runtime during use by recording the maximum size of each packet.
When multiple Buffer instances hold a reference to the same underlying BufferData object, they must be able to detect when the operation they want to perform should trigger a copy of the BufferData. If the BufferData::m_count field is one, it means that there exist only one instance of Buffer which references the BufferData instance so, it is safe to modify it. It is also safe to modify the content of a BufferData if the modification falls outside of the "dirty area" defined by the BufferData. In every other case, the BufferData must be copied before being modified.
To understand the way the Buffer::Add and Buffer::Remove methods work, you first need to understand the "virtual offsets" used to keep track of the content of buffers. Each Buffer instance contains real data bytes in its BufferData instance but it also contains "virtual zero data" which typically is used to represent application-level payload. No memory is allocated to store the zero bytes of application-level payload unless the user fragments a Buffer: this application-level payload is kept track of with a pair of integers which describe where in the buffer content the "virtual zero area" starts and ends.
* ***: unused bytes * xxx: bytes "added" at the front of the zero area * ...: bytes "added" at the back of the zero area * 000: virtual zero bytes * * Real byte buffer: |********xxxxxxxxxxxx.........*****| * |--------^ m_start * |-------------------^ m_zeroAreaStart * |-----------------------------^ m_end - (m_zeroAreaEnd - m_zeroAreaStart) * Virtual byte buffer: |xxxxxxxxxxxx0000000000000.........| * |--------^ m_start * |--------------------^ m_zeroAreaStart * |---------------------------------^ m_zeroAreaEnd * |------------------------------------------^ m_end *
A simple state invariant is that m_start <= m_zeroStart <= m_zeroEnd <= m_end
|
private |
|
inline |
Copy constructor.
| o | the buffer to copy |
Definition at line 1044 of file buffer.h.
References CheckInternalState(), ns3::Buffer::Data::m_count, m_data, and NS_ASSERT.
Here is the call graph for this function:| ns3::Buffer::Buffer | ( | ) |
Definition at line 188 of file buffer.cc.
References Initialize(), and NS_LOG_FUNCTION.
Here is the call graph for this function:| ns3::Buffer::Buffer | ( | uint32_t | dataSize | ) |
Constructor.
The buffer will be initialized with zeroes up to its size.
| dataSize | the buffer size |
Definition at line 194 of file buffer.cc.
References Initialize(), and NS_LOG_FUNCTION.
Here is the call graph for this function:| ns3::Buffer::Buffer | ( | uint32_t | dataSize, |
| bool | initialize | ||
| ) |
Constructor.
If initialize is set to true, the buffer will be initialized with zeroes up to its size.
| dataSize | the buffer size. |
| initialize | initialize the buffer with zeroes. |
Definition at line 200 of file buffer.cc.
References Initialize(), and NS_LOG_FUNCTION.
Here is the call graph for this function:| ns3::Buffer::~Buffer | ( | ) |
Definition at line 283 of file buffer.cc.
References CheckInternalState(), g_recommendedStart, ns3::Buffer::Data::m_count, m_data, m_maxZeroAreaStart, max, NS_ASSERT, NS_LOG_FUNCTION, and Recycle().
Here is the call graph for this function:| void ns3::Buffer::AddAtEnd | ( | uint32_t | end | ) |
| end | size to reserve |
Add bytes at the end of the Buffer. The content of these bytes is undefined but debugging builds initialize them to 0x33. Any call to this method invalidates any Iterator pointing to this Buffer.
Definition at line 354 of file buffer.cc.
References CheckInternalState(), Create(), GetInternalEnd(), GetInternalSize(), LOG_INTERNAL_STATE, ns3::Buffer::Data::m_count, ns3::Buffer::Data::m_data, m_data, ns3::Buffer::Data::m_dirtyEnd, ns3::Buffer::Data::m_dirtyStart, m_end, m_maxZeroAreaStart, m_start, m_zeroAreaEnd, m_zeroAreaStart, max, NS_ASSERT, NS_LOG_FUNCTION, and Recycle().
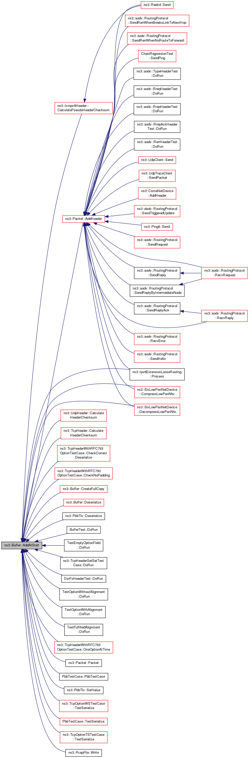
Referenced by ns3::Packet::AddAtEnd(), AddAtEnd(), ns3::dsr::DsrOptionField::AddDsrOption(), ns3::OptionField::AddOption(), ns3::Packet::AddPaddingAtEnd(), ns3::Packet::AddTrailer(), CreateFullCopy(), ns3::Ipv6ExtensionHeader::Deserialize(), ns3::dsr::DsrOptionHeader::Deserialize(), ns3::Ipv6OptionHeader::Deserialize(), ns3::dsr::DsrFsHeader::Deserialize(), ns3::OptionField::Deserialize(), ns3::dsr::DsrOptionField::Deserialize(), Deserialize(), ns3::dsr::DsrOptionRerrHeader::Deserialize(), BufferTest::DoRun(), ns3::WifiInformationElement::operator==(), and ns3::Asn1Header::WriteOctet().
Here is the call graph for this function:
Here is the caller graph for this function:| void ns3::Buffer::AddAtEnd | ( | const Buffer & | o | ) |
| o | the buffer to append to the end of this buffer. |
Add bytes at the end of the Buffer. Any call to this method invalidates any Iterator pointing to this Buffer.
This is an optimization which kicks in when we attempt to aggregate two buffers which contain adjacent zero areas.
Definition at line 400 of file buffer.cc.
References AddAtEnd(), Begin(), CheckInternalState(), CreateFullCopy(), End(), GetSize(), ns3::Buffer::Data::m_count, m_data, ns3::Buffer::Data::m_dirtyEnd, m_end, m_start, m_zeroAreaEnd, m_zeroAreaStart, NS_ASSERT, NS_LOG_FUNCTION, ns3::Buffer::Iterator::Prev(), and ns3::Buffer::Iterator::Write().
Here is the call graph for this function:| void ns3::Buffer::AddAtStart | ( | uint32_t | start | ) |
| start | size to reserve |
Add bytes at the start of the Buffer. The content of these bytes is undefined but debugging builds initialize them to 0x33. Any call to this method invalidates any Iterator pointing to this Buffer.
Definition at line 309 of file buffer.cc.
References CheckInternalState(), Create(), GetInternalSize(), LOG_INTERNAL_STATE, ns3::Buffer::Data::m_count, ns3::Buffer::Data::m_data, m_data, ns3::Buffer::Data::m_dirtyEnd, ns3::Buffer::Data::m_dirtyStart, m_end, m_maxZeroAreaStart, m_start, m_zeroAreaEnd, m_zeroAreaStart, max, NS_ASSERT, NS_LOG_FUNCTION, Recycle(), and visualizer.core::start().
Referenced by ns3::Packet::AddHeader(), ns3::UdpHeader::CalculateHeaderChecksum(), ns3::TcpHeader::CalculateHeaderChecksum(), ns3::Icmpv6Header::CalculatePseudoHeaderChecksum(), ns3::TcpHeaderWithRFC793OptionTestCase::CheckCorrectDeserialize(), ns3::TcpHeaderWithRFC793OptionTestCase::CheckNoPadding(), ns3::SixLowPanNetDevice::CompressLowPanNhc(), CreateFullCopy(), ns3::SixLowPanNetDevice::DecompressLowPanNhc(), Deserialize(), ns3::PbbTlv::Deserialize(), BufferTest::DoRun(), TestEmptyOptionField::DoRun(), ns3::TcpHeaderGetSetTestCase::DoRun(), DsrFsHeaderTest::DoRun(), TestOptionWithoutAlignment::DoRun(), TestOptionWithAlignment::DoRun(), TestFulfilledAlignment::DoRun(), ns3::TcpHeaderWithRFC793OptionTestCase::OneOptionAtTime(), ns3::Packet::Packet(), PbbTestCase::PbbTestCase(), ns3::Ipv6ExtensionLooseRouting::Process(), ns3::PbbTlv::SetValue(), ns3::TcpOptionWSTestCase::TestSerialize(), PbbTestCase::TestSerialize(), ns3::TcpOptionTSTestCase::TestSerialize(), and ns3::PcapFile::Write().
Here is the call graph for this function:
Here is the caller graph for this function:
|
staticprivate |
Allocate a buffer data storage.
| reqSize | the storage size to create |
Definition at line 163 of file buffer.cc.
References data, ns3::Buffer::Data::m_count, ns3::Buffer::Data::m_size, NS_ASSERT, and NS_LOG_FUNCTION.
Referenced by Create().
Here is the caller graph for this function:
|
inline |
Definition at line 1063 of file buffer.h.
References CheckInternalState(), and NS_ASSERT.
Referenced by AddAtEnd(), ns3::Packet::AddHeader(), ns3::UdpHeader::CalculateHeaderChecksum(), ns3::TcpHeader::CalculateHeaderChecksum(), ns3::Icmpv6Header::CalculatePseudoHeaderChecksum(), ns3::TcpHeaderWithRFC793OptionTestCase::CheckCorrectDeserialize(), ns3::TcpHeaderWithRFC793OptionTestCase::CheckNoPadding(), ns3::SixLowPanNetDevice::CompressLowPanNhc(), CreateFullCopy(), ns3::SixLowPanNetDevice::DecompressLowPanNhc(), ns3::Ipv6ExtensionHeader::Deserialize(), ns3::dsr::DsrOptionHeader::Deserialize(), ns3::Ipv6OptionHeader::Deserialize(), ns3::dsr::DsrFsHeader::Deserialize(), ns3::OptionField::Deserialize(), ns3::dsr::DsrOptionField::Deserialize(), Deserialize(), ns3::dsr::DsrOptionRerrHeader::Deserialize(), ns3::PbbTlv::Deserialize(), BufferTest::DoRun(), ns3::TcpHeaderGetSetTestCase::DoRun(), ns3::PacketMetadata::ItemIterator::Next(), ns3::TcpHeaderWithRFC793OptionTestCase::OneOptionAtTime(), ns3::WifiInformationElement::operator==(), ns3::Packet::Packet(), PbbTestCase::PbbTestCase(), ns3::Packet::PeekHeader(), ns3::Ipv6ExtensionLooseRouting::Process(), ns3::Packet::RemoveHeader(), ns3::Asn1Header::Serialize(), ns3::dsr::DsrOptionHeader::Serialize(), ns3::Ipv6OptionHeader::Serialize(), ns3::OptionField::Serialize(), ns3::dsr::DsrOptionField::Serialize(), ns3::dsr::DsrOptionRerrHeader::Serialize(), ns3::PbbTlv::SetValue(), ns3::TcpOptionWSTestCase::TestDeserialize(), PbbTestCase::TestDeserialize(), ns3::TcpOptionTSTestCase::TestDeserialize(), ns3::TcpOptionWSTestCase::TestSerialize(), PbbTestCase::TestSerialize(), ns3::TcpOptionTSTestCase::TestSerialize(), and ns3::PcapFile::Write().
Here is the call graph for this function:
Here is the caller graph for this function:
|
private |
Checks the internal buffer structures consistency.
Used only for debugging purposes.
Definition at line 210 of file buffer.cc.
References LOG_INTERNAL_STATE, ns3::Buffer::Data::m_count, m_data, ns3::Buffer::Data::m_dirtyEnd, ns3::Buffer::Data::m_dirtyStart, m_end, ns3::Buffer::Data::m_size, m_start, m_zeroAreaEnd, m_zeroAreaStart, and NS_LOG_FUNCTION.
Referenced by AddAtEnd(), AddAtStart(), Begin(), Buffer(), CreateFragment(), CreateFullCopy(), End(), Initialize(), operator=(), PeekData(), RemoveAtEnd(), RemoveAtStart(), TransformIntoRealBuffer(), and ~Buffer().
Here is the caller graph for this function:| void ns3::Buffer::CopyData | ( | std::ostream * | os, |
| uint32_t | size | ||
| ) | const |
Copy the specified amount of data from the buffer to the given output stream.
| os | the output stream |
| size | the maximum amount of bytes to copy. If zero, nothing is copied. |
Definition at line 715 of file buffer.cc.
References anonymous_namespace{buffer.cc}::Zeroes::buffer, anonymous_namespace{buffer.cc}::g_zeroes, ns3::Buffer::Data::m_data, m_data, m_end, m_start, m_zeroAreaEnd, m_zeroAreaStart, min, NS_LOG_FUNCTION, and anonymous_namespace{buffer.cc}::Zeroes::size.
Referenced by ns3::Packet::CopyData(), and ns3::PcapFile::Write().
Here is the caller graph for this function:| uint32_t ns3::Buffer::CopyData | ( | uint8_t * | buffer, |
| uint32_t | size | ||
| ) | const |
Copy the specified amount of data from the buffer to the given buffer.
| buffer | the output buffer |
| size | the maximum amount of bytes to copy. If zero, nothing is copied. |
Definition at line 744 of file buffer.cc.
References anonymous_namespace{buffer.cc}::Zeroes::buffer, anonymous_namespace{buffer.cc}::g_zeroes, ns3::Buffer::Data::m_data, m_data, m_end, m_start, m_zeroAreaEnd, m_zeroAreaStart, min, NS_LOG_FUNCTION, and anonymous_namespace{buffer.cc}::Zeroes::size.
|
staticprivate |
Create a buffer data storage.
| size | the storage size to create |
Definition at line 119 of file buffer.cc.
References Allocate(), data, Deallocate(), g_freeList, IS_INITIALIZED, IS_UNINITIALIZED, ns3::Buffer::Data::m_count, ns3::Buffer::Data::m_size, NS_ASSERT, and NS_LOG_FUNCTION.
Referenced by AddAtEnd(), AddAtStart(), and Initialize().
Here is the call graph for this function:
Here is the caller graph for this function:| Buffer ns3::Buffer::CreateFragment | ( | uint32_t | start, |
| uint32_t | length | ||
| ) | const |
| start | offset from start of packet |
| length |
Definition at line 522 of file buffer.cc.
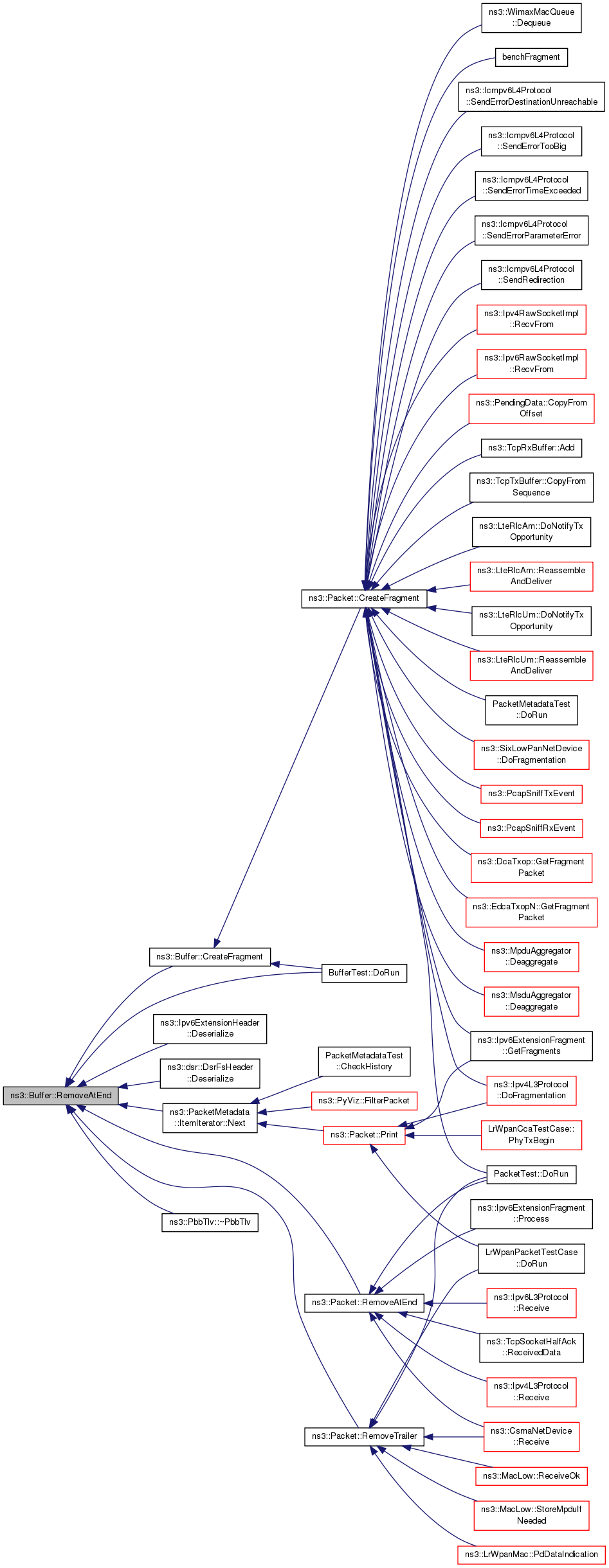
References CheckInternalState(), GetSize(), NS_ASSERT, NS_LOG_FUNCTION, RemoveAtEnd(), and RemoveAtStart().
Referenced by ns3::Packet::CreateFragment(), and BufferTest::DoRun().
Here is the call graph for this function:
Here is the caller graph for this function:
|
private |
Create a full copy of the buffer, including all the internal structures.
Definition at line 534 of file buffer.cc.
References AddAtEnd(), AddAtStart(), Begin(), CheckInternalState(), End(), ns3::Buffer::Data::m_data, m_data, m_end, m_start, m_zeroAreaEnd, m_zeroAreaStart, NS_ASSERT, NS_LOG_FUNCTION, ns3::Buffer::Iterator::Prev(), ns3::Buffer::Iterator::Write(), and ns3::Buffer::Iterator::WriteU8().
Referenced by AddAtEnd(), and TransformIntoRealBuffer().
Here is the call graph for this function:
Here is the caller graph for this function:
|
staticprivate |
Deallocate the buffer memory.
| data | the buffer data storage |
Definition at line 180 of file buffer.cc.
References data, ns3::Buffer::Data::m_count, NS_ASSERT, and NS_LOG_FUNCTION.
Referenced by Create(), Recycle(), and ns3::Buffer::LocalStaticDestructor::~LocalStaticDestructor().
Here is the caller graph for this function:| uint32_t ns3::Buffer::Deserialize | ( | const uint8_t * | buffer, |
| uint32_t | size | ||
| ) |
| buffer | points to buffer for deserialization |
| size | number of bytes to deserialize |
The raw character buffer is deserialized and all the data is placed into this buffer.
Definition at line 649 of file buffer.cc.
References AddAtEnd(), AddAtStart(), Begin(), End(), Initialize(), NS_ASSERT, NS_LOG_FUNCTION, ns3::Buffer::Iterator::Prev(), and ns3::Buffer::Iterator::Write().
Referenced by ns3::Packet::Deserialize().
Here is the call graph for this function:
Here is the caller graph for this function:
|
inline |
Definition at line 1069 of file buffer.h.
References CheckInternalState(), and NS_ASSERT.
Referenced by AddAtEnd(), ns3::dsr::DsrOptionField::AddDsrOption(), ns3::OptionField::AddOption(), ns3::Packet::AddTrailer(), CreateFullCopy(), Deserialize(), BufferTest::DoRun(), ns3::PacketMetadata::ItemIterator::Next(), ns3::Packet::PeekTrailer(), ns3::Packet::RemoveTrailer(), ns3::Asn1Header::Serialize(), ns3::Ipv6OptionHeader::Serialize(), ns3::dsr::DsrOptionHeader::Serialize(), ns3::OptionField::Serialize(), ns3::dsr::DsrOptionField::Serialize(), ns3::dsr::DsrOptionRerrHeader::Serialize(), and ns3::Asn1Header::WriteOctet().
Here is the call graph for this function:
Here is the caller graph for this function:
|
private |
Get the buffer end position.
Definition at line 302 of file buffer.cc.
References m_end, m_zeroAreaEnd, m_zeroAreaStart, and NS_LOG_FUNCTION.
Referenced by AddAtEnd().
Here is the caller graph for this function:
|
private |
Get the buffer real size.
Definition at line 296 of file buffer.cc.
References m_end, m_start, m_zeroAreaEnd, m_zeroAreaStart, and NS_LOG_FUNCTION.
Referenced by AddAtEnd(), and AddAtStart().
Here is the caller graph for this function:| uint32_t ns3::Buffer::GetSerializedSize | ( | void | ) | const |
Return the number of bytes required for serialization.
Definition at line 559 of file buffer.cc.
References m_end, m_start, m_zeroAreaEnd, m_zeroAreaStart, and NS_LOG_FUNCTION.
Referenced by ns3::Packet::GetSerializedSize(), and ns3::Packet::Serialize().
Here is the caller graph for this function:
|
inline |
Definition at line 1057 of file buffer.h.
References m_end, and m_start.
Referenced by AddAtEnd(), ns3::OptionField::CalculatePad(), ns3::dsr::DsrOptionField::CalculatePad(), ns3::TcpHeaderWithRFC793OptionTestCase::CheckNoPadding(), ns3::SixLowPanNetDevice::CompressLowPanNhc(), ns3::Packet::CreateFragment(), CreateFragment(), ns3::Ipv6ExtensionHeader::Deserialize(), ns3::dsr::DsrFsHeader::Deserialize(), BufferTest::DoRun(), ns3::Asn1Header::GetSerializedSize(), ns3::OptionField::GetSerializedSize(), ns3::dsr::DsrOptionField::GetSerializedSize(), ns3::PbbTlv::GetSerializedSize(), ns3::Packet::GetSize(), ns3::PacketMetadata::ItemIterator::Next(), ns3::TcpHeaderWithRFC793OptionTestCase::OneOptionAtTime(), ns3::PbbTlv::operator==(), ns3::PbbTlv::Print(), ns3::Ipv6ExtensionHeader::Serialize(), ns3::dsr::DsrFsHeader::Serialize(), ns3::PbbTlv::Serialize(), PbbTestCase::TestDeserialize(), PbbTestCase::TestSerialize(), and ns3::PbbTlv::~PbbTlv().
Here is the caller graph for this function:
|
private |
Initializes the buffer with a number of zeroes.
| zeroSize | the zeroes size |
Definition at line 244 of file buffer.cc.
References CheckInternalState(), Create(), g_recommendedStart, m_data, ns3::Buffer::Data::m_dirtyEnd, ns3::Buffer::Data::m_dirtyStart, m_end, m_maxZeroAreaStart, ns3::Buffer::Data::m_size, m_start, m_zeroAreaEnd, m_zeroAreaStart, min, NS_ASSERT, and NS_LOG_FUNCTION.
Referenced by Buffer(), and Deserialize().
Here is the call graph for this function:
Here is the caller graph for this function:Assignment operator.
| o | the buffer to copy |
Definition at line 259 of file buffer.cc.
References CheckInternalState(), g_recommendedStart, ns3::Buffer::Data::m_count, m_data, m_end, m_maxZeroAreaStart, m_start, m_zeroAreaEnd, m_zeroAreaStart, max, NS_ASSERT, and Recycle().
Here is the call graph for this function:| uint8_t const * ns3::Buffer::PeekData | ( | void | ) | const |
The returned pointer points to an area of memory which is ns3::Buffer::GetSize () bytes big. Please, try to never ever use this method. It is really evil and is present only for a few specific uses.
Definition at line 705 of file buffer.cc.
References CheckInternalState(), ns3::Buffer::Data::m_data, m_data, m_start, NS_ASSERT, NS_LOG_FUNCTION, and TransformIntoRealBuffer().
Referenced by ns3::SixLowPanNetDevice::CompressLowPanNhc(), BufferTest::DoRun(), BufferTest::EnsureWrittenBytes(), ns3::WifiInformationElement::operator==(), ns3::PbbTlv::operator==(), ns3::Ipv6ExtensionHeader::Serialize(), ns3::dsr::DsrFsHeader::Serialize(), and PbbTestCase::TestSerialize().
Here is the call graph for this function:
Here is the caller graph for this function:
|
staticprivate |
Recycle the buffer memory.
| data | the buffer data storage |
Definition at line 98 of file buffer.cc.
References Deallocate(), g_freeList, g_maxSize, IS_DESTROYED, IS_INITIALIZED, IS_UNINITIALIZED, ns3::Buffer::Data::m_count, ns3::Buffer::Data::m_size, max, NS_ASSERT, and NS_LOG_FUNCTION.
Referenced by AddAtEnd(), AddAtStart(), operator=(), and ~Buffer().
Here is the call graph for this function:
Here is the caller graph for this function:| void ns3::Buffer::RemoveAtEnd | ( | uint32_t | end | ) |
| end | size to remove |
Remove bytes at the end of the Buffer. Any call to this method invalidates any Iterator pointing to this Buffer.
Definition at line 486 of file buffer.cc.
References CheckInternalState(), LOG_INTERNAL_STATE, m_end, m_maxZeroAreaStart, m_start, m_zeroAreaEnd, m_zeroAreaStart, max, min, NS_ASSERT, and NS_LOG_FUNCTION.
Referenced by CreateFragment(), ns3::Ipv6ExtensionHeader::Deserialize(), ns3::dsr::DsrFsHeader::Deserialize(), BufferTest::DoRun(), ns3::PacketMetadata::ItemIterator::Next(), ns3::Packet::RemoveAtEnd(), ns3::Packet::RemoveTrailer(), and ns3::PbbTlv::~PbbTlv().
Here is the call graph for this function:
Here is the caller graph for this function:| void ns3::Buffer::RemoveAtStart | ( | uint32_t | start | ) |
| start | size to remove |
Remove bytes at the start of the Buffer. Any call to this method invalidates any Iterator pointing to this Buffer.
Definition at line 441 of file buffer.cc.
References CheckInternalState(), LOG_INTERNAL_STATE, m_end, m_maxZeroAreaStart, m_start, m_zeroAreaEnd, m_zeroAreaStart, max, NS_ASSERT, NS_LOG_FUNCTION, and visualizer.core::start().
Referenced by ns3::SixLowPanNetDevice::CompressLowPanNhc(), CreateFragment(), BufferTest::DoRun(), ns3::PacketMetadata::ItemIterator::Next(), ns3::Packet::RemoveAtStart(), and ns3::Packet::RemoveHeader().
Here is the call graph for this function:
Here is the caller graph for this function:| uint32_t ns3::Buffer::Serialize | ( | uint8_t * | buffer, |
| uint32_t | maxSize | ||
| ) | const |
| buffer | points to serialization buffer |
| maxSize | max number of bytes to write |
This buffer's contents are serialized into the raw character buffer parameter. Note: The zero length data is not copied entirely. Only the length of zero byte data is serialized.
Definition at line 579 of file buffer.cc.
References ns3::Buffer::Data::m_data, m_data, m_end, m_start, m_zeroAreaEnd, m_zeroAreaStart, and NS_LOG_FUNCTION.
Referenced by ns3::Packet::Serialize().
Here is the caller graph for this function:
|
private |
Transform a "Virtual byte buffer" into a "Real byte buffer".
Definition at line 694 of file buffer.cc.
References CheckInternalState(), CreateFullCopy(), NS_ASSERT, and NS_LOG_FUNCTION.
Referenced by PeekData().
Here is the call graph for this function:
Here is the caller graph for this function:
|
staticprivate |
|
staticprivate |
|
staticprivate |
|
staticprivate |
location in a newly-allocated buffer where you should start writing data.
i.e., m_start should be initialized to this value.
Definition at line 764 of file buffer.h.
Referenced by Initialize(), operator=(), and ~Buffer().
|
private |
the buffer data storage
Definition at line 746 of file buffer.h.
Referenced by AddAtEnd(), AddAtStart(), Buffer(), CheckInternalState(), ns3::Buffer::Iterator::Construct(), CopyData(), CreateFullCopy(), Initialize(), operator=(), PeekData(), ns3::Buffer::Iterator::PeekU8(), ns3::Buffer::Iterator::ReadNtohU16(), ns3::Buffer::Iterator::ReadNtohU32(), Serialize(), ns3::Buffer::Iterator::Write(), ns3::Buffer::Iterator::WriteHtonU16(), ns3::Buffer::Iterator::WriteHtonU32(), ns3::Buffer::Iterator::WriteU8(), and ~Buffer().
|
private |
offset to the end of the data referenced by this Buffer instance from the start of m_data->m_data
Definition at line 785 of file buffer.h.
Referenced by AddAtEnd(), AddAtStart(), CheckInternalState(), ns3::Buffer::Iterator::Construct(), CopyData(), CreateFullCopy(), GetInternalEnd(), GetInternalSize(), GetSerializedSize(), GetSize(), Initialize(), operator=(), RemoveAtEnd(), RemoveAtStart(), and Serialize().
|
private |
keep track of the maximum value of m_zeroAreaStart across the lifetime of a Buffer instance.
This variable is used purely as a source of information for the heuristics which decide on the position of the zero area in new buffers. It is read from the Buffer destructor to update the global heuristic data and these global heuristic data are used from the Buffer constructor to choose an initial value for m_zeroAreaStart.
Definition at line 758 of file buffer.h.
Referenced by AddAtEnd(), AddAtStart(), Initialize(), operator=(), RemoveAtEnd(), RemoveAtStart(), and ~Buffer().
|
private |
offset to the start of the data referenced by this Buffer instance from the start of m_data->m_data
Definition at line 780 of file buffer.h.
Referenced by AddAtEnd(), AddAtStart(), CheckInternalState(), ns3::Buffer::Iterator::Construct(), CopyData(), CreateFullCopy(), GetInternalSize(), GetSerializedSize(), GetSize(), Initialize(), operator=(), PeekData(), RemoveAtEnd(), RemoveAtStart(), and Serialize().
|
private |
offset to the end of the virtual zero area from the start of m_data->m_data
Definition at line 775 of file buffer.h.
Referenced by AddAtEnd(), AddAtStart(), CheckInternalState(), ns3::Buffer::Iterator::Construct(), CopyData(), CreateFullCopy(), GetInternalEnd(), GetInternalSize(), GetSerializedSize(), Initialize(), operator=(), RemoveAtEnd(), RemoveAtStart(), and Serialize().
|
private |
offset to the start of the virtual zero area from the start of m_data->m_data
Definition at line 770 of file buffer.h.
Referenced by AddAtEnd(), AddAtStart(), CheckInternalState(), ns3::Buffer::Iterator::Construct(), CopyData(), CreateFullCopy(), GetInternalEnd(), GetInternalSize(), GetSerializedSize(), Initialize(), operator=(), RemoveAtEnd(), RemoveAtStart(), and Serialize().