this class implements the link manager of subscriber station net device. More...
#include "ss-link-manager.h"
Inheritance diagram for ns3::SSLinkManager:
Collaboration diagram for ns3::SSLinkManager:Public Member Functions | |
| SSLinkManager (Ptr< SubscriberStationNetDevice > ss) | |
| ~SSLinkManager (void) | |
| void | DoDispose (void) |
| Destructor implementation. More... | |
| EventId | GetDlMapSyncTimeoutEvent (void) |
| bool | GetRangingIntervalFound (void) const |
| void | IncrementNrInvitedPollsRecvd (void) |
| bool | IsUlChannelUsable (void) |
| void | PerformBackoff (void) |
| void | PerformRanging (Cid cid, RngRsp rngrsp) |
| void | ScheduleScanningRestart (Time interval, SubscriberStationNetDevice::EventType eventType, bool deleteUlParameters, EventId &eventId) |
| void | SendRangingRequest (uint8_t uiuc, uint16_t allocationSize) |
| void | SetBsEirp (uint16_t bs_eirp) |
| void | SetEirXPIrMax (uint16_t eir_x_p_ir_max) |
| void | SetNrRangingTransOpps (uint8_t nrRangingTransOpps) |
| void | SetRangingCW (uint8_t rangingCW) |
| void | SetRangingIntervalFound (bool rangingIntervalFound) |
| void | StartContentionResolution (void) |
| void | StartScanning (SubscriberStationNetDevice::EventType type, bool deleteParameters) |
Public Member Functions inherited from ns3::Object | |
| Object () | |
| Constructor. More... | |
| virtual | ~Object () |
| Destructor. More... | |
| void | AggregateObject (Ptr< Object > other) |
| Aggregate two Objects together. More... | |
| void | Dispose (void) |
| Dispose of this Object. More... | |
| AggregateIterator | GetAggregateIterator (void) const |
| Get an iterator to the Objects aggregated to this one. More... | |
| virtual TypeId | GetInstanceTypeId (void) const |
| Implement the GetInstanceTypeId method defined in ObjectBase. More... | |
| template<typename T > | |
| Ptr< T > | GetObject (void) const |
| Get a pointer to the requested aggregated Object. More... | |
| template<typename T > | |
| Ptr< T > | GetObject (TypeId tid) const |
| Get a pointer to the requested aggregated Object by TypeId. More... | |
| void | Initialize (void) |
| Invoke DoInitialize on all Objects aggregated to this one. More... | |
Public Member Functions inherited from ns3::SimpleRefCount< Object, ObjectBase, ObjectDeleter > | |
| SimpleRefCount () | |
| Constructor. More... | |
| SimpleRefCount (const SimpleRefCount &o) | |
| Copy constructor. More... | |
| uint32_t | GetReferenceCount (void) const |
| Get the reference count of the object. More... | |
| SimpleRefCount & | operator= (const SimpleRefCount &o) |
| Assignment. More... | |
| void | Ref (void) const |
| Increment the reference count. More... | |
| void | Unref (void) const |
| Decrement the reference count. More... | |
Public Member Functions inherited from ns3::ObjectBase | |
| virtual | ~ObjectBase () |
| Virtual destructor. More... | |
| void | GetAttribute (std::string name, AttributeValue &value) const |
| Get the value of an attribute, raising fatal errors if unsuccessful. More... | |
| bool | GetAttributeFailSafe (std::string name, AttributeValue &value) const |
| Get the value of an attribute without raising erros. More... | |
| void | SetAttribute (std::string name, const AttributeValue &value) |
| Set a single attribute, raising fatal errors if unsuccessful. More... | |
| bool | SetAttributeFailSafe (std::string name, const AttributeValue &value) |
| Set a single attribute without raising errors. More... | |
| bool | TraceConnect (std::string name, std::string context, const CallbackBase &cb) |
| Connect a TraceSource to a Callback with a context. More... | |
| bool | TraceConnectWithoutContext (std::string name, const CallbackBase &cb) |
| Connect a TraceSource to a Callback without a context. More... | |
| bool | TraceDisconnect (std::string name, std::string context, const CallbackBase &cb) |
| Disconnect from a TraceSource a Callback previously connected with a context. More... | |
| bool | TraceDisconnectWithoutContext (std::string name, const CallbackBase &cb) |
| Disconnect from a TraceSource a Callback previously connected without a context. More... | |
Static Public Member Functions | |
| static TypeId | GetTypeId (void) |
Static Public Member Functions inherited from ns3::Object | |
| static TypeId | GetTypeId (void) |
| Register this type. More... | |
Static Public Member Functions inherited from ns3::SimpleRefCount< Object, ObjectBase, ObjectDeleter > | |
| static void | Cleanup (void) |
| Noop. More... | |
Static Public Member Functions inherited from ns3::ObjectBase | |
| static TypeId | GetTypeId (void) |
| Get the type ID. More... | |
Private Member Functions | |
| SSLinkManager (const SSLinkManager &) | |
| void | AdjustRangingParameters (const RngRsp &rngrsp) |
| uint16_t | CalculateMaxIRSignalStrength (void) |
| void | DeleteUplinkParameters (void) |
| void | EndScanning (bool status, uint64_t frequency) |
| uint16_t | GetMinTransmitPowerLevel (void) |
| void | IncreaseRangingRequestCW (void) |
| void | NegotiateBasicCapabilities (void) |
| SSLinkManager & | operator= (const SSLinkManager &) |
| void | ResetRangingRequestCW (void) |
| bool | SearchForDlChannel (uint8_t channel) |
| void | SelectRandomBackoff (void) |
| void | StartSynchronizing (void) |
Private Attributes | |
| uint16_t | m_bsEirp |
| uint8_t | m_contentionRangingRetries |
| uint8_t | m_dlChnlNr |
| EventId | m_dlMapSyncTimeoutEvent |
| uint16_t | m_eirXPIrMax |
| uint64_t | m_frequency |
| uint8_t | m_initRangOppNumber |
| bool | m_isBackoffSet |
| uint16_t | m_nrInvitedPollsRecvd |
| uint8_t | m_nrRangingTransOpps |
| uint16_t | m_nrRngReqsSent |
| uint16_t | m_nrRngRspsRecvd |
| uint16_t | m_pTxIrMax |
| uint8_t | m_rangingAnomalies |
| uint8_t | m_rangingBO |
| uint8_t | m_rangingCW |
| bool | m_rangingIntervalFound |
| WimaxNetDevice::RangingStatus | m_rangingStatus |
| RngReq | m_rngreq |
| uint32_t | m_rngReqFrameNumber |
| Ptr< SubscriberStationNetDevice > | m_ss |
| EventId | m_waitForRngRspEvent |
Additional Inherited Members | |
Protected Member Functions inherited from ns3::Object | |
| Object (const Object &o) | |
| Copy an Object. More... | |
| virtual void | DoInitialize (void) |
| Initialize() implementation. More... | |
| virtual void | NotifyNewAggregate (void) |
| Notify all Objects aggregated to this one of a new Object being aggregated. More... | |
Protected Member Functions inherited from ns3::ObjectBase | |
| void | ConstructSelf (const AttributeConstructionList &attributes) |
| Complete construction of ObjectBase; invoked by derived classes. More... | |
| virtual void | NotifyConstructionCompleted (void) |
| Notifier called once the ObjectBase is fully constructed. More... | |
Related Functions inherited from ns3::ObjectBase | |
| static TypeId | GetObjectIid (void) |
| Ensure the TypeId for ObjectBase gets fully configured to anchor the inheritance tree properly. More... | |
this class implements the link manager of subscriber station net device.
An ss link manager is responsible for link scanning and ranging
ns3::SSLinkManager is accessible through the following paths with Config::Set and Config::Connect:
No Attributes are defined for this type.
No TraceSources are defined for this type.
Size of this type is 160 bytes (on a 64-bit architecture).
Definition at line 41 of file ss-link-manager.h.
| ns3::SSLinkManager::SSLinkManager | ( | Ptr< SubscriberStationNetDevice > | ss | ) |
Definition at line 48 of file ss-link-manager.cc.
| ns3::SSLinkManager::~SSLinkManager | ( | void | ) |
Definition at line 72 of file ss-link-manager.cc.
References m_ss.
|
private |
|
private |
Definition at line 449 of file ss-link-manager.cc.
References ns3::RngRsp::GetOffsetFreqAdjust(), ns3::RngRsp::GetPowerLevelAdjust(), and ns3::RngRsp::GetTimingAdjust().
Referenced by PerformRanging().
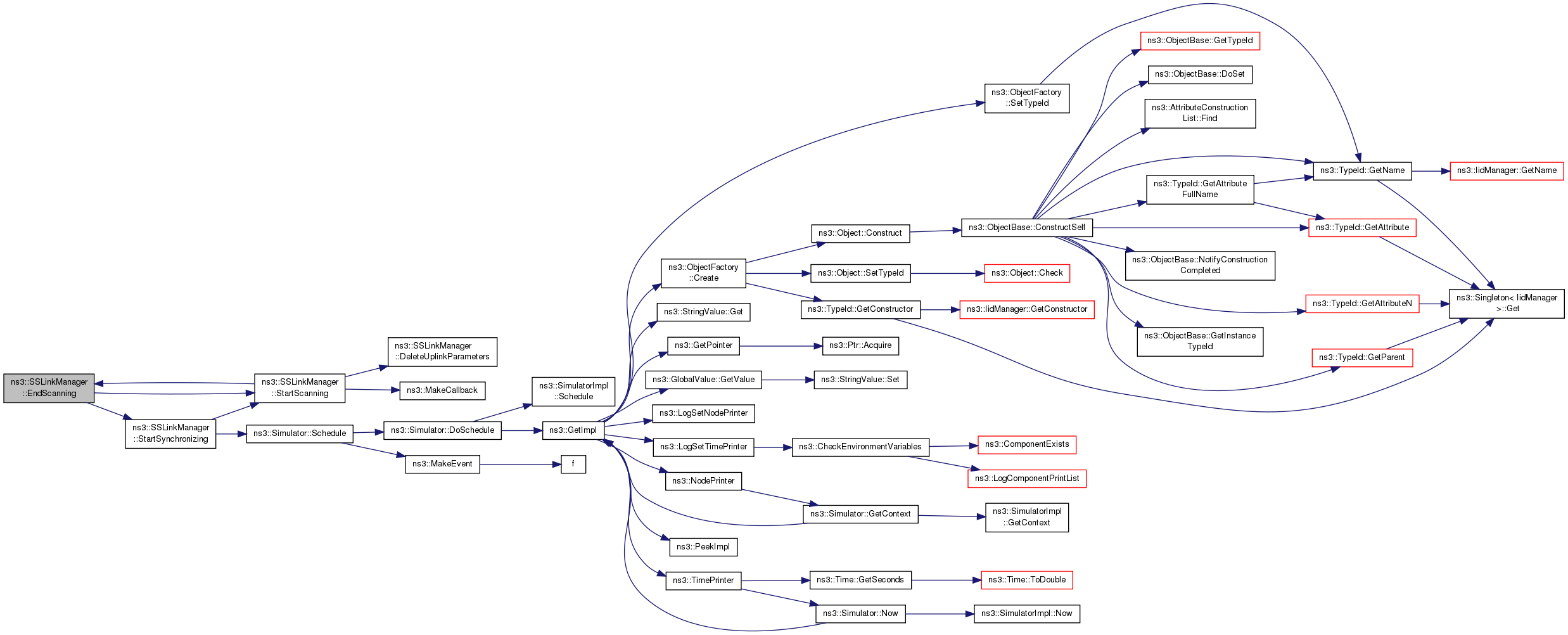
Here is the call graph for this function:
Here is the caller graph for this function:
|
private |
Definition at line 473 of file ss-link-manager.cc.
References GetMinTransmitPowerLevel(), m_bsEirp, and m_eirXPIrMax.
Referenced by SendRangingRequest().
Here is the call graph for this function:
Here is the caller graph for this function:
|
private |
Definition at line 436 of file ss-link-manager.cc.
References m_ss.
Referenced by StartScanning().
Here is the caller graph for this function:
|
virtual |
Destructor implementation.
This method is called by Dispose() or by the Object's destructor, whichever comes first.
Subclasses are expected to implement their real destruction code in an overriden version of this method and chain up to their parent's implementation once they are done. i.e, for simplicity, the destructor of every subclass should be empty and its content should be moved to the associated DoDispose() method.
It is safe to call GetObject() from within this method.
Reimplemented from ns3::Object.
Definition at line 79 of file ss-link-manager.cc.
References m_ss.
|
private |
Definition at line 165 of file ss-link-manager.cc.
References ns3::SubscriberStationNetDevice::EVENT_NONE, m_frequency, StartScanning(), and StartSynchronizing().
Referenced by StartScanning().
Here is the call graph for this function:
Here is the caller graph for this function:| EventId ns3::SSLinkManager::GetDlMapSyncTimeoutEvent | ( | void | ) |
Definition at line 127 of file ss-link-manager.cc.
References m_dlMapSyncTimeoutEvent.
|
private |
Definition at line 491 of file ss-link-manager.cc.
Referenced by CalculateMaxIRSignalStrength().
Here is the caller graph for this function:| bool ns3::SSLinkManager::GetRangingIntervalFound | ( | void | ) | const |
Definition at line 103 of file ss-link-manager.cc.
References m_rangingIntervalFound.
|
static |
Definition at line 40 of file ss-link-manager.cc.
References ns3::TypeId::SetParent().
Here is the call graph for this function:
|
private |
Definition at line 332 of file ss-link-manager.cc.
References m_rangingCW, m_ss, and min.
Referenced by StartContentionResolution().
Here is the caller graph for this function:| void ns3::SSLinkManager::IncrementNrInvitedPollsRecvd | ( | void | ) |
Definition at line 121 of file ss-link-manager.cc.
References m_nrInvitedPollsRecvd.
| bool ns3::SSLinkManager::IsUlChannelUsable | ( | void | ) |
Definition at line 442 of file ss-link-manager.cc.
|
private |
Definition at line 467 of file ss-link-manager.cc.
Referenced by PerformRanging().
Here is the caller graph for this function:
|
private |
| void ns3::SSLinkManager::PerformBackoff | ( | void | ) |
Definition at line 289 of file ss-link-manager.cc.
References m_initRangOppNumber, m_isBackoffSet, m_nrRangingTransOpps, m_rangingBO, m_rngReqFrameNumber, m_ss, ns3::Simulator::Schedule(), ns3::Seconds(), SendRangingRequest(), and ns3::OfdmUlBurstProfile::UIUC_INITIAL_RANGING.
Here is the call graph for this function:Definition at line 346 of file ss-link-manager.cc.
References AdjustRangingParameters(), ns3::Cid::BASIC, ns3::Simulator::Cancel(), ns3::RngRsp::GetBasicCid(), ns3::RngRsp::GetDlFreqOverride(), ns3::RngRsp::GetFrameNumber(), ns3::RngRsp::GetInitRangOppNumber(), ns3::RngRsp::GetMacAddress(), ns3::RngRsp::GetPrimaryCid(), ns3::RngRsp::GetRangStatus(), ns3::EventId::IsRunning(), m_initRangOppNumber, m_nrRngRspsRecvd, m_rangingStatus, m_rngReqFrameNumber, m_ss, m_waitForRngRspEvent, NegotiateBasicCapabilities(), NS_ASSERT_MSG, ns3::Cid::PRIMARY, ns3::WimaxNetDevice::RANGING_STATUS_ABORT, ns3::WimaxNetDevice::RANGING_STATUS_CONTINUE, ns3::WimaxNetDevice::RANGING_STATUS_SUCCESS, ResetRangingRequestCW(), ns3::SubscriberStationNetDevice::SS_STATE_ADJUSTING_PARAMETERS, ns3::SubscriberStationNetDevice::SS_STATE_REGISTERED, and ns3::SubscriberStationNetDevice::SS_STATE_WAITING_INV_RANG_INTRVL.
Here is the call graph for this function:
|
private |
Definition at line 339 of file ss-link-manager.cc.
References m_rangingCW, and m_ss.
Referenced by PerformRanging().
Here is the caller graph for this function:| void ns3::SSLinkManager::ScheduleScanningRestart | ( | Time | interval, |
| SubscriberStationNetDevice::EventType | eventType, | ||
| bool | deleteUlParameters, | ||
| EventId & | eventId | ||
| ) |
Definition at line 498 of file ss-link-manager.cc.
References m_ss, ns3::Simulator::Schedule(), and StartScanning().
Here is the call graph for this function:
|
private |
|
private |
Definition at line 322 of file ss-link-manager.cc.
References m_isBackoffSet, m_rangingBO, m_rangingCW, and NS_ASSERT_MSG.
Referenced by StartContentionResolution().
Here is the caller graph for this function:| void ns3::SSLinkManager::SendRangingRequest | ( | uint8_t | uiuc, |
| uint16_t | allocationSize | ||
| ) |
Definition at line 189 of file ss-link-manager.cc.
References ns3::Packet::AddHeader(), CalculateMaxIRSignalStrength(), m_nrRngReqsSent, m_nrRngRspsRecvd, m_pTxIrMax, m_rangingAnomalies, m_rangingStatus, m_rngreq, m_ss, m_waitForRngRspEvent, ns3::ManagementMessageType::MESSAGE_TYPE_RNG_REQ, NS_ASSERT_MSG, ns3::WimaxNetDevice::RANGING_STATUS_CONTINUE, ns3::Simulator::Schedule(), ns3::RngReq::SetMacAddress(), ns3::RngReq::SetRangingAnomalies(), ns3::RngReq::SetReqDlBurstProfile(), ns3::SubscriberStationNetDevice::SS_STATE_WAITING_INV_RANG_INTRVL, ns3::SubscriberStationNetDevice::SS_STATE_WAITING_REG_RANG_INTRVL, ns3::SubscriberStationNetDevice::SS_STATE_WAITING_RNG_RSP, and StartContentionResolution().
Referenced by PerformBackoff(), and ns3::SubscriberStationNetDevice::ProcessUlMap().
Here is the call graph for this function:
Here is the caller graph for this function:| void ns3::SSLinkManager::SetBsEirp | ( | uint16_t | bs_eirp | ) |
Definition at line 85 of file ss-link-manager.cc.
References m_bsEirp.
| void ns3::SSLinkManager::SetEirXPIrMax | ( | uint16_t | eir_x_p_ir_max | ) |
Definition at line 91 of file ss-link-manager.cc.
References m_eirXPIrMax.
| void ns3::SSLinkManager::SetNrRangingTransOpps | ( | uint8_t | nrRangingTransOpps | ) |
Definition at line 109 of file ss-link-manager.cc.
References m_nrRangingTransOpps.
| void ns3::SSLinkManager::SetRangingCW | ( | uint8_t | rangingCW | ) |
Definition at line 115 of file ss-link-manager.cc.
References m_rangingCW.
| void ns3::SSLinkManager::SetRangingIntervalFound | ( | bool | rangingIntervalFound | ) |
Definition at line 97 of file ss-link-manager.cc.
References m_rangingIntervalFound.
| void ns3::SSLinkManager::StartContentionResolution | ( | void | ) |
Definition at line 249 of file ss-link-manager.cc.
References ns3::SubscriberStationNetDevice::EVENT_NONE, IncreaseRangingRequestCW(), m_contentionRangingRetries, m_isBackoffSet, m_ss, NS_ASSERT_MSG, SelectRandomBackoff(), ns3::SubscriberStationNetDevice::SS_STATE_ADJUSTING_PARAMETERS, ns3::SubscriberStationNetDevice::SS_STATE_WAITING_REG_RANG_INTRVL, ns3::SubscriberStationNetDevice::SS_STATE_WAITING_RNG_RSP, and StartScanning().
Referenced by SendRangingRequest().
Here is the call graph for this function:
Here is the caller graph for this function:| void ns3::SSLinkManager::StartScanning | ( | SubscriberStationNetDevice::EventType | type, |
| bool | deleteParameters | ||
| ) |
Definition at line 133 of file ss-link-manager.cc.
References DeleteUplinkParameters(), EndScanning(), m_dlChnlNr, m_ss, ns3::MakeCallback(), NS_ASSERT_MSG, ns3::SubscriberStationNetDevice::SS_STATE_IDLE, and ns3::SubscriberStationNetDevice::SS_STATE_SCANNING.
Referenced by EndScanning(), ScheduleScanningRestart(), ns3::SubscriberStationNetDevice::Start(), StartContentionResolution(), and StartSynchronizing().
Here is the call graph for this function:
Here is the caller graph for this function:
|
private |
Definition at line 179 of file ss-link-manager.cc.
References ns3::SubscriberStationNetDevice::EVENT_DL_MAP_SYNC_TIMEOUT, m_dlMapSyncTimeoutEvent, m_ss, ns3::Simulator::Schedule(), ns3::SubscriberStationNetDevice::SS_STATE_SYNCHRONIZING, and StartScanning().
Referenced by EndScanning().
Here is the call graph for this function:
Here is the caller graph for this function:
|
private |
Definition at line 88 of file ss-link-manager.h.
Referenced by CalculateMaxIRSignalStrength(), and SetBsEirp().
|
private |
Definition at line 93 of file ss-link-manager.h.
Referenced by StartContentionResolution().
|
private |
Definition at line 97 of file ss-link-manager.h.
Referenced by StartScanning().
|
private |
Definition at line 112 of file ss-link-manager.h.
Referenced by GetDlMapSyncTimeoutEvent(), and StartSynchronizing().
|
private |
Definition at line 89 of file ss-link-manager.h.
Referenced by CalculateMaxIRSignalStrength(), and SetEirXPIrMax().
|
private |
Definition at line 98 of file ss-link-manager.h.
Referenced by EndScanning().
|
private |
Definition at line 92 of file ss-link-manager.h.
Referenced by PerformBackoff(), and PerformRanging().
|
private |
Definition at line 109 of file ss-link-manager.h.
Referenced by PerformBackoff(), SelectRandomBackoff(), and StartContentionResolution().
|
private |
Definition at line 104 of file ss-link-manager.h.
Referenced by IncrementNrInvitedPollsRecvd().
|
private |
Definition at line 108 of file ss-link-manager.h.
Referenced by PerformBackoff(), and SetNrRangingTransOpps().
|
private |
Definition at line 102 of file ss-link-manager.h.
Referenced by SendRangingRequest().
|
private |
Definition at line 103 of file ss-link-manager.h.
Referenced by PerformRanging(), and SendRangingRequest().
|
private |
Definition at line 90 of file ss-link-manager.h.
Referenced by SendRangingRequest().
|
private |
Definition at line 110 of file ss-link-manager.h.
Referenced by SendRangingRequest().
|
private |
Definition at line 107 of file ss-link-manager.h.
Referenced by PerformBackoff(), and SelectRandomBackoff().
|
private |
Definition at line 106 of file ss-link-manager.h.
Referenced by IncreaseRangingRequestCW(), ResetRangingRequestCW(), SelectRandomBackoff(), and SetRangingCW().
|
private |
Definition at line 99 of file ss-link-manager.h.
Referenced by GetRangingIntervalFound(), and SetRangingIntervalFound().
|
private |
Definition at line 86 of file ss-link-manager.h.
Referenced by PerformRanging(), and SendRangingRequest().
|
private |
Definition at line 95 of file ss-link-manager.h.
Referenced by SendRangingRequest().
|
private |
Definition at line 94 of file ss-link-manager.h.
Referenced by PerformBackoff(), and PerformRanging().
|
private |
Definition at line 84 of file ss-link-manager.h.
Referenced by DeleteUplinkParameters(), DoDispose(), IncreaseRangingRequestCW(), PerformBackoff(), PerformRanging(), ResetRangingRequestCW(), ScheduleScanningRestart(), SendRangingRequest(), StartContentionResolution(), StartScanning(), StartSynchronizing(), and ~SSLinkManager().
|
private |
Definition at line 112 of file ss-link-manager.h.
Referenced by PerformRanging(), and SendRangingRequest().