#include "bs-uplink-scheduler-simple.h"
Inheritance diagram for ns3::UplinkSchedulerSimple:
Collaboration diagram for ns3::UplinkSchedulerSimple:Public Member Functions | |
| UplinkSchedulerSimple (void) | |
| UplinkSchedulerSimple (Ptr< BaseStationNetDevice > bs) | |
| ~UplinkSchedulerSimple (void) | |
| void | AddUplinkAllocation (OfdmUlMapIe &ulMapIe, const uint32_t &allocationSize, uint32_t &symbolsToAllocation, uint32_t &availableSymbols) |
| void | AllocateInitialRangingInterval (uint32_t &symbolsToAllocation, uint32_t &availableSymbols) |
| uint32_t | CalculateAllocationStartTime (void) |
| void | GetChannelDescriptorsToUpdate (bool &, bool &, bool &, bool &) |
| Determines if channel descriptors sent in the current frame are required to be updated. More... | |
| std::list< OfdmUlMapIe > | GetUplinkAllocations (void) const |
| void | InitOnce (void) |
| void | OnSetRequestedBandwidth (ServiceFlowRecord *sfr) |
| void | ProcessBandwidthRequest (const BandwidthRequestHeader &bwRequestHdr) |
| void | Schedule (void) |
| void | ServiceBandwidthRequests (const SSRecord *ssRecord, enum ServiceFlow::SchedulingType schedulingType, OfdmUlMapIe &ulMapIe, const WimaxPhy::ModulationType modulationType, uint32_t &symbolsToAllocation, uint32_t &availableSymbols) |
| bool | ServiceBandwidthRequests (ServiceFlow *serviceFlow, enum ServiceFlow::SchedulingType schedulingType, OfdmUlMapIe &ulMapIe, const WimaxPhy::ModulationType modulationType, uint32_t &symbolsToAllocation, uint32_t &availableSymbols) |
| void | ServiceUnsolicitedGrants (const SSRecord *ssRecord, enum ServiceFlow::SchedulingType schedulingType, OfdmUlMapIe &ulMapIe, const WimaxPhy::ModulationType modulationType, uint32_t &symbolsToAllocation, uint32_t &availableSymbols) |
| void | SetupServiceFlow (SSRecord *ssRecord, ServiceFlow *serviceFlow) |
Public Member Functions inherited from ns3::UplinkScheduler | |
| UplinkScheduler (void) | |
| UplinkScheduler (Ptr< BaseStationNetDevice > bs) | |
| virtual | ~UplinkScheduler (void) |
| virtual Ptr< BaseStationNetDevice > | GetBs (void) |
| virtual Time | GetDcdTimeStamp (void) const |
| virtual bool | GetIsInvIrIntrvlAllocated (void) const |
| virtual bool | GetIsIrIntrvlAllocated (void) const |
| virtual uint8_t | GetNrIrOppsAllocated (void) const |
| virtual Time | GetTimeStampIrInterval (void) |
| virtual Time | GetUcdTimeStamp (void) const |
| virtual void | SetBs (Ptr< BaseStationNetDevice > bs) |
| virtual void | SetDcdTimeStamp (Time dcdTimeStamp) |
| virtual void | SetIsInvIrIntrvlAllocated (bool isInvIrIntrvlAllocated) |
| virtual void | SetIsIrIntrvlAllocated (bool isIrIntrvlAllocated) |
| virtual void | SetNrIrOppsAllocated (uint8_t nrIrOppsAllocated) |
| virtual void | SetTimeStampIrInterval (Time timeStampIrInterval) |
| virtual void | SetUcdTimeStamp (Time ucdTimeStamp) |
Public Member Functions inherited from ns3::Object | |
| Object () | |
| Constructor. More... | |
| virtual | ~Object () |
| Destructor. More... | |
| void | AggregateObject (Ptr< Object > other) |
| Aggregate two Objects together. More... | |
| void | Dispose (void) |
| Dispose of this Object. More... | |
| AggregateIterator | GetAggregateIterator (void) const |
| Get an iterator to the Objects aggregated to this one. More... | |
| virtual TypeId | GetInstanceTypeId (void) const |
| Implement the GetInstanceTypeId method defined in ObjectBase. More... | |
| template<typename T > | |
| Ptr< T > | GetObject (void) const |
| Get a pointer to the requested aggregated Object. More... | |
| template<typename T > | |
| Ptr< T > | GetObject (TypeId tid) const |
| Get a pointer to the requested aggregated Object by TypeId. More... | |
| void | Initialize (void) |
| Invoke DoInitialize on all Objects aggregated to this one. More... | |
Public Member Functions inherited from ns3::SimpleRefCount< Object, ObjectBase, ObjectDeleter > | |
| SimpleRefCount () | |
| Constructor. More... | |
| SimpleRefCount (const SimpleRefCount &o) | |
| Copy constructor. More... | |
| uint32_t | GetReferenceCount (void) const |
| Get the reference count of the object. More... | |
| SimpleRefCount & | operator= (const SimpleRefCount &o) |
| Assignment. More... | |
| void | Ref (void) const |
| Increment the reference count. More... | |
| void | Unref (void) const |
| Decrement the reference count. More... | |
Public Member Functions inherited from ns3::ObjectBase | |
| virtual | ~ObjectBase () |
| Virtual destructor. More... | |
| void | GetAttribute (std::string name, AttributeValue &value) const |
| Get the value of an attribute, raising fatal errors if unsuccessful. More... | |
| bool | GetAttributeFailSafe (std::string name, AttributeValue &value) const |
| Get the value of an attribute without raising erros. More... | |
| void | SetAttribute (std::string name, const AttributeValue &value) |
| Set a single attribute, raising fatal errors if unsuccessful. More... | |
| bool | SetAttributeFailSafe (std::string name, const AttributeValue &value) |
| Set a single attribute without raising errors. More... | |
| bool | TraceConnect (std::string name, std::string context, const CallbackBase &cb) |
| Connect a TraceSource to a Callback with a context. More... | |
| bool | TraceConnectWithoutContext (std::string name, const CallbackBase &cb) |
| Connect a TraceSource to a Callback without a context. More... | |
| bool | TraceDisconnect (std::string name, std::string context, const CallbackBase &cb) |
| Disconnect from a TraceSource a Callback previously connected with a context. More... | |
| bool | TraceDisconnectWithoutContext (std::string name, const CallbackBase &cb) |
| Disconnect from a TraceSource a Callback previously connected without a context. More... | |
Static Public Member Functions | |
| static TypeId | GetTypeId (void) |
Static Public Member Functions inherited from ns3::UplinkScheduler | |
| static TypeId | GetTypeId (void) |
Static Public Member Functions inherited from ns3::Object | |
| static TypeId | GetTypeId (void) |
| Register this type. More... | |
Static Public Member Functions inherited from ns3::SimpleRefCount< Object, ObjectBase, ObjectDeleter > | |
| static void | Cleanup (void) |
| Noop. More... | |
Static Public Member Functions inherited from ns3::ObjectBase | |
| static TypeId | GetTypeId (void) |
| Get the type ID. More... | |
Private Attributes | |
| std::list< OfdmUlMapIe > | m_uplinkAllocations |
Additional Inherited Members | |
Protected Member Functions inherited from ns3::Object | |
| Object (const Object &o) | |
| Copy an Object. More... | |
| virtual void | DoDispose (void) |
| Destructor implementation. More... | |
| virtual void | DoInitialize (void) |
| Initialize() implementation. More... | |
| virtual void | NotifyNewAggregate (void) |
| Notify all Objects aggregated to this one of a new Object being aggregated. More... | |
Protected Member Functions inherited from ns3::ObjectBase | |
| void | ConstructSelf (const AttributeConstructionList &attributes) |
| Complete construction of ObjectBase; invoked by derived classes. More... | |
| virtual void | NotifyConstructionCompleted (void) |
| Notifier called once the ObjectBase is fully constructed. More... | |
Related Functions inherited from ns3::ObjectBase | |
| static TypeId | GetObjectIid (void) |
| Ensure the TypeId for ObjectBase gets fully configured to anchor the inheritance tree properly. More... | |
ns3::UplinkSchedulerSimple is accessible through the following paths with Config::Set and Config::Connect:
No Attributes are defined for this type.
No TraceSources are defined for this type.
Size of this type is 104 bytes (on a 64-bit architecture).
Definition at line 40 of file bs-uplink-scheduler-simple.h.
| ns3::UplinkSchedulerSimple::UplinkSchedulerSimple | ( | void | ) |
Definition at line 41 of file bs-uplink-scheduler-simple.cc.
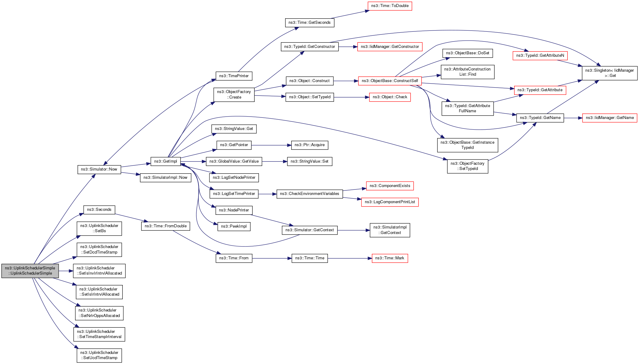
References ns3::Simulator::Now(), ns3::Seconds(), ns3::UplinkScheduler::SetBs(), ns3::UplinkScheduler::SetDcdTimeStamp(), ns3::UplinkScheduler::SetIsInvIrIntrvlAllocated(), ns3::UplinkScheduler::SetIsIrIntrvlAllocated(), ns3::UplinkScheduler::SetNrIrOppsAllocated(), ns3::UplinkScheduler::SetTimeStampIrInterval(), and ns3::UplinkScheduler::SetUcdTimeStamp().
Here is the call graph for this function:| ns3::UplinkSchedulerSimple::UplinkSchedulerSimple | ( | Ptr< BaseStationNetDevice > | bs | ) |
Definition at line 52 of file bs-uplink-scheduler-simple.cc.
References ns3::Simulator::Now(), ns3::Seconds(), ns3::UplinkScheduler::SetBs(), ns3::UplinkScheduler::SetDcdTimeStamp(), ns3::UplinkScheduler::SetIsInvIrIntrvlAllocated(), ns3::UplinkScheduler::SetIsIrIntrvlAllocated(), ns3::UplinkScheduler::SetNrIrOppsAllocated(), ns3::UplinkScheduler::SetTimeStampIrInterval(), and ns3::UplinkScheduler::SetUcdTimeStamp().
Here is the call graph for this function:| ns3::UplinkSchedulerSimple::~UplinkSchedulerSimple | ( | void | ) |
Definition at line 63 of file bs-uplink-scheduler-simple.cc.
References m_uplinkAllocations, and ns3::UplinkScheduler::SetBs().
Here is the call graph for this function:
|
virtual |
Implements ns3::UplinkScheduler.
Definition at line 158 of file bs-uplink-scheduler-simple.cc.
References m_uplinkAllocations, ns3::OfdmUlMapIe::SetDuration(), and ns3::OfdmUlMapIe::SetStartTime().
Referenced by AllocateInitialRangingInterval(), Schedule(), ServiceBandwidthRequests(), and ServiceUnsolicitedGrants().
Here is the call graph for this function:
Here is the caller graph for this function:
|
virtual |
Implements ns3::UplinkScheduler.
Definition at line 479 of file bs-uplink-scheduler-simple.cc.
References AddUplinkAllocation(), CalculateAllocationStartTime(), ns3::UplinkScheduler::GetBs(), ns3::UplinkScheduler::GetNrIrOppsAllocated(), ns3::UplinkScheduler::GetTimeStampIrInterval(), ns3::Simulator::Now(), NS_LOG_DEBUG, ns3::Seconds(), ns3::OfdmUlMapIe::SetCid(), ns3::UplinkScheduler::SetIsIrIntrvlAllocated(), ns3::UplinkScheduler::SetNrIrOppsAllocated(), ns3::OfdmUlMapIe::SetStartTime(), ns3::UplinkScheduler::SetTimeStampIrInterval(), ns3::OfdmUlMapIe::SetUiuc(), and ns3::OfdmUlBurstProfile::UIUC_INITIAL_RANGING.
Referenced by Schedule().
Here is the call graph for this function:
Here is the caller graph for this function:
|
virtual |
Implements ns3::UplinkScheduler.
Definition at line 152 of file bs-uplink-scheduler-simple.cc.
References ns3::UplinkScheduler::GetBs().
Referenced by AllocateInitialRangingInterval().
Here is the call graph for this function:
Here is the caller graph for this function:
|
virtual |
Determines if channel descriptors sent in the current frame are required to be updated.
Implements ns3::UplinkScheduler.
Definition at line 93 of file bs-uplink-scheduler-simple.cc.
References ns3::UplinkScheduler::GetBs(), ns3::UplinkScheduler::GetDcdTimeStamp(), ns3::UplinkScheduler::GetUcdTimeStamp(), ns3::Simulator::Now(), ns3::UplinkScheduler::SetDcdTimeStamp(), and ns3::UplinkScheduler::SetUcdTimeStamp().
Here is the call graph for this function:
|
static |
Definition at line 76 of file bs-uplink-scheduler-simple.cc.
References ns3::TypeId::SetParent().
Here is the call graph for this function:
|
virtual |
Reimplemented from ns3::UplinkScheduler.
Definition at line 87 of file bs-uplink-scheduler-simple.cc.
References m_uplinkAllocations.
|
virtual |
Implements ns3::UplinkScheduler.
Definition at line 70 of file bs-uplink-scheduler-simple.cc.
|
virtual |
Implements ns3::UplinkScheduler.
Definition at line 582 of file bs-uplink-scheduler-simple.cc.
References ns3::ServiceFlowRecord::SetGrantedBandwidth().
Here is the call graph for this function:
|
virtual |
Implements ns3::UplinkScheduler.
Definition at line 575 of file bs-uplink-scheduler-simple.cc.
|
virtual |
Implements ns3::UplinkScheduler.
Definition at line 171 of file bs-uplink-scheduler-simple.cc.
References AddUplinkAllocation(), AllocateInitialRangingInterval(), ns3::WimaxNetDevice::DIRECTION_UPLINK, ns3::SSRecord::GetAreServiceFlowsAllocated(), ns3::SSRecord::GetBasicCid(), ns3::UplinkScheduler::GetBs(), ns3::SSRecord::GetIsBroadcastSS(), ns3::SSRecord::GetModulationType(), ns3::SSRecord::GetPollForRanging(), ns3::SSRecord::GetRangingStatus(), ns3::Cid::InitialRanging(), m_uplinkAllocations, ns3::WimaxNetDevice::RANGING_STATUS_CONTINUE, ns3::WimaxNetDevice::RANGING_STATUS_SUCCESS, ServiceBandwidthRequests(), ServiceUnsolicitedGrants(), ns3::OfdmUlMapIe::SetCid(), ns3::OfdmUlMapIe::SetDuration(), ns3::UplinkScheduler::SetIsInvIrIntrvlAllocated(), ns3::UplinkScheduler::SetIsIrIntrvlAllocated(), ns3::OfdmUlMapIe::SetStartTime(), ns3::OfdmUlMapIe::SetUiuc(), ns3::ServiceFlow::SF_TYPE_BE, ns3::ServiceFlow::SF_TYPE_NRTPS, ns3::ServiceFlow::SF_TYPE_RTPS, ns3::ServiceFlow::SF_TYPE_UGS, ns3::OfdmUlBurstProfile::UIUC_END_OF_MAP, and ns3::OfdmUlBurstProfile::UIUC_INITIAL_RANGING.
Here is the call graph for this function:
|
virtual |
Implements ns3::UplinkScheduler.
Definition at line 406 of file bs-uplink-scheduler-simple.cc.
References ns3::SSRecord::GetServiceFlows().
Referenced by Schedule(), and ServiceUnsolicitedGrants().
Here is the call graph for this function:
Here is the caller graph for this function:
|
virtual |
Implements ns3::UplinkScheduler.
Definition at line 430 of file bs-uplink-scheduler-simple.cc.
References AddUplinkAllocation(), ns3::UplinkScheduler::GetBs(), ns3::ServiceFlowRecord::GetGrantedBandwidth(), ns3::ServiceFlow::GetRecord(), ns3::ServiceFlowRecord::GetRequestedBandwidth(), ns3::ServiceFlow::GetSduSize(), ns3::ServiceFlowRecord::SetBwSinceLastExpiry(), ns3::ServiceFlow::SF_TYPE_NRTPS, and ns3::ServiceFlowRecord::UpdateGrantedBandwidth().
Here is the call graph for this function:
|
virtual |
Implements ns3::UplinkScheduler.
Definition at line 337 of file bs-uplink-scheduler-simple.cc.
References AddUplinkAllocation(), ns3::UplinkScheduler::GetBs(), ns3::ServiceFlowRecord::GetBwSinceLastExpiry(), ns3::ServiceFlow::GetConnection(), ns3::ServiceFlowRecord::GetGrantTimeStamp(), ns3::ServiceFlow::GetRecord(), ns3::ServiceFlow::GetSchedulingType(), ns3::SSRecord::GetServiceFlows(), ns3::ServiceFlow::GetSfid(), ns3::OfdmUlMapIe::GetUiuc(), ns3::Simulator::Now(), NS_LOG_DEBUG, ns3::Seconds(), ServiceBandwidthRequests(), ns3::ServiceFlowRecord::SetBwSinceLastExpiry(), ns3::ServiceFlowRecord::SetGrantTimeStamp(), ns3::OfdmUlMapIe::SetStartTime(), ns3::OfdmUlMapIe::SetUiuc(), ns3::ServiceFlow::SF_TYPE_NRTPS, ns3::ServiceFlow::SF_TYPE_UGS, and ns3::OfdmUlBurstProfile::UIUC_REQ_REGION_FULL.
Referenced by Schedule().
Here is the call graph for this function:
Here is the caller graph for this function:
|
virtual |
Implements ns3::UplinkScheduler.
Definition at line 513 of file bs-uplink-scheduler-simple.cc.
References ns3::UplinkScheduler::GetBs(), ns3::ServiceFlow::GetIsMulticast(), ns3::ServiceFlow::GetMinReservedTrafficRate(), ns3::ServiceFlow::GetModulation(), ns3::SSRecord::GetModulationType(), ns3::ServiceFlow::GetRecord(), ns3::ServiceFlow::GetSchedulingType(), ns3::ServiceFlow::GetSduSize(), ns3::ServiceFlow::GetToleratedJitter(), NS_FATAL_ERROR, ns3::ServiceFlowRecord::SetGrantSize(), ns3::ServiceFlow::SetUnsolicitedGrantInterval(), ns3::ServiceFlow::SetUnsolicitedPollingInterval(), ns3::ServiceFlow::SF_TYPE_BE, ns3::ServiceFlow::SF_TYPE_NRTPS, ns3::ServiceFlow::SF_TYPE_RTPS, and ns3::ServiceFlow::SF_TYPE_UGS.
Here is the call graph for this function:
|
private |
Definition at line 90 of file bs-uplink-scheduler-simple.h.
Referenced by AddUplinkAllocation(), GetUplinkAllocations(), Schedule(), and ~UplinkSchedulerSimple().