A Discrete-Event Network Simulator
API
ns3::CtrlBAckResponseHeader Class Reference

Headers for Block ack response. More...

#include "ctrl-headers.h"

+ Inheritance diagram for ns3::CtrlBAckResponseHeader:
+ Collaboration diagram for ns3::CtrlBAckResponseHeader:

Public Member Functions

 CtrlBAckResponseHeader ()
 
 ~CtrlBAckResponseHeader ()
 
virtual uint32_t Deserialize (Buffer::Iterator start)
 
const uint16_t * GetBitmap (void) const
 Return the bitmap from the block ACK response header. More...
 
uint64_t GetCompressedBitmap (void) const
 Return the compressed bitmap from the block ACK response header. More...
 
virtual TypeId GetInstanceTypeId (void) const
 Get the most derived TypeId for this Object. More...
 
virtual uint32_t GetSerializedSize (void) const
 
uint16_t GetStartingSequence (void) const
 Return the starting sequence number. More...
 
uint16_t GetStartingSequenceControl (void) const
 Return the starting sequence control. More...
 
uint8_t GetTidInfo (void) const
 Return the Traffic ID (TID). More...
 
bool IsBasic (void) const
 Check if the current ACK policy is basic (i.e. More...
 
bool IsCompressed (void) const
 Check if the current ACK policy is compressed ACK and not multiple TID. More...
 
bool IsFragmentReceived (uint16_t seq, uint8_t frag) const
 Check if the packet with the given sequence number and fragment number was ACKed in this Block ACK response. More...
 
bool IsMultiTid (void) const
 Check if the current ACK policy has multiple TID. More...
 
bool IsPacketReceived (uint16_t seq) const
 Check if the packet with the given sequence number was ACKed in this Block ACK response. More...
 
bool MustSendHtImmediateAck (void) const
 Check if the current ACK policy is immediate. More...
 
virtual void Print (std::ostream &os) const
 
void ResetBitmap (void)
 Reset the bitmap to 0. More...
 
virtual void Serialize (Buffer::Iterator start) const
 
void SetHtImmediateAck (bool immediateAck)
 Enable or disable HT immediate ACK. More...
 
void SetReceivedFragment (uint16_t seq, uint8_t frag)
 Set the bitmap that the packet with the given sequence number and fragment number was received. More...
 
void SetReceivedPacket (uint16_t seq)
 Set the bitmap that the packet with the given sequence number was received. More...
 
void SetStartingSequence (uint16_t seq)
 Set the starting sequence number from the given raw sequence control field. More...
 
void SetStartingSequenceControl (uint16_t seqControl)
 Set the starting sequence control with the given sequence control value. More...
 
void SetTidInfo (uint8_t tid)
 Set Traffic ID (TID). More...
 
void SetType (enum BlockAckType type)
 Set the block ACK type. More...
 
- Public Member Functions inherited from ns3::Header
virtual ~Header ()
 
- Public Member Functions inherited from ns3::ObjectBase
virtual ~ObjectBase ()
 Virtual destructor. More...
 
void GetAttribute (std::string name, AttributeValue &value) const
 Get the value of an attribute, raising fatal errors if unsuccessful. More...
 
bool GetAttributeFailSafe (std::string name, AttributeValue &value) const
 Get the value of an attribute without raising erros. More...
 
void SetAttribute (std::string name, const AttributeValue &value)
 Set a single attribute, raising fatal errors if unsuccessful. More...
 
bool SetAttributeFailSafe (std::string name, const AttributeValue &value)
 Set a single attribute without raising errors. More...
 
bool TraceConnect (std::string name, std::string context, const CallbackBase &cb)
 Connect a TraceSource to a Callback with a context. More...
 
bool TraceConnectWithoutContext (std::string name, const CallbackBase &cb)
 Connect a TraceSource to a Callback without a context. More...
 
bool TraceDisconnect (std::string name, std::string context, const CallbackBase &cb)
 Disconnect from a TraceSource a Callback previously connected with a context. More...
 
bool TraceDisconnectWithoutContext (std::string name, const CallbackBase &cb)
 Disconnect from a TraceSource a Callback previously connected without a context. More...
 

Static Public Member Functions

static TypeId GetTypeId (void)
 
- Static Public Member Functions inherited from ns3::Header
static TypeId GetTypeId (void)
 Get the type ID. More...
 
- Static Public Member Functions inherited from ns3::Chunk
static TypeId GetTypeId (void)
 Get the type ID. More...
 
- Static Public Member Functions inherited from ns3::ObjectBase
static TypeId GetTypeId (void)
 Get the type ID. More...
 

Private Member Functions

Buffer::Iterator DeserializeBitmap (Buffer::Iterator start)
 Deserialize bitmap from the given buffer. More...
 
uint16_t GetBaControl (void) const
 Return the block ACK control. More...
 
uint8_t IndexInBitmap (uint16_t seq) const
 This function is used to correctly index in both bitmap and compressed bitmap, one bit or one block of 16 bits respectively. More...
 
bool IsInBitmap (uint16_t seq) const
 Checks if sequence number seq can be acknowledged in the bitmap. More...
 
Buffer::Iterator SerializeBitmap (Buffer::Iterator start) const
 Serialize bitmap to the given buffer. More...
 
void SetBaControl (uint16_t bar)
 Set the block ACK control. More...
 

Private Attributes

union {
   uint16_t   m_bitmap [64]
 
   uint64_t   m_compressedBitmap
 
bitmap
 
bool m_baAckPolicy
 The lsb bit of the BA control field is used only for the HT (High Throughput) delayed block ack configuration. More...
 
bool m_compressed
 
bool m_multiTid
 
uint16_t m_startingSeq
 
uint16_t m_tidInfo
 

Additional Inherited Members

- Protected Member Functions inherited from ns3::ObjectBase
void ConstructSelf (const AttributeConstructionList &attributes)
 Complete construction of ObjectBase; invoked by derived classes. More...
 
virtual void NotifyConstructionCompleted (void)
 Notifier called once the ObjectBase is fully constructed. More...
 

Detailed Description

Headers for Block ack response.

Introspection did not find any typical Config paths.

802.11n standard includes three types of block ack:

  • Basic block ack (unique type in 802.11e)
  • Compressed block ack
  • Multi-TID block ack For now only basic block ack and compressed block ack are supported. Basic block ack is also default variant.


No Attributes are defined for this type.
No TraceSources are defined for this type.
Size of this type is 144 bytes (on a 64-bit architecture).

Definition at line 186 of file ctrl-headers.h.

Constructor & Destructor Documentation

ns3::CtrlBAckResponseHeader::CtrlBAckResponseHeader ( )

Definition at line 285 of file ctrl-headers.cc.

References bitmap, and NS_LOG_FUNCTION.

ns3::CtrlBAckResponseHeader::~CtrlBAckResponseHeader ( )

Definition at line 294 of file ctrl-headers.cc.

References NS_LOG_FUNCTION.

Member Function Documentation

uint32_t ns3::CtrlBAckResponseHeader::Deserialize ( Buffer::Iterator  start)
virtual
Parameters
startan iterator which points to where the header should read from.
Returns
the number of bytes read.

This method is used by Packet::RemoveHeader to re-create a header from the byte buffer of a packet. The data read is expected to match bit-for-bit the representation of this header in real networks.

Note that data is not actually removed from the buffer to which the iterator points. Both Packet::RemoveHeader() and Packet::PeekHeader() call Deserialize(), but only the RemoveHeader() has additional statements to remove the header bytes from the underlying buffer and associated metadata.

Implements ns3::Header.

Definition at line 379 of file ctrl-headers.cc.

References DeserializeBitmap(), ns3::Buffer::Iterator::GetDistanceFrom(), m_compressed, m_multiTid, NS_FATAL_ERROR, NS_LOG_FUNCTION, ns3::Buffer::Iterator::ReadLsbtohU16(), SetBaControl(), SetStartingSequenceControl(), and visualizer.core::start().

+ Here is the call graph for this function:

Buffer::Iterator ns3::CtrlBAckResponseHeader::DeserializeBitmap ( Buffer::Iterator  start)
private

Deserialize bitmap from the given buffer.

Parameters
start
Returns
Buffer::Iterator to the next available buffer

Definition at line 570 of file ctrl-headers.cc.

References bitmap, m_compressed, m_multiTid, NS_FATAL_ERROR, NS_LOG_FUNCTION, ns3::Buffer::Iterator::ReadLsbtohU16(), ns3::Buffer::Iterator::ReadLsbtohU64(), and visualizer.core::start().

Referenced by Deserialize().

+ Here is the call graph for this function:

+ Here is the caller graph for this function:

uint16_t ns3::CtrlBAckResponseHeader::GetBaControl ( void  ) const
private

Return the block ACK control.

Returns
the block ACK control

Definition at line 492 of file ctrl-headers.cc.

References m_baAckPolicy, m_compressed, m_multiTid, m_tidInfo, and NS_LOG_FUNCTION.

Referenced by Serialize().

+ Here is the caller graph for this function:

const uint16_t * ns3::CtrlBAckResponseHeader::GetBitmap ( void  ) const

Return the bitmap from the block ACK response header.

Returns
the bitmap from the block ACK response header

Definition at line 768 of file ctrl-headers.cc.

References bitmap, and NS_LOG_FUNCTION.

uint64_t ns3::CtrlBAckResponseHeader::GetCompressedBitmap ( void  ) const

Return the compressed bitmap from the block ACK response header.

Returns
the compressed bitmap from the block ACK response header

Definition at line 775 of file ctrl-headers.cc.

References bitmap, and NS_LOG_FUNCTION.

Referenced by CtrlBAckResponseHeaderTest::DoRun().

+ Here is the caller graph for this function:

TypeId ns3::CtrlBAckResponseHeader::GetInstanceTypeId ( void  ) const
virtual

Get the most derived TypeId for this Object.

This method is typically implemented by ns3::Object::GetInstanceTypeId but some classes which derive from ns3::ObjectBase directly have to implement it themselves.

Returns
The TypeId associated to the most-derived type of this instance.

Implements ns3::ObjectBase.

Definition at line 311 of file ctrl-headers.cc.

References GetTypeId().

+ Here is the call graph for this function:

uint32_t ns3::CtrlBAckResponseHeader::GetSerializedSize ( void  ) const
virtual
Returns
the expected size of the header.

This method is used by Packet::AddHeader to store a header into the byte buffer of a packet. This method should return the number of bytes which are needed to store the full header data by Serialize.

Implements ns3::Header.

Definition at line 324 of file ctrl-headers.cc.

References m_compressed, m_multiTid, m_tidInfo, NS_FATAL_ERROR, and NS_LOG_FUNCTION.

Referenced by ns3::MacLow::GetBlockAckSize().

+ Here is the caller graph for this function:

uint16_t ns3::CtrlBAckResponseHeader::GetStartingSequence ( void  ) const

Return the starting sequence number.

Returns
the starting sequence number

Definition at line 464 of file ctrl-headers.cc.

References m_startingSeq, and NS_LOG_FUNCTION.

Referenced by ns3::BlockAckCache::FillBlockAckBitmap().

+ Here is the caller graph for this function:

uint16_t ns3::CtrlBAckResponseHeader::GetStartingSequenceControl ( void  ) const

Return the starting sequence control.

Returns
the starting sequence control

Definition at line 523 of file ctrl-headers.cc.

References m_startingSeq, and NS_LOG_FUNCTION.

Referenced by Serialize().

+ Here is the caller graph for this function:

uint8_t ns3::CtrlBAckResponseHeader::GetTidInfo ( void  ) const

Return the Traffic ID (TID).

Returns
TID

Definition at line 456 of file ctrl-headers.cc.

References m_tidInfo, and NS_LOG_FUNCTION.

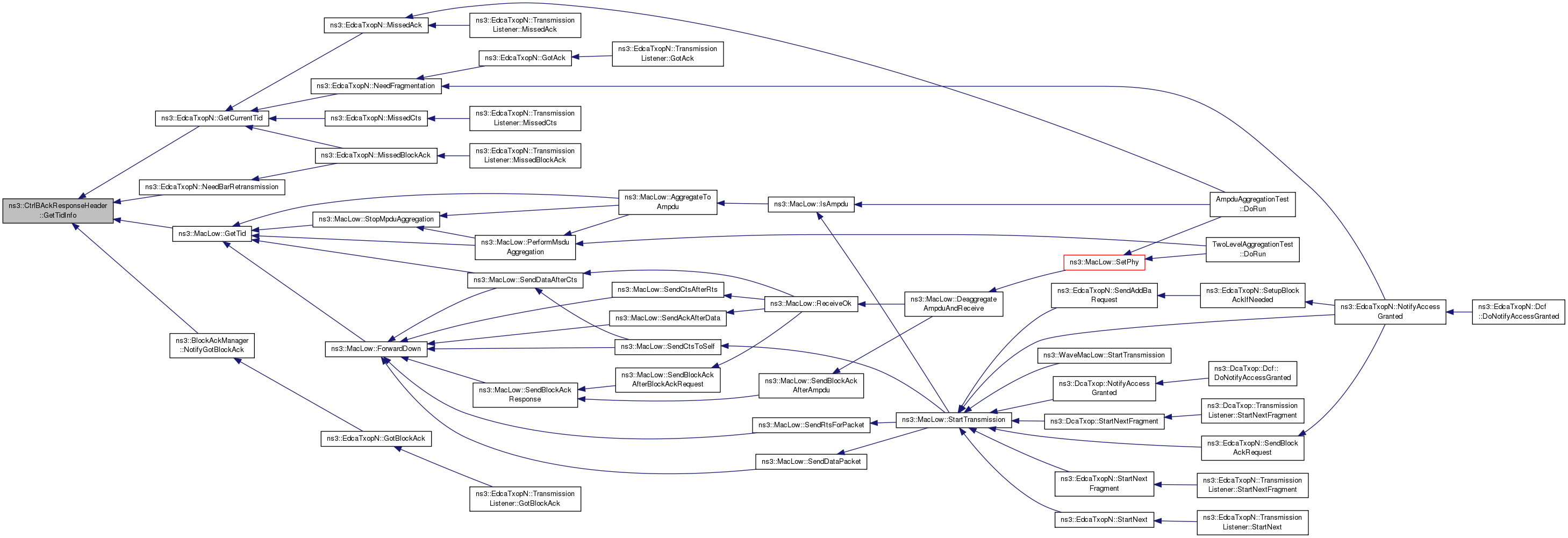
Referenced by ns3::EdcaTxopN::GetCurrentTid(), ns3::MacLow::GetTid(), ns3::EdcaTxopN::NeedBarRetransmission(), and ns3::BlockAckManager::NotifyGotBlockAck().

+ Here is the caller graph for this function:

TypeId ns3::CtrlBAckResponseHeader::GetTypeId ( void  )
static

Definition at line 300 of file ctrl-headers.cc.

References ns3::TypeId::SetParent().

Referenced by GetInstanceTypeId().

+ Here is the call graph for this function:

+ Here is the caller graph for this function:

uint8_t ns3::CtrlBAckResponseHeader::IndexInBitmap ( uint16_t  seq) const
private

This function is used to correctly index in both bitmap and compressed bitmap, one bit or one block of 16 bits respectively.

for more details see 7.2.1.8 in IEEE 802.11n/D4.00

Parameters
seqthe sequence number
Returns
If we are using basic block ack, return value represents index of block of 16 bits for packet having sequence number equals to seq. If we are using compressed block ack, return value represents bit to set to 1 in the compressed bitmap to indicate that packet having sequence number equals to seq was correctly received.

Definition at line 744 of file ctrl-headers.cc.

References m_startingSeq, NS_ASSERT, and NS_LOG_FUNCTION.

Referenced by IsFragmentReceived(), IsPacketReceived(), SetReceivedFragment(), and SetReceivedPacket().

+ Here is the caller graph for this function:

bool ns3::CtrlBAckResponseHeader::IsBasic ( void  ) const

Check if the current ACK policy is basic (i.e.

not multiple TID and not compressed ACK).

Returns
true if the current ACK policy is basic, false otherwise

Definition at line 471 of file ctrl-headers.cc.

References m_compressed, m_multiTid, and NS_LOG_FUNCTION.

Referenced by ns3::BlockAckCache::FillBlockAckBitmap(), ns3::BlockAckManager::NotifyGotBlockAck(), and ns3::MacLow::SendBlockAckResponse().

+ Here is the caller graph for this function:

bool ns3::CtrlBAckResponseHeader::IsCompressed ( void  ) const

Check if the current ACK policy is compressed ACK and not multiple TID.

Returns
true if the current ACK policy is compressed ACK, false otherwise

Definition at line 478 of file ctrl-headers.cc.

References m_compressed, m_multiTid, and NS_LOG_FUNCTION.

Referenced by ns3::BlockAckCache::FillBlockAckBitmap(), ns3::BlockAckManager::NotifyGotBlockAck(), and ns3::MacLow::SendBlockAckResponse().

+ Here is the caller graph for this function:

bool ns3::CtrlBAckResponseHeader::IsFragmentReceived ( uint16_t  seq,
uint8_t  frag 
) const

Check if the packet with the given sequence number and fragment number was ACKed in this Block ACK response.

Parameters
seq
frag
Returns
true if the packet with the given sequence number and sequence number was ACKed in this Block ACK response, false otherwise

Definition at line 706 of file ctrl-headers.cc.

References bitmap, IndexInBitmap(), IsInBitmap(), m_compressed, m_multiTid, NS_ASSERT, NS_FATAL_ERROR, and NS_LOG_FUNCTION.

Referenced by ns3::BlockAckManager::NotifyGotBlockAck().

+ Here is the call graph for this function:

+ Here is the caller graph for this function:

bool ns3::CtrlBAckResponseHeader::IsInBitmap ( uint16_t  seq) const
private

Checks if sequence number seq can be acknowledged in the bitmap.

Parameters
seqthe sequence number
Returns

Definition at line 761 of file ctrl-headers.cc.

References m_startingSeq, and NS_LOG_FUNCTION.

Referenced by IsFragmentReceived(), IsPacketReceived(), SetReceivedFragment(), and SetReceivedPacket().

+ Here is the caller graph for this function:

bool ns3::CtrlBAckResponseHeader::IsMultiTid ( void  ) const

Check if the current ACK policy has multiple TID.

Returns
true if the current ACK policy has multiple TID, false otherwise

Definition at line 485 of file ctrl-headers.cc.

References m_compressed, m_multiTid, and NS_LOG_FUNCTION.

Referenced by ns3::BlockAckCache::FillBlockAckBitmap(), ns3::BlockAckManager::NotifyGotBlockAck(), and ns3::MacLow::SendBlockAckResponse().

+ Here is the caller graph for this function:

bool ns3::CtrlBAckResponseHeader::IsPacketReceived ( uint16_t  seq) const

Check if the packet with the given sequence number was ACKed in this Block ACK response.

Parameters
seq
Returns
true if the packet with the given sequence number was ACKed in this Block ACK response, false otherwise

Definition at line 671 of file ctrl-headers.cc.

References bitmap, IndexInBitmap(), IsInBitmap(), m_compressed, m_multiTid, NS_FATAL_ERROR, and NS_LOG_FUNCTION.

Referenced by CtrlBAckResponseHeaderTest::DoRun(), and ns3::BlockAckManager::NotifyGotBlockAck().

+ Here is the call graph for this function:

+ Here is the caller graph for this function:

bool ns3::CtrlBAckResponseHeader::MustSendHtImmediateAck ( void  ) const

Check if the current ACK policy is immediate.

Returns
true if the current ACK policy is immediate, false otherwise

Definition at line 449 of file ctrl-headers.cc.

References m_baAckPolicy, and NS_LOG_FUNCTION.

void ns3::CtrlBAckResponseHeader::Print ( std::ostream &  os) const
virtual
Parameters
osoutput stream This method is used by Packet::Print to print the content of a header as ascii data to a c++ output stream. Although the header is free to format its output as it wishes, it is recommended to follow a few rules to integrate with the packet pretty printer: start with flags, small field values located between a pair of parens. Values should be separated by whitespace. Follow the parens with the important fields, separated by whitespace. i.e.: (field1 val1 field2 val2 field3 val3) field4 val4 field5 val5

Implements ns3::Header.

Definition at line 317 of file ctrl-headers.cc.

References m_startingSeq, m_tidInfo, and NS_LOG_FUNCTION.

void ns3::CtrlBAckResponseHeader::ResetBitmap ( void  )

Reset the bitmap to 0.

Definition at line 782 of file ctrl-headers.cc.

References bitmap, and NS_LOG_FUNCTION.

Referenced by CtrlBAckResponseHeaderTest::DoRun().

+ Here is the caller graph for this function:

void ns3::CtrlBAckResponseHeader::Serialize ( Buffer::Iterator  start) const
virtual
Parameters
startan iterator which points to where the header should be written.

This method is used by Packet::AddHeader to store a header into the byte buffer of a packet. The data written is expected to match bit-for-bit the representation of this header in a real network.

Implements ns3::Header.

Definition at line 355 of file ctrl-headers.cc.

References GetBaControl(), GetStartingSequenceControl(), m_compressed, m_multiTid, NS_FATAL_ERROR, NS_LOG_FUNCTION, SerializeBitmap(), visualizer.core::start(), and ns3::Buffer::Iterator::WriteHtolsbU16().

+ Here is the call graph for this function:

Buffer::Iterator ns3::CtrlBAckResponseHeader::SerializeBitmap ( Buffer::Iterator  start) const
private

Serialize bitmap to the given buffer.

Parameters
start
Returns
Buffer::Iterator to the next available buffer

Definition at line 537 of file ctrl-headers.cc.

References bitmap, m_compressed, m_multiTid, NS_FATAL_ERROR, NS_LOG_FUNCTION, visualizer.core::start(), ns3::Buffer::Iterator::WriteHtolsbU16(), and ns3::Buffer::Iterator::WriteHtolsbU64().

Referenced by Serialize().

+ Here is the call graph for this function:

+ Here is the caller graph for this function:

void ns3::CtrlBAckResponseHeader::SetBaControl ( uint16_t  bar)
private

Set the block ACK control.

Parameters
bar

Definition at line 513 of file ctrl-headers.cc.

References m_baAckPolicy, m_compressed, m_multiTid, m_tidInfo, and NS_LOG_FUNCTION.

Referenced by Deserialize().

+ Here is the caller graph for this function:

void ns3::CtrlBAckResponseHeader::SetHtImmediateAck ( bool  immediateAck)

Enable or disable HT immediate ACK.

Parameters
immediateAckenable or disable HT immediate ACK

Definition at line 404 of file ctrl-headers.cc.

References m_baAckPolicy, and NS_LOG_FUNCTION.

void ns3::CtrlBAckResponseHeader::SetReceivedFragment ( uint16_t  seq,
uint8_t  frag 
)

Set the bitmap that the packet with the given sequence number and fragment number was received.

Parameters
seq
frag

Definition at line 637 of file ctrl-headers.cc.

References bitmap, IndexInBitmap(), IsInBitmap(), m_compressed, m_multiTid, NS_ASSERT, NS_FATAL_ERROR, and NS_LOG_FUNCTION.

+ Here is the call graph for this function:

void ns3::CtrlBAckResponseHeader::SetReceivedPacket ( uint16_t  seq)

Set the bitmap that the packet with the given sequence number was received.

Parameters
seq

Definition at line 603 of file ctrl-headers.cc.

References bitmap, IndexInBitmap(), IsInBitmap(), m_compressed, m_multiTid, NS_FATAL_ERROR, and NS_LOG_FUNCTION.

Referenced by CtrlBAckResponseHeaderTest::DoRun(), and ns3::BlockAckCache::FillBlockAckBitmap().

+ Here is the call graph for this function:

+ Here is the caller graph for this function:

void ns3::CtrlBAckResponseHeader::SetStartingSequence ( uint16_t  seq)

Set the starting sequence number from the given raw sequence control field.

Parameters
seqthe raw sequence control

Definition at line 442 of file ctrl-headers.cc.

References m_startingSeq, and NS_LOG_FUNCTION.

Referenced by CtrlBAckResponseHeaderTest::DoRun(), and ns3::MacLow::SendBlockAckAfterBlockAckRequest().

+ Here is the caller graph for this function:

void ns3::CtrlBAckResponseHeader::SetStartingSequenceControl ( uint16_t  seqControl)

Set the starting sequence control with the given sequence control value.

Parameters
seqControl

Definition at line 530 of file ctrl-headers.cc.

References m_startingSeq, and NS_LOG_FUNCTION.

Referenced by Deserialize().

+ Here is the caller graph for this function:

void ns3::CtrlBAckResponseHeader::SetTidInfo ( uint8_t  tid)

Set Traffic ID (TID).

Parameters
tid

Definition at line 435 of file ctrl-headers.cc.

References m_tidInfo, and NS_LOG_FUNCTION.

Referenced by ns3::MacLow::SendBlockAckAfterBlockAckRequest().

+ Here is the caller graph for this function:

void ns3::CtrlBAckResponseHeader::SetType ( enum BlockAckType  type)

Set the block ACK type.

Parameters
type

Definition at line 411 of file ctrl-headers.cc.

References ns3::BASIC_BLOCK_ACK, ns3::COMPRESSED_BLOCK_ACK, m_compressed, m_multiTid, ns3::MULTI_TID_BLOCK_ACK, NS_FATAL_ERROR, and NS_LOG_FUNCTION.

Referenced by CtrlBAckResponseHeaderTest::DoRun(), ns3::MacLow::GetBlockAckSize(), and ns3::MacLow::SendBlockAckAfterBlockAckRequest().

+ Here is the caller graph for this function:

Member Data Documentation

bool ns3::CtrlBAckResponseHeader::m_baAckPolicy
private

The lsb bit of the BA control field is used only for the HT (High Throughput) delayed block ack configuration.

For now only non HT immediate block ack is implemented so this field is here only for a future implementation of HT delayed variant.

Definition at line 395 of file ctrl-headers.h.

Referenced by GetBaControl(), MustSendHtImmediateAck(), SetBaControl(), and SetHtImmediateAck().

uint16_t ns3::CtrlBAckResponseHeader::m_bitmap[64]

Definition at line 403 of file ctrl-headers.h.

uint64_t ns3::CtrlBAckResponseHeader::m_compressedBitmap

Definition at line 404 of file ctrl-headers.h.

uint16_t ns3::CtrlBAckResponseHeader::m_startingSeq
private
uint16_t ns3::CtrlBAckResponseHeader::m_tidInfo
private

The documentation for this class was generated from the following files: