The HT Capabilities Information ElementThis class knows how to serialise and deserialise the HT Capabilities Information Element. More...
#include "ht-capabilities.h"
Inheritance diagram for ns3::HtCapabilities:
Collaboration diagram for ns3::HtCapabilities:Public Member Functions | |
| HtCapabilities () | |
| uint8_t | DeserializeInformationField (Buffer::Iterator start, uint8_t length) |
| Deserialize information (i.e., the body of the IE, not including the Element ID and length octets) More... | |
| WifiInformationElementId | ElementId () const |
| Own unique Element ID. More... | |
| uint8_t | GetAmpduParameters (void) const |
| uint8_t | GetAntennaSelectionCapabilities (void) const |
| uint16_t | GetExtendedHtCapabilities (void) const |
| uint8_t | GetGreenfield (void) const |
| uint16_t | GetHtCapabilitiesInfo (void) const |
| uint8_t | GetInformationFieldSize () const |
| Length of serialized information (i.e., the length of the body of the IE, not including the Element ID and length octets. More... | |
| uint8_t | GetLdpc (void) const |
| uint8_t | GetLSigProtectionSupport (void) const |
| uint8_t | GetMaxAmpduLength (void) const |
| uint8_t | GetMaxAmsduLength (void) const |
| uint8_t | GetRxHighestSupportedAntennas (void) const |
| uint16_t | GetRxHighestSupportedDataRate (void) const |
| uint8_t * | GetRxMcsBitmask () |
| uint16_t | GetSerializedSize () const |
| Return the serialized size of this HT capability information element. More... | |
| uint8_t | GetShortGuardInterval20 (void) const |
| uint8_t | GetShortGuardInterval40 (void) const |
| uint8_t | GetSupportedChannelWidth (void) const |
| uint64_t | GetSupportedMcsSet1 (void) const |
| uint64_t | GetSupportedMcsSet2 (void) const |
| uint32_t | GetTxBfCapabilities (void) const |
| uint8_t | GetTxMaxNSpatialStreams (void) const |
| uint8_t | GetTxMcsSetDefined (void) const |
| uint8_t | GetTxRxMcsSetUnequal (void) const |
| uint8_t | GetTxUnequalModulation (void) const |
| bool | IsSupportedMcs (uint8_t mcs) const |
| Buffer::Iterator | Serialize (Buffer::Iterator start) const |
| This information element is a bit special in that it is only included if the STA is an HT STA. More... | |
| void | SerializeInformationField (Buffer::Iterator start) const |
| Serialize information (i.e., the body of the IE, not including the Element ID and length octets) More... | |
| void | SetAmpduParameters (uint8_t ctrl) |
| Set the A-MPDU Parameters field in the HT Capabilities information element. More... | |
| void | SetAntennaSelectionCapabilities (uint8_t ctrl) |
| Set the the Antenna Selection (ASEL) Capabilties field in the HT Capabilities information element. More... | |
| void | SetExtendedHtCapabilities (uint16_t ctrl) |
| Set the Extended HT Capabilties field in the HT Capabilities information element. More... | |
| void | SetGreenfield (uint8_t greenfield) |
| void | SetHtCapabilitiesInfo (uint16_t ctrl) |
| Set the HT Capabilties Info field in the HT Capabilities information element. More... | |
| void | SetHtSupported (uint8_t htsupported) |
| void | SetLdpc (uint8_t ldpc) |
| void | SetLSigProtectionSupport (uint8_t lsigprotection) |
| void | SetMaxAmpduLength (uint8_t maxampdulength) |
| void | SetMaxAmsduLength (uint8_t maxamsdulength) |
| void | SetRxHighestSupportedDataRate (uint16_t maxsupportedrate) |
| void | SetRxMcsBitmask (uint8_t index) |
| void | SetShortGuardInterval20 (uint8_t shortguardinterval) |
| void | SetShortGuardInterval40 (uint8_t shortguardinterval) |
| void | SetSupportedChannelWidth (uint8_t supportedchannelwidth) |
| void | SetSupportedMcsSet (uint64_t ctrl1, uint64_t ctrl2) |
| Set the Supported MCS Set field in the HT Capabilities information element. More... | |
| void | SetTxBfCapabilities (uint32_t ctrl) |
| Set the Transmit Beamforming (TxBF) Capabilties field in the HT Capabilities information element. More... | |
| void | SetTxMaxNSpatialStreams (uint8_t maxtxspatialstreams) |
| void | SetTxMcsSetDefined (uint8_t txmcssetdefined) |
| void | SetTxRxMcsSetUnequal (uint8_t txrxmcssetunequal) |
| void | SetTxUnequalModulation (uint8_t txunequalmodulation) |
Public Member Functions inherited from ns3::WifiInformationElement | |
| virtual | ~WifiInformationElement () |
| Buffer::Iterator | Deserialize (Buffer::Iterator i) |
| Deserialize entire IE, which must be present. More... | |
| Buffer::Iterator | DeserializeIfPresent (Buffer::Iterator i) |
| Deserialize entire IE if it is present. More... | |
| uint16_t | GetSerializedSize () const |
| Get the size of the serialized IE including Element ID and length fields. More... | |
| virtual bool | operator< (WifiInformationElement const &a) const |
| Compare information elements using Element ID. More... | |
| virtual bool | operator== (WifiInformationElement const &a) const |
| Compare two IEs for equality by ID & Length, and then through memcmp of serialised version. More... | |
| virtual void | Print (std::ostream &os) const |
| Generate human-readable form of IE. More... | |
| Buffer::Iterator | Serialize (Buffer::Iterator i) const |
| Serialize entire IE including Element ID and length fields. More... | |
Public Member Functions inherited from ns3::SimpleRefCount< WifiInformationElement > | |
| SimpleRefCount () | |
| Constructor. More... | |
| SimpleRefCount (const SimpleRefCount &o) | |
| Copy constructor. More... | |
| uint32_t | GetReferenceCount (void) const |
| Get the reference count of the object. More... | |
| SimpleRefCount & | operator= (const SimpleRefCount &o) |
| Assignment. More... | |
| void | Ref (void) const |
| Increment the reference count. More... | |
| void | Unref (void) const |
| Decrement the reference count. More... | |
Additional Inherited Members | |
Static Public Member Functions inherited from ns3::SimpleRefCount< WifiInformationElement > | |
| static void | Cleanup (void) |
| Noop. More... | |
The HT Capabilities Information Element
This class knows how to serialise and deserialise the HT Capabilities Information Element.
Definition at line 46 of file ht-capabilities.h.
| ns3::HtCapabilities::HtCapabilities | ( | ) |
Definition at line 30 of file ht-capabilities.cc.
References m_rxMcsBitmask, and MAX_SUPPORTED_MCS.
|
virtual |
Deserialize information (i.e., the body of the IE, not including the Element ID and length octets)
| start | an iterator which points to where the information should be written. |
| length |
Implements ns3::WifiInformationElement.
Definition at line 573 of file ht-capabilities.cc.
References ns3::Buffer::Iterator::ReadLsbtohU16(), ns3::Buffer::Iterator::ReadLsbtohU64(), ns3::Buffer::Iterator::ReadU16(), ns3::Buffer::Iterator::ReadU32(), ns3::Buffer::Iterator::ReadU8(), SetAmpduParameters(), SetAntennaSelectionCapabilities(), SetExtendedHtCapabilities(), SetHtCapabilitiesInfo(), SetSupportedMcsSet(), SetTxBfCapabilities(), and visualizer.core::start().
Here is the call graph for this function:
|
virtual |
Own unique Element ID.
Implements ns3::WifiInformationElement.
Definition at line 100 of file ht-capabilities.cc.
References IE_HT_CAPABILITIES.
| uint8_t ns3::HtCapabilities::GetAmpduParameters | ( | void | ) | const |
Definition at line 385 of file ht-capabilities.cc.
References m_ampduReserved, m_maxAmpduLength, and m_minMpduStartSpace.
Referenced by SerializeInformationField().
Here is the caller graph for this function:| uint8_t ns3::HtCapabilities::GetAntennaSelectionCapabilities | ( | void | ) | const |
Definition at line 529 of file ht-capabilities.cc.
References m_antennaIndicesFeedbackBasedTxASelCapable, m_antennaIndicesFeedbackCapable, m_antennaSelectionCapability, m_explicitCsiFeedbackBasedTxASelCapable, m_explicitCsiFeedbackCapable, m_reservedASel, m_rxASelCapable, and m_txSoundingPpdusCapable.
Referenced by SerializeInformationField().
Here is the caller graph for this function:| uint16_t ns3::HtCapabilities::GetExtendedHtCapabilities | ( | void | ) | const |
Definition at line 451 of file ht-capabilities.cc.
References m_htcSupport, m_mcsFeedback, m_pco, m_pcoTransitionTime, m_reservedExtendedCapabilities, m_reservedExtendedCapabilities2, and m_reverzeDirectionResponder.
Referenced by SerializeInformationField().
Here is the caller graph for this function:| uint8_t ns3::HtCapabilities::GetGreenfield | ( | void | ) | const |
Definition at line 208 of file ht-capabilities.cc.
References m_greenField.
Referenced by ns3::WifiRemoteStationManager::AddStationHtCapabilities(), and ns3::operator<<().
Here is the caller graph for this function:| uint16_t ns3::HtCapabilities::GetHtCapabilitiesInfo | ( | void | ) | const |
Definition at line 337 of file ht-capabilities.cc.
References m_dssMode40, m_fortyMhzIntolerant, m_greenField, m_htDelayedBlockAck, m_ldpc, m_lsigProtectionSupport, m_maxAmsduLength, m_psmpSupport, m_rxStbc, m_shortGuardInterval20, m_shortGuardInterval40, m_smPowerSave, m_supportedChannelWidth, and m_txStbc.
Referenced by ns3::ApWifiMac::Receive(), and SerializeInformationField().
Here is the caller graph for this function:
|
virtual |
Length of serialized information (i.e., the length of the body of the IE, not including the Element ID and length octets.
This is the value that will appear in the second octet of the entire IE - the length field)
Implements ns3::WifiInformationElement.
Definition at line 309 of file ht-capabilities.cc.
References m_htSupported, and NS_ASSERT.
| uint8_t ns3::HtCapabilities::GetLdpc | ( | void | ) | const |
Definition at line 196 of file ht-capabilities.cc.
References m_ldpc.
Referenced by ns3::operator<<().
Here is the caller graph for this function:| uint8_t ns3::HtCapabilities::GetLSigProtectionSupport | ( | void | ) | const |
Definition at line 232 of file ht-capabilities.cc.
References m_lsigProtectionSupport.
| uint8_t ns3::HtCapabilities::GetMaxAmpduLength | ( | void | ) | const |
Definition at line 238 of file ht-capabilities.cc.
References m_maxAmpduLength.
| uint8_t ns3::HtCapabilities::GetMaxAmsduLength | ( | void | ) | const |
Definition at line 226 of file ht-capabilities.cc.
References m_maxAmsduLength.
| uint8_t ns3::HtCapabilities::GetRxHighestSupportedAntennas | ( | void | ) | const |
Definition at line 262 of file ht-capabilities.cc.
References IsSupportedMcs().
Referenced by ns3::WifiRemoteStationManager::AddStationHtCapabilities().
Here is the call graph for this function:
Here is the caller graph for this function:| uint16_t ns3::HtCapabilities::GetRxHighestSupportedDataRate | ( | void | ) | const |
Definition at line 278 of file ht-capabilities.cc.
References m_rxHighestSupportedDataRate.
| uint8_t * ns3::HtCapabilities::GetRxMcsBitmask | ( | ) |
Definition at line 244 of file ht-capabilities.cc.
References m_rxMcsBitmask.
| uint16_t ns3::HtCapabilities::GetSerializedSize | ( | void | ) | const |
Return the serialized size of this HT capability information element.
Definition at line 327 of file ht-capabilities.cc.
References ns3::WifiInformationElement::GetSerializedSize(), and m_htSupported.
Referenced by ns3::MgtAssocRequestHeader::GetSerializedSize(), ns3::MgtAssocResponseHeader::GetSerializedSize(), ns3::MgtProbeRequestHeader::GetSerializedSize(), and ns3::MgtProbeResponseHeader::GetSerializedSize().
Here is the call graph for this function:
Here is the caller graph for this function:| uint8_t ns3::HtCapabilities::GetShortGuardInterval20 | ( | void | ) | const |
Definition at line 214 of file ht-capabilities.cc.
References m_shortGuardInterval20.
Referenced by ns3::WifiRemoteStationManager::AddStationHtCapabilities(), and ns3::operator<<().
Here is the caller graph for this function:| uint8_t ns3::HtCapabilities::GetShortGuardInterval40 | ( | void | ) | const |
Definition at line 220 of file ht-capabilities.cc.
References m_shortGuardInterval40.
| uint8_t ns3::HtCapabilities::GetSupportedChannelWidth | ( | void | ) | const |
Definition at line 202 of file ht-capabilities.cc.
References m_supportedChannelWidth.
Referenced by ns3::WifiRemoteStationManager::AddStationHtCapabilities(), and ns3::operator<<().
Here is the caller graph for this function:| uint64_t ns3::HtCapabilities::GetSupportedMcsSet1 | ( | void | ) | const |
Definition at line 419 of file ht-capabilities.cc.
References m_rxMcsBitmask.
Referenced by SerializeInformationField().
Here is the caller graph for this function:| uint64_t ns3::HtCapabilities::GetSupportedMcsSet2 | ( | void | ) | const |
Definition at line 431 of file ht-capabilities.cc.
References m_reservedMcsSet1, m_reservedMcsSet2, m_reservedMcsSet3, m_rxHighestSupportedDataRate, m_rxMcsBitmask, m_txMaxNSpatialStreams, m_txMcsSetDefined, m_txRxMcsSetUnequal, and m_txUnequalModulation.
Referenced by SerializeInformationField().
Here is the caller graph for this function:| uint32_t ns3::HtCapabilities::GetTxBfCapabilities | ( | void | ) | const |
Definition at line 477 of file ht-capabilities.cc.
References m_calibration, m_channelEstimationCapability, m_compressedSteeringNBfAntennasSupported, m_csiMaxNRowsBfSupported, m_csiNBfAntennasSupported, m_explicitCompressedBfFeedbackCapable, m_explicitCompressedSteeringCapable, m_explicitCsiTxBfCapable, m_explicitNoncompressedBfFeedbackCapable, m_explicitNoncompressedSteeringCapable, m_explicitTxBfCsiFeedback, m_implicitRxBfCapable, m_implicitTxBfCapable, m_minimalGrouping, m_noncompressedSteeringNBfAntennasSupported, m_reservedTxBf, m_rxNdpCapable, m_rxStaggeredSoundingCapable, m_txNdpCapable, and m_txStaggeredSoundingCapable.
Referenced by SerializeInformationField().
Here is the caller graph for this function:| uint8_t ns3::HtCapabilities::GetTxMaxNSpatialStreams | ( | void | ) | const |
Definition at line 297 of file ht-capabilities.cc.
References m_txMaxNSpatialStreams.
| uint8_t ns3::HtCapabilities::GetTxMcsSetDefined | ( | void | ) | const |
Definition at line 284 of file ht-capabilities.cc.
References m_txMcsSetDefined.
| uint8_t ns3::HtCapabilities::GetTxRxMcsSetUnequal | ( | void | ) | const |
Definition at line 290 of file ht-capabilities.cc.
References m_txRxMcsSetUnequal.
| uint8_t ns3::HtCapabilities::GetTxUnequalModulation | ( | void | ) | const |
Definition at line 303 of file ht-capabilities.cc.
References m_txUnequalModulation.
| bool ns3::HtCapabilities::IsSupportedMcs | ( | uint8_t | mcs | ) | const |
Definition at line 252 of file ht-capabilities.cc.
References m_rxMcsBitmask.
Referenced by GetRxHighestSupportedAntennas(), ns3::StaWifiMac::Receive(), and ns3::ApWifiMac::Receive().
Here is the caller graph for this function:| Buffer::Iterator ns3::HtCapabilities::Serialize | ( | Buffer::Iterator | start | ) | const |
This information element is a bit special in that it is only included if the STA is an HT STA.
To support this we override the Serialize and GetSerializedSize methods of WifiInformationElement.
| start |
Definition at line 317 of file ht-capabilities.cc.
References m_htSupported, and ns3::WifiInformationElement::Serialize().
Referenced by ns3::MgtAssocRequestHeader::Serialize(), ns3::MgtAssocResponseHeader::Serialize(), ns3::MgtProbeRequestHeader::Serialize(), and ns3::MgtProbeResponseHeader::Serialize().
Here is the call graph for this function:
Here is the caller graph for this function:
|
virtual |
Serialize information (i.e., the body of the IE, not including the Element ID and length octets)
| start | an iterator which points to where the information should be written. |
Implements ns3::WifiInformationElement.
Definition at line 557 of file ht-capabilities.cc.
References GetAmpduParameters(), GetAntennaSelectionCapabilities(), GetExtendedHtCapabilities(), GetHtCapabilitiesInfo(), GetSupportedMcsSet1(), GetSupportedMcsSet2(), GetTxBfCapabilities(), m_htSupported, ns3::Buffer::Iterator::WriteHtolsbU16(), ns3::Buffer::Iterator::WriteHtolsbU64(), ns3::Buffer::Iterator::WriteU16(), ns3::Buffer::Iterator::WriteU32(), and ns3::Buffer::Iterator::WriteU8().
Here is the call graph for this function:| void ns3::HtCapabilities::SetAmpduParameters | ( | uint8_t | ctrl | ) |
Set the A-MPDU Parameters field in the HT Capabilities information element.
| ctrl | the A-MPDU Parameters field in the HT Capabilities information element |
Definition at line 377 of file ht-capabilities.cc.
References m_ampduReserved, m_maxAmpduLength, and m_minMpduStartSpace.
Referenced by DeserializeInformationField().
Here is the caller graph for this function:| void ns3::HtCapabilities::SetAntennaSelectionCapabilities | ( | uint8_t | ctrl | ) |
Set the the Antenna Selection (ASEL) Capabilties field in the HT Capabilities information element.
| ctrl | the Antenna Selection (ASEL) Capabilties field in the HT Capabilities information element |
Definition at line 544 of file ht-capabilities.cc.
References m_antennaIndicesFeedbackBasedTxASelCapable, m_antennaIndicesFeedbackCapable, m_antennaSelectionCapability, m_explicitCsiFeedbackBasedTxASelCapable, m_explicitCsiFeedbackCapable, m_reservedASel, m_rxASelCapable, and m_txSoundingPpdusCapable.
Referenced by DeserializeInformationField().
Here is the caller graph for this function:| void ns3::HtCapabilities::SetExtendedHtCapabilities | ( | uint16_t | ctrl | ) |
Set the Extended HT Capabilties field in the HT Capabilities information element.
| ctrl | the Extended HT Capabilties field in the HT Capabilities information element |
Definition at line 465 of file ht-capabilities.cc.
References m_htcSupport, m_mcsFeedback, m_pco, m_pcoTransitionTime, m_reservedExtendedCapabilities, m_reservedExtendedCapabilities2, and m_reverzeDirectionResponder.
Referenced by DeserializeInformationField().
Here is the caller graph for this function:| void ns3::HtCapabilities::SetGreenfield | ( | uint8_t | greenfield | ) |
Definition at line 124 of file ht-capabilities.cc.
References m_greenField.
Referenced by ns3::RegularWifiMac::GetHtCapabilities(), and ns3::operator>>().
Here is the caller graph for this function:| void ns3::HtCapabilities::SetHtCapabilitiesInfo | ( | uint16_t | ctrl | ) |
Set the HT Capabilties Info field in the HT Capabilities information element.
| ctrl | the HT Capabilties Info field in the HT Capabilities information element |
Definition at line 358 of file ht-capabilities.cc.
References m_dssMode40, m_fortyMhzIntolerant, m_greenField, m_htDelayedBlockAck, m_ldpc, m_lsigProtectionSupport, m_maxAmsduLength, m_psmpSupport, m_rxStbc, m_shortGuardInterval20, m_shortGuardInterval40, m_smPowerSave, m_supportedChannelWidth, and m_txStbc.
Referenced by DeserializeInformationField().
Here is the caller graph for this function:| void ns3::HtCapabilities::SetHtSupported | ( | uint8_t | htsupported | ) |
Definition at line 106 of file ht-capabilities.cc.
References m_htSupported.
Referenced by ns3::RegularWifiMac::GetHtCapabilities().
Here is the caller graph for this function:| void ns3::HtCapabilities::SetLdpc | ( | uint8_t | ldpc | ) |
Definition at line 112 of file ht-capabilities.cc.
References m_ldpc.
Referenced by ns3::RegularWifiMac::GetHtCapabilities(), and ns3::operator>>().
Here is the caller graph for this function:| void ns3::HtCapabilities::SetLSigProtectionSupport | ( | uint8_t | lsigprotection | ) |
Definition at line 148 of file ht-capabilities.cc.
References m_lsigProtectionSupport.
Referenced by ns3::RegularWifiMac::GetHtCapabilities().
Here is the caller graph for this function:| void ns3::HtCapabilities::SetMaxAmpduLength | ( | uint8_t | maxampdulength | ) |
Definition at line 154 of file ht-capabilities.cc.
References m_maxAmpduLength.
Referenced by ns3::RegularWifiMac::GetHtCapabilities().
Here is the caller graph for this function:| void ns3::HtCapabilities::SetMaxAmsduLength | ( | uint8_t | maxamsdulength | ) |
Definition at line 142 of file ht-capabilities.cc.
References m_maxAmsduLength.
Referenced by ns3::RegularWifiMac::GetHtCapabilities().
Here is the caller graph for this function:| void ns3::HtCapabilities::SetRxHighestSupportedDataRate | ( | uint16_t | maxsupportedrate | ) |
Definition at line 166 of file ht-capabilities.cc.
References m_rxHighestSupportedDataRate.
Referenced by ns3::RegularWifiMac::GetHtCapabilities().
Here is the caller graph for this function:| void ns3::HtCapabilities::SetRxMcsBitmask | ( | uint8_t | index | ) |
Definition at line 160 of file ht-capabilities.cc.
References m_rxMcsBitmask.
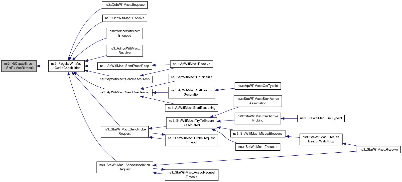
Referenced by ns3::RegularWifiMac::GetHtCapabilities().
Here is the caller graph for this function:| void ns3::HtCapabilities::SetShortGuardInterval20 | ( | uint8_t | shortguardinterval | ) |
Definition at line 130 of file ht-capabilities.cc.
References m_shortGuardInterval20.
Referenced by ns3::RegularWifiMac::GetHtCapabilities(), and ns3::operator>>().
Here is the caller graph for this function:| void ns3::HtCapabilities::SetShortGuardInterval40 | ( | uint8_t | shortguardinterval | ) |
Definition at line 136 of file ht-capabilities.cc.
References m_shortGuardInterval40.
Referenced by ns3::RegularWifiMac::GetHtCapabilities().
Here is the caller graph for this function:| void ns3::HtCapabilities::SetSupportedChannelWidth | ( | uint8_t | supportedchannelwidth | ) |
Definition at line 118 of file ht-capabilities.cc.
References m_supportedChannelWidth.
Referenced by ns3::RegularWifiMac::GetHtCapabilities(), and ns3::operator>>().
Here is the caller graph for this function:| void ns3::HtCapabilities::SetSupportedMcsSet | ( | uint64_t | ctrl1, |
| uint64_t | ctrl2 | ||
| ) |
Set the Supported MCS Set field in the HT Capabilities information element.
| ctrl1 | the first 64 bytes of the Supported MCS Set field in the HT Capabilities information element |
| ctrl2 | the last 64 bytes of the Supported MCS Set field in the HT Capabilities information element |
Definition at line 395 of file ht-capabilities.cc.
References m_reservedMcsSet1, m_reservedMcsSet2, m_reservedMcsSet3, m_rxHighestSupportedDataRate, m_rxMcsBitmask, m_txMaxNSpatialStreams, m_txMcsSetDefined, m_txRxMcsSetUnequal, and m_txUnequalModulation.
Referenced by DeserializeInformationField().
Here is the caller graph for this function:| void ns3::HtCapabilities::SetTxBfCapabilities | ( | uint32_t | ctrl | ) |
Set the Transmit Beamforming (TxBF) Capabilties field in the HT Capabilities information element.
| ctrl | the Transmit Beamforming (TxBF) Capabilties field in the HT Capabilities information element |
Definition at line 504 of file ht-capabilities.cc.
References m_calibration, m_channelEstimationCapability, m_compressedSteeringNBfAntennasSupported, m_csiMaxNRowsBfSupported, m_csiNBfAntennasSupported, m_explicitCompressedBfFeedbackCapable, m_explicitCompressedSteeringCapable, m_explicitCsiTxBfCapable, m_explicitNoncompressedBfFeedbackCapable, m_explicitNoncompressedSteeringCapable, m_explicitTxBfCsiFeedback, m_implicitRxBfCapable, m_implicitTxBfCapable, m_minimalGrouping, m_noncompressedSteeringNBfAntennasSupported, m_reservedTxBf, m_rxNdpCapable, m_rxStaggeredSoundingCapable, m_txNdpCapable, and m_txStaggeredSoundingCapable.
Referenced by DeserializeInformationField().
Here is the caller graph for this function:| void ns3::HtCapabilities::SetTxMaxNSpatialStreams | ( | uint8_t | maxtxspatialstreams | ) |
Definition at line 184 of file ht-capabilities.cc.
References m_txMaxNSpatialStreams.
Referenced by ns3::RegularWifiMac::GetHtCapabilities().
Here is the caller graph for this function:| void ns3::HtCapabilities::SetTxMcsSetDefined | ( | uint8_t | txmcssetdefined | ) |
Definition at line 172 of file ht-capabilities.cc.
References m_txMcsSetDefined.
Referenced by ns3::RegularWifiMac::GetHtCapabilities().
Here is the caller graph for this function:| void ns3::HtCapabilities::SetTxRxMcsSetUnequal | ( | uint8_t | txrxmcssetunequal | ) |
Definition at line 178 of file ht-capabilities.cc.
References m_txRxMcsSetUnequal.
| void ns3::HtCapabilities::SetTxUnequalModulation | ( | uint8_t | txunequalmodulation | ) |
Definition at line 190 of file ht-capabilities.cc.
References m_txUnequalModulation.
|
private |
Definition at line 214 of file ht-capabilities.h.
Referenced by GetAmpduParameters(), and SetAmpduParameters().
|
private |
Definition at line 261 of file ht-capabilities.h.
Referenced by GetAntennaSelectionCapabilities(), and SetAntennaSelectionCapabilities().
|
private |
Definition at line 263 of file ht-capabilities.h.
Referenced by GetAntennaSelectionCapabilities(), and SetAntennaSelectionCapabilities().
|
private |
Definition at line 259 of file ht-capabilities.h.
Referenced by GetAntennaSelectionCapabilities(), and SetAntennaSelectionCapabilities().
|
private |
Definition at line 243 of file ht-capabilities.h.
Referenced by GetTxBfCapabilities(), and SetTxBfCapabilities().
|
private |
Definition at line 255 of file ht-capabilities.h.
Referenced by GetTxBfCapabilities(), and SetTxBfCapabilities().
|
private |
Definition at line 253 of file ht-capabilities.h.
Referenced by GetTxBfCapabilities(), and SetTxBfCapabilities().
|
private |
Definition at line 254 of file ht-capabilities.h.
Referenced by GetTxBfCapabilities(), and SetTxBfCapabilities().
|
private |
Definition at line 251 of file ht-capabilities.h.
Referenced by GetTxBfCapabilities(), and SetTxBfCapabilities().
|
private |
Definition at line 206 of file ht-capabilities.h.
Referenced by GetHtCapabilitiesInfo(), and SetHtCapabilitiesInfo().
|
private |
Definition at line 249 of file ht-capabilities.h.
Referenced by GetTxBfCapabilities(), and SetTxBfCapabilities().
|
private |
Definition at line 246 of file ht-capabilities.h.
Referenced by GetTxBfCapabilities(), and SetTxBfCapabilities().
|
private |
Definition at line 260 of file ht-capabilities.h.
Referenced by GetAntennaSelectionCapabilities(), and SetAntennaSelectionCapabilities().
|
private |
Definition at line 262 of file ht-capabilities.h.
Referenced by GetAntennaSelectionCapabilities(), and SetAntennaSelectionCapabilities().
|
private |
Definition at line 244 of file ht-capabilities.h.
Referenced by GetTxBfCapabilities(), and SetTxBfCapabilities().
|
private |
Definition at line 248 of file ht-capabilities.h.
Referenced by GetTxBfCapabilities(), and SetTxBfCapabilities().
|
private |
Definition at line 245 of file ht-capabilities.h.
Referenced by GetTxBfCapabilities(), and SetTxBfCapabilities().
|
private |
Definition at line 247 of file ht-capabilities.h.
Referenced by GetTxBfCapabilities(), and SetTxBfCapabilities().
|
private |
Definition at line 208 of file ht-capabilities.h.
Referenced by GetHtCapabilitiesInfo(), and SetHtCapabilitiesInfo().
|
private |
Definition at line 199 of file ht-capabilities.h.
Referenced by GetGreenfield(), GetHtCapabilitiesInfo(), SetGreenfield(), and SetHtCapabilitiesInfo().
|
private |
Definition at line 232 of file ht-capabilities.h.
Referenced by GetExtendedHtCapabilities(), and SetExtendedHtCapabilities().
|
private |
Definition at line 204 of file ht-capabilities.h.
Referenced by GetHtCapabilitiesInfo(), and SetHtCapabilitiesInfo().
|
private |
Definition at line 269 of file ht-capabilities.h.
Referenced by GetInformationFieldSize(), GetSerializedSize(), Serialize(), SerializeInformationField(), and SetHtSupported().
|
private |
Definition at line 237 of file ht-capabilities.h.
Referenced by GetTxBfCapabilities(), and SetTxBfCapabilities().
|
private |
Definition at line 242 of file ht-capabilities.h.
Referenced by GetTxBfCapabilities(), and SetTxBfCapabilities().
|
private |
Definition at line 196 of file ht-capabilities.h.
Referenced by GetHtCapabilitiesInfo(), GetLdpc(), SetHtCapabilitiesInfo(), and SetLdpc().
|
private |
Definition at line 209 of file ht-capabilities.h.
Referenced by GetHtCapabilitiesInfo(), GetLSigProtectionSupport(), SetHtCapabilitiesInfo(), and SetLSigProtectionSupport().
|
private |
Definition at line 212 of file ht-capabilities.h.
Referenced by GetAmpduParameters(), GetMaxAmpduLength(), SetAmpduParameters(), and SetMaxAmpduLength().
|
private |
Definition at line 205 of file ht-capabilities.h.
Referenced by GetHtCapabilitiesInfo(), GetMaxAmsduLength(), SetHtCapabilitiesInfo(), and SetMaxAmsduLength().
|
private |
Definition at line 231 of file ht-capabilities.h.
Referenced by GetExtendedHtCapabilities(), and SetExtendedHtCapabilities().
|
private |
Definition at line 250 of file ht-capabilities.h.
Referenced by GetTxBfCapabilities(), and SetTxBfCapabilities().
|
private |
Definition at line 213 of file ht-capabilities.h.
Referenced by GetAmpduParameters(), and SetAmpduParameters().
|
private |
Definition at line 252 of file ht-capabilities.h.
Referenced by GetTxBfCapabilities(), and SetTxBfCapabilities().
|
private |
Definition at line 228 of file ht-capabilities.h.
Referenced by GetExtendedHtCapabilities(), and SetExtendedHtCapabilities().
|
private |
Definition at line 229 of file ht-capabilities.h.
Referenced by GetExtendedHtCapabilities(), and SetExtendedHtCapabilities().
|
private |
Definition at line 207 of file ht-capabilities.h.
Referenced by GetHtCapabilitiesInfo(), and SetHtCapabilitiesInfo().
|
private |
Definition at line 266 of file ht-capabilities.h.
Referenced by GetAntennaSelectionCapabilities(), and SetAntennaSelectionCapabilities().
|
private |
Definition at line 230 of file ht-capabilities.h.
Referenced by GetExtendedHtCapabilities(), and SetExtendedHtCapabilities().
|
private |
Definition at line 234 of file ht-capabilities.h.
Referenced by GetExtendedHtCapabilities(), and SetExtendedHtCapabilities().
|
private |
Definition at line 217 of file ht-capabilities.h.
Referenced by GetSupportedMcsSet2(), and SetSupportedMcsSet().
|
private |
Definition at line 219 of file ht-capabilities.h.
Referenced by GetSupportedMcsSet2(), and SetSupportedMcsSet().
|
private |
Definition at line 224 of file ht-capabilities.h.
Referenced by GetSupportedMcsSet2(), and SetSupportedMcsSet().
|
private |
Definition at line 256 of file ht-capabilities.h.
Referenced by GetTxBfCapabilities(), and SetTxBfCapabilities().
|
private |
Definition at line 233 of file ht-capabilities.h.
Referenced by GetExtendedHtCapabilities(), and SetExtendedHtCapabilities().
|
private |
Definition at line 264 of file ht-capabilities.h.
Referenced by GetAntennaSelectionCapabilities(), and SetAntennaSelectionCapabilities().
|
private |
Definition at line 218 of file ht-capabilities.h.
Referenced by GetRxHighestSupportedDataRate(), GetSupportedMcsSet2(), SetRxHighestSupportedDataRate(), and SetSupportedMcsSet().
|
private |
Definition at line 225 of file ht-capabilities.h.
Referenced by GetRxMcsBitmask(), GetSupportedMcsSet1(), GetSupportedMcsSet2(), HtCapabilities(), IsSupportedMcs(), SetRxMcsBitmask(), and SetSupportedMcsSet().
|
private |
Definition at line 240 of file ht-capabilities.h.
Referenced by GetTxBfCapabilities(), and SetTxBfCapabilities().
|
private |
Definition at line 238 of file ht-capabilities.h.
Referenced by GetTxBfCapabilities(), and SetTxBfCapabilities().
|
private |
Definition at line 203 of file ht-capabilities.h.
Referenced by GetHtCapabilitiesInfo(), and SetHtCapabilitiesInfo().
|
private |
Definition at line 200 of file ht-capabilities.h.
Referenced by GetHtCapabilitiesInfo(), GetShortGuardInterval20(), SetHtCapabilitiesInfo(), and SetShortGuardInterval20().
|
private |
Definition at line 201 of file ht-capabilities.h.
Referenced by GetHtCapabilitiesInfo(), GetShortGuardInterval40(), SetHtCapabilitiesInfo(), and SetShortGuardInterval40().
|
private |
Definition at line 198 of file ht-capabilities.h.
Referenced by GetHtCapabilitiesInfo(), and SetHtCapabilitiesInfo().
|
private |
Definition at line 197 of file ht-capabilities.h.
Referenced by GetHtCapabilitiesInfo(), GetSupportedChannelWidth(), SetHtCapabilitiesInfo(), and SetSupportedChannelWidth().
|
private |
Definition at line 222 of file ht-capabilities.h.
Referenced by GetSupportedMcsSet2(), GetTxMaxNSpatialStreams(), SetSupportedMcsSet(), and SetTxMaxNSpatialStreams().
|
private |
Definition at line 220 of file ht-capabilities.h.
Referenced by GetSupportedMcsSet2(), GetTxMcsSetDefined(), SetSupportedMcsSet(), and SetTxMcsSetDefined().
|
private |
Definition at line 241 of file ht-capabilities.h.
Referenced by GetTxBfCapabilities(), and SetTxBfCapabilities().
|
private |
Definition at line 221 of file ht-capabilities.h.
Referenced by GetSupportedMcsSet2(), GetTxRxMcsSetUnequal(), SetSupportedMcsSet(), and SetTxRxMcsSetUnequal().
|
private |
Definition at line 265 of file ht-capabilities.h.
Referenced by GetAntennaSelectionCapabilities(), and SetAntennaSelectionCapabilities().
|
private |
Definition at line 239 of file ht-capabilities.h.
Referenced by GetTxBfCapabilities(), and SetTxBfCapabilities().
|
private |
Definition at line 202 of file ht-capabilities.h.
Referenced by GetHtCapabilitiesInfo(), and SetHtCapabilitiesInfo().
|
private |
Definition at line 223 of file ht-capabilities.h.
Referenced by GetSupportedMcsSet2(), GetTxUnequalModulation(), SetSupportedMcsSet(), and SetTxUnequalModulation().