Create a server application which waits for input UDP packets and sends them back to the original sender. More...
#include "udp-echo-helper.h"
 Collaboration diagram for ns3::UdpEchoServerHelper:
 Collaboration diagram for ns3::UdpEchoServerHelper:| Public Member Functions | |
| UdpEchoServerHelper (uint16_t port) | |
| Create UdpEchoServerHelper which will make life easier for people trying to set up simulations with echos.  More... | |
| ApplicationContainer | Install (Ptr< Node > node) const | 
| Create a UdpEchoServerApplication on the specified Node.  More... | |
| ApplicationContainer | Install (std::string nodeName) const | 
| Create a UdpEchoServerApplication on specified node.  More... | |
| ApplicationContainer | Install (NodeContainer c) const | 
| void | SetAttribute (std::string name, const AttributeValue &value) | 
| Record an attribute to be set in each Application after it is is created.  More... | |
| Private Member Functions | |
| Ptr< Application > | InstallPriv (Ptr< Node > node) const | 
| Install an ns3::UdpEchoServer on the node configured with all the attributes set with SetAttribute.  More... | |
| Private Attributes | |
| ObjectFactory | m_factory | 
| Object factory.  More... | |
Create a server application which waits for input UDP packets and sends them back to the original sender.
Definition at line 37 of file udp-echo-helper.h.
| ns3::UdpEchoServerHelper::UdpEchoServerHelper | ( | uint16_t | port | ) | 
Create UdpEchoServerHelper which will make life easier for people trying to set up simulations with echos.
| port | The port the server will wait on for incoming packets | 
Definition at line 28 of file udp-echo-helper.cc.
References ns3::UdpEchoServer::GetTypeId(), m_factory, SetAttribute(), and ns3::ObjectFactory::SetTypeId().
 Here is the call graph for this function:
 Here is the call graph for this function:| ApplicationContainer ns3::UdpEchoServerHelper::Install | ( | Ptr< Node > | node | ) | const | 
Create a UdpEchoServerApplication on the specified Node.
| node | The node on which to create the Application. The node is specified by a Ptr<Node>. | 
Definition at line 43 of file udp-echo-helper.cc.
References InstallPriv().
Referenced by UdpEchoClientSetFillTestCase::DoRun(), MeshTest::InstallApplication(), and AnimationInterfaceTestCase::PrepareNetwork().
 Here is the call graph for this function:
 Here is the call graph for this function: Here is the caller graph for this function:
 Here is the caller graph for this function:| ApplicationContainer ns3::UdpEchoServerHelper::Install | ( | std::string | nodeName | ) | const | 
Create a UdpEchoServerApplication on specified node.
| nodeName | The node on which to create the application. The node is specified by a node name previously registered with the Object Name Service. | 
Definition at line 49 of file udp-echo-helper.cc.
References InstallPriv().
 Here is the call graph for this function:
 Here is the call graph for this function:| ApplicationContainer ns3::UdpEchoServerHelper::Install | ( | NodeContainer | c | ) | const | 
| c | The nodes on which to create the Applications. The nodes are specified by a NodeContainer. | 
Create one udp echo server application on each of the Nodes in the NodeContainer.
Definition at line 56 of file udp-echo-helper.cc.
References ns3::ApplicationContainer::Add(), ns3::NodeContainer::Begin(), ns3::NodeContainer::End(), and InstallPriv().
 Here is the call graph for this function:
 Here is the call graph for this function:| 
 | private | 
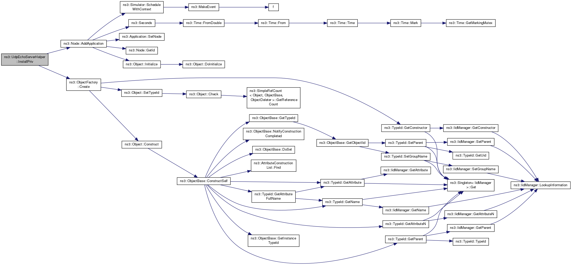
Install an ns3::UdpEchoServer on the node configured with all the attributes set with SetAttribute.
| node | The node on which an UdpEchoServer will be installed. | 
Definition at line 68 of file udp-echo-helper.cc.
References ns3::Node::AddApplication(), ns3::ObjectFactory::Create(), and m_factory.
Referenced by Install().
 Here is the call graph for this function:
 Here is the call graph for this function: Here is the caller graph for this function:
 Here is the caller graph for this function:| void ns3::UdpEchoServerHelper::SetAttribute | ( | std::string | name, | 
| const AttributeValue & | value | ||
| ) | 
Record an attribute to be set in each Application after it is is created.
| name | the name of the attribute to set | 
| value | the value of the attribute to set | 
Definition at line 35 of file udp-echo-helper.cc.
References m_factory, and ns3::ObjectFactory::Set().
Referenced by UdpEchoServerHelper().
 Here is the call graph for this function:
 Here is the call graph for this function: Here is the caller graph for this function:
 Here is the caller graph for this function:| 
 | private | 
Object factory.
Definition at line 99 of file udp-echo-helper.h.
Referenced by InstallPriv(), SetAttribute(), and UdpEchoServerHelper().