IPv4 Header Test. More...
Inheritance diagram for Ipv4HeaderTest:
Collaboration diagram for Ipv4HeaderTest:Public Member Functions | |
| Ipv4HeaderTest () | |
| virtual void | DoRun (void) |
| Implementation to actually run this TestCase. More... | |
| void | ReceivePacket (Ptr< Socket > socket, Ptr< Packet > packet, const Address &from) |
| Receives a packet. More... | |
| void | ReceivePkt (Ptr< Socket > socket) |
| Receives a packet. More... | |
Public Member Functions inherited from ns3::TestCase | |
| virtual | ~TestCase () |
| Destructor. More... | |
| std::string | GetName (void) const |
Private Member Functions | |
| void | DoSendData_IpHdr_Dscp (Ptr< Socket > socket, std::string to, Ipv4Header::DscpType dscp, Ipv4Header::EcnType ecn) |
| Send a packet with speciic DSCP and ECN fields. More... | |
| void | SendData_IpHdr_Dscp (Ptr< Socket > socket, std::string to, Ipv4Header::DscpType dscp, Ipv4Header::EcnType ecn) |
| Send a packet with speciic DSCP and ECN fields. More... | |
Private Attributes | |
| Ipv4Header | m_receivedHeader |
| Received header. More... | |
| Ptr< Packet > | m_receivedPacket |
| Received packet. More... | |
Additional Inherited Members | |
Public Types inherited from ns3::TestCase | |
| enum | TestDuration { QUICK = 1, EXTENSIVE = 2, TAKES_FOREVER = 3 } |
| How long the test takes to execute. More... | |
Protected Member Functions inherited from ns3::TestCase | |
| TestCase (std::string name) | |
| Constructor. More... | |
| void | AddTestCase (TestCase *testCase, TestDuration duration=QUICK) |
| Add an individual child TestCase to this test suite. More... | |
| TestCase * | GetParent () const |
| Get the parent of this TestCsse. More... | |
| bool | IsStatusFailure (void) const |
| Check if any tests failed. More... | |
| bool | IsStatusSuccess (void) const |
| Check if all tests passed. More... | |
| void | SetDataDir (std::string directory) |
| Set the data directory where reference trace files can be found. More... | |
| void | ReportTestFailure (std::string cond, std::string actual, std::string limit, std::string message, std::string file, int32_t line) |
| Log the failure of this TestCase. More... | |
| bool | MustAssertOnFailure (void) const |
| Check if this run should assert on failure. More... | |
| bool | MustContinueOnFailure (void) const |
| Check if this run should continue on failure. More... | |
| std::string | CreateDataDirFilename (std::string filename) |
| Construct the full path to a file in the data directory. More... | |
| std::string | CreateTempDirFilename (std::string filename) |
| Construct the full path to a file in a temporary directory. More... | |
IPv4 Header Test.
Definition at line 59 of file ipv4-header-test.cc.
| Ipv4HeaderTest::Ipv4HeaderTest | ( | ) |
Definition at line 101 of file ipv4-header-test.cc.
|
virtual |
Implementation to actually run this TestCase.
Subclasses should override this method to conduct their tests.
Implements ns3::TestCase.
Definition at line 153 of file ipv4-header-test.cc.
References ns3::Ipv4::AddAddress(), ns3::Node::AddDevice(), ns3::Ipv4::AddInterface(), ns3::SocketFactory::CreateSocket(), ns3::Ipv4Header::GetDscp(), ns3::Ipv4Header::GetEcn(), ns3::Object::GetObject(), ns3::Packet::GetSize(), ns3::InternetStackHelper::Install(), m_receivedHeader, m_receivedPacket, ns3::MakeCallback(), NS_TEST_EXPECT_MSG_EQ, ns3::Ipv4Header::Print(), ReceivePkt(), ns3::Packet::RemoveAllByteTags(), SendData_IpHdr_Dscp(), ns3::SimpleNetDevice::SetAddress(), ns3::SimpleNetDevice::SetChannel(), ns3::InternetStackHelper::SetIpv6StackInstall(), and ns3::Ipv4::SetUp().
Here is the call graph for this function:
|
private |
Send a packet with speciic DSCP and ECN fields.
| socket | The source socket. |
| to | The destination address. |
| dscp | The DSCP field. |
| ecn | The ECN field. |
Definition at line 123 of file ipv4-header-test.cc.
References ns3::Packet::AddHeader(), ns3::Packet::GetSize(), NS_TEST_EXPECT_MSG_EQ, ns3::Socket::SendTo(), ns3::ObjectBase::SetAttribute(), and ns3::Ipv4Header::SetSource().
Referenced by SendData_IpHdr_Dscp().
Here is the call graph for this function:
Here is the caller graph for this function:| void Ipv4HeaderTest::ReceivePacket | ( | Ptr< Socket > | socket, |
| Ptr< Packet > | packet, | ||
| const Address & | from | ||
| ) |
Receives a packet.
| socket | The receiving socket. |
| packet | The packet. |
| from | The source address. |
Definition at line 106 of file ipv4-header-test.cc.
References m_receivedPacket.
Receives a packet.
| socket | The receiving socket. |
Definition at line 111 of file ipv4-header-test.cc.
References ns3::Socket::GetRxAvailable(), ns3::Packet::GetSize(), m_receivedHeader, m_receivedPacket, max, NS_ASSERT, and ns3::Socket::Recv().
Referenced by DoRun().
Here is the call graph for this function:
Here is the caller graph for this function:
|
private |
Send a packet with speciic DSCP and ECN fields.
| socket | The source socket. |
| to | The destination address. |
| dscp | The DSCP field. |
| ecn | The ECN field. |
Definition at line 144 of file ipv4-header-test.cc.
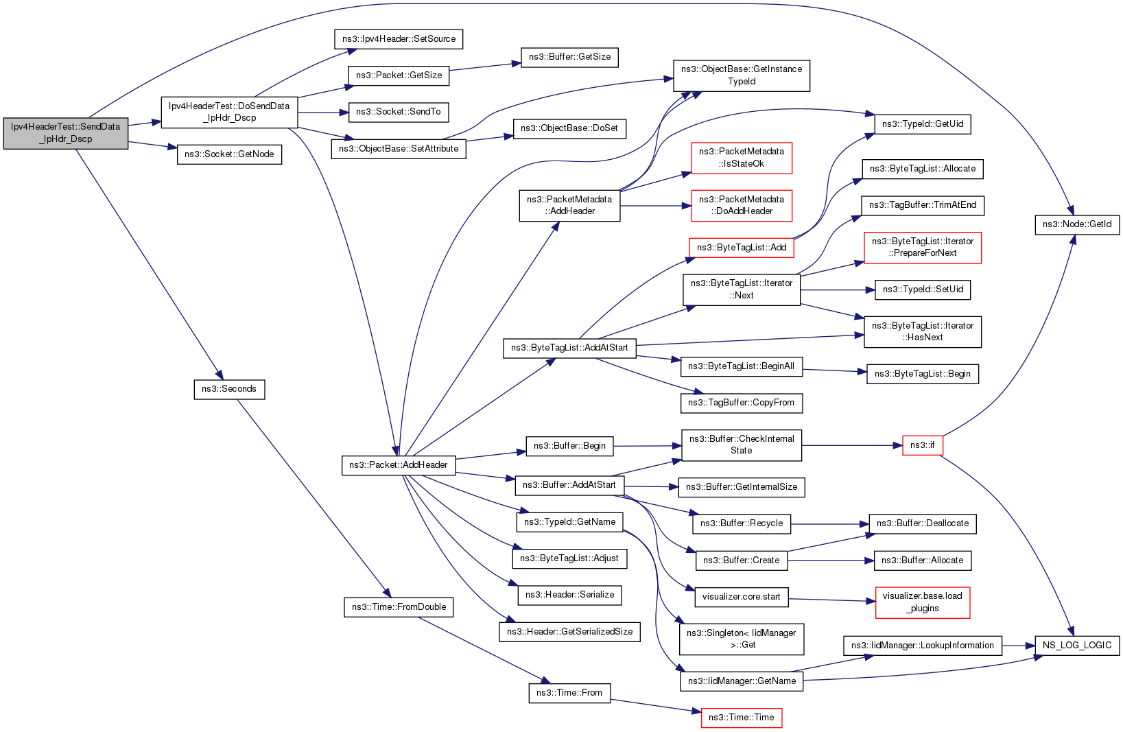
References DoSendData_IpHdr_Dscp(), ns3::Node::GetId(), ns3::Socket::GetNode(), m_receivedPacket, and ns3::Seconds().
Referenced by DoRun().
Here is the call graph for this function:
Here is the caller graph for this function:
|
private |
Received header.
Definition at line 62 of file ipv4-header-test.cc.
Referenced by DoRun(), and ReceivePkt().
Received packet.
Definition at line 61 of file ipv4-header-test.cc.
Referenced by DoRun(), ReceivePacket(), ReceivePkt(), and SendData_IpHdr_Dscp().