IPv4 StaticRouting /32 Test. More...
Inheritance diagram for Ipv4StaticRoutingSlash32TestCase:
Collaboration diagram for Ipv4StaticRoutingSlash32TestCase:Public Member Functions | |
| Ipv4StaticRoutingSlash32TestCase () | |
| virtual | ~Ipv4StaticRoutingSlash32TestCase () |
| void | DoSendData (Ptr< Socket > socket, std::string to) |
| Send data. More... | |
| void | ReceivePkt (Ptr< Socket > socket) |
| Receive data. More... | |
| void | SendData (Ptr< Socket > socket, std::string to) |
| Send data. More... | |
Public Member Functions inherited from ns3::TestCase | |
| virtual | ~TestCase () |
| Destructor. More... | |
| std::string | GetName (void) const |
Public Attributes | |
| Ptr< Packet > | m_receivedPacket |
| Received packet. More... | |
Private Member Functions | |
| virtual void | DoRun (void) |
| Implementation to actually run this TestCase. More... | |
Additional Inherited Members | |
Public Types inherited from ns3::TestCase | |
| enum | TestDuration { QUICK = 1, EXTENSIVE = 2, TAKES_FOREVER = 3 } |
| How long the test takes to execute. More... | |
Protected Member Functions inherited from ns3::TestCase | |
| TestCase (std::string name) | |
| Constructor. More... | |
| void | AddTestCase (TestCase *testCase, TestDuration duration=QUICK) |
| Add an individual child TestCase to this test suite. More... | |
| TestCase * | GetParent () const |
| Get the parent of this TestCsse. More... | |
| bool | IsStatusFailure (void) const |
| Check if any tests failed. More... | |
| bool | IsStatusSuccess (void) const |
| Check if all tests passed. More... | |
| void | SetDataDir (std::string directory) |
| Set the data directory where reference trace files can be found. More... | |
| void | ReportTestFailure (std::string cond, std::string actual, std::string limit, std::string message, std::string file, int32_t line) |
| Log the failure of this TestCase. More... | |
| bool | MustAssertOnFailure (void) const |
| Check if this run should assert on failure. More... | |
| bool | MustContinueOnFailure (void) const |
| Check if this run should continue on failure. More... | |
| std::string | CreateDataDirFilename (std::string filename) |
| Construct the full path to a file in the data directory. More... | |
| std::string | CreateTempDirFilename (std::string filename) |
| Construct the full path to a file in a temporary directory. More... | |
IPv4 StaticRouting /32 Test.
Definition at line 47 of file ipv4-static-routing-test-suite.cc.
| Ipv4StaticRoutingSlash32TestCase::Ipv4StaticRoutingSlash32TestCase | ( | ) |
Definition at line 79 of file ipv4-static-routing-test-suite.cc.
|
virtual |
Definition at line 84 of file ipv4-static-routing-test-suite.cc.
|
privatevirtual |
Implementation to actually run this TestCase.
Subclasses should override this method to conduct their tests.
Implements ns3::TestCase.
Definition at line 123 of file ipv4-static-routing-test-suite.cc.
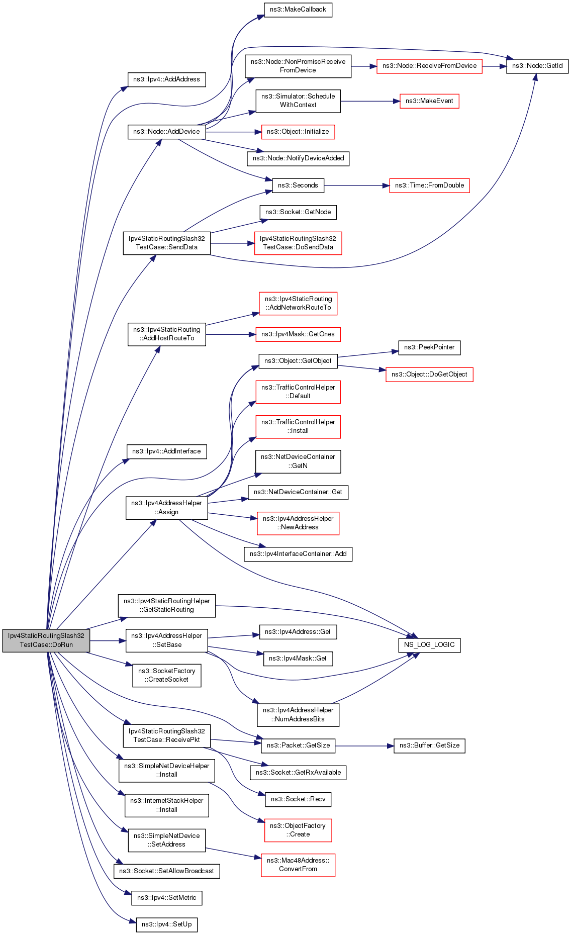
References ns3::Ipv4::AddAddress(), ns3::Node::AddDevice(), ns3::Ipv4StaticRouting::AddHostRouteTo(), ns3::Ipv4::AddInterface(), ns3::Ipv4AddressHelper::Assign(), ns3::SocketFactory::CreateSocket(), ns3::Object::GetObject(), ns3::Packet::GetSize(), ns3::Ipv4StaticRoutingHelper::GetStaticRouting(), ns3::SimpleNetDeviceHelper::Install(), ns3::InternetStackHelper::Install(), m_receivedPacket, ns3::MakeCallback(), NS_TEST_EXPECT_MSG_EQ, ReceivePkt(), SendData(), ns3::SimpleNetDevice::SetAddress(), ns3::Socket::SetAllowBroadcast(), ns3::Ipv4AddressHelper::SetBase(), ns3::Ipv4::SetMetric(), and ns3::Ipv4::SetUp().
Here is the call graph for this function:Send data.
| socket | The sending socket. |
| to | Destination address. |
Definition at line 101 of file ipv4-static-routing-test-suite.cc.
References NS_TEST_EXPECT_MSG_EQ, and ns3::Socket::SendTo().
Referenced by SendData().
Here is the call graph for this function:
Here is the caller graph for this function:Receive data.
| socket | The receiving socket. |
Definition at line 89 of file ipv4-static-routing-test-suite.cc.
References ns3::Socket::GetRxAvailable(), ns3::Packet::GetSize(), m_receivedPacket, max, NS_ASSERT, and ns3::Socket::Recv().
Referenced by DoRun().
Here is the call graph for this function:
Here is the caller graph for this function:Send data.
| socket | The sending socket. |
| to | Destination address. |
Definition at line 109 of file ipv4-static-routing-test-suite.cc.
References DoSendData(), ns3::Node::GetId(), ns3::Socket::GetNode(), m_receivedPacket, and ns3::Seconds().
Referenced by DoRun().
Here is the call graph for this function:
Here is the caller graph for this function:Received packet.
Definition at line 53 of file ipv4-static-routing-test-suite.cc.
Referenced by DoRun(), ReceivePkt(), and SendData().