A Discrete-Event Network Simulator
API
ns3::MeshPointDevice Class Reference

Virtual net device modeling mesh point. More...

#include "mesh-point-device.h"

+ Inheritance diagram for ns3::MeshPointDevice:
+ Collaboration diagram for ns3::MeshPointDevice:

Classes

struct  Statistics
 statistics counters More...
 

Public Member Functions

 MeshPointDevice ()
 C-tor create empty (without interfaces and protocols) mesh point. More...
 
virtual ~MeshPointDevice ()
 D-tor. More...
 
virtual void AddLinkChangeCallback (Callback< void > callback)
 
virtual void DoDispose ()
 Destructor implementation. More...
 
virtual Address GetAddress () const
 
virtual Address GetBroadcast () const
 
virtual Ptr< ChannelGetChannel () const
 
virtual uint32_t GetIfIndex () const
 
virtual uint16_t GetMtu () const
 
virtual Address GetMulticast (Ipv4Address multicastGroup) const
 Make and return a MAC multicast address using the provided multicast group. More...
 
virtual Address GetMulticast (Ipv6Address addr) const
 Get the MAC multicast address corresponding to the IPv6 address provided. More...
 
virtual Ptr< NodeGetNode () const
 
virtual bool IsBridge () const
 Return true if the net device is acting as a bridge. More...
 
virtual bool IsBroadcast () const
 
virtual bool IsLinkUp () const
 
virtual bool IsMulticast () const
 
virtual bool IsPointToPoint () const
 Return true if the net device is on a point-to-point link. More...
 
virtual bool NeedsArp () const
 
virtual bool Send (Ptr< Packet > packet, const Address &dest, uint16_t protocolNumber)
 
virtual bool SendFrom (Ptr< Packet > packet, const Address &source, const Address &dest, uint16_t protocolNumber)
 
virtual void SetAddress (Address a)
 Set the address of this interface. More...
 
virtual void SetIfIndex (const uint32_t index)
 
virtual bool SetMtu (const uint16_t mtu)
 
virtual void SetNode (Ptr< Node > node)
 
virtual void SetPromiscReceiveCallback (NetDevice::PromiscReceiveCallback cb)
 
virtual void SetReceiveCallback (NetDevice::ReceiveCallback cb)
 
virtual bool SupportsSendFrom () const
 
Interfaces
void AddInterface (Ptr< NetDevice > port)
 Attach new interface to the station. More...
 
uint32_t GetNInterfaces () const
 
Ptr< NetDeviceGetInterface (uint32_t id) const
 
std::vector< Ptr< NetDevice > > GetInterfaces () const
 
Protocols
void SetRoutingProtocol (Ptr< MeshL2RoutingProtocol > protocol)
 Register routing protocol to be used. Protocol must be already installed on this mesh point. More...
 
Ptr< MeshL2RoutingProtocolGetRoutingProtocol () const
 Access current routing protocol. More...
 
Statistics
void Report (std::ostream &os) const
 Print statistics counters. More...
 
void ResetStats ()
 Reset statistics counters. More...
 
- Public Member Functions inherited from ns3::NetDevice
virtual ~NetDevice ()
 
- Public Member Functions inherited from ns3::Object
 Object ()
 Constructor. More...
 
virtual ~Object ()
 Destructor. More...
 
void AggregateObject (Ptr< Object > other)
 Aggregate two Objects together. More...
 
void Dispose (void)
 Dispose of this Object. More...
 
AggregateIterator GetAggregateIterator (void) const
 Get an iterator to the Objects aggregated to this one. More...
 
virtual TypeId GetInstanceTypeId (void) const
 Get the most derived TypeId for this Object. More...
 
template<typename T >
Ptr< T > GetObject (void) const
 Get a pointer to the requested aggregated Object. More...
 
template<typename T >
Ptr< T > GetObject (TypeId tid) const
 Get a pointer to the requested aggregated Object by TypeId. More...
 
void Initialize (void)
 Invoke DoInitialize on all Objects aggregated to this one. More...
 
bool IsInitialized (void) const
 Check if the object has been initialized. More...
 
- Public Member Functions inherited from ns3::SimpleRefCount< Object, ObjectBase, ObjectDeleter >
 SimpleRefCount ()
 Default constructor. More...
 
 SimpleRefCount (const SimpleRefCount &o)
 Copy constructor. More...
 
uint32_t GetReferenceCount (void) const
 Get the reference count of the object. More...
 
SimpleRefCountoperator= (const SimpleRefCount &o)
 Assignment operator. More...
 
void Ref (void) const
 Increment the reference count. More...
 
void Unref (void) const
 Decrement the reference count. More...
 
- Public Member Functions inherited from ns3::ObjectBase
virtual ~ObjectBase ()
 Virtual destructor. More...
 
void GetAttribute (std::string name, AttributeValue &value) const
 Get the value of an attribute, raising fatal errors if unsuccessful. More...
 
bool GetAttributeFailSafe (std::string name, AttributeValue &value) const
 Get the value of an attribute without raising erros. More...
 
void SetAttribute (std::string name, const AttributeValue &value)
 Set a single attribute, raising fatal errors if unsuccessful. More...
 
bool SetAttributeFailSafe (std::string name, const AttributeValue &value)
 Set a single attribute without raising errors. More...
 
bool TraceConnect (std::string name, std::string context, const CallbackBase &cb)
 Connect a TraceSource to a Callback with a context. More...
 
bool TraceConnectWithoutContext (std::string name, const CallbackBase &cb)
 Connect a TraceSource to a Callback without a context. More...
 
bool TraceDisconnect (std::string name, std::string context, const CallbackBase &cb)
 Disconnect from a TraceSource a Callback previously connected with a context. More...
 
bool TraceDisconnectWithoutContext (std::string name, const CallbackBase &cb)
 Disconnect from a TraceSource a Callback previously connected without a context. More...
 

Static Public Member Functions

static TypeId GetTypeId ()
 Get the type ID. More...
 
- Static Public Member Functions inherited from ns3::NetDevice
static TypeId GetTypeId (void)
 Get the type ID. More...
 
- Static Public Member Functions inherited from ns3::Object
static TypeId GetTypeId (void)
 Register this type. More...
 
- Static Public Member Functions inherited from ns3::ObjectBase
static TypeId GetTypeId (void)
 Get the type ID. More...
 

Private Member Functions

void DoSend (bool success, Ptr< Packet > packet, Mac48Address src, Mac48Address dst, uint16_t protocol, uint32_t iface)
 Response callback for L2 routing protocol. More...
 
void Forward (Ptr< NetDevice > incomingPort, Ptr< const Packet > packet, uint16_t protocol, const Mac48Address src, const Mac48Address dst)
 Forward packet down to interfaces. More...
 
void ReceiveFromDevice (Ptr< NetDevice > device, Ptr< const Packet > packet, uint16_t protocol, Address const &source, Address const &destination, PacketType packetType)
 Receive packet from interface. More...
 

Private Attributes

Mac48Address m_address
 Mesh point MAC address, supposed to be the address of the first added interface. More...
 
Ptr< BridgeChannelm_channel
 Virtual channel for upper layers. More...
 
Statistics m_fwdStats
 forward statistics More...
 
std::vector< Ptr< NetDevice > > m_ifaces
 List of interfaces. More...
 
uint32_t m_ifIndex
 If index. More...
 
uint16_t m_mtu
 MTU in bytes. More...
 
Ptr< Nodem_node
 Parent node. More...
 
NetDevice::PromiscReceiveCallback m_promiscRxCallback
 Promisc receive action. More...
 
Ptr< MeshL2RoutingProtocolm_routingProtocol
 Current routing protocol, used mainly by GetRoutingProtocol. More...
 
NetDevice::ReceiveCallback m_rxCallback
 Receive action. More...
 
Statistics m_rxStats
 Counters. More...
 
Statistics m_txStats
 transmit statistics More...
 

Additional Inherited Members

- Public Types inherited from ns3::NetDevice
typedef void(* LinkChangeTracedCallback) (void)
 TracedCallback signature for link changed event. More...
 
enum  PacketType {
  PACKET_HOST = 1, NS3_PACKET_HOST = PACKET_HOST, PACKET_BROADCAST, NS3_PACKET_BROADCAST = PACKET_BROADCAST,
  PACKET_MULTICAST, NS3_PACKET_MULTICAST = PACKET_MULTICAST, PACKET_OTHERHOST, NS3_PACKET_OTHERHOST = PACKET_OTHERHOST
}
 Packet types are used as they are in Linux. More...
 
typedef Callback< bool, Ptr< NetDevice >, Ptr< const Packet >, uint16_t, const Address &, const Address &, enum PacketTypePromiscReceiveCallback
 
typedef Callback< bool, Ptr< NetDevice >, Ptr< const Packet >, uint16_t, const Address & > ReceiveCallback
 
- Protected Member Functions inherited from ns3::Object
 Object (const Object &o)
 Copy an Object. More...
 
virtual void DoInitialize (void)
 Initialize() implementation. More...
 
virtual void NotifyNewAggregate (void)
 Notify all Objects aggregated to this one of a new Object being aggregated. More...
 
- Protected Member Functions inherited from ns3::ObjectBase
void ConstructSelf (const AttributeConstructionList &attributes)
 Complete construction of ObjectBase; invoked by derived classes. More...
 
virtual void NotifyConstructionCompleted (void)
 Notifier called once the ObjectBase is fully constructed. More...
 

Detailed Description

Virtual net device modeling mesh point.

Mesh point is a virtual net device which is responsible for

  • Aggregating and coordinating 1..* real devices – mesh interfaces, see MeshInterfaceDevice class.
  • Hosting all mesh-related level 2 protocols.

One of hosted L2 protocols must inplement L2RoutingProtocol interface and is used for packets forwarding.

From the level 3 point of view MeshPointDevice is similar to BridgeNetDevice, but the packets, which going through may be changed (because L2 protocols may require their own headers or tags).

Attributes:

Todo:

Config Paths

ns3::MeshPointDevice is accessible through the following paths with Config::Set and Config::Connect:

  • "/NodeList/[i]/DeviceList/[i]/$ns3::MeshPointDevice"

Attributes

  • Mtu: The MAC-level Maximum Transmission Unit
    • Set with class: ns3::UintegerValue
    • Underlying type: uint16_t 0:65535
    • Initial value: 65535
    • Flags: construct write read
  • RoutingProtocol: The mesh routing protocol used by this mesh point.

No TraceSources are defined for this type.
Size of this type is 160 bytes (on a 64-bit architecture).

Definition at line 49 of file mesh-point-device.h.

Constructor & Destructor Documentation

ns3::MeshPointDevice::MeshPointDevice ( )

C-tor create empty (without interfaces and protocols) mesh point.

Definition at line 58 of file mesh-point-device.cc.

References m_channel, and NS_LOG_FUNCTION.

ns3::MeshPointDevice::~MeshPointDevice ( )
virtual

D-tor.

Definition at line 65 of file mesh-point-device.cc.

References m_channel, m_node, m_routingProtocol, and NS_LOG_FUNCTION.

Member Function Documentation

void ns3::MeshPointDevice::AddInterface ( Ptr< NetDevice port)

Attach new interface to the station.

Interface must support 48-bit MAC address and SendFrom method.

Parameters
portthe port used
Attention
Only MeshPointDevice can have IP address, but not individual interfaces.

Definition at line 359 of file mesh-point-device.cc.

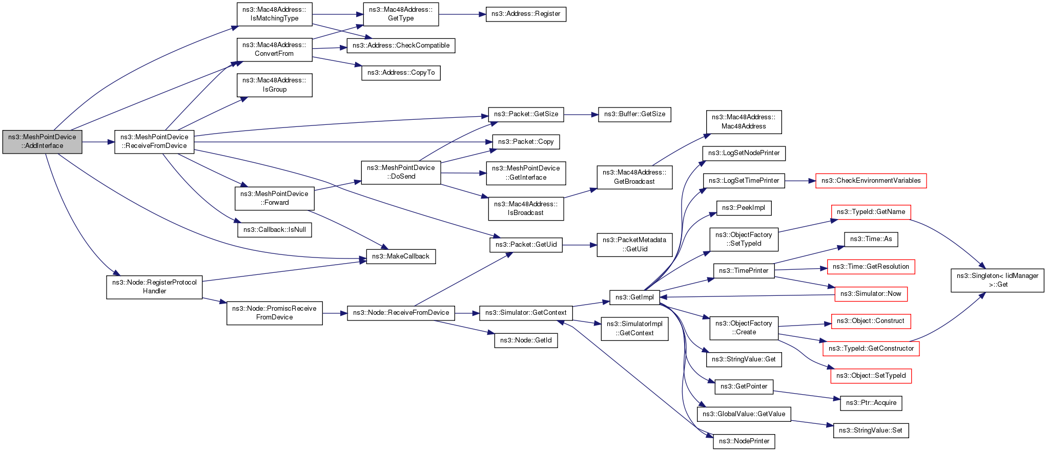
References ns3::Mac48Address::ConvertFrom(), ns3::Mac48Address::IsMatchingType(), m_address, m_channel, m_ifaces, m_node, ns3::MakeCallback(), NS_ASSERT, NS_FATAL_ERROR, NS_LOG_FUNCTION, ReceiveFromDevice(), and ns3::Node::RegisterProtocolHandler().

+ Here is the call graph for this function:

void ns3::MeshPointDevice::AddLinkChangeCallback ( Callback< void >  callback)
virtual
Parameters
callbackthe callback to invoke

Add a callback invoked whenever the link status changes to UP. This callback is typically used by the IP/ARP layer to flush the ARP cache and by IPv6 stack to flush NDISC cache whenever the link goes up.

Implements ns3::NetDevice.

Definition at line 210 of file mesh-point-device.cc.

References NS_LOG_FUNCTION, and NS_LOG_WARN.

void ns3::MeshPointDevice::DoDispose ( void  )
virtual

Destructor implementation.

This method is called by Dispose() or by the Object's destructor, whichever comes first.

Subclasses are expected to implement their real destruction code in an overriden version of this method and chain up to their parent's implementation once they are done. i.e, for simplicity, the destructor of every subclass should be empty and its content should be moved to the associated DoDispose() method.

It is safe to call GetObject() from within this method.

Reimplemented from ns3::Object.

Definition at line 74 of file mesh-point-device.cc.

References ns3::Object::DoDispose(), m_channel, m_ifaces, m_node, m_routingProtocol, and NS_LOG_FUNCTION.

+ Here is the call graph for this function:

void ns3::MeshPointDevice::DoSend ( bool  success,
Ptr< Packet packet,
Mac48Address  src,
Mac48Address  dst,
uint16_t  protocol,
uint32_t  iface 
)
private

Response callback for L2 routing protocol.

This will be executed when routing information is ready.

Parameters
successTrue is route found.
packetPacket to send
srcSource MAC address
dstDestination MAC address
protocolProtocol ID
ifaceInterface to use (ID) for send (decided by routing protocol). All interfaces will be used if outIface = 0xffffffff
Todo:
diagnose routing errors

Definition at line 419 of file mesh-point-device.cc.

References ns3::MeshPointDevice::Statistics::broadcastData, ns3::MeshPointDevice::Statistics::broadcastDataBytes, ns3::Packet::Copy(), GetInterface(), ns3::Packet::GetSize(), ns3::Mac48Address::IsBroadcast(), m_address, m_fwdStats, m_ifaces, m_txStats, NS_LOG_DEBUG, NS_LOG_FUNCTION, ns3::MeshPointDevice::Statistics::unicastData, and ns3::MeshPointDevice::Statistics::unicastDataBytes.

Referenced by Forward(), Send(), and SendFrom().

+ Here is the call graph for this function:

+ Here is the caller graph for this function:

void ns3::MeshPointDevice::Forward ( Ptr< NetDevice incomingPort,
Ptr< const Packet packet,
uint16_t  protocol,
const Mac48Address  src,
const Mac48Address  dst 
)
private

Forward packet down to interfaces.

Parameters
incomingPortthe incoming port
packetthe packet to forward
protocolthe protocol
srcthe source MAC address
dstthe destination MAC address

Definition at line 137 of file mesh-point-device.cc.

References DoSend(), m_address, m_routingProtocol, ns3::MakeCallback(), NS_LOG_DEBUG, and NS_LOG_FUNCTION.

Referenced by ReceiveFromDevice().

+ Here is the call graph for this function:

+ Here is the caller graph for this function:

Address ns3::MeshPointDevice::GetAddress ( ) const
virtual
Returns
the current Address of this interface.

Implements ns3::NetDevice.

Definition at line 173 of file mesh-point-device.cc.

References m_address, and NS_LOG_FUNCTION.

Address ns3::MeshPointDevice::GetBroadcast ( ) const
virtual
Returns
the broadcast address supported by this netdevice.

Calling this method is invalid if IsBroadcast returns not true.

Implements ns3::NetDevice.

Definition at line 225 of file mesh-point-device.cc.

References NS_LOG_FUNCTION.

Ptr< Channel > ns3::MeshPointDevice::GetChannel ( ) const
virtual
Returns
the channel this NetDevice is connected to. The value returned can be zero if the NetDevice is not yet connected to any channel or if the underlying NetDevice has no concept of a channel. i.e., callers must check for zero and be ready to handle it.

Implements ns3::NetDevice.

Definition at line 166 of file mesh-point-device.cc.

References m_channel, and NS_LOG_FUNCTION.

uint32_t ns3::MeshPointDevice::GetIfIndex ( ) const
virtual
Returns
index ifIndex of the device

Implements ns3::NetDevice.

Definition at line 159 of file mesh-point-device.cc.

References m_ifIndex, and NS_LOG_FUNCTION.

Ptr< NetDevice > ns3::MeshPointDevice::GetInterface ( uint32_t  id) const
Returns
interface device by its index (aka ID)
Parameters
idis interface id, 0 <= id < GetNInterfaces

Definition at line 340 of file mesh-point-device.cc.

References m_ifaces, NS_FATAL_ERROR, and NS_LOG_FUNCTION.

Referenced by DoSend().

+ Here is the caller graph for this function:

std::vector< Ptr< NetDevice > > ns3::MeshPointDevice::GetInterfaces ( ) const
Returns
vector of interfaces

Definition at line 354 of file mesh-point-device.cc.

References m_ifaces.

uint16_t ns3::MeshPointDevice::GetMtu ( ) const
virtual
Returns
the link-level MTU in bytes for this interface.

This value is typically used by the IP layer to perform IP fragmentation when needed.

Implements ns3::NetDevice.

Definition at line 196 of file mesh-point-device.cc.

References m_mtu, and NS_LOG_FUNCTION.

Referenced by GetTypeId().

+ Here is the caller graph for this function:

Address ns3::MeshPointDevice::GetMulticast ( Ipv4Address  multicastGroup) const
virtual

Make and return a MAC multicast address using the provided multicast group.

RFC 1112 says that an Ipv4 host group address is mapped to an Ethernet multicast address by placing the low-order 23-bits of the IP address into the low-order 23 bits of the Ethernet multicast address 01-00-5E-00-00-00 (hex). Similar RFCs exist for Ipv6 and Eui64 mappings. This method performs the multicast address creation function appropriate to the underlying MAC address of the device. This MAC address is encapsulated in an abstract Address to avoid dependencies on the exact MAC address format.

In the case of net devices that do not support multicast, clients are expected to test NetDevice::IsMulticast and avoid attempting to map multicast packets. Subclasses of NetDevice that do support multicasting are expected to override this method and provide an implementation appropriate to the particular device.

Parameters
multicastGroupThe IP address for the multicast group destination of the packet.
Returns
The MAC multicast Address used to send packets to the provided multicast group.
Warning
Calling this method is invalid if IsMulticast returns not true.
See also
IsMulticast()

Implements ns3::NetDevice.

Definition at line 239 of file mesh-point-device.cc.

References ns3::Mac48Address::GetMulticast(), and NS_LOG_FUNCTION.

+ Here is the call graph for this function:

Address ns3::MeshPointDevice::GetMulticast ( Ipv6Address  addr) const
virtual

Get the MAC multicast address corresponding to the IPv6 address provided.

Parameters
addrIPv6 address
Returns
the MAC multicast address
Warning
Calling this method is invalid if IsMulticast returns not true.

Implements ns3::NetDevice.

Definition at line 323 of file mesh-point-device.cc.

References ns3::Mac48Address::GetMulticast(), and NS_LOG_FUNCTION.

+ Here is the call graph for this function:

uint32_t ns3::MeshPointDevice::GetNInterfaces ( void  ) const
Returns
number of interfaces

Definition at line 333 of file mesh-point-device.cc.

References m_ifaces, and NS_LOG_FUNCTION.

Ptr< Node > ns3::MeshPointDevice::GetNode ( ) const
virtual
Returns
the node base class which contains this network interface.

When a subclass needs to get access to the underlying node base class to print the nodeid for example, it can invoke this method.

Implements ns3::NetDevice.

Definition at line 281 of file mesh-point-device.cc.

References m_node, and NS_LOG_FUNCTION.

Ptr< MeshL2RoutingProtocol > ns3::MeshPointDevice::GetRoutingProtocol ( void  ) const

Access current routing protocol.

Definition at line 412 of file mesh-point-device.cc.

References m_routingProtocol, and NS_LOG_FUNCTION.

Referenced by GetTypeId().

+ Here is the caller graph for this function:

TypeId ns3::MeshPointDevice::GetTypeId ( void  )
static

Get the type ID.

Returns
the object TypeId

Definition at line 37 of file mesh-point-device.cc.

References GetMtu(), GetRoutingProtocol(), ns3::MakePointerAccessor(), ns3::MakePointerChecker(), ns3::MakeUintegerAccessor(), SetMtu(), ns3::TypeId::SetParent(), and SetRoutingProtocol().

+ Here is the call graph for this function:

bool ns3::MeshPointDevice::IsBridge ( ) const
virtual

Return true if the net device is acting as a bridge.

Returns
value of m_isBridge flag

Implements ns3::NetDevice.

Definition at line 254 of file mesh-point-device.cc.

References NS_LOG_FUNCTION.

bool ns3::MeshPointDevice::IsBroadcast ( ) const
virtual
Returns
true if this interface supports a broadcast address, false otherwise.

Implements ns3::NetDevice.

Definition at line 218 of file mesh-point-device.cc.

References NS_LOG_FUNCTION.

bool ns3::MeshPointDevice::IsLinkUp ( ) const
virtual
Returns
true if link is up; false otherwise

Implements ns3::NetDevice.

Definition at line 203 of file mesh-point-device.cc.

References NS_LOG_FUNCTION.

bool ns3::MeshPointDevice::IsMulticast ( ) const
virtual
Returns
value of m_isMulticast flag

Implements ns3::NetDevice.

Definition at line 232 of file mesh-point-device.cc.

References NS_LOG_FUNCTION.

bool ns3::MeshPointDevice::IsPointToPoint ( ) const
virtual

Return true if the net device is on a point-to-point link.

Returns
value of m_isPointToPoint flag

Implements ns3::NetDevice.

Definition at line 247 of file mesh-point-device.cc.

References NS_LOG_FUNCTION.

bool ns3::MeshPointDevice::NeedsArp ( ) const
virtual
Returns
true if ARP is needed, false otherwise.

Called by higher-layers to check if this NetDevice requires ARP to be used.

Implements ns3::NetDevice.

Definition at line 295 of file mesh-point-device.cc.

References NS_LOG_FUNCTION.

void ns3::MeshPointDevice::ReceiveFromDevice ( Ptr< NetDevice device,
Ptr< const Packet packet,
uint16_t  protocol,
Address const &  source,
Address const &  destination,
PacketType  packetType 
)
private

Receive packet from interface.

Parameters
devicethe device to receive from
packetthe received packet
protocolthe protocol
sourcethe source address
destinationthe destination address
packetTypethe packet type

Definition at line 94 of file mesh-point-device.cc.

References ns3::MeshPointDevice::Statistics::broadcastData, ns3::MeshPointDevice::Statistics::broadcastDataBytes, ns3::Mac48Address::ConvertFrom(), ns3::Packet::Copy(), Forward(), ns3::Packet::GetSize(), ns3::Packet::GetUid(), ns3::Mac48Address::IsGroup(), ns3::Callback< R, T1, T2, T3, T4, T5, T6, T7, T8, T9 >::IsNull(), m_address, m_promiscRxCallback, m_routingProtocol, m_rxCallback, m_rxStats, NS_LOG_DEBUG, NS_LOG_FUNCTION, ns3::MeshPointDevice::Statistics::unicastData, and ns3::MeshPointDevice::Statistics::unicastDataBytes.

Referenced by AddInterface().

+ Here is the call graph for this function:

+ Here is the caller graph for this function:

void ns3::MeshPointDevice::ResetStats ( )

Reset statistics counters.

Definition at line 483 of file mesh-point-device.cc.

References m_fwdStats, m_rxStats, m_txStats, and NS_LOG_FUNCTION.

bool ns3::MeshPointDevice::Send ( Ptr< Packet packet,
const Address dest,
uint16_t  protocolNumber 
)
virtual
Parameters
packetpacket sent from above down to Network Device
destmac address of the destination (already resolved)
protocolNumberidentifies the type of payload contained in this packet. Used to call the right L3Protocol when the packet is received.

Called from higher layer to send packet into Network Device to the specified destination Address

Returns
whether the Send operation succeeded

Implements ns3::NetDevice.

Definition at line 261 of file mesh-point-device.cc.

References ns3::Mac48Address::ConvertFrom(), DoSend(), m_address, m_ifIndex, m_routingProtocol, ns3::MakeCallback(), and NS_LOG_FUNCTION.

+ Here is the call graph for this function:

bool ns3::MeshPointDevice::SendFrom ( Ptr< Packet packet,
const Address source,
const Address dest,
uint16_t  protocolNumber 
)
virtual
Parameters
packetpacket sent from above down to Network Device
sourcesource mac address (so called "MAC spoofing")
destmac address of the destination (already resolved)
protocolNumberidentifies the type of payload contained in this packet. Used to call the right L3Protocol when the packet is received.

Called from higher layer to send packet into Network Device with the specified source and destination Addresses.

Returns
whether the Send operation succeeded

Implements ns3::NetDevice.

Definition at line 270 of file mesh-point-device.cc.

References ns3::Mac48Address::ConvertFrom(), DoSend(), m_ifIndex, m_routingProtocol, ns3::MakeCallback(), and NS_LOG_FUNCTION.

+ Here is the call graph for this function:

void ns3::MeshPointDevice::SetAddress ( Address  address)
virtual

Set the address of this interface.

Parameters
addressaddress to set

Implements ns3::NetDevice.

Definition at line 180 of file mesh-point-device.cc.

References ns3::Mac48Address::ConvertFrom(), m_address, NS_LOG_FUNCTION, and NS_LOG_WARN.

+ Here is the call graph for this function:

void ns3::MeshPointDevice::SetIfIndex ( const uint32_t  index)
virtual
Parameters
indexifIndex of the device

Implements ns3::NetDevice.

Definition at line 152 of file mesh-point-device.cc.

References m_ifIndex, and NS_LOG_FUNCTION.

bool ns3::MeshPointDevice::SetMtu ( const uint16_t  mtu)
virtual
Parameters
mtuMTU value, in bytes, to set for the device
Returns
whether the MTU value was within legal bounds

Override for default MTU defined on a per-type basis.

Implements ns3::NetDevice.

Definition at line 188 of file mesh-point-device.cc.

References m_mtu, and NS_LOG_FUNCTION.

Referenced by GetTypeId().

+ Here is the caller graph for this function:

void ns3::MeshPointDevice::SetNode ( Ptr< Node node)
virtual
Parameters
nodethe node associated to this netdevice.

This method is called from ns3::Node::AddDevice.

Implements ns3::NetDevice.

Definition at line 288 of file mesh-point-device.cc.

References m_node, and NS_LOG_FUNCTION.

void ns3::MeshPointDevice::SetPromiscReceiveCallback ( NetDevice::PromiscReceiveCallback  cb)
virtual
Parameters
cbcallback to invoke whenever a packet has been received in promiscuous mode and must be forwarded to the higher layers.

Enables netdevice promiscuous mode and sets the callback that will handle promiscuous mode packets. Note, promiscuous mode packets means all packets, including those packets that can be sensed by the netdevice but which are intended to be received by other hosts.

Implements ns3::NetDevice.

Definition at line 309 of file mesh-point-device.cc.

References m_promiscRxCallback, and NS_LOG_FUNCTION.

void ns3::MeshPointDevice::SetReceiveCallback ( NetDevice::ReceiveCallback  cb)
virtual
Parameters
cbcallback to invoke whenever a packet has been received and must be forwarded to the higher layers.

Set the callback to be used to notify higher layers when a packet has been received.

Implements ns3::NetDevice.

Definition at line 302 of file mesh-point-device.cc.

References m_rxCallback, and NS_LOG_FUNCTION.

void ns3::MeshPointDevice::SetRoutingProtocol ( Ptr< MeshL2RoutingProtocol protocol)

Register routing protocol to be used. Protocol must be already installed on this mesh point.

Definition at line 403 of file mesh-point-device.cc.

References m_routingProtocol, NS_ASSERT_MSG, NS_LOG_FUNCTION, and ns3::PeekPointer().

Referenced by GetTypeId().

+ Here is the call graph for this function:

+ Here is the caller graph for this function:

bool ns3::MeshPointDevice::SupportsSendFrom ( ) const
virtual
Returns
true if this interface supports a bridging mode, false otherwise.

Implements ns3::NetDevice.

Definition at line 316 of file mesh-point-device.cc.

References NS_LOG_FUNCTION.

Member Data Documentation

Mac48Address ns3::MeshPointDevice::m_address
private

Mesh point MAC address, supposed to be the address of the first added interface.

Definition at line 175 of file mesh-point-device.h.

Referenced by AddInterface(), DoSend(), Forward(), GetAddress(), ReceiveFromDevice(), Send(), and SetAddress().

Ptr<BridgeChannel> ns3::MeshPointDevice::m_channel
private

Virtual channel for upper layers.

Definition at line 185 of file mesh-point-device.h.

Referenced by AddInterface(), DoDispose(), GetChannel(), MeshPointDevice(), and ~MeshPointDevice().

Statistics ns3::MeshPointDevice::m_fwdStats
private

forward statistics

Definition at line 203 of file mesh-point-device.h.

Referenced by DoSend(), Report(), and ResetStats().

std::vector< Ptr<NetDevice> > ns3::MeshPointDevice::m_ifaces
private

List of interfaces.

Definition at line 179 of file mesh-point-device.h.

Referenced by AddInterface(), DoDispose(), DoSend(), GetInterface(), GetInterfaces(), and GetNInterfaces().

uint32_t ns3::MeshPointDevice::m_ifIndex
private

If index.

Definition at line 181 of file mesh-point-device.h.

Referenced by GetIfIndex(), Send(), SendFrom(), and SetIfIndex().

uint16_t ns3::MeshPointDevice::m_mtu
private

MTU in bytes.

Definition at line 183 of file mesh-point-device.h.

Referenced by GetMtu(), and SetMtu().

Ptr<Node> ns3::MeshPointDevice::m_node
private

Parent node.

Definition at line 177 of file mesh-point-device.h.

Referenced by AddInterface(), DoDispose(), GetNode(), SetNode(), and ~MeshPointDevice().

NetDevice::PromiscReceiveCallback ns3::MeshPointDevice::m_promiscRxCallback
private

Promisc receive action.

Definition at line 173 of file mesh-point-device.h.

Referenced by ReceiveFromDevice(), and SetPromiscReceiveCallback().

Ptr<MeshL2RoutingProtocol> ns3::MeshPointDevice::m_routingProtocol
private

Current routing protocol, used mainly by GetRoutingProtocol.

Definition at line 187 of file mesh-point-device.h.

Referenced by DoDispose(), Forward(), GetRoutingProtocol(), ReceiveFromDevice(), Send(), SendFrom(), SetRoutingProtocol(), and ~MeshPointDevice().

NetDevice::ReceiveCallback ns3::MeshPointDevice::m_rxCallback
private

Receive action.

Definition at line 171 of file mesh-point-device.h.

Referenced by ReceiveFromDevice(), and SetReceiveCallback().

Statistics ns3::MeshPointDevice::m_rxStats
private

Counters.

receive statistics

Definition at line 201 of file mesh-point-device.h.

Referenced by ReceiveFromDevice(), Report(), and ResetStats().

Statistics ns3::MeshPointDevice::m_txStats
private

transmit statistics

Definition at line 202 of file mesh-point-device.h.

Referenced by DoSend(), Report(), and ResetStats().


The documentation for this class was generated from the following files: