A Discrete-Event Network Simulator
API
ns3::RealtimeSimulatorImpl Class Reference

Realtime version of SimulatorImpl. More...

#include "realtime-simulator-impl.h"

+ Inheritance diagram for ns3::RealtimeSimulatorImpl:
+ Collaboration diagram for ns3::RealtimeSimulatorImpl:

Public Types

enum  SynchronizationMode { SYNC_BEST_EFFORT, SYNC_HARD_LIMIT }
 What to do when we can't maintain real time synchrony. More...
 

Public Member Functions

 RealtimeSimulatorImpl ()
 Constructor. More...
 
 ~RealtimeSimulatorImpl ()
 Destructor. More...
 
virtual void Cancel (const EventId &ev)
 Set the cancel bit on this event: the event's associated function will not be invoked when it expires. More...
 
virtual void Destroy ()
 Execute the events scheduled with ScheduleDestroy(). More...
 
virtual uint32_t GetContext (void) const
 Get the current simulation context. More...
 
virtual Time GetDelayLeft (const EventId &id) const
 Get the remaining time until this event will execute. More...
 
Time GetHardLimit (void) const
 Get the current fatal error threshold for SynchronizationMode SYNC_HARD_LIMIT. More...
 
virtual Time GetMaximumSimulationTime (void) const
 Get the maximum representable simulation time. More...
 
RealtimeSimulatorImpl::SynchronizationMode GetSynchronizationMode (void) const
 Get the SynchronizationMode. More...
 
virtual uint32_t GetSystemId (void) const
 Get the system id of this simulator. More...
 
virtual bool IsExpired (const EventId &ev) const
 Check if an event has already run or been cancelled. More...
 
virtual bool IsFinished (void) const
 Check if the simulation should finish. More...
 
virtual Time Now (void) const
 Return the current simulation virtual time. More...
 
Time RealtimeNow (void) const
 Get the current real time from the synchronizer. More...
 
virtual void Remove (const EventId &ev)
 Remove an event from the event list. More...
 
virtual void Run (void)
 Run the simulation. More...
 
virtual EventId Schedule (const Time &delay, EventImpl *event)
 Schedule a future event execution (in the same context). More...
 
virtual EventId ScheduleDestroy (EventImpl *event)
 Schedule an event to run at the end of the simulation, after the Stop() time or condition has been reached. More...
 
virtual EventId ScheduleNow (EventImpl *event)
 Schedule an event to run at the current virtual time. More...
 
void ScheduleRealtime (const Time &delay, EventImpl *event)
 Schedule a future event execution (in the same context). More...
 
void ScheduleRealtimeNow (EventImpl *event)
 Schedule an event to run at the current virtual time. More...
 
void ScheduleRealtimeNowWithContext (uint32_t context, EventImpl *event)
 Schedule an event to run at the current virtual time. More...
 
void ScheduleRealtimeWithContext (uint32_t context, const Time &delay, EventImpl *event)
 Schedule a future event execution (in a different context). More...
 
virtual void ScheduleWithContext (uint32_t context, const Time &delay, EventImpl *event)
 Schedule a future event execution (in a different context). More...
 
void SetHardLimit (Time limit)
 Set the fatal error threshold for SynchronizationMode SYNC_HARD_LIMIT. More...
 
virtual void SetScheduler (ObjectFactory schedulerFactory)
 Set the Scheduler to be used to manage the event list. More...
 
void SetSynchronizationMode (RealtimeSimulatorImpl::SynchronizationMode mode)
 Set the SynchronizationMode. More...
 
virtual void Stop (void)
 Tell the Simulator the calling event should be the last one executed. More...
 
virtual void Stop (const Time &delay)
 Schedule the time delay until the Simulator should stop. More...
 
- Public Member Functions inherited from ns3::Object
 Object ()
 Constructor. More...
 
virtual ~Object ()
 Destructor. More...
 
void AggregateObject (Ptr< Object > other)
 Aggregate two Objects together. More...
 
void Dispose (void)
 Dispose of this Object. More...
 
AggregateIterator GetAggregateIterator (void) const
 Get an iterator to the Objects aggregated to this one. More...
 
virtual TypeId GetInstanceTypeId (void) const
 Get the most derived TypeId for this Object. More...
 
template<typename T >
Ptr< T > GetObject (void) const
 Get a pointer to the requested aggregated Object. More...
 
template<typename T >
Ptr< T > GetObject (TypeId tid) const
 Get a pointer to the requested aggregated Object by TypeId. More...
 
void Initialize (void)
 Invoke DoInitialize on all Objects aggregated to this one. More...
 
bool IsInitialized (void) const
 Check if the object has been initialized. More...
 
- Public Member Functions inherited from ns3::SimpleRefCount< Object, ObjectBase, ObjectDeleter >
 SimpleRefCount ()
 Default constructor. More...
 
 SimpleRefCount (const SimpleRefCount &o)
 Copy constructor. More...
 
uint32_t GetReferenceCount (void) const
 Get the reference count of the object. More...
 
SimpleRefCountoperator= (const SimpleRefCount &o)
 Assignment operator. More...
 
void Ref (void) const
 Increment the reference count. More...
 
void Unref (void) const
 Decrement the reference count. More...
 
- Public Member Functions inherited from ns3::ObjectBase
virtual ~ObjectBase ()
 Virtual destructor. More...
 
void GetAttribute (std::string name, AttributeValue &value) const
 Get the value of an attribute, raising fatal errors if unsuccessful. More...
 
bool GetAttributeFailSafe (std::string name, AttributeValue &value) const
 Get the value of an attribute without raising erros. More...
 
void SetAttribute (std::string name, const AttributeValue &value)
 Set a single attribute, raising fatal errors if unsuccessful. More...
 
bool SetAttributeFailSafe (std::string name, const AttributeValue &value)
 Set a single attribute without raising errors. More...
 
bool TraceConnect (std::string name, std::string context, const CallbackBase &cb)
 Connect a TraceSource to a Callback with a context. More...
 
bool TraceConnectWithoutContext (std::string name, const CallbackBase &cb)
 Connect a TraceSource to a Callback without a context. More...
 
bool TraceDisconnect (std::string name, std::string context, const CallbackBase &cb)
 Disconnect from a TraceSource a Callback previously connected with a context. More...
 
bool TraceDisconnectWithoutContext (std::string name, const CallbackBase &cb)
 Disconnect from a TraceSource a Callback previously connected without a context. More...
 

Static Public Member Functions

static TypeId GetTypeId (void)
 Get the registered TypeId for this class. More...
 
- Static Public Member Functions inherited from ns3::SimulatorImpl
static TypeId GetTypeId (void)
 Get the registered TypeId for this class. More...
 
- Static Public Member Functions inherited from ns3::Object
static TypeId GetTypeId (void)
 Register this type. More...
 
- Static Public Member Functions inherited from ns3::ObjectBase
static TypeId GetTypeId (void)
 Get the type ID. More...
 

Private Types

typedef std::list< EventIdDestroyEvents
 Container type for events to be run at destroy time. More...
 

Private Member Functions

virtual void DoDispose (void)
 Destructor implementation. More...
 
uint64_t NextTs (void) const
 Get the timestep of the next event. More...
 
void ProcessOneEvent (void)
 Process the next event. More...
 
bool Realtime (void) const
 Check that the Synchronizer is locked to the real time clock. More...
 
bool Running (void) const
 Is the simulator running? More...
 

Private Attributes

DestroyEvents m_destroyEvents
 Container for events to be run at destroy time. More...
 
Time m_hardLimit
 The maximum allowable drift from real-time in SYNC_HARD_LIMIT mode. More...
 
SystemThread::ThreadId m_main
 Main SystemThread. More...
 
SystemMutex m_mutex
 Mutex to control access to key state. More...
 
bool m_running
 Is the simulator currently running. More...
 
bool m_stop
 Has the stopping condition been reached? More...
 
SynchronizationMode m_synchronizationMode
 SynchronizationMode policy. More...
 
Ptr< Synchronizerm_synchronizer
 The synchronizer in use to track real time. More...
 
Mutex-protected variables.

These variables are protected by m_mutex.

Ptr< Schedulerm_events
 The event list. More...
 
int m_unscheduledEvents
 Unique id for the next event to be scheduled. More...
 
uint32_t m_uid
 Unique id of the current event. More...
 
uint32_t m_currentUid
 Timestep of the current event. More...
 
uint64_t m_currentTs
 Execution context. More...
 
uint32_t m_currentContext
 The event list. More...
 

Additional Inherited Members

- Protected Member Functions inherited from ns3::Object
 Object (const Object &o)
 Copy an Object. More...
 
virtual void DoInitialize (void)
 Initialize() implementation. More...
 
virtual void NotifyNewAggregate (void)
 Notify all Objects aggregated to this one of a new Object being aggregated. More...
 
- Protected Member Functions inherited from ns3::ObjectBase
void ConstructSelf (const AttributeConstructionList &attributes)
 Complete construction of ObjectBase; invoked by derived classes. More...
 
virtual void NotifyConstructionCompleted (void)
 Notifier called once the ObjectBase is fully constructed. More...
 

Detailed Description

Realtime version of SimulatorImpl.

Introspection did not find any typical Config paths.


Attributes

  • SynchronizationMode: What to do if the simulation cannot keep up with real time.
    • Set with class: ns3::EnumValue
    • Underlying type:
    • Initial value: BestEffort
    • Flags: construct write
  • HardLimit: Maximum acceptable real-time jitter (used in conjunction with SynchronizationMode=HardLimit)
    • Set with class: ns3::TimeValue
    • Underlying type: Time –9223372036854775808.0ns:+9223372036854775807.0ns
    • Initial value: +100000000.0ns
    • Flags: construct write read

No TraceSources are defined for this type.
Size of this type is 136 bytes (on a 64-bit architecture).

Definition at line 56 of file realtime-simulator-impl.h.

Member Typedef Documentation

Container type for events to be run at destroy time.

Definition at line 179 of file realtime-simulator-impl.h.

Constructor & Destructor Documentation

ns3::RealtimeSimulatorImpl::RealtimeSimulatorImpl ( )
ns3::RealtimeSimulatorImpl::~RealtimeSimulatorImpl ( )

Destructor.

Definition at line 101 of file realtime-simulator-impl.cc.

References NS_LOG_FUNCTION.

Member Function Documentation

void ns3::RealtimeSimulatorImpl::Cancel ( const EventId id)
virtual

Set the cancel bit on this event: the event's associated function will not be invoked when it expires.

This method has the same visible effect as the ns3::Simulator::Remove method but its algorithmic complexity is much lower: it has O(1) complexity. This method has the exact same semantics as ns3::EventId::Cancel. Note that it is not possible to cancel events which were scheduled for the "destroy" time. Doing so will result in a program error (crash).

Parameters
[in]idthe event to cancel

Implements ns3::SimulatorImpl.

Definition at line 751 of file realtime-simulator-impl.cc.

References IsExpired().

+ Here is the call graph for this function:

void ns3::RealtimeSimulatorImpl::Destroy ( )
virtual

Execute the events scheduled with ScheduleDestroy().

This method is typically invoked at the end of a simulation to avoid false-positive reports by a leak checker. After this method has been invoked, it is actually possible to restart a new simulation with a set of calls to Simulator::Run, Simulator::Schedule and Simulator::ScheduleWithContext.

Implements ns3::SimulatorImpl.

Definition at line 121 of file realtime-simulator-impl.cc.

References m_destroyEvents, NS_LOG_FUNCTION, and NS_LOG_LOGIC().

+ Here is the call graph for this function:

void ns3::RealtimeSimulatorImpl::DoDispose ( void  )
privatevirtual

Destructor implementation.

Reimplemented from ns3::Object.

Definition at line 107 of file realtime-simulator-impl.cc.

References ns3::Object::DoDispose(), ns3::Scheduler::Event::impl, m_events, m_synchronizer, NS_LOG_FUNCTION, and ns3::SimpleRefCount< T, PARENT, DELETER >::Unref().

+ Here is the call graph for this function:

uint32_t ns3::RealtimeSimulatorImpl::GetContext ( void  ) const
virtual

Get the current simulation context.

The simulation context is the ns-3 notion of a Logical Process. Events in a single context should only modify state associated with that context. Events for objects in other contexts should be scheduled with ScheduleWithContext() to track the context switches. In other words, events in different contexts should be mutually thread safe, by not modify overlapping model state.

In circumstances where the context can't be determined, such as during object initialization, the enum value NO_CONTEXT should be used.

Returns
The current simulation context

Implements ns3::SimulatorImpl.

Definition at line 816 of file realtime-simulator-impl.cc.

References m_currentContext.

Referenced by Schedule(), ScheduleNow(), ScheduleRealtime(), and ScheduleRealtimeNow().

+ Here is the caller graph for this function:

Time ns3::RealtimeSimulatorImpl::GetDelayLeft ( const EventId id) const
virtual

Get the remaining time until this event will execute.

Parameters
[in]idThe event id to analyse.
Returns
The delay left until the input event id expires. if the event is not running, this method returns zero.

Implements ns3::SimulatorImpl.

Definition at line 697 of file realtime-simulator-impl.cc.

References IsExpired(), m_currentTs, and ns3::TimeStep().

+ Here is the call graph for this function:

Time ns3::RealtimeSimulatorImpl::GetHardLimit ( void  ) const

Get the current fatal error threshold for SynchronizationMode SYNC_HARD_LIMIT.

Returns
The hard limit threshold.

Definition at line 843 of file realtime-simulator-impl.cc.

References m_hardLimit, and NS_LOG_FUNCTION.

Time ns3::RealtimeSimulatorImpl::GetMaximumSimulationTime ( void  ) const
virtual

Get the maximum representable simulation time.

Returns
The maximum simulation time at which an event can be scheduled.

The returned value will always be bigger than or equal to Simulator::Now.

Implements ns3::SimulatorImpl.

Definition at line 803 of file realtime-simulator-impl.cc.

References ns3::TimeStep().

+ Here is the call graph for this function:

RealtimeSimulatorImpl::SynchronizationMode ns3::RealtimeSimulatorImpl::GetSynchronizationMode ( void  ) const

Get the SynchronizationMode.

Returns
The current SynchronizationMode.

Definition at line 829 of file realtime-simulator-impl.cc.

References m_synchronizationMode, and NS_LOG_FUNCTION.

uint32_t ns3::RealtimeSimulatorImpl::GetSystemId ( void  ) const
virtual

Get the system id of this simulator.

The system id is the identifier for this simulator instance in a distributed simulation. For MPI this is the MPI rank.

Returns
The system id for this simulator.

Implements ns3::SimulatorImpl.

Definition at line 810 of file realtime-simulator-impl.cc.

TypeId ns3::RealtimeSimulatorImpl::GetTypeId ( void  )
static

Get the registered TypeId for this class.

Returns
The TypeId.

Definition at line 55 of file realtime-simulator-impl.cc.

References m_hardLimit, ns3::MakeEnumAccessor(), ns3::MakeEnumChecker(), ns3::MakeTimeAccessor(), ns3::MakeTimeChecker(), ns3::Seconds(), ns3::TypeId::SetParent(), SetSynchronizationMode(), SYNC_BEST_EFFORT, and SYNC_HARD_LIMIT.

+ Here is the call graph for this function:

bool ns3::RealtimeSimulatorImpl::IsExpired ( const EventId id) const
virtual

Check if an event has already run or been cancelled.

This method has O(1) complexity. Note that it is not possible to test for the expiration of events which were scheduled for the "destroy" time. Doing so will result in a program error (crash). An event is said to "expire" when it starts being scheduled which means that if the code executed by the event calls this function, it will get true.

Parameters
[in]idThe event to test for expiration.
Returns
true if the event has expired, false otherwise.

Implements ns3::SimulatorImpl.

Definition at line 760 of file realtime-simulator-impl.cc.

References m_currentTs, m_currentUid, and m_destroyEvents.

Referenced by Cancel(), GetDelayLeft(), and Remove().

+ Here is the caller graph for this function:

bool ns3::RealtimeSimulatorImpl::IsFinished ( void  ) const
virtual

Check if the simulation should finish.

Reasons to finish are because there are no more events lefts to be scheduled, or if simulation time has already reached the "stop time" (see Simulator::Stop()).

Returns
true if no more events or stop time reached.

Implements ns3::SimulatorImpl.

Definition at line 397 of file realtime-simulator-impl.cc.

References m_events, m_mutex, and m_stop.

uint64_t ns3::RealtimeSimulatorImpl::NextTs ( void  ) const
private

Get the timestep of the next event.

Returns
The timestep of the next event.

Definition at line 412 of file realtime-simulator-impl.cc.

References m_events, and NS_ASSERT_MSG.

Referenced by ProcessOneEvent().

+ Here is the caller graph for this function:

Time ns3::RealtimeSimulatorImpl::Now ( void  ) const
virtual

Return the current simulation virtual time.

Returns
The current virtual time.

Implements ns3::SimulatorImpl.

Definition at line 599 of file realtime-simulator-impl.cc.

References m_currentTs, and ns3::TimeStep().

+ Here is the call graph for this function:

void ns3::RealtimeSimulatorImpl::ProcessOneEvent ( void  )
private

Process the next event.

Definition at line 168 of file realtime-simulator-impl.cc.

References ns3::Time::GetTimeStep(), ns3::Scheduler::Event::impl, m_currentContext, m_currentTs, m_currentUid, m_events, m_hardLimit, m_mutex, m_synchronizationMode, m_synchronizer, m_unscheduledEvents, NextTs(), NS_ASSERT_MSG, NS_FATAL_ERROR, NS_LOG_LOGIC(), and SYNC_HARD_LIMIT.

Referenced by Run().

+ Here is the call graph for this function:

+ Here is the caller graph for this function:

bool ns3::RealtimeSimulatorImpl::Realtime ( void  ) const
private

Check that the Synchronizer is locked to the real time clock.

Returns
true if the Synchronizer is locked.

Definition at line 489 of file realtime-simulator-impl.cc.

References m_synchronizer.

Time ns3::RealtimeSimulatorImpl::RealtimeNow ( void  ) const

Get the current real time from the synchronizer.

Returns
The current real time.

Definition at line 669 of file realtime-simulator-impl.cc.

References m_synchronizer, and ns3::TimeStep().

+ Here is the call graph for this function:

void ns3::RealtimeSimulatorImpl::Remove ( const EventId id)
virtual

Remove an event from the event list.

This method has the same visible effect as the ns3::EventId::Cancel method but its algorithmic complexity is much higher: it has often O(log(n)) complexity, sometimes O(n), sometimes worse. Note that it is not possible to remove events which were scheduled for the "destroy" time. Doing so will result in a program error (crash).

Parameters
[in]idThe event to remove from the list of scheduled events.

Implements ns3::SimulatorImpl.

Definition at line 712 of file realtime-simulator-impl.cc.

References ns3::Scheduler::Event::impl, IsExpired(), m_destroyEvents, m_events, m_mutex, and m_unscheduledEvents.

+ Here is the call graph for this function:

void ns3::RealtimeSimulatorImpl::Run ( void  )
virtual

Run the simulation.

The simulation will run until one of:

  • No events are present anymore
  • The user called Simulator::Stop
  • The user called Simulator::Stop with a stop time and the expiration time of the next event to be processed is greater than or equal to the stop time.

Implements ns3::SimulatorImpl.

Definition at line 421 of file realtime-simulator-impl.cc.

References m_currentTs, m_events, m_main, m_mutex, m_running, m_stop, m_synchronizer, m_unscheduledEvents, NS_ASSERT_MSG, NS_LOG_FUNCTION, ProcessOneEvent(), and ns3::SystemThread::Self().

+ Here is the call graph for this function:

bool ns3::RealtimeSimulatorImpl::Running ( void  ) const
private

Is the simulator running?

Returns
true if we are running.

Definition at line 483 of file realtime-simulator-impl.cc.

References m_running.

EventId ns3::RealtimeSimulatorImpl::Schedule ( const Time delay,
EventImpl event 
)
virtual

Schedule a future event execution (in the same context).

Parameters
[in]delayDelay until the event expires.
[in]eventThe event to schedule.
Returns
A unique identifier for the newly-scheduled event.

Implements ns3::SimulatorImpl.

Definition at line 512 of file realtime-simulator-impl.cc.

References GetContext(), ns3::Time::GetTimeStep(), ns3::Scheduler::Event::impl, ns3::Time::IsPositive(), ns3::Scheduler::Event::key, ns3::Scheduler::EventKey::m_context, m_currentTs, m_events, m_mutex, m_synchronizer, ns3::Scheduler::EventKey::m_ts, ns3::Scheduler::EventKey::m_uid, m_uid, m_unscheduledEvents, ns3::Simulator::Now(), NS_ASSERT_MSG, NS_LOG_FUNCTION, and ns3::TimeStep().

+ Here is the call graph for this function:

EventId ns3::RealtimeSimulatorImpl::ScheduleDestroy ( EventImpl event)
virtual

Schedule an event to run at the end of the simulation, after the Stop() time or condition has been reached.

Parameters
[in]eventThe event to schedule.
Returns
A unique identifier for the newly-scheduled event.

Implements ns3::SimulatorImpl.

Definition at line 675 of file realtime-simulator-impl.cc.

References m_currentTs, m_destroyEvents, m_mutex, m_uid, and NS_LOG_FUNCTION.

EventId ns3::RealtimeSimulatorImpl::ScheduleNow ( EventImpl event)
virtual

Schedule an event to run at the current virtual time.

Parameters
[in]eventThe event to schedule.
Returns
A unique identifier for the newly-scheduled event.

Implements ns3::SimulatorImpl.

Definition at line 578 of file realtime-simulator-impl.cc.

References GetContext(), ns3::Scheduler::Event::impl, ns3::Scheduler::Event::key, ns3::Scheduler::EventKey::m_context, m_currentTs, m_events, m_mutex, m_synchronizer, ns3::Scheduler::EventKey::m_ts, ns3::Scheduler::EventKey::m_uid, m_uid, m_unscheduledEvents, and NS_LOG_FUNCTION.

+ Here is the call graph for this function:

void ns3::RealtimeSimulatorImpl::ScheduleRealtime ( const Time delay,
EventImpl event 
)

Schedule a future event execution (in the same context).

Parameters
[in]delayDelay until the event expires.
[in]eventThe event to schedule.
Returns
A unique identifier for the newly-scheduled event.

Definition at line 629 of file realtime-simulator-impl.cc.

References GetContext(), NS_LOG_FUNCTION, and ScheduleRealtimeWithContext().

+ Here is the call graph for this function:

void ns3::RealtimeSimulatorImpl::ScheduleRealtimeNow ( EventImpl event)

Schedule an event to run at the current virtual time.

Parameters
[in]eventThe event to schedule.
Returns
A unique identifier for the newly-scheduled event.

Definition at line 662 of file realtime-simulator-impl.cc.

References GetContext(), NS_LOG_FUNCTION, and ScheduleRealtimeNowWithContext().

+ Here is the call graph for this function:

void ns3::RealtimeSimulatorImpl::ScheduleRealtimeNowWithContext ( uint32_t  context,
EventImpl event 
)

Schedule an event to run at the current virtual time.

Parameters
[in]contextEvent context.
[in]eventThe event to schedule.

Definition at line 636 of file realtime-simulator-impl.cc.

References ns3::Scheduler::Event::impl, ns3::Scheduler::Event::key, ns3::Scheduler::EventKey::m_context, m_currentTs, m_events, m_mutex, m_running, m_synchronizer, ns3::Scheduler::EventKey::m_ts, ns3::Scheduler::EventKey::m_uid, m_uid, m_unscheduledEvents, NS_ASSERT_MSG, and NS_LOG_FUNCTION.

Referenced by ScheduleRealtimeNow().

+ Here is the caller graph for this function:

void ns3::RealtimeSimulatorImpl::ScheduleRealtimeWithContext ( uint32_t  context,
const Time delay,
EventImpl event 
)

Schedule a future event execution (in a different context).

This method is thread-safe: it can be called from any thread.

Parameters
[in]delayDelay until the event expires.
[in]contextEvent context.
[in]eventThe event to schedule.
Returns
A unique identifier for the newly-scheduled event.

Definition at line 608 of file realtime-simulator-impl.cc.

References ns3::Time::GetTimeStep(), ns3::Scheduler::Event::impl, ns3::Scheduler::Event::key, m_currentTs, m_events, m_mutex, m_synchronizer, ns3::Scheduler::EventKey::m_ts, ns3::Scheduler::EventKey::m_uid, m_uid, m_unscheduledEvents, NS_ASSERT_MSG, and NS_LOG_FUNCTION.

Referenced by ScheduleRealtime().

+ Here is the call graph for this function:

+ Here is the caller graph for this function:

void ns3::RealtimeSimulatorImpl::ScheduleWithContext ( uint32_t  context,
const Time delay,
EventImpl event 
)
virtual

Schedule a future event execution (in a different context).

This method is thread-safe: it can be called from any thread.

Parameters
[in]delayDelay until the event expires.
[in]contextEvent context.
[in]eventThe event to schedule.
Returns
A unique identifier for the newly-scheduled event.

Implements ns3::SimulatorImpl.

Definition at line 542 of file realtime-simulator-impl.cc.

References ns3::SystemThread::Equals(), ns3::Time::GetTimeStep(), ns3::Scheduler::Event::impl, ns3::Scheduler::Event::key, ns3::Scheduler::EventKey::m_context, m_currentTs, m_events, m_main, m_mutex, m_running, m_synchronizer, ns3::Scheduler::EventKey::m_ts, ns3::Scheduler::EventKey::m_uid, m_uid, m_unscheduledEvents, NS_ASSERT_MSG, and NS_LOG_FUNCTION.

+ Here is the call graph for this function:

void ns3::RealtimeSimulatorImpl::SetHardLimit ( Time  limit)

Set the fatal error threshold for SynchronizationMode SYNC_HARD_LIMIT.

Parameters
[in]limitThe maximum amount of real time we are allowed to fall behind before we trigger a fatal error.

Definition at line 836 of file realtime-simulator-impl.cc.

References m_hardLimit, and NS_LOG_FUNCTION.

void ns3::RealtimeSimulatorImpl::SetScheduler ( ObjectFactory  schedulerFactory)
virtual

Set the Scheduler to be used to manage the event list.

Parameters
[in]schedulerFactoryA new event scheduler factory.

The event scheduler can be set at any time: the events scheduled in the previous scheduler will be transferred to the new scheduler before we start to use it.

Implements ns3::SimulatorImpl.

Definition at line 146 of file realtime-simulator-impl.cc.

References ns3::ObjectFactory::Create(), m_events, m_mutex, and NS_LOG_FUNCTION.

+ Here is the call graph for this function:

void ns3::RealtimeSimulatorImpl::SetSynchronizationMode ( RealtimeSimulatorImpl::SynchronizationMode  mode)

Set the SynchronizationMode.

Parameters
[in]modeThe new SynchronizationMode.

Definition at line 822 of file realtime-simulator-impl.cc.

References m_synchronizationMode, and NS_LOG_FUNCTION.

Referenced by GetTypeId().

+ Here is the caller graph for this function:

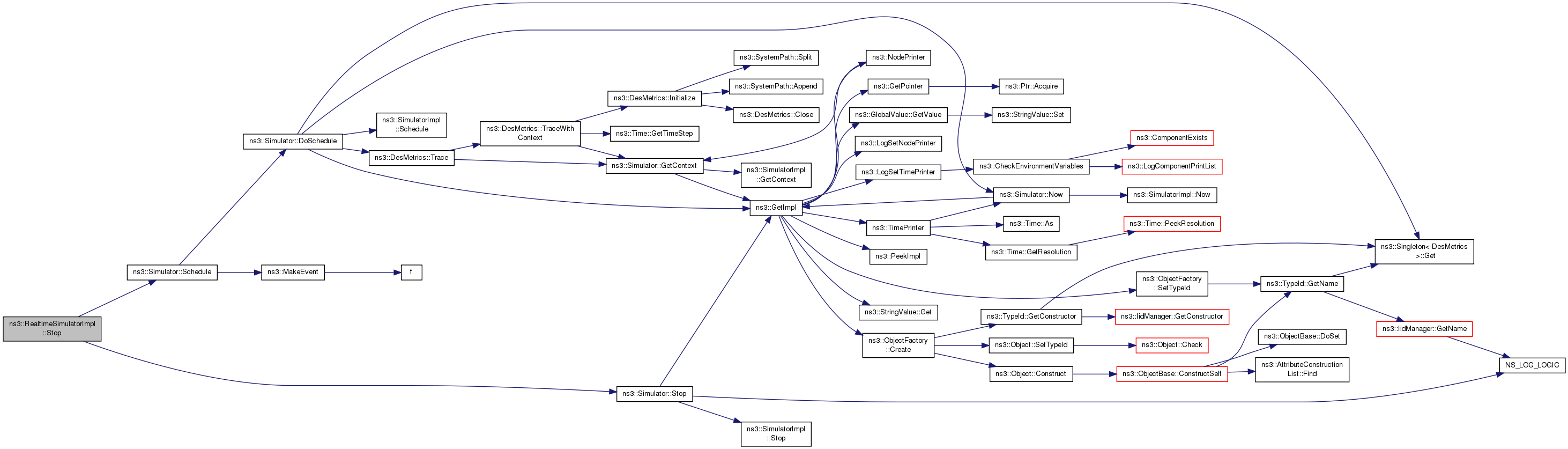
void ns3::RealtimeSimulatorImpl::Stop ( void  )
virtual

Tell the Simulator the calling event should be the last one executed.

If a running event invokes this method, it will be the last event executed by the Simulator::Run method before returning to the caller.

Implements ns3::SimulatorImpl.

Definition at line 495 of file realtime-simulator-impl.cc.

References m_stop, and NS_LOG_FUNCTION.

void ns3::RealtimeSimulatorImpl::Stop ( const Time delay)
virtual

Schedule the time delay until the Simulator should stop.

Force the Simulator::Run method to return to the caller when the expiration time of the next event to be processed is greater than or equal to the stop time. The stop time is relative to the current simulation time.

Parameters
[in]delayThe stop time, relative to the current time.

Implements ns3::SimulatorImpl.

Definition at line 502 of file realtime-simulator-impl.cc.

References NS_LOG_FUNCTION, ns3::Simulator::Schedule(), and ns3::Simulator::Stop().

+ Here is the call graph for this function:

Member Data Documentation

uint32_t ns3::RealtimeSimulatorImpl::m_currentContext
private

The event list.

Number of events in the event list.

Definition at line 204 of file realtime-simulator-impl.h.

Referenced by GetContext(), ProcessOneEvent(), and RealtimeSimulatorImpl().

uint32_t ns3::RealtimeSimulatorImpl::m_currentUid
private

Timestep of the current event.

Definition at line 200 of file realtime-simulator-impl.h.

Referenced by IsExpired(), ProcessOneEvent(), and RealtimeSimulatorImpl().

DestroyEvents ns3::RealtimeSimulatorImpl::m_destroyEvents
private

Container for events to be run at destroy time.

Definition at line 181 of file realtime-simulator-impl.h.

Referenced by Destroy(), IsExpired(), Remove(), and ScheduleDestroy().

Ptr<Scheduler> ns3::RealtimeSimulatorImpl::m_events
private
Time ns3::RealtimeSimulatorImpl::m_hardLimit
private

The maximum allowable drift from real-time in SYNC_HARD_LIMIT mode.

Definition at line 217 of file realtime-simulator-impl.h.

Referenced by GetHardLimit(), GetTypeId(), ProcessOneEvent(), and SetHardLimit().

SystemThread::ThreadId ns3::RealtimeSimulatorImpl::m_main
private

Main SystemThread.

Definition at line 220 of file realtime-simulator-impl.h.

Referenced by RealtimeSimulatorImpl(), Run(), and ScheduleWithContext().

SystemMutex ns3::RealtimeSimulatorImpl::m_mutex
mutableprivate
bool ns3::RealtimeSimulatorImpl::m_running
private

Is the simulator currently running.

Definition at line 185 of file realtime-simulator-impl.h.

Referenced by RealtimeSimulatorImpl(), Run(), Running(), ScheduleRealtimeNowWithContext(), and ScheduleWithContext().

bool ns3::RealtimeSimulatorImpl::m_stop
private

Has the stopping condition been reached?

Definition at line 183 of file realtime-simulator-impl.h.

Referenced by IsFinished(), RealtimeSimulatorImpl(), Run(), and Stop().

SynchronizationMode ns3::RealtimeSimulatorImpl::m_synchronizationMode
private

SynchronizationMode policy.

Definition at line 214 of file realtime-simulator-impl.h.

Referenced by GetSynchronizationMode(), ProcessOneEvent(), and SetSynchronizationMode().

Ptr<Synchronizer> ns3::RealtimeSimulatorImpl::m_synchronizer
private
uint32_t ns3::RealtimeSimulatorImpl::m_uid
private
int ns3::RealtimeSimulatorImpl::m_unscheduledEvents
private

The documentation for this class was generated from the following files: