Dsr fixed size header Format. More...
#include "dsr-fs-header.h"
Inheritance diagram for ns3::dsr::DsrFsHeader:
Collaboration diagram for ns3::dsr::DsrFsHeader:Public Member Functions | |
| DsrFsHeader () | |
| Constructor. More... | |
| virtual | ~DsrFsHeader () |
| Destructor. More... | |
| virtual uint32_t | Deserialize (Buffer::Iterator start) |
| Deserialize the packet. More... | |
| uint16_t | GetDestId () const |
| brief Get the dest ID of the header. More... | |
| virtual TypeId | GetInstanceTypeId () const |
| Get the instance type ID. More... | |
| uint8_t | GetMessageType () const |
| brief Get the message type of the header. More... | |
| uint8_t | GetNextHeader () const |
| Get the next header. More... | |
| uint16_t | GetPayloadLength () const |
| Get the payload length of the header. More... | |
| virtual uint32_t | GetSerializedSize () const |
| Get the serialized size of the packet. More... | |
| uint16_t | GetSourceId () const |
| brief Get the source ID of the header. More... | |
| virtual void | Print (std::ostream &os) const |
| Print some informations about the packet. More... | |
| virtual void | Serialize (Buffer::Iterator start) const |
| Serialize the packet. More... | |
| void | SetDestId (uint16_t destId) |
| brief Set the dest ID of the header. More... | |
| void | SetMessageType (uint8_t messageType) |
| brief Set the message type of the header. More... | |
| void | SetNextHeader (uint8_t protocol) |
| Set the "Next header" field. More... | |
| void | SetPayloadLength (uint16_t length) |
| brief Set the payload length of the header. More... | |
| void | SetSourceId (uint16_t sourceId) |
| brief Set the source ID of the header. More... | |
Public Member Functions inherited from ns3::Header | |
| virtual | ~Header () |
Public Member Functions inherited from ns3::ObjectBase | |
| virtual | ~ObjectBase () |
| Virtual destructor. More... | |
| void | GetAttribute (std::string name, AttributeValue &value) const |
| Get the value of an attribute, raising fatal errors if unsuccessful. More... | |
| bool | GetAttributeFailSafe (std::string name, AttributeValue &value) const |
| Get the value of an attribute without raising erros. More... | |
| void | SetAttribute (std::string name, const AttributeValue &value) |
| Set a single attribute, raising fatal errors if unsuccessful. More... | |
| bool | SetAttributeFailSafe (std::string name, const AttributeValue &value) |
| Set a single attribute without raising errors. More... | |
| bool | TraceConnect (std::string name, std::string context, const CallbackBase &cb) |
| Connect a TraceSource to a Callback with a context. More... | |
| bool | TraceConnectWithoutContext (std::string name, const CallbackBase &cb) |
| Connect a TraceSource to a Callback without a context. More... | |
| bool | TraceDisconnect (std::string name, std::string context, const CallbackBase &cb) |
| Disconnect from a TraceSource a Callback previously connected with a context. More... | |
| bool | TraceDisconnectWithoutContext (std::string name, const CallbackBase &cb) |
| Disconnect from a TraceSource a Callback previously connected without a context. More... | |
Static Public Member Functions | |
| static TypeId | GetTypeId () |
| Get the type identificator. More... | |
Static Public Member Functions inherited from ns3::Header | |
| static TypeId | GetTypeId (void) |
| Get the type ID. More... | |
Static Public Member Functions inherited from ns3::Chunk | |
| static TypeId | GetTypeId (void) |
| Get the type ID. More... | |
Static Public Member Functions inherited from ns3::ObjectBase | |
| static TypeId | GetTypeId (void) |
| Get the type ID. More... | |
Private Attributes | |
| Buffer | m_data |
| The data of the extension. More... | |
| uint16_t | m_destId |
| The destination node id. More... | |
| uint8_t | m_messageType |
| The type of the message. More... | |
| uint8_t | m_nextHeader |
| The "next header" field. More... | |
| uint16_t | m_payloadLen |
| The "payload length" field. More... | |
| uint16_t | m_sourceId |
| The source node id. More... | |
Additional Inherited Members | |
Protected Member Functions inherited from ns3::ObjectBase | |
| void | ConstructSelf (const AttributeConstructionList &attributes) |
| Complete construction of ObjectBase; invoked by derived classes. More... | |
| virtual void | NotifyConstructionCompleted (void) |
| Notifier called once the ObjectBase is fully constructed. More... | |
Related Functions inherited from ns3::ObjectBase | |
| static TypeId | GetObjectIid (void) |
| Ensure the TypeId for ObjectBase gets fully configured to anchor the inheritance tree properly. More... | |
Dsr fixed size header Format.
Introspection did not find any typical Config paths.
| 0 | 1 | 2 | 3 | 0 1 2 3 4 5 6 7 0 1 2 3 4 5 6 7 0 1 2 3 4 5 6 7 0 1 2 3 4 5 6 7 +-+-+-+-+-+-+-+-+-+-+-+-+-+-+-+-+-+-+-+-+-+-+-+-+-+-+-+-+-+-+-+-+ | Next Header |F| Reservd | Payload Length | +-+-+-+-+-+-+-+-+-+-+-+-+-+-+-+-+-+-+-+-+-+-+-+-+-+-+-+-+-+-+-+-+ | Options | +-+-+-+-+-+-+-+-+-+-+-+-+-+-+-+-+-+-+-+-+-+-+-+-+-+-+-+-+-+-+-+-+
The modified version of Dsr fixed size header Format
| 0 | 1 | 2 | 3 | 0 1 2 3 4 5 6 7 0 1 2 3 4 5 6 7 0 1 2 3 4 5 6 7 0 1 2 3 4 5 6 7 +-+-+-+-+-+-+-+-+-+-+-+-+-+-+-+-+-+-+-+-+-+-+-+-+-+-+-+-+-+-+-+-+ | Next Header |F| Message Type | Payload Length | +-+-+-+-+-+-+-+-+-+-+-+-+-+-+-+-+-+-+-+-+-+-+-+-+-+-+-+-+-+-+-+-+ | Source Id | Dest Id | +-+-+-+-+-+-+-+-+-+-+-+-+-+-+-+-+-+-+-+-+-+-+-+-+-+-+-+-+-+-+-+-+ | Options | +-+-+-+-+-+-+-+-+-+-+-+-+-+-+-+-+-+-+-+-+-+-+-+-+-+-+-+-+-+-+-+-+
No Attributes are defined for this type.
No TraceSources are defined for this type.
Size of this type is 48 bytes (on a 64-bit architecture).
Definition at line 79 of file dsr-fs-header.h.
| ns3::dsr::DsrFsHeader::DsrFsHeader | ( | ) |
Constructor.
Definition at line 60 of file dsr-fs-header.cc.
|
virtual |
Destructor.
Definition at line 70 of file dsr-fs-header.cc.
|
virtual |
Deserialize the packet.
| start | Buffer iterator |
Implements ns3::Header.
Reimplemented in ns3::dsr::DsrRoutingHeader.
Definition at line 150 of file dsr-fs-header.cc.
References ns3::Buffer::AddAtEnd(), ns3::Buffer::Begin(), data, GetPayloadLength(), GetSerializedSize(), ns3::Buffer::GetSize(), m_data, m_destId, m_messageType, m_nextHeader, m_payloadLen, m_sourceId, ns3::Buffer::Iterator::Read(), ns3::Buffer::Iterator::ReadU16(), ns3::Buffer::Iterator::ReadU8(), ns3::Buffer::RemoveAtEnd(), visualizer.core::start(), and ns3::Buffer::Iterator::Write().
Here is the call graph for this function:| uint16_t ns3::dsr::DsrFsHeader::GetDestId | ( | ) | const |
brief Get the dest ID of the header.
Definition at line 119 of file dsr-fs-header.cc.
References m_destId.
Referenced by ns3::dsr::DsrRouting::AddAckReqHeader(), Print(), ns3::dsr::DsrRoutingHeader::Print(), ns3::dsr::DsrRouting::PromiscReceive(), and ns3::dsr::DsrRoutingHeader::Serialize().
Here is the caller graph for this function:
|
virtual |
Get the instance type ID.
Implements ns3::ObjectBase.
Reimplemented in ns3::dsr::DsrRoutingHeader.
Definition at line 55 of file dsr-fs-header.cc.
References GetTypeId().
Here is the call graph for this function:| uint8_t ns3::dsr::DsrFsHeader::GetMessageType | ( | ) | const |
brief Get the message type of the header.
Definition at line 89 of file dsr-fs-header.cc.
References m_messageType.
Referenced by Print(), ns3::dsr::DsrRoutingHeader::Print(), ns3::dsr::DsrRouting::PromiscReceive(), and ns3::dsr::DsrRoutingHeader::Serialize().
Here is the caller graph for this function:| uint8_t ns3::dsr::DsrFsHeader::GetNextHeader | ( | ) | const |
Get the next header.
Definition at line 79 of file dsr-fs-header.cc.
References m_nextHeader.
Referenced by ns3::dsr::DsrRouting::AddAckReqHeader(), Print(), ns3::dsr::DsrRoutingHeader::Print(), ns3::dsr::DsrRouting::PromiscReceive(), ns3::dsr::DsrRouting::Receive(), and ns3::dsr::DsrRoutingHeader::Serialize().
Here is the caller graph for this function:| uint16_t ns3::dsr::DsrFsHeader::GetPayloadLength | ( | ) | const |
Get the payload length of the header.
Definition at line 99 of file dsr-fs-header.cc.
References m_payloadLen.
Referenced by Deserialize(), ns3::dsr::DsrRoutingHeader::Deserialize(), Print(), ns3::dsr::DsrRoutingHeader::Print(), and ns3::dsr::DsrRoutingHeader::Serialize().
Here is the caller graph for this function:
|
virtual |
Get the serialized size of the packet.
Implements ns3::Header.
Reimplemented in ns3::dsr::DsrRoutingHeader.
Definition at line 132 of file dsr-fs-header.cc.
Referenced by Deserialize().
Here is the caller graph for this function:| uint16_t ns3::dsr::DsrFsHeader::GetSourceId | ( | ) | const |
brief Get the source ID of the header.
Definition at line 109 of file dsr-fs-header.cc.
References m_sourceId.
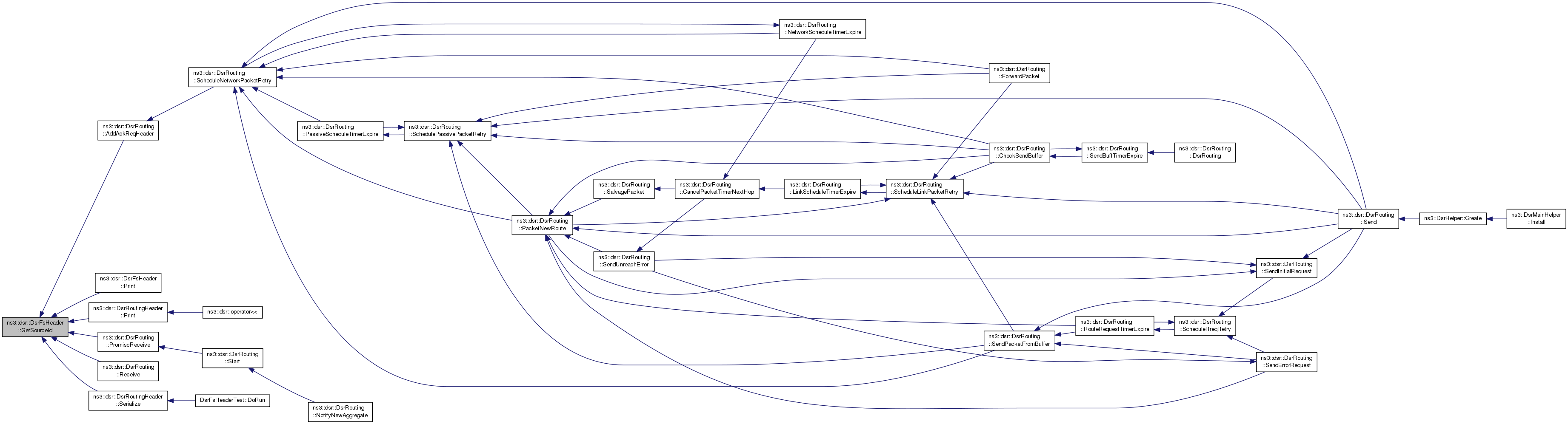
Referenced by ns3::dsr::DsrRouting::AddAckReqHeader(), Print(), ns3::dsr::DsrRoutingHeader::Print(), ns3::dsr::DsrRouting::PromiscReceive(), ns3::dsr::DsrRouting::Receive(), and ns3::dsr::DsrRoutingHeader::Serialize().
Here is the caller graph for this function:
|
static |
Get the type identificator.
Definition at line 45 of file dsr-fs-header.cc.
References ns3::TypeId::AddConstructor().
Referenced by GetInstanceTypeId().
Here is the call graph for this function:
Here is the caller graph for this function:
|
virtual |
Print some informations about the packet.
| os | output stream |
Implements ns3::Header.
Reimplemented in ns3::dsr::DsrRoutingHeader.
Definition at line 124 of file dsr-fs-header.cc.
References GetDestId(), GetMessageType(), GetNextHeader(), GetPayloadLength(), and GetSourceId().
Here is the call graph for this function:
|
virtual |
Serialize the packet.
| start | Buffer iterator |
Implements ns3::Header.
Reimplemented in ns3::dsr::DsrRoutingHeader.
Definition at line 137 of file dsr-fs-header.cc.
References ns3::Buffer::GetSize(), m_data, m_destId, m_messageType, m_nextHeader, m_payloadLen, m_sourceId, ns3::Buffer::PeekData(), visualizer.core::start(), ns3::Buffer::Iterator::Write(), ns3::Buffer::Iterator::WriteU16(), and ns3::Buffer::Iterator::WriteU8().
Here is the call graph for this function:| void ns3::dsr::DsrFsHeader::SetDestId | ( | uint16_t | destId | ) |
brief Set the dest ID of the header.
| destId | the destination ID of the header |
Definition at line 114 of file dsr-fs-header.cc.
References m_destId.
Referenced by ns3::dsr::DsrRouting::AddAckReqHeader(), ns3::dsr::DsrRouting::CheckSendBuffer(), ns3::dsr::DsrRoutingHeader::Deserialize(), ns3::dsr::DsrRouting::PacketNewRoute(), ns3::dsr::DsrOptionRreq::Process(), ns3::dsr::DsrOptionRrep::Process(), ns3::dsr::DsrRouting::SalvagePacket(), ns3::dsr::DsrRouting::Send(), ns3::dsr::DsrRouting::SendErrorRequest(), ns3::dsr::DsrRouting::SendGratuitousReply(), ns3::dsr::DsrRouting::SendInitialRequest(), ns3::dsr::DsrRouting::SendPacketFromBuffer(), and ns3::dsr::DsrRouting::SendUnreachError().
Here is the caller graph for this function:| void ns3::dsr::DsrFsHeader::SetMessageType | ( | uint8_t | messageType | ) |
brief Set the message type of the header.
| messageType | the message type of the header |
Definition at line 84 of file dsr-fs-header.cc.
References m_messageType.
Referenced by ns3::dsr::DsrRouting::AddAckReqHeader(), ns3::dsr::DsrRouting::CheckSendBuffer(), ns3::dsr::DsrRoutingHeader::Deserialize(), ns3::dsr::DsrRouting::PacketNewRoute(), ns3::dsr::DsrOptionRreq::Process(), ns3::dsr::DsrOptionRrep::Process(), ns3::dsr::DsrRouting::SalvagePacket(), ns3::dsr::DsrRouting::Send(), ns3::dsr::DsrRouting::SendErrorRequest(), ns3::dsr::DsrRouting::SendGratuitousReply(), ns3::dsr::DsrRouting::SendInitialRequest(), ns3::dsr::DsrRouting::SendPacketFromBuffer(), and ns3::dsr::DsrRouting::SendUnreachError().
Here is the caller graph for this function:| void ns3::dsr::DsrFsHeader::SetNextHeader | ( | uint8_t | protocol | ) |
Set the "Next header" field.
| protocol | the next header number |
Definition at line 74 of file dsr-fs-header.cc.
References m_nextHeader.
Referenced by ns3::dsr::DsrRouting::AddAckReqHeader(), ns3::dsr::DsrRouting::CheckSendBuffer(), ns3::dsr::DsrRoutingHeader::Deserialize(), ns3::dsr::DsrRouting::ForwardErrPacket(), ns3::dsr::DsrRouting::ForwardPacket(), ns3::dsr::DsrRouting::PacketNewRoute(), ns3::dsr::DsrOptionRreq::Process(), ns3::dsr::DsrOptionRrep::Process(), ns3::dsr::DsrRouting::SalvagePacket(), ns3::dsr::DsrRouting::Send(), ns3::dsr::DsrRouting::SendAck(), ns3::dsr::DsrRouting::SendErrorRequest(), ns3::dsr::DsrRouting::SendGratuitousReply(), ns3::dsr::DsrRouting::SendInitialRequest(), ns3::dsr::DsrRouting::SendPacketFromBuffer(), and ns3::dsr::DsrRouting::SendUnreachError().
Here is the caller graph for this function:| void ns3::dsr::DsrFsHeader::SetPayloadLength | ( | uint16_t | length | ) |
brief Set the payload length of the header.
| length | the payload length of the header in bytes |
Definition at line 94 of file dsr-fs-header.cc.
References m_payloadLen.
Referenced by ns3::dsr::DsrRouting::AddAckReqHeader(), ns3::dsr::DsrRouting::CheckSendBuffer(), ns3::dsr::DsrRoutingHeader::Deserialize(), ns3::dsr::DsrRouting::PacketNewRoute(), ns3::dsr::DsrOptionRreq::Process(), ns3::dsr::DsrOptionRrep::Process(), ns3::dsr::DsrRouting::SalvagePacket(), ns3::dsr::DsrRouting::Send(), ns3::dsr::DsrRouting::SendErrorRequest(), ns3::dsr::DsrRouting::SendGratuitousReply(), ns3::dsr::DsrRouting::SendInitialRequest(), ns3::dsr::DsrRouting::SendPacketFromBuffer(), and ns3::dsr::DsrRouting::SendUnreachError().
Here is the caller graph for this function:| void ns3::dsr::DsrFsHeader::SetSourceId | ( | uint16_t | sourceId | ) |
brief Set the source ID of the header.
| sourceId | the source ID of the header |
Definition at line 104 of file dsr-fs-header.cc.
References m_sourceId.
Referenced by ns3::dsr::DsrRouting::AddAckReqHeader(), ns3::dsr::DsrRouting::CheckSendBuffer(), ns3::dsr::DsrRoutingHeader::Deserialize(), ns3::dsr::DsrRouting::PacketNewRoute(), ns3::dsr::DsrOptionRreq::Process(), ns3::dsr::DsrOptionRrep::Process(), ns3::dsr::DsrRouting::SalvagePacket(), ns3::dsr::DsrRouting::Send(), ns3::dsr::DsrRouting::SendErrorRequest(), ns3::dsr::DsrRouting::SendGratuitousReply(), ns3::dsr::DsrRouting::SendInitialRequest(), ns3::dsr::DsrRouting::SendPacketFromBuffer(), and ns3::dsr::DsrRouting::SendUnreachError().
Here is the caller graph for this function:
|
private |
The data of the extension.
Definition at line 197 of file dsr-fs-header.h.
Referenced by Deserialize(), and Serialize().
|
private |
The destination node id.
Definition at line 193 of file dsr-fs-header.h.
Referenced by Deserialize(), GetDestId(), Serialize(), and SetDestId().
|
private |
The type of the message.
Definition at line 181 of file dsr-fs-header.h.
Referenced by Deserialize(), GetMessageType(), Serialize(), and SetMessageType().
|
private |
The "next header" field.
Definition at line 177 of file dsr-fs-header.h.
Referenced by Deserialize(), GetNextHeader(), Serialize(), and SetNextHeader().
|
private |
The "payload length" field.
Definition at line 185 of file dsr-fs-header.h.
Referenced by Deserialize(), GetPayloadLength(), Serialize(), and SetPayloadLength().
|
private |
The source node id.
Definition at line 189 of file dsr-fs-header.h.
Referenced by Deserialize(), GetSourceId(), Serialize(), and SetSourceId().