The LteSimpleNetDevice class implements the LTE simple net device. More...
#include "lte-simple-net-device.h"
 Inheritance diagram for ns3::LteSimpleNetDevice:
 Collaboration diagram for ns3::LteSimpleNetDevice:Public Member Functions | |
| LteSimpleNetDevice (void) | |
| LteSimpleNetDevice (Ptr< Node > node) | |
| Constructor.  More... | |
| virtual | ~LteSimpleNetDevice (void) | 
| virtual void | DoDispose () | 
| Destructor implementation.  More... | |
| virtual bool | Send (Ptr< Packet > packet, const Address &dest, uint16_t protocolNumber) | 
  Public Member Functions inherited from ns3::SimpleNetDevice | |
| SimpleNetDevice () | |
| virtual void | AddLinkChangeCallback (Callback< void > callback) | 
| virtual Address | GetAddress (void) const | 
| virtual Address | GetBroadcast (void) const | 
| virtual Ptr< Channel > | GetChannel (void) const | 
| virtual uint32_t | GetIfIndex (void) const | 
| virtual uint16_t | GetMtu (void) const | 
| virtual Address | GetMulticast (Ipv4Address multicastGroup) const | 
| Make and return a MAC multicast address using the provided multicast group.  More... | |
| virtual Address | GetMulticast (Ipv6Address addr) const | 
| Get the MAC multicast address corresponding to the IPv6 address provided.  More... | |
| virtual Ptr< Node > | GetNode (void) const | 
| Ptr< Queue< Packet > > | GetQueue (void) const | 
| Get a copy of the attached Queue.  More... | |
| virtual bool | IsBridge (void) const | 
| Return true if the net device is acting as a bridge.  More... | |
| virtual bool | IsBroadcast (void) const | 
| virtual bool | IsLinkUp (void) const | 
| virtual bool | IsMulticast (void) const | 
| virtual bool | IsPointToPoint (void) const | 
| Return true if the net device is on a point-to-point link.  More... | |
| virtual bool | NeedsArp (void) const | 
| void | Receive (Ptr< Packet > packet, uint16_t protocol, Mac48Address to, Mac48Address from) | 
| Receive a packet from a connected SimpleChannel.  More... | |
| virtual bool | SendFrom (Ptr< Packet > packet, const Address &source, const Address &dest, uint16_t protocolNumber) | 
| virtual void | SetAddress (Address address) | 
| Set the address of this interface.  More... | |
| void | SetChannel (Ptr< SimpleChannel > channel) | 
| Attach a channel to this net device.  More... | |
| virtual void | SetIfIndex (const uint32_t index) | 
| virtual bool | SetMtu (const uint16_t mtu) | 
| virtual void | SetNode (Ptr< Node > node) | 
| virtual void | SetPromiscReceiveCallback (PromiscReceiveCallback cb) | 
| void | SetQueue (Ptr< Queue< Packet > > queue) | 
| Attach a queue to the SimpleNetDevice.  More... | |
| virtual void | SetReceiveCallback (NetDevice::ReceiveCallback cb) | 
| void | SetReceiveErrorModel (Ptr< ErrorModel > em) | 
| Attach a receive ErrorModel to the SimpleNetDevice.  More... | |
| virtual bool | SupportsSendFrom (void) const | 
  Public Member Functions inherited from ns3::NetDevice | |
| virtual | ~NetDevice () | 
  Public Member Functions inherited from ns3::Object | |
| Object () | |
| Constructor.  More... | |
| virtual | ~Object () | 
| Destructor.  More... | |
| void | AggregateObject (Ptr< Object > other) | 
| Aggregate two Objects together.  More... | |
| void | Dispose (void) | 
| Dispose of this Object.  More... | |
| AggregateIterator | GetAggregateIterator (void) const | 
| Get an iterator to the Objects aggregated to this one.  More... | |
| virtual TypeId | GetInstanceTypeId (void) const | 
| Get the most derived TypeId for this Object.  More... | |
| template<typename T > | |
| Ptr< T > | GetObject (void) const | 
| Get a pointer to the requested aggregated Object.  More... | |
| template<typename T > | |
| Ptr< T > | GetObject (TypeId tid) const | 
| Get a pointer to the requested aggregated Object by TypeId.  More... | |
| void | Initialize (void) | 
| Invoke DoInitialize on all Objects aggregated to this one.  More... | |
| bool | IsInitialized (void) const | 
| Check if the object has been initialized.  More... | |
  Public Member Functions inherited from ns3::SimpleRefCount< Object, ObjectBase, ObjectDeleter > | |
| SimpleRefCount () | |
| Default constructor.  More... | |
| SimpleRefCount (const SimpleRefCount &o) | |
| Copy constructor.  More... | |
| uint32_t | GetReferenceCount (void) const | 
| Get the reference count of the object.  More... | |
| SimpleRefCount & | operator= (const SimpleRefCount &o) | 
| Assignment operator.  More... | |
| void | Ref (void) const | 
| Increment the reference count.  More... | |
| void | Unref (void) const | 
| Decrement the reference count.  More... | |
  Public Member Functions inherited from ns3::ObjectBase | |
| virtual | ~ObjectBase () | 
| Virtual destructor.  More... | |
| void | GetAttribute (std::string name, AttributeValue &value) const | 
| Get the value of an attribute, raising fatal errors if unsuccessful.  More... | |
| bool | GetAttributeFailSafe (std::string name, AttributeValue &value) const | 
| Get the value of an attribute without raising erros.  More... | |
| void | SetAttribute (std::string name, const AttributeValue &value) | 
| Set a single attribute, raising fatal errors if unsuccessful.  More... | |
| bool | SetAttributeFailSafe (std::string name, const AttributeValue &value) | 
| Set a single attribute without raising errors.  More... | |
| bool | TraceConnect (std::string name, std::string context, const CallbackBase &cb) | 
| Connect a TraceSource to a Callback with a context.  More... | |
| bool | TraceConnectWithoutContext (std::string name, const CallbackBase &cb) | 
| Connect a TraceSource to a Callback without a context.  More... | |
| bool | TraceDisconnect (std::string name, std::string context, const CallbackBase &cb) | 
| Disconnect from a TraceSource a Callback previously connected with a context.  More... | |
| bool | TraceDisconnectWithoutContext (std::string name, const CallbackBase &cb) | 
| Disconnect from a TraceSource a Callback previously connected without a context.  More... | |
Static Public Member Functions | |
| static TypeId | GetTypeId (void) | 
| Get the type ID.  More... | |
  Static Public Member Functions inherited from ns3::SimpleNetDevice | |
| static TypeId | GetTypeId (void) | 
| Get the type ID.  More... | |
  Static Public Member Functions inherited from ns3::NetDevice | |
| static TypeId | GetTypeId (void) | 
| Get the type ID.  More... | |
  Static Public Member Functions inherited from ns3::Object | |
| static TypeId | GetTypeId (void) | 
| Register this type.  More... | |
  Static Public Member Functions inherited from ns3::ObjectBase | |
| static TypeId | GetTypeId (void) | 
| Get the type ID.  More... | |
Protected Member Functions | |
| virtual void | DoInitialize (void) | 
| Initialize() implementation.  More... | |
  Protected Member Functions inherited from ns3::SimpleNetDevice | |
| virtual void | NotifyNewAggregate (void) | 
| Notify all Objects aggregated to this one of a new Object being aggregated.  More... | |
  Protected Member Functions inherited from ns3::Object | |
| Object (const Object &o) | |
| Copy an Object.  More... | |
  Protected Member Functions inherited from ns3::ObjectBase | |
| void | ConstructSelf (const AttributeConstructionList &attributes) | 
| Complete construction of ObjectBase; invoked by derived classes.  More... | |
| virtual void | NotifyConstructionCompleted (void) | 
| Notifier called once the ObjectBase is fully constructed.  More... | |
Additional Inherited Members | |
  Public Types inherited from ns3::NetDevice | |
| typedef void(* | LinkChangeTracedCallback) (void) | 
| TracedCallback signature for link changed event.  More... | |
| enum | PacketType {  PACKET_HOST = 1, NS3_PACKET_HOST = PACKET_HOST, PACKET_BROADCAST, NS3_PACKET_BROADCAST = PACKET_BROADCAST, PACKET_MULTICAST, NS3_PACKET_MULTICAST = PACKET_MULTICAST, PACKET_OTHERHOST, NS3_PACKET_OTHERHOST = PACKET_OTHERHOST }  | 
| Packet types are used as they are in Linux.  More... | |
| typedef Callback< bool, Ptr< NetDevice >, Ptr< const Packet >, uint16_t, const Address &, const Address &, enum PacketType > | PromiscReceiveCallback | 
| typedef Callback< bool, Ptr< NetDevice >, Ptr< const Packet >, uint16_t, const Address & > | ReceiveCallback | 
  Related Functions inherited from ns3::ObjectBase | |
| static TypeId | GetObjectIid (void) | 
| Ensure the TypeId for ObjectBase gets fully configured to anchor the inheritance tree properly.  More... | |
The LteSimpleNetDevice class implements the LTE simple net device.
This class is used to provide a limited LteNetDevice functionalities that are necessary for testing purposes.
Definition at line 40 of file lte-simple-net-device.h.
| ns3::LteSimpleNetDevice::LteSimpleNetDevice | ( | void | ) | 
Definition at line 47 of file lte-simple-net-device.cc.
References NS_LOG_FUNCTION.
Constructor.
| node | the Node | 
Definition at line 53 of file lte-simple-net-device.cc.
References NS_LOG_FUNCTION, and ns3::SimpleNetDevice::SetNode().
 Here is the call graph for this function:
      
  | 
  virtual | 
Definition at line 59 of file lte-simple-net-device.cc.
References NS_LOG_FUNCTION.
      
  | 
  virtual | 
Destructor implementation.
This method is called by Dispose() or by the Object's destructor, whichever comes first.
Subclasses are expected to implement their real destruction code in an overriden version of this method and chain up to their parent's implementation once they are done. i.e, for simplicity, the destructor of every subclass should be empty and its content should be moved to the associated DoDispose() method.
It is safe to call GetObject() from within this method.
Reimplemented from ns3::SimpleNetDevice.
Definition at line 65 of file lte-simple-net-device.cc.
References ns3::SimpleNetDevice::DoDispose(), and NS_LOG_FUNCTION.
 Here is the call graph for this function:
      
  | 
  protectedvirtual | 
Initialize() implementation.
This method is called only once by Initialize(). If the user calls Initialize() multiple times, DoInitialize() is called only the first time.
Subclasses are expected to override this method and chain up to their parent's implementation once they are done. It is safe to call GetObject() and AggregateObject() from within this method.
Reimplemented from ns3::SimpleNetDevice.
Definition at line 73 of file lte-simple-net-device.cc.
References NS_LOG_FUNCTION.
      
  | 
  static | 
Get the type ID.
Definition at line 34 of file lte-simple-net-device.cc.
References ns3::TypeId::SetParent().
Referenced by ns3::LteSimpleHelper::LteSimpleHelper().
 Here is the call graph for this function:
 Here is the caller graph for this function:
      
  | 
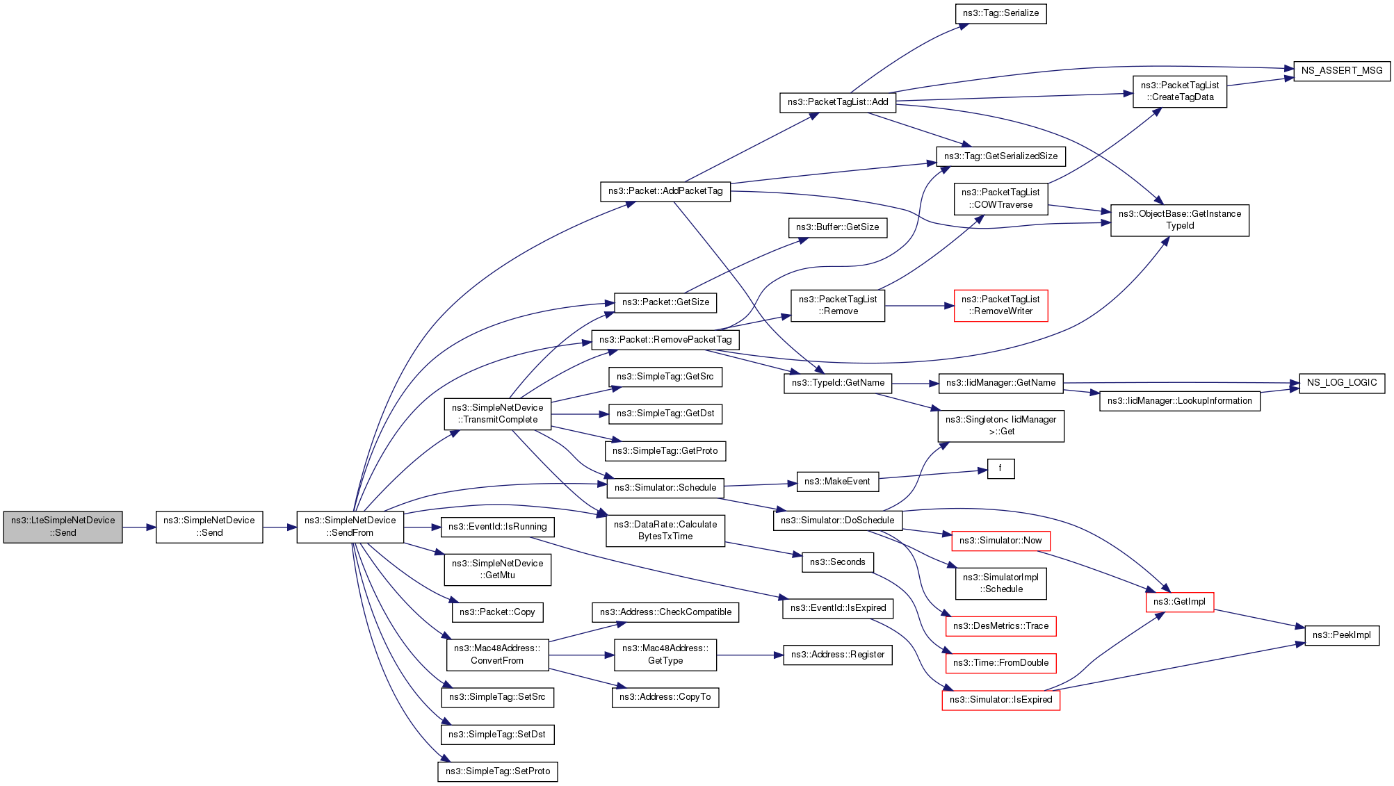
  virtual | 
| packet | packet sent from above down to Network Device | 
| dest | mac address of the destination (already resolved) | 
| protocolNumber | identifies the type of payload contained in this packet. Used to call the right L3Protocol when the packet is received. | 
Called from higher layer to send packet into Network Device to the specified destination Address
Reimplemented from ns3::SimpleNetDevice.
Definition at line 79 of file lte-simple-net-device.cc.
References NS_LOG_FUNCTION, and ns3::SimpleNetDevice::Send().
 Here is the call graph for this function: