#include "lte-ue-mac.h"
Inheritance diagram for ns3::LteUeMac:
Collaboration diagram for ns3::LteUeMac:Classes | |
| struct | LcInfo |
| LcInfo structure. More... | |
Public Member Functions | |
| LteUeMac () | |
| virtual | ~LteUeMac () |
| int64_t | AssignStreams (int64_t stream) |
| Assign a fixed random variable stream number to the random variables used by this model. More... | |
| virtual void | DoDispose (void) |
| Destructor implementation. More... | |
| void | DoSubframeIndication (uint32_t frameNo, uint32_t subframeNo) |
| Forwarded from LteUePhySapUser: trigger the start from a new frame. More... | |
| LteMacSapProvider * | GetLteMacSapProvider (void) |
| Get the LTE MAC SAP provider. More... | |
| LteUeCmacSapProvider * | GetLteUeCmacSapProvider (void) |
| Get the LTE CMAC SAP provider. More... | |
| LteUePhySapUser * | GetLteUePhySapUser () |
| Get the PHY SAP user. More... | |
| void | SetComponentCarrierId (uint8_t index) |
| Set the component carried ID. More... | |
| void | SetLteUeCmacSapUser (LteUeCmacSapUser *s) |
| Set the LTE UE CMAC SAP user. More... | |
| void | SetLteUePhySapProvider (LteUePhySapProvider *s) |
| Set the PHY SAP Provider. More... | |
Public Member Functions inherited from ns3::Object | |
| Object () | |
| Constructor. More... | |
| virtual | ~Object () |
| Destructor. More... | |
| void | AggregateObject (Ptr< Object > other) |
| Aggregate two Objects together. More... | |
| void | Dispose (void) |
| Dispose of this Object. More... | |
| AggregateIterator | GetAggregateIterator (void) const |
| Get an iterator to the Objects aggregated to this one. More... | |
| virtual TypeId | GetInstanceTypeId (void) const |
| Get the most derived TypeId for this Object. More... | |
| template<typename T > | |
| Ptr< T > | GetObject (void) const |
| Get a pointer to the requested aggregated Object. More... | |
| template<typename T > | |
| Ptr< T > | GetObject (TypeId tid) const |
| Get a pointer to the requested aggregated Object by TypeId. More... | |
| void | Initialize (void) |
| Invoke DoInitialize on all Objects aggregated to this one. More... | |
| bool | IsInitialized (void) const |
| Check if the object has been initialized. More... | |
Public Member Functions inherited from ns3::SimpleRefCount< Object, ObjectBase, ObjectDeleter > | |
| SimpleRefCount () | |
| Default constructor. More... | |
| SimpleRefCount (const SimpleRefCount &o) | |
| Copy constructor. More... | |
| uint32_t | GetReferenceCount (void) const |
| Get the reference count of the object. More... | |
| SimpleRefCount & | operator= (const SimpleRefCount &o) |
| Assignment operator. More... | |
| void | Ref (void) const |
| Increment the reference count. More... | |
| void | Unref (void) const |
| Decrement the reference count. More... | |
Public Member Functions inherited from ns3::ObjectBase | |
| virtual | ~ObjectBase () |
| Virtual destructor. More... | |
| void | GetAttribute (std::string name, AttributeValue &value) const |
| Get the value of an attribute, raising fatal errors if unsuccessful. More... | |
| bool | GetAttributeFailSafe (std::string name, AttributeValue &value) const |
| Get the value of an attribute without raising erros. More... | |
| void | SetAttribute (std::string name, const AttributeValue &value) |
| Set a single attribute, raising fatal errors if unsuccessful. More... | |
| bool | SetAttributeFailSafe (std::string name, const AttributeValue &value) |
| Set a single attribute without raising errors. More... | |
| bool | TraceConnect (std::string name, std::string context, const CallbackBase &cb) |
| Connect a TraceSource to a Callback with a context. More... | |
| bool | TraceConnectWithoutContext (std::string name, const CallbackBase &cb) |
| Connect a TraceSource to a Callback without a context. More... | |
| bool | TraceDisconnect (std::string name, std::string context, const CallbackBase &cb) |
| Disconnect from a TraceSource a Callback previously connected with a context. More... | |
| bool | TraceDisconnectWithoutContext (std::string name, const CallbackBase &cb) |
| Disconnect from a TraceSource a Callback previously connected without a context. More... | |
Static Public Member Functions | |
| static TypeId | GetTypeId (void) |
| Get the type ID. More... | |
Static Public Member Functions inherited from ns3::Object | |
| static TypeId | GetTypeId (void) |
| Register this type. More... | |
Static Public Member Functions inherited from ns3::ObjectBase | |
| static TypeId | GetTypeId (void) |
| Get the type ID. More... | |
Private Member Functions | |
| void | DoAddLc (uint8_t lcId, LteUeCmacSapProvider::LogicalChannelConfig lcConfig, LteMacSapUser *msu) |
| Add LC function. More... | |
| void | DoConfigureRach (LteUeCmacSapProvider::RachConfig rc) |
| Configure RACH function. More... | |
| void | DoReceiveLteControlMessage (Ptr< LteControlMessage > msg) |
| Receive LTE control message function. More... | |
| void | DoReceivePhyPdu (Ptr< Packet > p) |
| Receive Phy PDU function. More... | |
| void | DoRemoveLc (uint8_t lcId) |
| Remove LC function. More... | |
| void | DoReportBufferStatus (LteMacSapProvider::ReportBufferStatusParameters params) |
| Report buffers status function. More... | |
| void | DoReset () |
| Reset function. More... | |
| void | DoSetRnti (uint16_t rnti) |
| Set RNTI. More... | |
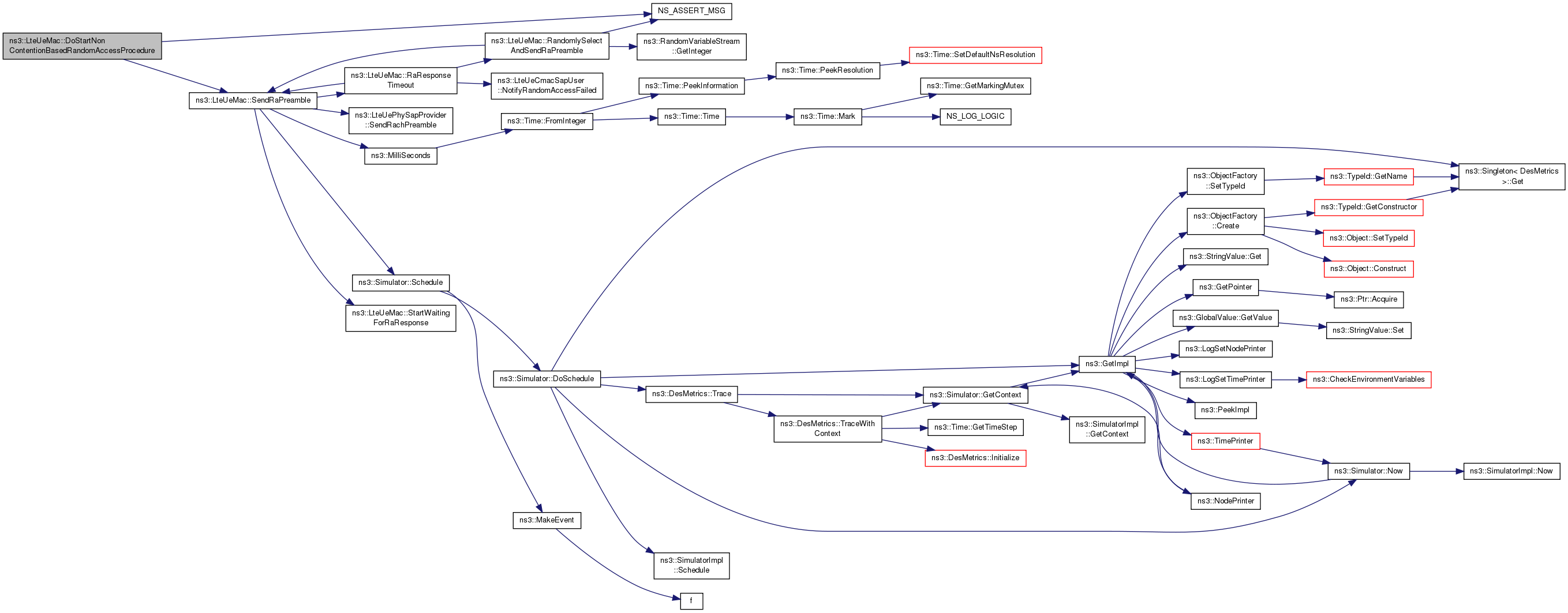
| void | DoStartContentionBasedRandomAccessProcedure () |
| Start contention based random access procedure function. More... | |
| void | DoStartNonContentionBasedRandomAccessProcedure (uint16_t rnti, uint8_t rapId, uint8_t prachMask) |
| Start non contention based random access procedure function. More... | |
| void | DoTransmitPdu (LteMacSapProvider::TransmitPduParameters params) |
| Transmit PDU function. More... | |
| void | RandomlySelectAndSendRaPreamble () |
| Randomly sleect and send RA preamble function. More... | |
| void | RaResponseTimeout (bool contention) |
| RA response timeout function. More... | |
| void | RecvRaResponse (BuildRarListElement_s raResponse) |
| Receive the RA response function. More... | |
| void | RefreshHarqProcessesPacketBuffer (void) |
| Refresh HARQ processes packet buffer function. More... | |
| void | SendRaPreamble (bool contention) |
| Send RA preamble function. More... | |
| void | SendReportBufferStatus (void) |
| Send report buffer status. More... | |
| void | StartWaitingForRaResponse () |
| Start waiting for RA response function. More... | |
Private Attributes | |
| uint16_t | m_backoffParameter |
| backoff parameter More... | |
| Time | m_bsrLast |
| BSR last. More... | |
| Time | m_bsrPeriodicity |
| BSR periodicity. More... | |
| LteUeCmacSapProvider * | m_cmacSapProvider |
| CMAC SAP provider. More... | |
| LteUeCmacSapUser * | m_cmacSapUser |
| CMAC SAP user. More... | |
| uint8_t | m_componentCarrierId |
| component carrier Id –> used to address sap More... | |
| uint32_t | m_frameNo |
| frame number More... | |
| bool | m_freshUlBsr |
| true when a BSR has been received in the last TTI More... | |
| uint8_t | m_harqProcessId |
| HARQ process ID. More... | |
| std::map< uint8_t, LcInfo > | m_lcInfoMap |
| logical channel info map More... | |
| LteMacSapProvider * | m_macSapProvider |
| MAC SAP provider. More... | |
| std::vector< Ptr< PacketBurst > > | m_miUlHarqProcessesPacket |
| Packets under trasmission of the UL HARQ processes. More... | |
| std::vector< uint8_t > | m_miUlHarqProcessesPacketTimer |
| timer for packet life in the buffer More... | |
| EventId | m_noRaResponseReceivedEvent |
| no RA response received event ID More... | |
| uint8_t | m_preambleTransmissionCounter |
| preamble tranamission counter More... | |
| LteUeCmacSapProvider::RachConfig | m_rachConfig |
| RACH configuration. More... | |
| bool | m_rachConfigured |
| is RACH configured? More... | |
| uint8_t | m_raPreambleId |
| RA preamble ID. More... | |
| Ptr< UniformRandomVariable > | m_raPreambleUniformVariable |
| RA preamble random variable. More... | |
| uint8_t | m_raRnti |
| RA RNTI. More... | |
| uint16_t | m_rnti |
| RNTI. More... | |
| uint32_t | m_subframeNo |
| subframe number More... | |
| LteUePhySapProvider * | m_uePhySapProvider |
| UE Phy SAP provider. More... | |
| LteUePhySapUser * | m_uePhySapUser |
| UE Phy SAP user. More... | |
| std::map< uint8_t, LteMacSapProvider::ReportBufferStatusParameters > | m_ulBsrReceived |
| BSR received from RLC (the last one) More... | |
| bool | m_waitingForRaResponse |
| waiting for RA response More... | |
Friends | |
| class | UeMemberLteMacSapProvider |
| allow UeMemberLteMacSapProvider class friend access More... | |
| class | UeMemberLteUeCmacSapProvider |
| allow UeMemberLteUeCmacSapProvider class friend access More... | |
| class | UeMemberLteUePhySapUser |
| allow UeMemberLteUePhySapUser class friend access More... | |
Additional Inherited Members | |
Protected Member Functions inherited from ns3::Object | |
| Object (const Object &o) | |
| Copy an Object. More... | |
| virtual void | DoInitialize (void) |
| Initialize() implementation. More... | |
| virtual void | NotifyNewAggregate (void) |
| Notify all Objects aggregated to this one of a new Object being aggregated. More... | |
Protected Member Functions inherited from ns3::ObjectBase | |
| void | ConstructSelf (const AttributeConstructionList &attributes) |
| Complete construction of ObjectBase; invoked by derived classes. More... | |
| virtual void | NotifyConstructionCompleted (void) |
| Notifier called once the ObjectBase is fully constructed. More... | |
Related Functions inherited from ns3::ObjectBase | |
| static TypeId | GetObjectIid (void) |
| Ensure the TypeId for ObjectBase gets fully configured to anchor the inheritance tree properly. More... | |
ns3::LteUeMac is accessible through the following paths with Config::Set and Config::Connect:
No Attributes are defined for this type.
No TraceSources are defined for this type.
Size of this type is 304 bytes (on a 64-bit architecture).
Definition at line 43 of file lte-ue-mac.h.
| ns3::LteUeMac::LteUeMac | ( | ) |
Definition at line 228 of file lte-ue-mac.cc.
References HARQ_PERIOD, m_cmacSapProvider, m_componentCarrierId, m_macSapProvider, m_miUlHarqProcessesPacket, m_miUlHarqProcessesPacketTimer, m_raPreambleUniformVariable, m_uePhySapUser, NS_LOG_FUNCTION, UeMemberLteMacSapProvider, UeMemberLteUeCmacSapProvider, and UeMemberLteUePhySapUser.
|
virtual |
Definition at line 255 of file lte-ue-mac.cc.
References NS_LOG_FUNCTION.
| int64_t ns3::LteUeMac::AssignStreams | ( | int64_t | stream | ) |
Assign a fixed random variable stream number to the random variables used by this model.
Return the number of streams (possibly zero) that have been assigned.
| stream | first stream index to use |
Definition at line 835 of file lte-ue-mac.cc.
References m_raPreambleUniformVariable, NS_LOG_FUNCTION, and ns3::RandomVariableStream::SetStream().
Here is the call graph for this function:
|
private |
Add LC function.
| lcId | the LCID |
| lcConfig | the logical channel config |
| msu | the MSU |
Definition at line 537 of file lte-ue-mac.cc.
References ns3::LteUeMac::LcInfo::lcConfig, m_lcInfoMap, NS_ASSERT_MSG(), and NS_LOG_FUNCTION.
Referenced by ns3::UeMemberLteUeCmacSapProvider::AddLc().
Here is the call graph for this function:
Here is the caller graph for this function:
|
private |
Configure RACH function.
| rc | LteUeCmacSapProvider::RachConfig |
Definition at line 498 of file lte-ue-mac.cc.
References m_rachConfig, m_rachConfigured, and NS_LOG_FUNCTION.
Referenced by ns3::UeMemberLteUeCmacSapProvider::ConfigureRach().
Here is the caller graph for this function:
|
virtual |
Destructor implementation.
This method is called by Dispose() or by the Object's destructor, whichever comes first.
Subclasses are expected to implement their real destruction code in an overriden version of this method and chain up to their parent's implementation once they are done. i.e, for simplicity, the destructor of every subclass should be empty and its content should be moved to the associated DoDispose() method.
It is safe to call GetObject() from within this method.
Reimplemented from ns3::Object.
Definition at line 261 of file lte-ue-mac.cc.
References ns3::Object::DoDispose(), m_cmacSapProvider, m_macSapProvider, m_miUlHarqProcessesPacket, m_uePhySapUser, and NS_LOG_FUNCTION.
Here is the call graph for this function:
|
private |
Receive LTE control message function.
| msg | the LTE control message |
Definition at line 603 of file lte-ue-mac.cc.
References ns3::Packet::Copy(), HARQ_PERIOD, list, m_componentCarrierId, m_freshUlBsr, m_harqProcessId, m_lcInfoMap, m_miUlHarqProcessesPacket, m_miUlHarqProcessesPacketTimer, m_raPreambleId, m_raRnti, m_rnti, m_uePhySapProvider, m_ulBsrReceived, m_waitingForRaResponse, NS_FATAL_ERROR, NS_LOG_DEBUG, NS_LOG_ERROR, NS_LOG_FUNCTION, NS_LOG_LOGIC(), NS_LOG_WARN, ns3::LteControlMessage::RAR, RecvRaResponse(), ns3::LteUePhySapProvider::SendMacPdu(), and ns3::LteControlMessage::UL_DCI.
Referenced by ns3::UeMemberLteUePhySapUser::ReceiveLteControlMessage().
Here is the call graph for this function:
Here is the caller graph for this function:Receive Phy PDU function.
| p | the packet |
Definition at line 582 of file lte-ue-mac.cc.
References ns3::LteRadioBearerTag::GetLcid(), ns3::LteRadioBearerTag::GetRnti(), m_lcInfoMap, m_rnti, NS_LOG_WARN, and ns3::Packet::RemovePacketTag().
Referenced by ns3::UeMemberLteUePhySapUser::ReceivePhyPdu().
Here is the call graph for this function:
Here is the caller graph for this function:
|
private |
Remove LC function.
| lcId | the LCID |
Definition at line 549 of file lte-ue-mac.cc.
References m_lcInfoMap, NS_ASSERT_MSG(), and NS_LOG_FUNCTION.
Referenced by ns3::UeMemberLteUeCmacSapProvider::RemoveLc().
Here is the call graph for this function:
Here is the caller graph for this function:
|
private |
Report buffers status function.
| params | LteMacSapProvider::ReportBufferStatusParameters |
Definition at line 323 of file lte-ue-mac.cc.
References ns3::LteMacSapProvider::ReportBufferStatusParameters::lcid, m_freshUlBsr, m_ulBsrReceived, and NS_LOG_FUNCTION.
Referenced by ns3::UeMemberLteMacSapProvider::ReportBufferStatus().
Here is the caller graph for this function:
|
private |
Reset function.
Definition at line 557 of file lte-ue-mac.cc.
References ns3::EventId::Cancel(), m_freshUlBsr, m_lcInfoMap, m_noRaResponseReceivedEvent, m_rachConfigured, m_ulBsrReceived, and NS_LOG_FUNCTION.
Referenced by ns3::UeMemberLteUeCmacSapProvider::Reset().
Here is the call graph for this function:
Here is the caller graph for this function:
|
private |
Set RNTI.
| rnti | the RNTI |
Definition at line 518 of file lte-ue-mac.cc.
References m_rnti, and NS_LOG_FUNCTION.
Referenced by ns3::UeMemberLteUeCmacSapProvider::SetRnti().
Here is the caller graph for this function:
|
private |
Start contention based random access procedure function.
Definition at line 506 of file lte-ue-mac.cc.
References m_backoffParameter, m_preambleTransmissionCounter, m_rachConfigured, NS_ASSERT_MSG(), NS_LOG_FUNCTION, and RandomlySelectAndSendRaPreamble().
Referenced by ns3::UeMemberLteUeCmacSapProvider::StartContentionBasedRandomAccessProcedure().
Here is the call graph for this function:
Here is the caller graph for this function:
|
private |
Start non contention based random access procedure function.
| rnti | the RNTI |
| rapId | the RAPID |
| prachMask | the PRACH mask |
Definition at line 526 of file lte-ue-mac.cc.
References m_raPreambleId, m_rnti, NS_ASSERT_MSG(), NS_LOG_FUNCTION, and SendRaPreamble().
Referenced by ns3::UeMemberLteUeCmacSapProvider::StartNonContentionBasedRandomAccessProcedure().
Here is the call graph for this function:
Here is the caller graph for this function:| void ns3::LteUeMac::DoSubframeIndication | ( | uint32_t | frameNo, |
| uint32_t | subframeNo | ||
| ) |
Forwarded from LteUePhySapUser: trigger the start from a new frame.
| frameNo | frame number |
| subframeNo | subframe number |
Definition at line 818 of file lte-ue-mac.cc.
References HARQ_PERIOD, m_bsrLast, m_bsrPeriodicity, m_frameNo, m_freshUlBsr, m_harqProcessId, m_subframeNo, ns3::Simulator::Now(), NS_LOG_FUNCTION, RefreshHarqProcessesPacketBuffer(), and SendReportBufferStatus().
Referenced by ns3::UeMemberLteUePhySapUser::SubframeIndication().
Here is the call graph for this function:
Here is the caller graph for this function:
|
private |
Transmit PDU function.
| params | LteMacSapProvider::TransmitPduParameters |
Definition at line 310 of file lte-ue-mac.cc.
References ns3::Packet::AddPacketTag(), HARQ_PERIOD, ns3::LteMacSapProvider::TransmitPduParameters::lcid, m_harqProcessId, m_miUlHarqProcessesPacket, m_miUlHarqProcessesPacketTimer, m_rnti, m_uePhySapProvider, NS_ASSERT_MSG(), NS_LOG_FUNCTION, ns3::LteMacSapProvider::TransmitPduParameters::pdu, ns3::LteMacSapProvider::TransmitPduParameters::rnti, and ns3::LteUePhySapProvider::SendMacPdu().
Referenced by ns3::UeMemberLteMacSapProvider::TransmitPdu().
Here is the call graph for this function:
Here is the caller graph for this function:| LteMacSapProvider * ns3::LteUeMac::GetLteMacSapProvider | ( | void | ) |
Get the LTE MAC SAP provider.
Definition at line 286 of file lte-ue-mac.cc.
References m_macSapProvider.
| LteUeCmacSapProvider * ns3::LteUeMac::GetLteUeCmacSapProvider | ( | void | ) |
Get the LTE CMAC SAP provider.
Definition at line 298 of file lte-ue-mac.cc.
References m_cmacSapProvider.
| LteUePhySapUser * ns3::LteUeMac::GetLteUePhySapUser | ( | void | ) |
Get the PHY SAP user.
Definition at line 273 of file lte-ue-mac.cc.
References m_uePhySapUser.
|
static |
Get the type ID.
Definition at line 218 of file lte-ue-mac.cc.
References ns3::TypeId::SetParent().
Here is the call graph for this function:
|
private |
Randomly sleect and send RA preamble function.
Definition at line 395 of file lte-ue-mac.cc.
References ns3::RandomVariableStream::GetInteger(), m_rachConfig, m_rachConfigured, m_raPreambleId, m_raPreambleUniformVariable, NS_ASSERT_MSG(), NS_LOG_FUNCTION, ns3::LteUeCmacSapProvider::RachConfig::numberOfRaPreambles, and SendRaPreamble().
Referenced by DoStartContentionBasedRandomAccessProcedure(), and RaResponseTimeout().
Here is the call graph for this function:
Here is the caller graph for this function:
|
private |
RA response timeout function.
| contention | if true randomly select and send te RA preamble |
Definition at line 472 of file lte-ue-mac.cc.
References m_cmacSapUser, m_preambleTransmissionCounter, m_rachConfig, m_waitingForRaResponse, ns3::LteUeCmacSapUser::NotifyRandomAccessFailed(), NS_LOG_FUNCTION, NS_LOG_INFO, ns3::LteUeCmacSapProvider::RachConfig::preambleTransMax, RandomlySelectAndSendRaPreamble(), and SendRaPreamble().
Referenced by SendRaPreamble().
Here is the call graph for this function:
Here is the caller graph for this function:
|
private |
Receive the RA response function.
| raResponse | RA response received |
Definition at line 436 of file lte-ue-mac.cc.
References ns3::EventId::Cancel(), m_cmacSapUser, m_componentCarrierId, ns3::BuildRarListElement_s::m_grant, m_lcInfoMap, m_noRaResponseReceivedEvent, m_raPreambleId, m_rnti, ns3::BuildRarListElement_s::m_rnti, ns3::UlGrant_s::m_tbSize, m_ulBsrReceived, m_waitingForRaResponse, ns3::LteUeCmacSapUser::NotifyRandomAccessSuccessful(), NS_ASSERT, NS_ASSERT_MSG(), NS_FATAL_ERROR, NS_LOG_FUNCTION, NS_LOG_INFO, and ns3::LteUeCmacSapUser::SetTemporaryCellRnti().
Referenced by DoReceiveLteControlMessage().
Here is the call graph for this function:
Here is the caller graph for this function:
|
private |
Refresh HARQ processes packet buffer function.
Definition at line 793 of file lte-ue-mac.cc.
References m_miUlHarqProcessesPacket, m_miUlHarqProcessesPacketTimer, NS_LOG_FUNCTION, and NS_LOG_INFO.
Referenced by DoSubframeIndication().
Here is the caller graph for this function:
|
private |
Send RA preamble function.
| contention | if true randomly select and send te RA preamble |
Definition at line 407 of file lte-ue-mac.cc.
References m_noRaResponseReceivedEvent, m_rachConfig, m_raPreambleId, m_raRnti, m_subframeNo, m_uePhySapProvider, ns3::MilliSeconds(), NS_ASSERT, NS_LOG_FUNCTION, NS_LOG_INFO, RaResponseTimeout(), ns3::LteUeCmacSapProvider::RachConfig::raResponseWindowSize, ns3::Simulator::Schedule(), ns3::LteUePhySapProvider::SendRachPreamble(), and StartWaitingForRaResponse().
Referenced by DoStartNonContentionBasedRandomAccessProcedure(), RandomlySelectAndSendRaPreamble(), and RaResponseTimeout().
Here is the call graph for this function:
Here is the caller graph for this function:
|
private |
Send report buffer status.
Definition at line 345 of file lte-ue-mac.cc.
References ns3::MacCeListElement_s::BSR, ns3::BufferSizeLevelBsr::BufferSize2BsrId(), ns3::MacCeValue_u::m_bufferStatus, m_lcInfoMap, ns3::MacCeListElement_s::m_macCeType, ns3::MacCeListElement_s::m_macCeValue, m_rnti, ns3::MacCeListElement_s::m_rnti, m_uePhySapProvider, m_ulBsrReceived, NS_ASSERT, NS_ASSERT_MSG(), NS_LOG_FUNCTION, NS_LOG_INFO, and ns3::LteUePhySapProvider::SendLteControlMessage().
Referenced by DoSubframeIndication().
Here is the call graph for this function:
Here is the caller graph for this function:| void ns3::LteUeMac::SetComponentCarrierId | ( | uint8_t | index | ) |
Set the component carried ID.
| index | the component carrier ID |
Definition at line 304 of file lte-ue-mac.cc.
References m_componentCarrierId.
| void ns3::LteUeMac::SetLteUeCmacSapUser | ( | LteUeCmacSapUser * | s | ) |
Set the LTE UE CMAC SAP user.
| s | the LTE UE CMAC SAP User |
Definition at line 292 of file lte-ue-mac.cc.
References m_cmacSapUser.
| void ns3::LteUeMac::SetLteUePhySapProvider | ( | LteUePhySapProvider * | s | ) |
Set the PHY SAP Provider.
| s | a pointer to the PHY SAP Provider |
Definition at line 279 of file lte-ue-mac.cc.
References m_uePhySapProvider.
|
private |
Start waiting for RA response function.
Definition at line 429 of file lte-ue-mac.cc.
References m_waitingForRaResponse, and NS_LOG_FUNCTION.
Referenced by SendRaPreamble().
Here is the caller graph for this function:
|
friend |
allow UeMemberLteMacSapProvider class friend access
Definition at line 48 of file lte-ue-mac.h.
Referenced by LteUeMac().
|
friend |
allow UeMemberLteUeCmacSapProvider class friend access
Definition at line 46 of file lte-ue-mac.h.
Referenced by LteUeMac().
|
friend |
allow UeMemberLteUePhySapUser class friend access
Definition at line 50 of file lte-ue-mac.h.
Referenced by LteUeMac().
|
private |
backoff parameter
Definition at line 254 of file lte-ue-mac.h.
Referenced by DoStartContentionBasedRandomAccessProcedure().
|
private |
|
private |
|
private |
CMAC SAP provider.
Definition at line 231 of file lte-ue-mac.h.
Referenced by DoDispose(), GetLteUeCmacSapProvider(), and LteUeMac().
|
private |
CMAC SAP user.
Definition at line 230 of file lte-ue-mac.h.
Referenced by RaResponseTimeout(), RecvRaResponse(), and SetLteUeCmacSapUser().
|
private |
component carrier Id –> used to address sap
Definition at line 215 of file lte-ue-mac.h.
Referenced by DoReceiveLteControlMessage(), LteUeMac(), RecvRaResponse(), and SetComponentCarrierId().
|
private |
|
private |
true when a BSR has been received in the last TTI
Definition at line 242 of file lte-ue-mac.h.
Referenced by DoReceiveLteControlMessage(), DoReportBufferStatus(), DoReset(), and DoSubframeIndication().
|
private |
HARQ process ID.
Definition at line 244 of file lte-ue-mac.h.
Referenced by DoReceiveLteControlMessage(), DoSubframeIndication(), and DoTransmitPdu().
|
private |
logical channel info map
Definition at line 226 of file lte-ue-mac.h.
Referenced by DoAddLc(), DoReceiveLteControlMessage(), DoReceivePhyPdu(), DoRemoveLc(), DoReset(), RecvRaResponse(), and SendReportBufferStatus().
|
private |
MAC SAP provider.
Definition at line 228 of file lte-ue-mac.h.
Referenced by DoDispose(), GetLteMacSapProvider(), and LteUeMac().
|
private |
Packets under trasmission of the UL HARQ processes.
Definition at line 245 of file lte-ue-mac.h.
Referenced by DoDispose(), DoReceiveLteControlMessage(), DoTransmitPdu(), LteUeMac(), and RefreshHarqProcessesPacketBuffer().
|
private |
timer for packet life in the buffer
Definition at line 246 of file lte-ue-mac.h.
Referenced by DoReceiveLteControlMessage(), DoTransmitPdu(), LteUeMac(), and RefreshHarqProcessesPacketBuffer().
|
private |
no RA response received event ID
Definition at line 255 of file lte-ue-mac.h.
Referenced by DoReset(), RecvRaResponse(), and SendRaPreamble().
|
private |
preamble tranamission counter
Definition at line 253 of file lte-ue-mac.h.
Referenced by DoStartContentionBasedRandomAccessProcedure(), and RaResponseTimeout().
|
private |
RACH configuration.
Definition at line 251 of file lte-ue-mac.h.
Referenced by DoConfigureRach(), RandomlySelectAndSendRaPreamble(), RaResponseTimeout(), and SendRaPreamble().
|
private |
is RACH configured?
Definition at line 250 of file lte-ue-mac.h.
Referenced by DoConfigureRach(), DoReset(), DoStartContentionBasedRandomAccessProcedure(), and RandomlySelectAndSendRaPreamble().
|
private |
RA preamble ID.
Definition at line 252 of file lte-ue-mac.h.
Referenced by DoReceiveLteControlMessage(), DoStartNonContentionBasedRandomAccessProcedure(), RandomlySelectAndSendRaPreamble(), RecvRaResponse(), and SendRaPreamble().
|
private |
RA preamble random variable.
Definition at line 256 of file lte-ue-mac.h.
Referenced by AssignStreams(), LteUeMac(), and RandomlySelectAndSendRaPreamble().
|
private |
RA RNTI.
Definition at line 260 of file lte-ue-mac.h.
Referenced by DoReceiveLteControlMessage(), and SendRaPreamble().
|
private |
RNTI.
Definition at line 248 of file lte-ue-mac.h.
Referenced by DoReceiveLteControlMessage(), DoReceivePhyPdu(), DoSetRnti(), DoStartNonContentionBasedRandomAccessProcedure(), DoTransmitPdu(), RecvRaResponse(), and SendReportBufferStatus().
|
private |
subframe number
Definition at line 259 of file lte-ue-mac.h.
Referenced by DoSubframeIndication(), and SendRaPreamble().
|
private |
UE Phy SAP provider.
Definition at line 233 of file lte-ue-mac.h.
Referenced by DoReceiveLteControlMessage(), DoTransmitPdu(), SendRaPreamble(), SendReportBufferStatus(), and SetLteUePhySapProvider().
|
private |
UE Phy SAP user.
Definition at line 234 of file lte-ue-mac.h.
Referenced by DoDispose(), GetLteUePhySapUser(), and LteUeMac().
|
private |
BSR received from RLC (the last one)
Definition at line 236 of file lte-ue-mac.h.
Referenced by DoReceiveLteControlMessage(), DoReportBufferStatus(), DoReset(), RecvRaResponse(), and SendReportBufferStatus().
|
private |
waiting for RA response
Definition at line 261 of file lte-ue-mac.h.
Referenced by DoReceiveLteControlMessage(), RaResponseTimeout(), RecvRaResponse(), and StartWaitingForRaResponse().