Aggregator used to construct A-MSDUs. More...
#include "msdu-aggregator.h"
Inheritance diagram for ns3::MsduAggregator:
Collaboration diagram for ns3::MsduAggregator:Public Types | |
| typedef std::list< std::pair< Ptr< Packet >, AmsduSubframeHeader > > | DeaggregatedMsdus |
| DeaggregatedMsdus typedef. More... | |
| typedef std::list< std::pair< Ptr< Packet >, AmsduSubframeHeader > >::const_iterator | DeaggregatedMsdusCI |
| DeaggregatedMsdusCI typedef. More... | |
Public Member Functions | |
| MsduAggregator () | |
| virtual | ~MsduAggregator () |
| bool | Aggregate (Ptr< const Packet > packet, Ptr< Packet > aggregatedPacket, Mac48Address src, Mac48Address dest) const |
| Adds packet to aggregatedPacket. More... | |
| uint16_t | GetMaxAmsduSize (void) const |
| Returns the maximum A-MSDU size in bytes. More... | |
| void | SetMaxAmsduSize (uint16_t maxSize) |
| Sets the maximum A-MSDU size in bytes. More... | |
Public Member Functions inherited from ns3::Object | |
| Object () | |
| Constructor. More... | |
| virtual | ~Object () |
| Destructor. More... | |
| void | AggregateObject (Ptr< Object > other) |
| Aggregate two Objects together. More... | |
| void | Dispose (void) |
| Dispose of this Object. More... | |
| AggregateIterator | GetAggregateIterator (void) const |
| Get an iterator to the Objects aggregated to this one. More... | |
| virtual TypeId | GetInstanceTypeId (void) const |
| Get the most derived TypeId for this Object. More... | |
| template<typename T > | |
| Ptr< T > | GetObject (void) const |
| Get a pointer to the requested aggregated Object. More... | |
| template<typename T > | |
| Ptr< T > | GetObject (TypeId tid) const |
| Get a pointer to the requested aggregated Object by TypeId. More... | |
| void | Initialize (void) |
| Invoke DoInitialize on all Objects aggregated to this one. More... | |
| bool | IsInitialized (void) const |
| Check if the object has been initialized. More... | |
Public Member Functions inherited from ns3::SimpleRefCount< Object, ObjectBase, ObjectDeleter > | |
| SimpleRefCount () | |
| Default constructor. More... | |
| SimpleRefCount (const SimpleRefCount &o) | |
| Copy constructor. More... | |
| uint32_t | GetReferenceCount (void) const |
| Get the reference count of the object. More... | |
| SimpleRefCount & | operator= (const SimpleRefCount &o) |
| Assignment operator. More... | |
| void | Ref (void) const |
| Increment the reference count. More... | |
| void | Unref (void) const |
| Decrement the reference count. More... | |
Public Member Functions inherited from ns3::ObjectBase | |
| virtual | ~ObjectBase () |
| Virtual destructor. More... | |
| void | GetAttribute (std::string name, AttributeValue &value) const |
| Get the value of an attribute, raising fatal errors if unsuccessful. More... | |
| bool | GetAttributeFailSafe (std::string name, AttributeValue &value) const |
| Get the value of an attribute without raising erros. More... | |
| void | SetAttribute (std::string name, const AttributeValue &value) |
| Set a single attribute, raising fatal errors if unsuccessful. More... | |
| bool | SetAttributeFailSafe (std::string name, const AttributeValue &value) |
| Set a single attribute without raising errors. More... | |
| bool | TraceConnect (std::string name, std::string context, const CallbackBase &cb) |
| Connect a TraceSource to a Callback with a context. More... | |
| bool | TraceConnectWithoutContext (std::string name, const CallbackBase &cb) |
| Connect a TraceSource to a Callback without a context. More... | |
| bool | TraceDisconnect (std::string name, std::string context, const CallbackBase &cb) |
| Disconnect from a TraceSource a Callback previously connected with a context. More... | |
| bool | TraceDisconnectWithoutContext (std::string name, const CallbackBase &cb) |
| Disconnect from a TraceSource a Callback previously connected without a context. More... | |
Static Public Member Functions | |
| static DeaggregatedMsdus | Deaggregate (Ptr< Packet > aggregatedPacket) |
| static TypeId | GetTypeId (void) |
| Get the type ID. More... | |
Static Public Member Functions inherited from ns3::Object | |
| static TypeId | GetTypeId (void) |
| Register this type. More... | |
Static Public Member Functions inherited from ns3::ObjectBase | |
| static TypeId | GetTypeId (void) |
| Get the type ID. More... | |
Private Member Functions | |
| uint8_t | CalculatePadding (Ptr< const Packet > packet) const |
| Calculates how much padding must be added to the end of aggregated packet, after that a new packet is added. More... | |
Private Attributes | |
| uint16_t | m_maxAmsduLength |
| maximum AMSDU length More... | |
Additional Inherited Members | |
Protected Member Functions inherited from ns3::Object | |
| Object (const Object &o) | |
| Copy an Object. More... | |
| virtual void | DoDispose (void) |
| Destructor implementation. More... | |
| virtual void | DoInitialize (void) |
| Initialize() implementation. More... | |
| virtual void | NotifyNewAggregate (void) |
| Notify all Objects aggregated to this one of a new Object being aggregated. More... | |
Protected Member Functions inherited from ns3::ObjectBase | |
| void | ConstructSelf (const AttributeConstructionList &attributes) |
| Complete construction of ObjectBase; invoked by derived classes. More... | |
| virtual void | NotifyConstructionCompleted (void) |
| Notifier called once the ObjectBase is fully constructed. More... | |
Related Functions inherited from ns3::ObjectBase | |
| static TypeId | GetObjectIid (void) |
| Ensure the TypeId for ObjectBase gets fully configured to anchor the inheritance tree properly. More... | |
Aggregator used to construct A-MSDUs.
Introspection did not find any typical Config paths.
No Attributes are defined for this type.
No TraceSources are defined for this type.
Size of this type is 32 bytes (on a 64-bit architecture).
Definition at line 36 of file msdu-aggregator.h.
| typedef std::list<std::pair<Ptr<Packet>, AmsduSubframeHeader> > ns3::MsduAggregator::DeaggregatedMsdus |
DeaggregatedMsdus typedef.
Definition at line 40 of file msdu-aggregator.h.
| typedef std::list<std::pair<Ptr<Packet>, AmsduSubframeHeader> >::const_iterator ns3::MsduAggregator::DeaggregatedMsdusCI |
DeaggregatedMsdusCI typedef.
Definition at line 42 of file msdu-aggregator.h.
| ns3::MsduAggregator::MsduAggregator | ( | ) |
Definition at line 42 of file msdu-aggregator.cc.
|
virtual |
Definition at line 46 of file msdu-aggregator.cc.
| bool ns3::MsduAggregator::Aggregate | ( | Ptr< const Packet > | packet, |
| Ptr< Packet > | aggregatedPacket, | ||
| Mac48Address | src, | ||
| Mac48Address | dest | ||
| ) | const |
Adds packet to aggregatedPacket.
In concrete aggregator's implementation is specified how and if packet can be added to aggregatedPacket. If packet can be added returns true, false otherwise.
| packet | the packet. |
| aggregatedPacket | the aggregated packet. |
| src | the source address. |
| dest | the destination address |
Definition at line 63 of file msdu-aggregator.cc.
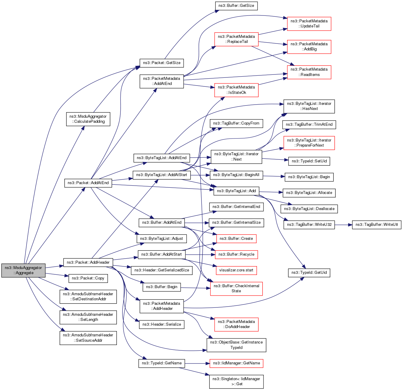
References ns3::Packet::AddAtEnd(), ns3::Packet::AddHeader(), CalculatePadding(), ns3::Packet::Copy(), ns3::Packet::GetSize(), m_maxAmsduLength, NS_LOG_FUNCTION, ns3::AmsduSubframeHeader::SetDestinationAddr(), ns3::AmsduSubframeHeader::SetLength(), and ns3::AmsduSubframeHeader::SetSourceAddr().
Referenced by ns3::EdcaTxopN::NotifyAccessGranted().
Here is the call graph for this function:
Here is the caller graph for this function:Calculates how much padding must be added to the end of aggregated packet, after that a new packet is added.
Each A-MSDU subframe is padded so that its length is multiple of 4 octets.
| packet |
Definition at line 93 of file msdu-aggregator.cc.
References ns3::Packet::GetSize().
Referenced by Aggregate().
Here is the call graph for this function:
Here is the caller graph for this function:
|
static |
| aggregatedPacket | the aggregated packet. |
Definition at line 99 of file msdu-aggregator.cc.
References ns3::Packet::CreateFragment(), ns3::AmsduSubframeHeader::GetLength(), ns3::Packet::GetSize(), NS_LOG_FUNCTION_NOARGS, NS_LOG_INFO, ns3::Packet::RemoveAtStart(), and ns3::Packet::RemoveHeader().
Referenced by ns3::ApWifiMac::DeaggregateAmsduAndForward(), and ns3::RegularWifiMac::DeaggregateAmsduAndForward().
Here is the call graph for this function:
Here is the caller graph for this function:| uint16_t ns3::MsduAggregator::GetMaxAmsduSize | ( | void | ) | const |
Returns the maximum A-MSDU size in bytes.
Value 0 means that MSDU aggregation is disabled.
Definition at line 57 of file msdu-aggregator.cc.
References m_maxAmsduLength.
|
static |
Get the type ID.
Definition at line 32 of file msdu-aggregator.cc.
References ns3::TypeId::SetParent().
Here is the call graph for this function:| void ns3::MsduAggregator::SetMaxAmsduSize | ( | uint16_t | maxSize | ) |
Sets the maximum A-MSDU size in bytes.
Value 0 means that MSDU aggregation is disabled.
| maxSize | the maximum A-MSDU size in bytes. |
Definition at line 51 of file msdu-aggregator.cc.
References m_maxAmsduLength.
Referenced by ns3::RegularWifiMac::ConfigureAggregation(), and TwoLevelAggregationTest::DoRun().
Here is the caller graph for this function:
|
private |
maximum AMSDU length
Definition at line 102 of file msdu-aggregator.h.
Referenced by Aggregate(), GetMaxAmsduSize(), and SetMaxAmsduSize().