QueueDiscClass is the base class for classes that are included in a queue disc. More...
#include "queue-disc.h"
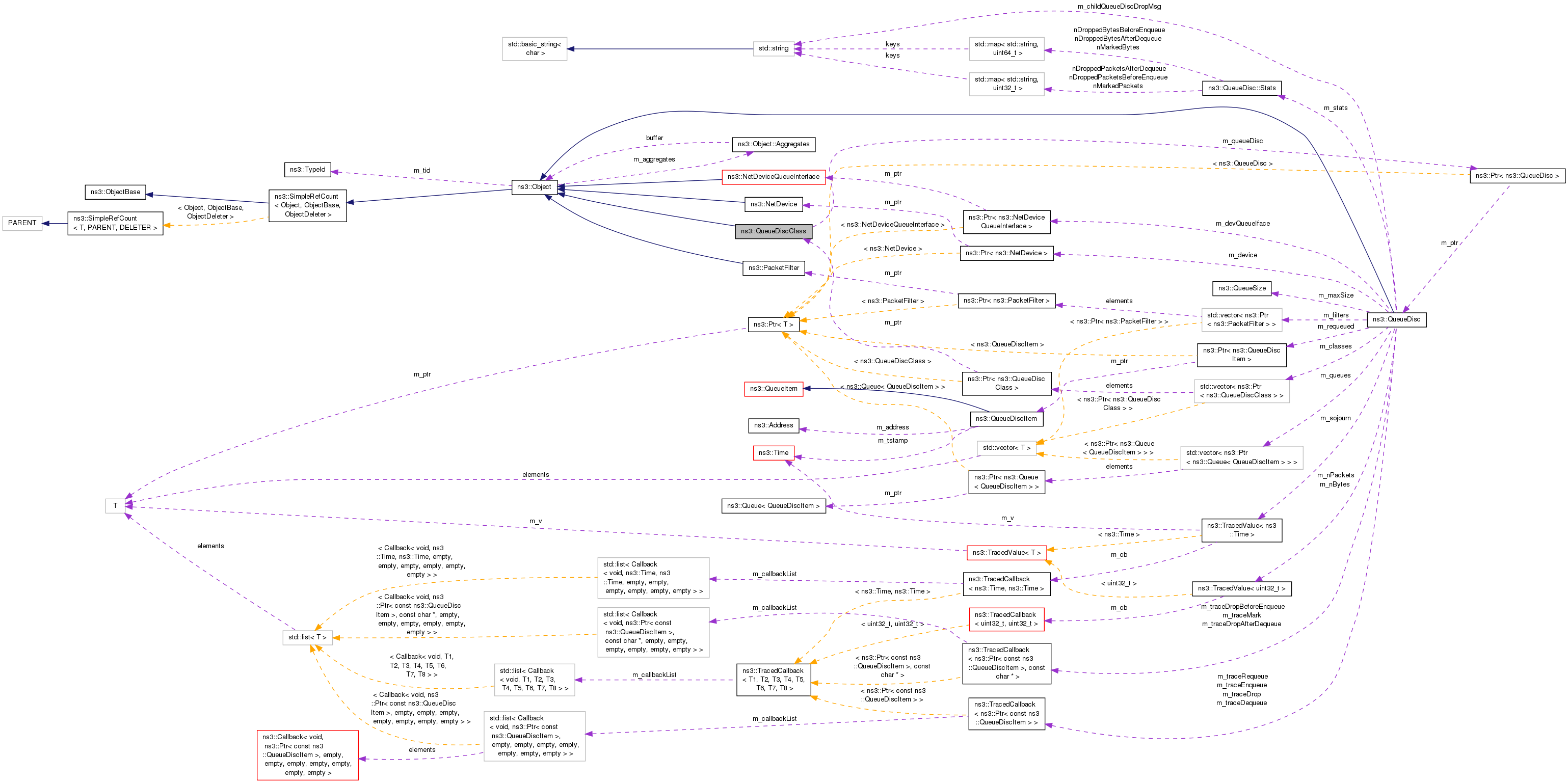
 Inheritance diagram for ns3::QueueDiscClass:
 Collaboration diagram for ns3::QueueDiscClass:Public Member Functions | |
| QueueDiscClass () | |
| virtual | ~QueueDiscClass () | 
| Ptr< QueueDisc > | GetQueueDisc (void) const | 
| Get the queue disc attached to this class.  More... | |
| void | SetQueueDisc (Ptr< QueueDisc > qd) | 
| Set the queue disc attached to this class.  More... | |
  Public Member Functions inherited from ns3::Object | |
| Object () | |
| Constructor.  More... | |
| virtual | ~Object () | 
| Destructor.  More... | |
| void | AggregateObject (Ptr< Object > other) | 
| Aggregate two Objects together.  More... | |
| void | Dispose (void) | 
| Dispose of this Object.  More... | |
| AggregateIterator | GetAggregateIterator (void) const | 
| Get an iterator to the Objects aggregated to this one.  More... | |
| virtual TypeId | GetInstanceTypeId (void) const | 
| Get the most derived TypeId for this Object.  More... | |
| template<typename T > | |
| Ptr< T > | GetObject (void) const | 
| Get a pointer to the requested aggregated Object.  More... | |
| template<typename T > | |
| Ptr< T > | GetObject (TypeId tid) const | 
| Get a pointer to the requested aggregated Object by TypeId.  More... | |
| void | Initialize (void) | 
| Invoke DoInitialize on all Objects aggregated to this one.  More... | |
| bool | IsInitialized (void) const | 
| Check if the object has been initialized.  More... | |
  Public Member Functions inherited from ns3::SimpleRefCount< Object, ObjectBase, ObjectDeleter > | |
| SimpleRefCount () | |
| Default constructor.  More... | |
| SimpleRefCount (const SimpleRefCount &o) | |
| Copy constructor.  More... | |
| uint32_t | GetReferenceCount (void) const | 
| Get the reference count of the object.  More... | |
| SimpleRefCount & | operator= (const SimpleRefCount &o) | 
| Assignment operator.  More... | |
| void | Ref (void) const | 
| Increment the reference count.  More... | |
| void | Unref (void) const | 
| Decrement the reference count.  More... | |
  Public Member Functions inherited from ns3::ObjectBase | |
| virtual | ~ObjectBase () | 
| Virtual destructor.  More... | |
| void | GetAttribute (std::string name, AttributeValue &value) const | 
| Get the value of an attribute, raising fatal errors if unsuccessful.  More... | |
| bool | GetAttributeFailSafe (std::string name, AttributeValue &value) const | 
| Get the value of an attribute without raising erros.  More... | |
| void | SetAttribute (std::string name, const AttributeValue &value) | 
| Set a single attribute, raising fatal errors if unsuccessful.  More... | |
| bool | SetAttributeFailSafe (std::string name, const AttributeValue &value) | 
| Set a single attribute without raising errors.  More... | |
| bool | TraceConnect (std::string name, std::string context, const CallbackBase &cb) | 
| Connect a TraceSource to a Callback with a context.  More... | |
| bool | TraceConnectWithoutContext (std::string name, const CallbackBase &cb) | 
| Connect a TraceSource to a Callback without a context.  More... | |
| bool | TraceDisconnect (std::string name, std::string context, const CallbackBase &cb) | 
| Disconnect from a TraceSource a Callback previously connected with a context.  More... | |
| bool | TraceDisconnectWithoutContext (std::string name, const CallbackBase &cb) | 
| Disconnect from a TraceSource a Callback previously connected without a context.  More... | |
Static Public Member Functions | |
| static TypeId | GetTypeId (void) | 
| Get the type ID.  More... | |
  Static Public Member Functions inherited from ns3::Object | |
| static TypeId | GetTypeId (void) | 
| Register this type.  More... | |
  Static Public Member Functions inherited from ns3::ObjectBase | |
| static TypeId | GetTypeId (void) | 
| Get the type ID.  More... | |
Protected Member Functions | |
| virtual void | DoDispose (void) | 
| Dispose of the object.  More... | |
  Protected Member Functions inherited from ns3::Object | |
| Object (const Object &o) | |
| Copy an Object.  More... | |
| virtual void | DoInitialize (void) | 
| Initialize() implementation.  More... | |
| virtual void | NotifyNewAggregate (void) | 
| Notify all Objects aggregated to this one of a new Object being aggregated.  More... | |
  Protected Member Functions inherited from ns3::ObjectBase | |
| void | ConstructSelf (const AttributeConstructionList &attributes) | 
| Complete construction of ObjectBase; invoked by derived classes.  More... | |
| virtual void | NotifyConstructionCompleted (void) | 
| Notifier called once the ObjectBase is fully constructed.  More... | |
Private Attributes | |
| Ptr< QueueDisc > | m_queueDisc | 
| Queue disc attached to this class.  More... | |
Additional Inherited Members | |
  Related Functions inherited from ns3::ObjectBase | |
| static TypeId | GetObjectIid (void) | 
| Ensure the TypeId for ObjectBase gets fully configured to anchor the inheritance tree properly.  More... | |
QueueDiscClass is the base class for classes that are included in a queue disc.
Introspection did not find any typical Config paths.
It has a single attribute, QueueDisc, used to set the child queue disc attached to the class. Classful queue discs needing to set parameters for their classes can subclass QueueDiscClass and add the required parameters as attributes.
 
No TraceSources are defined for this type.
 Size of this type is 40 bytes (on a 64-bit architecture). 
Definition at line 49 of file queue-disc.h.
| ns3::QueueDiscClass::QueueDiscClass | ( | ) | 
Definition at line 57 of file queue-disc.cc.
References NS_LOG_FUNCTION.
      
  | 
  virtual | 
Definition at line 62 of file queue-disc.cc.
References NS_LOG_FUNCTION.
      
  | 
  protectedvirtual | 
Dispose of the object.
Reimplemented from ns3::Object.
Definition at line 68 of file queue-disc.cc.
References ns3::Object::DoDispose(), m_queueDisc, and NS_LOG_FUNCTION.
 Here is the call graph for this function:Get the queue disc attached to this class.
Definition at line 76 of file queue-disc.cc.
References m_queueDisc, and NS_LOG_FUNCTION.
      
  | 
  static | 
Get the type ID.
Definition at line 43 of file queue-disc.cc.
References m_queueDisc, ns3::MakePointerAccessor(), and ns3::TypeId::SetParent().
 Here is the call graph for this function:Set the queue disc attached to this class.
| qd | The queue disc to attach to this class | 
Definition at line 83 of file queue-disc.cc.
References m_queueDisc, NS_ABORT_MSG_IF, and NS_LOG_FUNCTION.
Queue disc attached to this class.
Definition at line 79 of file queue-disc.h.
Referenced by DoDispose(), GetQueueDisc(), GetTypeId(), and SetQueueDisc().