This objects implements the PHY state machine of the Wifi device. More...
#include "wifi-phy-state-helper.h"
 Inheritance diagram for ns3::WifiPhyStateHelper:
 Collaboration diagram for ns3::WifiPhyStateHelper:Public Types | |
| typedef void(* | RxEndErrorTracedCallback) (Ptr< const Packet > packet, double snr) | 
| TracedCallback signature for receive end error event.  More... | |
| typedef void(* | RxOkTracedCallback) (Ptr< const Packet > packet, double snr, WifiMode mode, WifiPreamble preamble) | 
| TracedCallback signature for receive end ok event.  More... | |
| typedef void(* | StateTracedCallback) (Time start, Time duration, WifiPhyState state) | 
| TracedCallback signature for state changes.  More... | |
| typedef void(* | TxTracedCallback) (Ptr< const Packet > packet, WifiMode mode, WifiPreamble preamble, uint8_t power) | 
| TracedCallback signature for transmit event.  More... | |
Public Member Functions | |
| WifiPhyStateHelper () | |
| Time | GetDelayUntilIdle (void) const | 
| Return the time before the state is back to IDLE.  More... | |
| Time | GetLastRxStartTime (void) const | 
| Return the time the last RX start.  More... | |
| WifiPhyState | GetState (void) const | 
| Return the current state of WifiPhy.  More... | |
| bool | IsStateCcaBusy (void) const | 
| Check whether the current state is CCA busy.  More... | |
| bool | IsStateIdle (void) const | 
| Check whether the current state is IDLE.  More... | |
| bool | IsStateOff (void) const | 
| Check whether the current state is OFF.  More... | |
| bool | IsStateRx (void) const | 
| Check whether the current state is RX.  More... | |
| bool | IsStateSleep (void) const | 
| Check whether the current state is SLEEP.  More... | |
| bool | IsStateSwitching (void) const | 
| Check whether the current state is SWITCHING.  More... | |
| bool | IsStateTx (void) const | 
| Check whether the current state is TX.  More... | |
| void | RegisterListener (WifiPhyListener *listener) | 
| Register WifiPhyListener to this WifiPhyStateHelper.  More... | |
| void | SetReceiveErrorCallback (RxErrorCallback callback) | 
| Set a callback for a failed reception.  More... | |
| void | SetReceiveOkCallback (RxOkCallback callback) | 
| Set a callback for a successful reception.  More... | |
| void | SwitchFromOff (Time duration) | 
| Switch from off mode.  More... | |
| void | SwitchFromRxAbort (void) | 
| Abort current reception.  More... | |
| void | SwitchFromRxEndError (Ptr< Packet > packet, double snr) | 
| Switch from RX after the reception failed.  More... | |
| void | SwitchFromRxEndOk (Ptr< Packet > packet, double snr, WifiTxVector txVector) | 
| Switch from RX after the reception was successful.  More... | |
| void | SwitchFromSleep (Time duration) | 
| Switch from sleep mode.  More... | |
| void | SwitchMaybeToCcaBusy (Time duration) | 
| Switch to CCA busy.  More... | |
| void | SwitchToChannelSwitching (Time switchingDuration) | 
| Switch state to channel switching for the given duration.  More... | |
| void | SwitchToOff (void) | 
| Switch to off mode.  More... | |
| void | SwitchToRx (Time rxDuration) | 
| Switch state to RX for the given duration.  More... | |
| void | SwitchToSleep (void) | 
| Switch to sleep mode.  More... | |
| void | SwitchToTx (Time txDuration, Ptr< const Packet > packet, double txPowerDbm, WifiTxVector txVector) | 
| Switch state to TX for the given duration.  More... | |
| void | UnregisterListener (WifiPhyListener *listener) | 
| Remove WifiPhyListener from this WifiPhyStateHelper.  More... | |
  Public Member Functions inherited from ns3::Object | |
| Object () | |
| Constructor.  More... | |
| virtual | ~Object () | 
| Destructor.  More... | |
| void | AggregateObject (Ptr< Object > other) | 
| Aggregate two Objects together.  More... | |
| void | Dispose (void) | 
| Dispose of this Object.  More... | |
| AggregateIterator | GetAggregateIterator (void) const | 
| Get an iterator to the Objects aggregated to this one.  More... | |
| virtual TypeId | GetInstanceTypeId (void) const | 
| Get the most derived TypeId for this Object.  More... | |
| template<typename T > | |
| Ptr< T > | GetObject (void) const | 
| Get a pointer to the requested aggregated Object.  More... | |
| template<typename T > | |
| Ptr< T > | GetObject (TypeId tid) const | 
| Get a pointer to the requested aggregated Object by TypeId.  More... | |
| void | Initialize (void) | 
| Invoke DoInitialize on all Objects aggregated to this one.  More... | |
| bool | IsInitialized (void) const | 
| Check if the object has been initialized.  More... | |
  Public Member Functions inherited from ns3::SimpleRefCount< Object, ObjectBase, ObjectDeleter > | |
| SimpleRefCount () | |
| Default constructor.  More... | |
| SimpleRefCount (const SimpleRefCount &o) | |
| Copy constructor.  More... | |
| uint32_t | GetReferenceCount (void) const | 
| Get the reference count of the object.  More... | |
| SimpleRefCount & | operator= (const SimpleRefCount &o) | 
| Assignment operator.  More... | |
| void | Ref (void) const | 
| Increment the reference count.  More... | |
| void | Unref (void) const | 
| Decrement the reference count.  More... | |
  Public Member Functions inherited from ns3::ObjectBase | |
| virtual | ~ObjectBase () | 
| Virtual destructor.  More... | |
| void | GetAttribute (std::string name, AttributeValue &value) const | 
| Get the value of an attribute, raising fatal errors if unsuccessful.  More... | |
| bool | GetAttributeFailSafe (std::string name, AttributeValue &value) const | 
| Get the value of an attribute without raising erros.  More... | |
| void | SetAttribute (std::string name, const AttributeValue &value) | 
| Set a single attribute, raising fatal errors if unsuccessful.  More... | |
| bool | SetAttributeFailSafe (std::string name, const AttributeValue &value) | 
| Set a single attribute without raising errors.  More... | |
| bool | TraceConnect (std::string name, std::string context, const CallbackBase &cb) | 
| Connect a TraceSource to a Callback with a context.  More... | |
| bool | TraceConnectWithoutContext (std::string name, const CallbackBase &cb) | 
| Connect a TraceSource to a Callback without a context.  More... | |
| bool | TraceDisconnect (std::string name, std::string context, const CallbackBase &cb) | 
| Disconnect from a TraceSource a Callback previously connected with a context.  More... | |
| bool | TraceDisconnectWithoutContext (std::string name, const CallbackBase &cb) | 
| Disconnect from a TraceSource a Callback previously connected without a context.  More... | |
Static Public Member Functions | |
| static TypeId | GetTypeId (void) | 
| Get the type ID.  More... | |
  Static Public Member Functions inherited from ns3::Object | |
| static TypeId | GetTypeId (void) | 
| Register this type.  More... | |
  Static Public Member Functions inherited from ns3::ObjectBase | |
| static TypeId | GetTypeId (void) | 
| Get the type ID.  More... | |
Private Types | |
| typedef std::vector< WifiPhyListener * > | Listeners | 
| typedef for a list of WifiPhyListeners  More... | |
| typedef std::vector< WifiPhyListener * >::iterator | ListenersI | 
| typedef for a list of WifiPhyListeners iterator  More... | |
Private Member Functions | |
| void | DoSwitchFromRx (void) | 
| Switch the state from RX.  More... | |
| void | LogPreviousIdleAndCcaBusyStates (void) | 
| Log the ideal and CCA states.  More... | |
| void | NotifyMaybeCcaBusyStart (Time duration) | 
| Notify all WifiPhyListener that the CCA has started for the given duration.  More... | |
| void | NotifyOff (void) | 
| Notify all WifiPhyListener that we are going to switch off.  More... | |
| void | NotifyOn (void) | 
| Notify all WifiPhyListener that we are going to switch on.  More... | |
| void | NotifyRxEndError (void) | 
| Notify all WifiPhyListener that the reception was not successful.  More... | |
| void | NotifyRxEndOk (void) | 
| Notify all WifiPhyListener that the reception was successful.  More... | |
| void | NotifyRxStart (Time duration) | 
| Notify all WifiPhyListener that the reception has started for the given duration.  More... | |
| void | NotifySleep (void) | 
| Notify all WifiPhyListener that we are going to sleep.  More... | |
| void | NotifySwitchingStart (Time duration) | 
| Notify all WifiPhyListener that we are switching channel with the given channel switching delay.  More... | |
| void | NotifyTxStart (Time duration, double txPowerDbm) | 
| Notify all WifiPhyListener that the transmission has started for the given duration.  More... | |
| void | NotifyWakeup (void) | 
| Notify all WifiPhyListener that we woke up.  More... | |
Additional Inherited Members | |
  Protected Member Functions inherited from ns3::Object | |
| Object (const Object &o) | |
| Copy an Object.  More... | |
| virtual void | DoDispose (void) | 
| Destructor implementation.  More... | |
| virtual void | DoInitialize (void) | 
| Initialize() implementation.  More... | |
| virtual void | NotifyNewAggregate (void) | 
| Notify all Objects aggregated to this one of a new Object being aggregated.  More... | |
  Protected Member Functions inherited from ns3::ObjectBase | |
| void | ConstructSelf (const AttributeConstructionList &attributes) | 
| Complete construction of ObjectBase; invoked by derived classes.  More... | |
| virtual void | NotifyConstructionCompleted (void) | 
| Notifier called once the ObjectBase is fully constructed.  More... | |
  Related Functions inherited from ns3::ObjectBase | |
| static TypeId | GetObjectIid (void) | 
| Ensure the TypeId for ObjectBase gets fully configured to anchor the inheritance tree properly.  More... | |
This objects implements the PHY state machine of the Wifi device.
ns3::WifiPhyStateHelper is accessible through the following paths with Config::Set and Config::Connect:
No Attributes are defined for this type.
 
Size of this type is 224 bytes (on a 64-bit architecture).
Definition at line 55 of file wifi-phy-state-helper.h.
      
  | 
  private | 
typedef for a list of WifiPhyListeners
Definition at line 262 of file wifi-phy-state-helper.h.
      
  | 
  private | 
typedef for a list of WifiPhyListeners iterator
Definition at line 266 of file wifi-phy-state-helper.h.
| typedef void(* ns3::WifiPhyStateHelper::RxEndErrorTracedCallback) (Ptr< const Packet > packet, double snr) | 
TracedCallback signature for receive end error event.
| [in] | packet | The received packet. | 
| [in] | snr | The SNR of the received packet. | 
Definition at line 244 of file wifi-phy-state-helper.h.
| typedef void(* ns3::WifiPhyStateHelper::RxOkTracedCallback) (Ptr< const Packet > packet, double snr, WifiMode mode, WifiPreamble preamble) | 
TracedCallback signature for receive end ok event.
| [in] | packet | The received packet. | 
| [in] | snr | The SNR of the received packet. | 
| [in] | mode | The transmission mode of the packet. | 
| [in] | preamble | The preamble of the packet. | 
Definition at line 236 of file wifi-phy-state-helper.h.
| typedef void(* ns3::WifiPhyStateHelper::StateTracedCallback) (Time start, Time duration, WifiPhyState state) | 
TracedCallback signature for state changes.
| [in] | start | Time when the state started.  | 
| [in] | duration | Amount of time we've been in (or will be in) the state.  | 
| [in] | state | The state. | 
Definition at line 226 of file wifi-phy-state-helper.h.
| typedef void(* ns3::WifiPhyStateHelper::TxTracedCallback) (Ptr< const Packet > packet, WifiMode mode, WifiPreamble preamble, uint8_t power) | 
TracedCallback signature for transmit event.
| [in] | packet | The received packet. | 
| [in] | mode | The transmission mode of the packet. | 
| [in] | preamble | The preamble of the packet. | 
| [in] | power | The transmit power level. | 
Definition at line 254 of file wifi-phy-state-helper.h.
| ns3::WifiPhyStateHelper::WifiPhyStateHelper | ( | ) | 
Definition at line 60 of file wifi-phy-state-helper.cc.
References NS_LOG_FUNCTION.
      
  | 
  private | 
Switch the state from RX.
Definition at line 487 of file wifi-phy-state-helper.cc.
References IsStateCcaBusy(), IsStateIdle(), IsStateRx(), m_previousStateChangeTime, m_rxing, m_startRx, m_stateLogger, ns3::Simulator::Now(), NS_ASSERT, NS_LOG_FUNCTION, and RX.
Referenced by SwitchFromRxAbort(), SwitchFromRxEndError(), and SwitchFromRxEndOk().
 Here is the call graph for this function:
 Here is the caller graph for this function:| Time ns3::WifiPhyStateHelper::GetDelayUntilIdle | ( | void | ) | const | 
Return the time before the state is back to IDLE.
Definition at line 149 of file wifi-phy-state-helper.cc.
References CCA_BUSY, GetState(), IDLE, m_endCcaBusy, m_endRx, m_endSwitching, m_endTx, ns3::Max(), ns3::Simulator::Now(), NS_FATAL_ERROR, OFF, RX, ns3::Seconds(), SLEEP, SWITCHING, and TX.
 Here is the call graph for this function:| Time ns3::WifiPhyStateHelper::GetLastRxStartTime | ( | void | ) | const | 
Return the time the last RX start.
Definition at line 188 of file wifi-phy-state-helper.cc.
References m_startRx.
| WifiPhyState ns3::WifiPhyStateHelper::GetState | ( | void | ) | const | 
Return the current state of WifiPhy.
Definition at line 194 of file wifi-phy-state-helper.cc.
References CCA_BUSY, IDLE, m_endCcaBusy, m_endSwitching, m_endTx, m_isOff, m_rxing, m_sleeping, ns3::Simulator::Now(), OFF, RX, SLEEP, SWITCHING, and TX.
Referenced by GetDelayUntilIdle(), IsStateCcaBusy(), IsStateIdle(), IsStateOff(), IsStateRx(), IsStateSleep(), IsStateSwitching(), IsStateTx(), SwitchMaybeToCcaBusy(), SwitchToChannelSwitching(), SwitchToOff(), SwitchToRx(), SwitchToSleep(), and SwitchToTx().
 Here is the call graph for this function:
 Here is the caller graph for this function:
      
  | 
  static | 
Get the type ID.
Definition at line 35 of file wifi-phy-state-helper.cc.
References m_rxErrorTrace, m_rxOkTrace, m_stateLogger, m_txTrace, ns3::MakeTraceSourceAccessor(), and ns3::TypeId::SetParent().
 Here is the call graph for this function:| bool ns3::WifiPhyStateHelper::IsStateCcaBusy | ( | void | ) | const | 
Check whether the current state is CCA busy.
Definition at line 113 of file wifi-phy-state-helper.cc.
References CCA_BUSY, and GetState().
Referenced by DoSwitchFromRx(), and SwitchToRx().
 Here is the call graph for this function:
 Here is the caller graph for this function:| bool ns3::WifiPhyStateHelper::IsStateIdle | ( | void | ) | const | 
Check whether the current state is IDLE.
Definition at line 107 of file wifi-phy-state-helper.cc.
References GetState(), and IDLE.
Referenced by DoSwitchFromRx(), and SwitchToRx().
 Here is the call graph for this function:
 Here is the caller graph for this function:| bool ns3::WifiPhyStateHelper::IsStateOff | ( | void | ) | const | 
Check whether the current state is OFF.
Definition at line 143 of file wifi-phy-state-helper.cc.
References GetState(), and OFF.
Referenced by SwitchFromOff(), and SwitchToOff().
 Here is the call graph for this function:
 Here is the caller graph for this function:| bool ns3::WifiPhyStateHelper::IsStateRx | ( | void | ) | const | 
Check whether the current state is RX.
Definition at line 119 of file wifi-phy-state-helper.cc.
References GetState(), and RX.
Referenced by DoSwitchFromRx(), SwitchFromRxAbort(), and SwitchToRx().
 Here is the call graph for this function:
 Here is the caller graph for this function:| bool ns3::WifiPhyStateHelper::IsStateSleep | ( | void | ) | const | 
Check whether the current state is SLEEP.
Definition at line 137 of file wifi-phy-state-helper.cc.
References GetState(), and SLEEP.
Referenced by SwitchFromSleep(), and SwitchToSleep().
 Here is the call graph for this function:
 Here is the caller graph for this function:| bool ns3::WifiPhyStateHelper::IsStateSwitching | ( | void | ) | const | 
Check whether the current state is SWITCHING.
Definition at line 131 of file wifi-phy-state-helper.cc.
References GetState(), and SWITCHING.
Referenced by SwitchToChannelSwitching().
 Here is the call graph for this function:
 Here is the caller graph for this function:| bool ns3::WifiPhyStateHelper::IsStateTx | ( | void | ) | const | 
Check whether the current state is TX.
Definition at line 125 of file wifi-phy-state-helper.cc.
References GetState(), and TX.
 Here is the call graph for this function:
      
  | 
  private | 
Log the ideal and CCA states.
Definition at line 327 of file wifi-phy-state-helper.cc.
References CCA_BUSY, IDLE, m_endCcaBusy, m_endRx, m_endSwitching, m_endTx, m_startCcaBusy, m_stateLogger, ns3::Max(), ns3::Simulator::Now(), NS_ASSERT, and NS_LOG_FUNCTION.
Referenced by SwitchMaybeToCcaBusy(), SwitchToChannelSwitching(), SwitchToOff(), SwitchToRx(), SwitchToSleep(), and SwitchToTx().
 Here is the call graph for this function:
 Here is the caller graph for this function:
      
  | 
  private | 
Notify all WifiPhyListener that the CCA has started for the given duration.
| duration | the duration of the CCA state | 
Definition at line 267 of file wifi-phy-state-helper.cc.
References m_listeners, and NS_LOG_FUNCTION.
Referenced by SwitchFromOff(), SwitchFromSleep(), and SwitchMaybeToCcaBusy().
 Here is the caller graph for this function:
      
  | 
  private | 
Notify all WifiPhyListener that we are going to switch off.
Definition at line 297 of file wifi-phy-state-helper.cc.
References m_listeners, and NS_LOG_FUNCTION.
Referenced by SwitchToOff().
 Here is the caller graph for this function:
      
  | 
  private | 
Notify all WifiPhyListener that we are going to switch on.
Definition at line 317 of file wifi-phy-state-helper.cc.
References m_listeners, and NS_LOG_FUNCTION.
Referenced by SwitchFromOff().
 Here is the caller graph for this function:
      
  | 
  private | 
Notify all WifiPhyListener that the reception was not successful.
Definition at line 257 of file wifi-phy-state-helper.cc.
References m_listeners, and NS_LOG_FUNCTION.
Referenced by SwitchFromRxEndError().
 Here is the caller graph for this function:
      
  | 
  private | 
Notify all WifiPhyListener that the reception was successful.
Definition at line 247 of file wifi-phy-state-helper.cc.
References m_listeners, and NS_LOG_FUNCTION.
Referenced by SwitchFromRxEndOk().
 Here is the caller graph for this function:
      
  | 
  private | 
Notify all WifiPhyListener that the reception has started for the given duration.
| duration | the duration of the reception | 
Definition at line 237 of file wifi-phy-state-helper.cc.
References m_listeners, and NS_LOG_FUNCTION.
Referenced by SwitchToRx().
 Here is the caller graph for this function:
      
  | 
  private | 
Notify all WifiPhyListener that we are going to sleep.
Definition at line 287 of file wifi-phy-state-helper.cc.
References m_listeners, and NS_LOG_FUNCTION.
Referenced by SwitchToSleep().
 Here is the caller graph for this function:
      
  | 
  private | 
Notify all WifiPhyListener that we are switching channel with the given channel switching delay.
| duration | the delay to switch the channel | 
Definition at line 277 of file wifi-phy-state-helper.cc.
References m_listeners, and NS_LOG_FUNCTION.
Referenced by SwitchToChannelSwitching().
 Here is the caller graph for this function:
      
  | 
  private | 
Notify all WifiPhyListener that the transmission has started for the given duration.
| duration | the duration of the transmission | 
| txPowerDbm | the nominal tx power in dBm | 
Definition at line 227 of file wifi-phy-state-helper.cc.
References m_listeners, and NS_LOG_FUNCTION.
Referenced by SwitchToTx().
 Here is the caller graph for this function:
      
  | 
  private | 
Notify all WifiPhyListener that we woke up.
Definition at line 307 of file wifi-phy-state-helper.cc.
References m_listeners, and NS_LOG_FUNCTION.
Referenced by SwitchFromSleep().
 Here is the caller graph for this function:| void ns3::WifiPhyStateHelper::RegisterListener | ( | WifiPhyListener * | listener | ) | 
Register WifiPhyListener to this WifiPhyStateHelper.
| listener | 
Definition at line 91 of file wifi-phy-state-helper.cc.
References m_listeners.
| void ns3::WifiPhyStateHelper::SetReceiveErrorCallback | ( | RxErrorCallback | callback | ) | 
Set a callback for a failed reception.
| callback | 
Definition at line 85 of file wifi-phy-state-helper.cc.
References m_rxErrorCallback.
| void ns3::WifiPhyStateHelper::SetReceiveOkCallback | ( | RxOkCallback | callback | ) | 
Set a callback for a successful reception.
| callback | 
Definition at line 79 of file wifi-phy-state-helper.cc.
References m_rxOkCallback.
| void ns3::WifiPhyStateHelper::SwitchFromOff | ( | Time | duration | ) | 
Switch from off mode.
| duration | the duration of CCA busy state | 
Definition at line 622 of file wifi-phy-state-helper.cc.
References IsStateOff(), m_endCcaBusy, m_isOff, m_previousStateChangeTime, max, NotifyMaybeCcaBusyStart(), NotifyOn(), ns3::Simulator::Now(), NS_ASSERT, and NS_LOG_FUNCTION.
 Here is the call graph for this function:| void ns3::WifiPhyStateHelper::SwitchFromRxAbort | ( | void | ) | 
Abort current reception.
Definition at line 569 of file wifi-phy-state-helper.cc.
References DoSwitchFromRx(), IsStateRx(), m_endRx, m_rxing, ns3::Simulator::Now(), NS_ASSERT, and NS_LOG_FUNCTION.
 Here is the call graph for this function:Switch from RX after the reception failed.
| packet | the packet that we failed to received | 
| snr | the SNR of the received packet | 
Definition at line 474 of file wifi-phy-state-helper.cc.
References DoSwitchFromRx(), ns3::Callback< R, T1, T2, T3, T4, T5, T6, T7, T8, T9 >::IsNull(), m_rxErrorCallback, m_rxErrorTrace, NotifyRxEndError(), and NS_LOG_FUNCTION.
 Here is the call graph for this function:| void ns3::WifiPhyStateHelper::SwitchFromRxEndOk | ( | Ptr< Packet > | packet, | 
| double | snr, | ||
| WifiTxVector | txVector | ||
| ) | 
Switch from RX after the reception was successful.
| packet | the successfully received packet | 
| snr | the SNR of the received packet | 
| txVector | TXVECTOR of the packet | 
Definition at line 460 of file wifi-phy-state-helper.cc.
References DoSwitchFromRx(), ns3::WifiTxVector::GetMode(), ns3::WifiTxVector::GetPreambleType(), ns3::Callback< R, T1, T2, T3, T4, T5, T6, T7, T8, T9 >::IsNull(), m_rxOkCallback, m_rxOkTrace, NotifyRxEndOk(), and NS_LOG_FUNCTION.
 Here is the call graph for this function:| void ns3::WifiPhyStateHelper::SwitchFromSleep | ( | Time | duration | ) | 
Switch from sleep mode.
| duration | the duration of CCA busy state | 
Definition at line 551 of file wifi-phy-state-helper.cc.
References IsStateSleep(), m_endCcaBusy, m_previousStateChangeTime, m_sleeping, m_startSleep, m_stateLogger, max, NotifyMaybeCcaBusyStart(), NotifyWakeup(), ns3::Simulator::Now(), NS_ASSERT, NS_LOG_FUNCTION, and SLEEP.
 Here is the call graph for this function:| void ns3::WifiPhyStateHelper::SwitchMaybeToCcaBusy | ( | Time | duration | ) | 
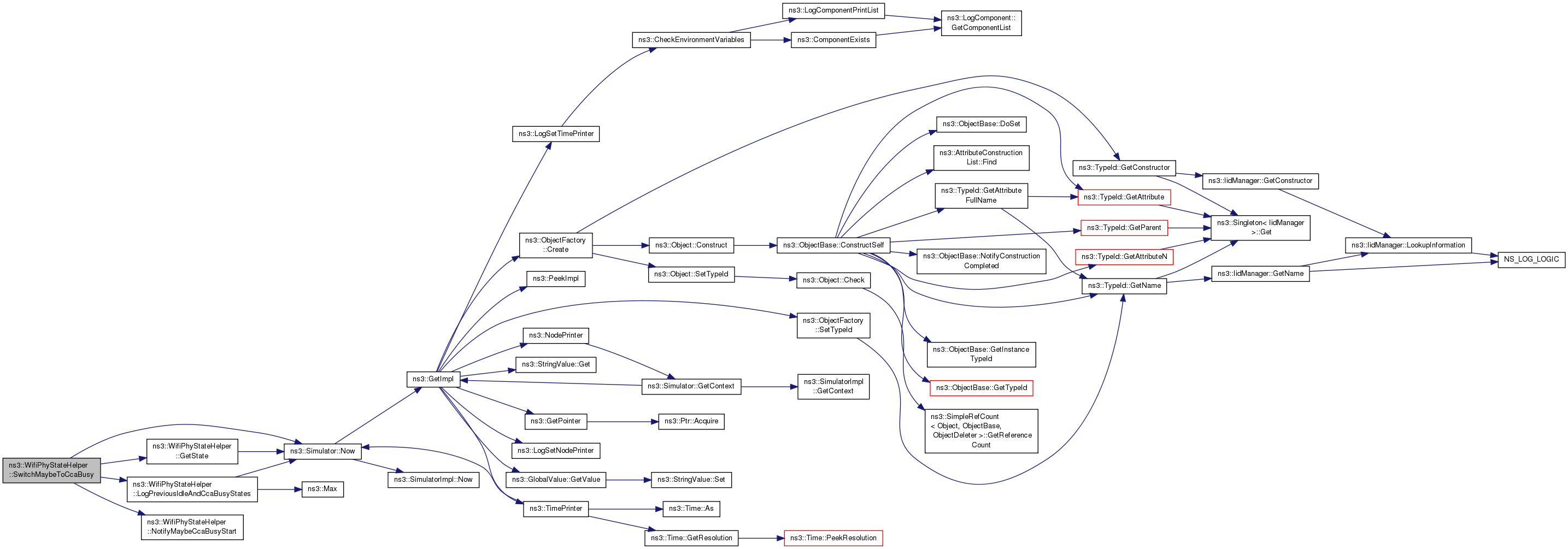
Switch to CCA busy.
| duration | the duration of CCA busy state | 
Definition at line 502 of file wifi-phy-state-helper.cc.
References CCA_BUSY, GetState(), IDLE, LogPreviousIdleAndCcaBusyStates(), m_endCcaBusy, m_startCcaBusy, max, NotifyMaybeCcaBusyStart(), ns3::Simulator::Now(), and NS_LOG_FUNCTION.
 Here is the call graph for this function:| void ns3::WifiPhyStateHelper::SwitchToChannelSwitching | ( | Time | switchingDuration | ) | 
Switch state to channel switching for the given duration.
| switchingDuration | the duration of required to switch the channel | 
Definition at line 417 of file wifi-phy-state-helper.cc.
References CCA_BUSY, GetState(), IDLE, IsStateSwitching(), LogPreviousIdleAndCcaBusyStates(), m_endCcaBusy, m_endRx, m_endSwitching, m_endTx, m_previousStateChangeTime, m_rxing, m_startCcaBusy, m_startRx, m_startSwitching, m_stateLogger, ns3::Max(), NotifySwitchingStart(), ns3::Simulator::Now(), NS_ASSERT, NS_FATAL_ERROR, NS_LOG_FUNCTION, RX, and SWITCHING.
 Here is the call graph for this function:| void ns3::WifiPhyStateHelper::SwitchToOff | ( | void | ) | 
Switch to off mode.
Definition at line 580 of file wifi-phy-state-helper.cc.
References CCA_BUSY, GetState(), IDLE, IsStateOff(), LogPreviousIdleAndCcaBusyStates(), m_endRx, m_endSwitching, m_endTx, m_isOff, m_previousStateChangeTime, m_rxing, m_startCcaBusy, m_startRx, m_startTx, m_stateLogger, ns3::Max(), NotifyOff(), ns3::Simulator::Now(), NS_ASSERT, NS_FATAL_ERROR, NS_LOG_FUNCTION, RX, and TX.
 Here is the call graph for this function:| void ns3::WifiPhyStateHelper::SwitchToRx | ( | Time | rxDuration | ) | 
Switch state to RX for the given duration.
| rxDuration | the duration of the RX | 
Definition at line 386 of file wifi-phy-state-helper.cc.
References CCA_BUSY, GetState(), IDLE, IsStateCcaBusy(), IsStateIdle(), IsStateRx(), LogPreviousIdleAndCcaBusyStates(), m_endRx, m_endSwitching, m_endTx, m_previousStateChangeTime, m_rxing, m_startCcaBusy, m_startRx, m_stateLogger, ns3::Max(), NotifyRxStart(), ns3::Simulator::Now(), NS_ASSERT, NS_FATAL_ERROR, and NS_LOG_FUNCTION.
 Here is the call graph for this function:| void ns3::WifiPhyStateHelper::SwitchToSleep | ( | void | ) | 
Switch to sleep mode.
Definition at line 523 of file wifi-phy-state-helper.cc.
References CCA_BUSY, GetState(), IDLE, IsStateSleep(), LogPreviousIdleAndCcaBusyStates(), m_endRx, m_endSwitching, m_endTx, m_previousStateChangeTime, m_sleeping, m_startCcaBusy, m_startSleep, m_stateLogger, ns3::Max(), NotifySleep(), ns3::Simulator::Now(), NS_ASSERT, NS_FATAL_ERROR, and NS_LOG_FUNCTION.
 Here is the call graph for this function:| void ns3::WifiPhyStateHelper::SwitchToTx | ( | Time | txDuration, | 
| Ptr< const Packet > | packet, | ||
| double | txPowerDbm, | ||
| WifiTxVector | txVector | ||
| ) | 
Switch state to TX for the given duration.
| txDuration | the duration of the TX | 
| packet | the packet | 
| txPowerDbm | the nominal tx power in dBm | 
| txVector | the tx vector of the packet | 
Definition at line 348 of file wifi-phy-state-helper.cc.
References CCA_BUSY, ns3::WifiTxVector::GetMode(), ns3::WifiTxVector::GetPreambleType(), GetState(), ns3::WifiTxVector::GetTxPowerLevel(), IDLE, LogPreviousIdleAndCcaBusyStates(), m_endRx, m_endSwitching, m_endTx, m_previousStateChangeTime, m_rxing, m_startCcaBusy, m_startRx, m_startTx, m_stateLogger, m_txTrace, ns3::Max(), NotifyTxStart(), ns3::Simulator::Now(), NS_FATAL_ERROR, NS_LOG_FUNCTION, RX, and TX.
 Here is the call graph for this function:| void ns3::WifiPhyStateHelper::UnregisterListener | ( | WifiPhyListener * | listener | ) | 
Remove WifiPhyListener from this WifiPhyStateHelper.
| listener | 
Definition at line 97 of file wifi-phy-state-helper.cc.
References m_listeners.
      
  | 
  private | 
endn CCA busy
Definition at line 338 of file wifi-phy-state-helper.h.
Referenced by GetDelayUntilIdle(), GetState(), LogPreviousIdleAndCcaBusyStates(), SwitchFromOff(), SwitchFromSleep(), SwitchMaybeToCcaBusy(), and SwitchToChannelSwitching().
      
  | 
  private | 
end receive
Definition at line 337 of file wifi-phy-state-helper.h.
Referenced by GetDelayUntilIdle(), LogPreviousIdleAndCcaBusyStates(), SwitchFromRxAbort(), SwitchToChannelSwitching(), SwitchToOff(), SwitchToRx(), SwitchToSleep(), and SwitchToTx().
      
  | 
  private | 
end switching
Definition at line 339 of file wifi-phy-state-helper.h.
Referenced by GetDelayUntilIdle(), GetState(), LogPreviousIdleAndCcaBusyStates(), SwitchToChannelSwitching(), SwitchToOff(), SwitchToRx(), SwitchToSleep(), and SwitchToTx().
      
  | 
  private | 
end transmit
Definition at line 336 of file wifi-phy-state-helper.h.
Referenced by GetDelayUntilIdle(), GetState(), LogPreviousIdleAndCcaBusyStates(), SwitchToChannelSwitching(), SwitchToOff(), SwitchToRx(), SwitchToSleep(), and SwitchToTx().
      
  | 
  private | 
switched off
Definition at line 335 of file wifi-phy-state-helper.h.
Referenced by GetState(), SwitchFromOff(), and SwitchToOff().
      
  | 
  private | 
listeners
Definition at line 347 of file wifi-phy-state-helper.h.
Referenced by NotifyMaybeCcaBusyStart(), NotifyOff(), NotifyOn(), NotifyRxEndError(), NotifyRxEndOk(), NotifyRxStart(), NotifySleep(), NotifySwitchingStart(), NotifyTxStart(), NotifyWakeup(), RegisterListener(), and UnregisterListener().
      
  | 
  private | 
previous state change time
Definition at line 345 of file wifi-phy-state-helper.h.
Referenced by DoSwitchFromRx(), SwitchFromOff(), SwitchFromSleep(), SwitchToChannelSwitching(), SwitchToOff(), SwitchToRx(), SwitchToSleep(), and SwitchToTx().
      
  | 
  private | 
receive error callback
Definition at line 352 of file wifi-phy-state-helper.h.
Referenced by SetReceiveErrorCallback(), and SwitchFromRxEndError().
      
  | 
  private | 
receive error trace callback
Definition at line 349 of file wifi-phy-state-helper.h.
Referenced by GetTypeId(), and SwitchFromRxEndError().
      
  | 
  private | 
receiving
Definition at line 333 of file wifi-phy-state-helper.h.
Referenced by DoSwitchFromRx(), GetState(), SwitchFromRxAbort(), SwitchToChannelSwitching(), SwitchToOff(), SwitchToRx(), and SwitchToTx().
      
  | 
  private | 
receive OK callback
Definition at line 351 of file wifi-phy-state-helper.h.
Referenced by SetReceiveOkCallback(), and SwitchFromRxEndOk().
      
  | 
  private | 
receive OK trace callback
Definition at line 348 of file wifi-phy-state-helper.h.
Referenced by GetTypeId(), and SwitchFromRxEndOk().
      
  | 
  private | 
sleeping
Definition at line 334 of file wifi-phy-state-helper.h.
Referenced by GetState(), SwitchFromSleep(), and SwitchToSleep().
      
  | 
  private | 
start CCA busy
Definition at line 342 of file wifi-phy-state-helper.h.
Referenced by LogPreviousIdleAndCcaBusyStates(), SwitchMaybeToCcaBusy(), SwitchToChannelSwitching(), SwitchToOff(), SwitchToRx(), SwitchToSleep(), and SwitchToTx().
      
  | 
  private | 
start receive
Definition at line 341 of file wifi-phy-state-helper.h.
Referenced by DoSwitchFromRx(), GetLastRxStartTime(), SwitchToChannelSwitching(), SwitchToOff(), SwitchToRx(), and SwitchToTx().
      
  | 
  private | 
start sleep
Definition at line 344 of file wifi-phy-state-helper.h.
Referenced by SwitchFromSleep(), and SwitchToSleep().
      
  | 
  private | 
start switching
Definition at line 343 of file wifi-phy-state-helper.h.
Referenced by SwitchToChannelSwitching().
      
  | 
  private | 
start transmit
Definition at line 340 of file wifi-phy-state-helper.h.
Referenced by SwitchToOff(), and SwitchToTx().
      
  | 
  private | 
The trace source fired when state is changed.
Definition at line 331 of file wifi-phy-state-helper.h.
Referenced by DoSwitchFromRx(), GetTypeId(), LogPreviousIdleAndCcaBusyStates(), SwitchFromSleep(), SwitchToChannelSwitching(), SwitchToOff(), SwitchToRx(), SwitchToSleep(), and SwitchToTx().
      
  | 
  private | 
transmit trace callback
Definition at line 350 of file wifi-phy-state-helper.h.
Referenced by GetTypeId(), and SwitchToTx().