Routing table for HWMP – 802.11s routing protocol. More...
#include "hwmp-rtable.h"
Inheritance diagram for ns3::dot11s::HwmpRtable:
Collaboration diagram for ns3::dot11s::HwmpRtable:Classes | |
| struct | LookupResult |
| Route lookup result, return type of LookupXXX methods. More... | |
| struct | Precursor |
| Route found in reactive mode. More... | |
| struct | ProactiveRoute |
| Route found in proactive mode. More... | |
| struct | ReactiveRoute |
| Route found in reactive mode. More... | |
Public Types | |
| typedef std::vector< std::pair< uint32_t, Mac48Address > > | PrecursorList |
| Path precursor = {MAC, interface ID}. More... | |
Public Member Functions | |
| HwmpRtable () | |
| ~HwmpRtable () | |
| void | DoDispose () |
| Destructor implementation. More... | |
| std::vector< HwmpProtocol::FailedDestination > | GetUnreachableDestinations (Mac48Address peerAddress) |
| When peer link with a given MAC-address fails - it returns list of unreachable destination addresses. More... | |
Add/delete paths | |
| void | AddReactivePath (Mac48Address destination, Mac48Address retransmitter, uint32_t interface, uint32_t metric, Time lifetime, uint32_t seqnum) |
| void | AddProactivePath (uint32_t metric, Mac48Address root, Mac48Address retransmitter, uint32_t interface, Time lifetime, uint32_t seqnum) |
| void | AddPrecursor (Mac48Address destination, uint32_t precursorInterface, Mac48Address precursorAddress, Time lifetime) |
| PrecursorList | GetPrecursors (Mac48Address destination) |
| void | DeleteProactivePath () |
| void | DeleteProactivePath (Mac48Address root) |
| void | DeleteReactivePath (Mac48Address destination) |
Lookup | |
| LookupResult | LookupReactive (Mac48Address destination) |
| Lookup path to destination. More... | |
| LookupResult | LookupReactiveExpired (Mac48Address destination) |
| Return all reactive paths, including expired. More... | |
| LookupResult | LookupProactive () |
| Find proactive path to tree root. Note that calling this method has side effect of deleting expired proactive path. More... | |
| LookupResult | LookupProactiveExpired () |
| Return all proactive paths, including expired. More... | |
Public Member Functions inherited from ns3::Object | |
| Object () | |
| Constructor. More... | |
| virtual | ~Object () |
| Destructor. More... | |
| void | AggregateObject (Ptr< Object > other) |
| Aggregate two Objects together. More... | |
| void | Dispose (void) |
| Dispose of this Object. More... | |
| AggregateIterator | GetAggregateIterator (void) const |
| Get an iterator to the Objects aggregated to this one. More... | |
| virtual TypeId | GetInstanceTypeId (void) const |
| Get the most derived TypeId for this Object. More... | |
| template<typename T > | |
| Ptr< T > | GetObject (void) const |
| Get a pointer to the requested aggregated Object. More... | |
| template<typename T > | |
| Ptr< T > | GetObject (TypeId tid) const |
| Get a pointer to the requested aggregated Object by TypeId. More... | |
| void | Initialize (void) |
| Invoke DoInitialize on all Objects aggregated to this one. More... | |
| bool | IsInitialized (void) const |
| Check if the object has been initialized. More... | |
Public Member Functions inherited from ns3::SimpleRefCount< Object, ObjectBase, ObjectDeleter > | |
| SimpleRefCount () | |
| Default constructor. More... | |
| SimpleRefCount (const SimpleRefCount &o) | |
| Copy constructor. More... | |
| uint32_t | GetReferenceCount (void) const |
| Get the reference count of the object. More... | |
| SimpleRefCount & | operator= (const SimpleRefCount &o) |
| Assignment operator. More... | |
| void | Ref (void) const |
| Increment the reference count. More... | |
| void | Unref (void) const |
| Decrement the reference count. More... | |
Public Member Functions inherited from ns3::ObjectBase | |
| virtual | ~ObjectBase () |
| Virtual destructor. More... | |
| void | GetAttribute (std::string name, AttributeValue &value) const |
| Get the value of an attribute, raising fatal errors if unsuccessful. More... | |
| bool | GetAttributeFailSafe (std::string name, AttributeValue &value) const |
| Get the value of an attribute without raising erros. More... | |
| void | SetAttribute (std::string name, const AttributeValue &value) |
| Set a single attribute, raising fatal errors if unsuccessful. More... | |
| bool | SetAttributeFailSafe (std::string name, const AttributeValue &value) |
| Set a single attribute without raising errors. More... | |
| bool | TraceConnect (std::string name, std::string context, const CallbackBase &cb) |
| Connect a TraceSource to a Callback with a context. More... | |
| bool | TraceConnectWithoutContext (std::string name, const CallbackBase &cb) |
| Connect a TraceSource to a Callback without a context. More... | |
| bool | TraceDisconnect (std::string name, std::string context, const CallbackBase &cb) |
| Disconnect from a TraceSource a Callback previously connected with a context. More... | |
| bool | TraceDisconnectWithoutContext (std::string name, const CallbackBase &cb) |
| Disconnect from a TraceSource a Callback previously connected without a context. More... | |
Static Public Member Functions | |
| static TypeId | GetTypeId () |
| Get the type ID. More... | |
Static Public Member Functions inherited from ns3::Object | |
| static TypeId | GetTypeId (void) |
| Register this type. More... | |
Static Public Member Functions inherited from ns3::ObjectBase | |
| static TypeId | GetTypeId (void) |
| Get the type ID. More... | |
Static Public Attributes | |
| static const uint32_t | INTERFACE_ANY = 0xffffffff |
| Means all interfaces. More... | |
| static const uint32_t | MAX_METRIC = 0xffffffff |
| Maximum (the best?) path metric. More... | |
Private Attributes | |
| ProactiveRoute | m_root |
| Path to proactive tree root MP. More... | |
| std::map< Mac48Address, ReactiveRoute > | m_routes |
| List of routes. More... | |
Additional Inherited Members | |
Protected Member Functions inherited from ns3::Object | |
| Object (const Object &o) | |
| Copy an Object. More... | |
| virtual void | DoInitialize (void) |
| Initialize() implementation. More... | |
| virtual void | NotifyNewAggregate (void) |
| Notify all Objects aggregated to this one of a new Object being aggregated. More... | |
Protected Member Functions inherited from ns3::ObjectBase | |
| void | ConstructSelf (const AttributeConstructionList &attributes) |
| Complete construction of ObjectBase; invoked by derived classes. More... | |
| virtual void | NotifyConstructionCompleted (void) |
| Notifier called once the ObjectBase is fully constructed. More... | |
Related Functions inherited from ns3::ObjectBase | |
| static TypeId | GetObjectIid (void) |
| Ensure the TypeId for ObjectBase gets fully configured to anchor the inheritance tree properly. More... | |
Routing table for HWMP – 802.11s routing protocol.
Introspection did not find any typical Config paths.
No Attributes are defined for this type.
No TraceSources are defined for this type.
Size of this type is 144 bytes (on a 64-bit architecture).
Definition at line 35 of file hwmp-rtable.h.
| typedef std::vector<std::pair<uint32_t, Mac48Address> > ns3::dot11s::HwmpRtable::PrecursorList |
Path precursor = {MAC, interface ID}.
Definition at line 77 of file hwmp-rtable.h.
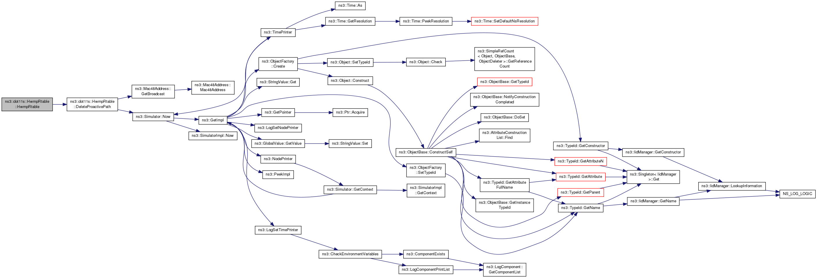
| ns3::dot11s::HwmpRtable::HwmpRtable | ( | ) |
Definition at line 46 of file hwmp-rtable.cc.
References DeleteProactivePath().
Here is the call graph for this function:| ns3::dot11s::HwmpRtable::~HwmpRtable | ( | ) |
Definition at line 50 of file hwmp-rtable.cc.
| void ns3::dot11s::HwmpRtable::AddPrecursor | ( | Mac48Address | destination, |
| uint32_t | precursorInterface, | ||
| Mac48Address | precursorAddress, | ||
| Time | lifetime | ||
| ) |
Definition at line 90 of file hwmp-rtable.cc.
References ns3::dot11s::HwmpRtable::Precursor::address, ns3::dot11s::HwmpRtable::Precursor::interface, m_routes, ns3::Simulator::Now(), NS_LOG_FUNCTION, and ns3::dot11s::HwmpRtable::Precursor::whenExpire.
Referenced by ns3::dot11s::HwmpProtocol::ReceivePrep(), ns3::dot11s::HwmpProtocol::ReceivePreq(), and HwmpRtableTest::TestPrecursorAdd().
Here is the call graph for this function:
Here is the caller graph for this function:| void ns3::dot11s::HwmpRtable::AddProactivePath | ( | uint32_t | metric, |
| Mac48Address | root, | ||
| Mac48Address | retransmitter, | ||
| uint32_t | interface, | ||
| Time | lifetime, | ||
| uint32_t | seqnum | ||
| ) |
Definition at line 78 of file hwmp-rtable.cc.
References ns3::dot11s::HwmpRtable::ProactiveRoute::interface, m_root, ns3::dot11s::HwmpRtable::ProactiveRoute::metric, ns3::Simulator::Now(), NS_LOG_FUNCTION, ns3::dot11s::HwmpRtable::ProactiveRoute::retransmitter, ns3::dot11s::HwmpRtable::ProactiveRoute::root, ns3::dot11s::HwmpRtable::ProactiveRoute::seqnum, and ns3::dot11s::HwmpRtable::ProactiveRoute::whenExpire.
Referenced by ns3::dot11s::HwmpProtocol::ReceivePreq(), HwmpRtableTest::TestAddPath(), and HwmpRtableTest::TestLookup().
Here is the call graph for this function:
Here is the caller graph for this function:| void ns3::dot11s::HwmpRtable::AddReactivePath | ( | Mac48Address | destination, |
| Mac48Address | retransmitter, | ||
| uint32_t | interface, | ||
| uint32_t | metric, | ||
| Time | lifetime, | ||
| uint32_t | seqnum | ||
| ) |
Definition at line 59 of file hwmp-rtable.cc.
References ns3::Time::GetSeconds(), m_routes, ns3::Simulator::Now(), NS_ASSERT, and NS_LOG_FUNCTION.
Referenced by ns3::dot11s::HwmpProtocol::ReceivePrep(), ns3::dot11s::HwmpProtocol::ReceivePreq(), HwmpRtableTest::TestAddPath(), and HwmpRtableTest::TestLookup().
Here is the call graph for this function:
Here is the caller graph for this function:| void ns3::dot11s::HwmpRtable::DeleteProactivePath | ( | ) |
Definition at line 120 of file hwmp-rtable.cc.
References ns3::Mac48Address::GetBroadcast(), ns3::dot11s::HwmpRtable::ProactiveRoute::interface, INTERFACE_ANY, m_root, MAX_METRIC, ns3::dot11s::HwmpRtable::ProactiveRoute::metric, ns3::Simulator::Now(), NS_LOG_FUNCTION, ns3::dot11s::HwmpRtable::ProactiveRoute::precursors, ns3::dot11s::HwmpRtable::ProactiveRoute::retransmitter, ns3::dot11s::HwmpRtable::ProactiveRoute::seqnum, and ns3::dot11s::HwmpRtable::ProactiveRoute::whenExpire.
Referenced by DeleteProactivePath(), ns3::dot11s::HwmpProtocol::GetPerrReceivers(), HwmpRtable(), LookupProactive(), and HwmpRtableTest::TestLookup().
Here is the call graph for this function:
Here is the caller graph for this function:| void ns3::dot11s::HwmpRtable::DeleteProactivePath | ( | Mac48Address | root | ) |
Definition at line 131 of file hwmp-rtable.cc.
References DeleteProactivePath(), m_root, NS_LOG_FUNCTION, and ns3::dot11s::HwmpRtable::ProactiveRoute::root.
Here is the call graph for this function:| void ns3::dot11s::HwmpRtable::DeleteReactivePath | ( | Mac48Address | destination | ) |
Definition at line 140 of file hwmp-rtable.cc.
References m_routes, and NS_LOG_FUNCTION.
Referenced by ns3::dot11s::HwmpProtocol::GetPerrReceivers(), ns3::dot11s::HwmpProtocol::MakePathError(), and HwmpRtableTest::TestLookup().
Here is the caller graph for this function:
|
virtual |
Destructor implementation.
This method is called by Dispose() or by the Object's destructor, whichever comes first.
Subclasses are expected to implement their real destruction code in an overriden version of this method and chain up to their parent's implementation once they are done. i.e, for simplicity, the destructor of every subclass should be empty and its content should be moved to the associated DoDispose() method.
It is safe to call GetObject() from within this method.
Reimplemented from ns3::Object.
Definition at line 54 of file hwmp-rtable.cc.
References m_routes.
| HwmpRtable::PrecursorList ns3::dot11s::HwmpRtable::GetPrecursors | ( | Mac48Address | destination | ) |
Definition at line 223 of file hwmp-rtable.cc.
References m_routes, ns3::Simulator::Now(), and NS_LOG_FUNCTION.
Referenced by ns3::dot11s::HwmpProtocol::GetPerrReceivers(), and HwmpRtableTest::TestPrecursorFind().
Here is the call graph for this function:
Here is the caller graph for this function:
|
static |
Get the type ID.
Definition at line 38 of file hwmp-rtable.cc.
References ns3::TypeId::SetParent().
Here is the call graph for this function:| std::vector< HwmpProtocol::FailedDestination > ns3::dot11s::HwmpRtable::GetUnreachableDestinations | ( | Mac48Address | peerAddress | ) |
When peer link with a given MAC-address fails - it returns list of unreachable destination addresses.
| peerAddress | the peer address |
Definition at line 198 of file hwmp-rtable.cc.
References ns3::dot11s::HwmpProtocol::FailedDestination::destination, m_root, m_routes, NS_LOG_FUNCTION, ns3::dot11s::HwmpRtable::ProactiveRoute::retransmitter, ns3::dot11s::HwmpRtable::ProactiveRoute::root, ns3::dot11s::HwmpProtocol::FailedDestination::seqnum, and ns3::dot11s::HwmpRtable::ProactiveRoute::seqnum.
Referenced by ns3::dot11s::HwmpProtocol::ForwardUnicast(), and ns3::dot11s::HwmpProtocol::PeerLinkStatus().
Here is the caller graph for this function:| HwmpRtable::LookupResult ns3::dot11s::HwmpRtable::LookupProactive | ( | ) |
Find proactive path to tree root. Note that calling this method has side effect of deleting expired proactive path.
Definition at line 179 of file hwmp-rtable.cc.
References DeleteProactivePath(), LookupProactiveExpired(), m_root, ns3::Simulator::Now(), NS_LOG_DEBUG, NS_LOG_FUNCTION, and ns3::dot11s::HwmpRtable::ProactiveRoute::whenExpire.
Referenced by ns3::dot11s::HwmpProtocol::ForwardUnicast(), ns3::dot11s::HwmpProtocol::ProactivePathResolved(), ns3::dot11s::HwmpProtocol::ReceivePreq(), ns3::dot11s::HwmpProtocol::RetryPathDiscovery(), HwmpRtableTest::TestExpire(), and HwmpRtableTest::TestLookup().
Here is the call graph for this function:
Here is the caller graph for this function:| HwmpRtable::LookupResult ns3::dot11s::HwmpRtable::LookupProactiveExpired | ( | ) |
Return all proactive paths, including expired.
Definition at line 190 of file hwmp-rtable.cc.
References ns3::dot11s::HwmpRtable::ProactiveRoute::interface, m_root, ns3::dot11s::HwmpRtable::ProactiveRoute::metric, ns3::Simulator::Now(), NS_LOG_DEBUG, NS_LOG_FUNCTION, ns3::dot11s::HwmpRtable::ProactiveRoute::retransmitter, ns3::dot11s::HwmpRtable::ProactiveRoute::seqnum, and ns3::dot11s::HwmpRtable::ProactiveRoute::whenExpire.
Referenced by ns3::dot11s::HwmpProtocol::ForwardUnicast(), LookupProactive(), and HwmpRtableTest::TestExpire().
Here is the call graph for this function:
Here is the caller graph for this function:| HwmpRtable::LookupResult ns3::dot11s::HwmpRtable::LookupReactive | ( | Mac48Address | destination | ) |
Lookup path to destination.
Definition at line 150 of file hwmp-rtable.cc.
References LookupReactiveExpired(), m_routes, ns3::Simulator::Now(), NS_LOG_DEBUG, NS_LOG_FUNCTION, and ns3::Seconds().
Referenced by ns3::dot11s::HwmpProtocol::ForwardUnicast(), ns3::dot11s::HwmpProtocol::ReactivePathResolved(), ns3::dot11s::HwmpProtocol::ReceivePrep(), ns3::dot11s::HwmpProtocol::ReceivePreq(), ns3::dot11s::HwmpProtocol::RetryPathDiscovery(), HwmpRtableTest::TestExpire(), and HwmpRtableTest::TestLookup().
Here is the call graph for this function:
Here is the caller graph for this function:| HwmpRtable::LookupResult ns3::dot11s::HwmpRtable::LookupReactiveExpired | ( | Mac48Address | destination | ) |
Return all reactive paths, including expired.
Definition at line 166 of file hwmp-rtable.cc.
References m_routes, ns3::Simulator::Now(), NS_LOG_DEBUG, and NS_LOG_FUNCTION.
Referenced by ns3::dot11s::HwmpProtocol::ForwardUnicast(), LookupReactive(), ns3::dot11s::HwmpProtocol::ReceivePerr(), ns3::dot11s::HwmpProtocol::RetryPathDiscovery(), and HwmpRtableTest::TestExpire().
Here is the call graph for this function:
Here is the caller graph for this function:
|
static |
Means all interfaces.
Definition at line 39 of file hwmp-rtable.h.
Referenced by DeleteProactivePath(), and ns3::dot11s::HwmpRtable::LookupResult::IsValid().
|
private |
Path to proactive tree root MP.
Definition at line 166 of file hwmp-rtable.h.
Referenced by AddProactivePath(), DeleteProactivePath(), GetUnreachableDestinations(), LookupProactive(), and LookupProactiveExpired().
|
private |
List of routes.
Definition at line 164 of file hwmp-rtable.h.
Referenced by AddPrecursor(), AddReactivePath(), DeleteReactivePath(), DoDispose(), GetPrecursors(), GetUnreachableDestinations(), LookupReactive(), and LookupReactiveExpired().
|
static |
Maximum (the best?) path metric.
Definition at line 41 of file hwmp-rtable.h.
Referenced by DeleteProactivePath(), ns3::dot11s::HwmpRtable::LookupResult::IsValid(), and ns3::dot11s::HwmpProtocol::RetryPathDiscovery().