A Discrete-Event Network Simulator
API
ns3::AlohaNoackNetDevice Class Reference

This devices implements the following features: More...

#include "aloha-noack-net-device.h"

+ Inheritance diagram for ns3::AlohaNoackNetDevice:
+ Collaboration diagram for ns3::AlohaNoackNetDevice:

Public Types

enum  State { IDLE, TX, RX }
 State of the NetDevice. More...
 
- Public Types inherited from ns3::NetDevice
typedef void(* LinkChangeTracedCallback) (void)
 TracedCallback signature for link changed event. More...
 
enum  PacketType {
  PACKET_HOST = 1, NS3_PACKET_HOST = PACKET_HOST, PACKET_BROADCAST, NS3_PACKET_BROADCAST = PACKET_BROADCAST,
  PACKET_MULTICAST, NS3_PACKET_MULTICAST = PACKET_MULTICAST, PACKET_OTHERHOST, NS3_PACKET_OTHERHOST = PACKET_OTHERHOST
}
 Packet types are used as they are in Linux. More...
 
typedef Callback< bool, Ptr< NetDevice >, Ptr< const Packet >, uint16_t, const Address &, const Address &, enum PacketTypePromiscReceiveCallback
 
typedef Callback< bool, Ptr< NetDevice >, Ptr< const Packet >, uint16_t, const Address &> ReceiveCallback
 

Public Member Functions

 AlohaNoackNetDevice ()
 
virtual ~AlohaNoackNetDevice ()
 
virtual void AddLinkChangeCallback (Callback< void > callback)
 
virtual Address GetAddress (void) const
 
virtual Address GetBroadcast (void) const
 
virtual Ptr< ChannelGetChannel (void) const
 
virtual uint32_t GetIfIndex (void) const
 
virtual uint16_t GetMtu (void) const
 
virtual Address GetMulticast (Ipv4Address addr) const
 Make and return a MAC multicast address using the provided multicast group. More...
 
virtual Address GetMulticast (Ipv6Address addr) const
 Get the MAC multicast address corresponding to the IPv6 address provided. More...
 
virtual Ptr< NodeGetNode (void) const
 
Ptr< ObjectGetPhy () const
 
virtual bool IsBridge (void) const
 Return true if the net device is acting as a bridge. More...
 
virtual bool IsBroadcast (void) const
 
virtual bool IsLinkUp (void) const
 
virtual bool IsMulticast (void) const
 
virtual bool IsPointToPoint (void) const
 Return true if the net device is on a point-to-point link. More...
 
virtual bool NeedsArp (void) const
 
void NotifyReceptionEndError ()
 Notify the MAC that the PHY finished a reception with an error. More...
 
void NotifyReceptionEndOk (Ptr< Packet > p)
 Notify the MAC that the PHY finished a reception successfully. More...
 
void NotifyReceptionStart ()
 Notify the MAC that the PHY has started a reception. More...
 
void NotifyTransmissionEnd (Ptr< const Packet >)
 Notify the MAC that the PHY has finished a previously started transmission. More...
 
virtual bool Send (Ptr< Packet > packet, const Address &dest, uint16_t protocolNumber)
 
virtual bool SendFrom (Ptr< Packet > packet, const Address &source, const Address &dest, uint16_t protocolNumber)
 
virtual void SetAddress (Address address)
 Set the address of this interface. More...
 
void SetChannel (Ptr< Channel > c)
 This class doesn't talk directly with the underlying channel (a dedicated PHY class is expected to do it), however the NetDevice specification features a GetChannel() method. More...
 
void SetGenericPhyTxStartCallback (GenericPhyTxStartCallback c)
 set the callback used to instruct the lower layer to start a TX More...
 
virtual void SetIfIndex (const uint32_t index)
 
virtual bool SetMtu (const uint16_t mtu)
 
virtual void SetNode (Ptr< Node > node)
 
void SetPhy (Ptr< Object > phy)
 Set the Phy object which is attached to this device. More...
 
virtual void SetPromiscReceiveCallback (PromiscReceiveCallback cb)
 
virtual void SetQueue (Ptr< Queue< Packet > > queue)
 set the queue which is going to be used by this device More...
 
virtual void SetReceiveCallback (NetDevice::ReceiveCallback cb)
 
virtual bool SupportsSendFrom (void) const
 
- Public Member Functions inherited from ns3::NetDevice
virtual ~NetDevice ()
 
- Public Member Functions inherited from ns3::Object
 Object ()
 Constructor. More...
 
virtual ~Object ()
 Destructor. More...
 
void AggregateObject (Ptr< Object > other)
 Aggregate two Objects together. More...
 
void Dispose (void)
 Dispose of this Object. More...
 
AggregateIterator GetAggregateIterator (void) const
 Get an iterator to the Objects aggregated to this one. More...
 
virtual TypeId GetInstanceTypeId (void) const
 Get the most derived TypeId for this Object. More...
 
template<typename T >
Ptr< T > GetObject (void) const
 Get a pointer to the requested aggregated Object. More...
 
template<typename T >
Ptr< T > GetObject (TypeId tid) const
 Get a pointer to the requested aggregated Object by TypeId. More...
 
void Initialize (void)
 Invoke DoInitialize on all Objects aggregated to this one. More...
 
bool IsInitialized (void) const
 Check if the object has been initialized. More...
 
- Public Member Functions inherited from ns3::SimpleRefCount< Object, ObjectBase, ObjectDeleter >
 SimpleRefCount ()
 Default constructor. More...
 
 SimpleRefCount (const SimpleRefCount &o)
 Copy constructor. More...
 
uint32_t GetReferenceCount (void) const
 Get the reference count of the object. More...
 
SimpleRefCountoperator= (const SimpleRefCount &o)
 Assignment operator. More...
 
void Ref (void) const
 Increment the reference count. More...
 
void Unref (void) const
 Decrement the reference count. More...
 
- Public Member Functions inherited from ns3::ObjectBase
virtual ~ObjectBase ()
 Virtual destructor. More...
 
void GetAttribute (std::string name, AttributeValue &value) const
 Get the value of an attribute, raising fatal errors if unsuccessful. More...
 
bool GetAttributeFailSafe (std::string name, AttributeValue &value) const
 Get the value of an attribute without raising erros. More...
 
void SetAttribute (std::string name, const AttributeValue &value)
 Set a single attribute, raising fatal errors if unsuccessful. More...
 
bool SetAttributeFailSafe (std::string name, const AttributeValue &value)
 Set a single attribute without raising errors. More...
 
bool TraceConnect (std::string name, std::string context, const CallbackBase &cb)
 Connect a TraceSource to a Callback with a context. More...
 
bool TraceConnectWithoutContext (std::string name, const CallbackBase &cb)
 Connect a TraceSource to a Callback without a context. More...
 
bool TraceDisconnect (std::string name, std::string context, const CallbackBase &cb)
 Disconnect from a TraceSource a Callback previously connected with a context. More...
 
bool TraceDisconnectWithoutContext (std::string name, const CallbackBase &cb)
 Disconnect from a TraceSource a Callback previously connected without a context. More...
 

Static Public Member Functions

static TypeId GetTypeId (void)
 Get the type ID. More...
 
- Static Public Member Functions inherited from ns3::NetDevice
static TypeId GetTypeId (void)
 Get the type ID. More...
 
- Static Public Member Functions inherited from ns3::Object
static TypeId GetTypeId (void)
 Register this type. More...
 
- Static Public Member Functions inherited from ns3::ObjectBase
static TypeId GetTypeId (void)
 Get the type ID. More...
 

Private Member Functions

virtual void DoDispose (void)
 Destructor implementation. More...
 
void NotifyGuardIntervalEnd ()
 Notification of Guard Interval end. More...
 
void StartTransmission ()
 start the transmission of a packet by contacting the PHY layer More...
 

Private Attributes

Mac48Address m_address
 MAC address. More...
 
Ptr< Channelm_channel
 Channel. More...
 
Ptr< Packetm_currentPkt
 Current packet. More...
 
uint32_t m_ifIndex
 Interface index. More...
 
TracedCallback m_linkChangeCallbacks
 List of callbacks to fire if the link changes state (up or down). More...
 
bool m_linkUp
 true if the link is up More...
 
TracedCallback< Ptr< const Packet > > m_macPromiscRxTrace
 Promiscuous Rx trace. More...
 
TracedCallback< Ptr< const Packet > > m_macRxTrace
 Rx trace. More...
 
TracedCallback< Ptr< const Packet > > m_macTxDropTrace
 Tx Drop trace. More...
 
TracedCallback< Ptr< const Packet > > m_macTxTrace
 Tx trace. More...
 
uint32_t m_mtu
 NetDevice MTU. More...
 
Ptr< Nodem_node
 Node owning this NetDevice. More...
 
Ptr< Objectm_phy
 PHY object. More...
 
GenericPhyTxStartCallback m_phyMacTxStartCallback
 Tx Start callback. More...
 
NetDevice::PromiscReceiveCallback m_promiscRxCallback
 Promiscuous Rx callback. More...
 
Ptr< Queue< Packet > > m_queue
 packet queue More...
 
NetDevice::ReceiveCallback m_rxCallback
 Rx callback. More...
 
State m_state
 State of the NetDevice. More...
 

Additional Inherited Members

- Protected Member Functions inherited from ns3::Object
 Object (const Object &o)
 Copy an Object. More...
 
virtual void DoInitialize (void)
 Initialize() implementation. More...
 
virtual void NotifyNewAggregate (void)
 Notify all Objects aggregated to this one of a new Object being aggregated. More...
 
- Protected Member Functions inherited from ns3::ObjectBase
void ConstructSelf (const AttributeConstructionList &attributes)
 Complete construction of ObjectBase; invoked by derived classes. More...
 
virtual void NotifyConstructionCompleted (void)
 Notifier called once the ObjectBase is fully constructed. More...
 

Detailed Description

This devices implements the following features:


  • layer 3 protocol multiplexing
  • MAC addressing
  • Aloha MAC:
    • packets transmitted as soon as possible
    • a new packet is queued if previous one is still being transmitted
    • no acknowledgements, hence no retransmissions
  • can support any PHY layer compatible with the API defined in generic-phy.h

Config Paths

ns3::AlohaNoackNetDevice is accessible through the following paths with Config::Set and Config::Connect:

  • "/NodeList/[i]/DeviceList/[i]/$ns3::AlohaNoackNetDevice"

Attributes

TraceSources

  • MacTx: Trace source indicating a packet has arrived for transmission by this device
    Callback signature: ns3::Packet::TracedCallback
  • MacTxDrop: Trace source indicating a packet has been dropped by the device before transmission
    Callback signature: ns3::Packet::TracedCallback
  • MacPromiscRx: A packet has been received by this device, has been passed up from the physical layer and is being forwarded up the local protocol stack. This is a promiscuous trace,
    Callback signature: ns3::Packet::TracedCallback
  • MacRx: A packet has been received by this device, has been passed up from the physical layer and is being forwarded up the local protocol stack. This is a non-promiscuous trace,
    Callback signature: ns3::Packet::TracedCallback

Size of this type is 200 bytes (on a 64-bit architecture).

Definition at line 59 of file aloha-noack-net-device.h.

Member Enumeration Documentation

◆ State

State of the NetDevice.

Enumerator
IDLE 

Idle state.

TX 

Transmitting state.

RX 

Receiving state.

Definition at line 65 of file aloha-noack-net-device.h.

Constructor & Destructor Documentation

◆ AlohaNoackNetDevice()

ns3::AlohaNoackNetDevice::AlohaNoackNetDevice ( )

Definition at line 119 of file aloha-noack-net-device.cc.

References NS_LOG_FUNCTION.

◆ ~AlohaNoackNetDevice()

ns3::AlohaNoackNetDevice::~AlohaNoackNetDevice ( )
virtual

Definition at line 125 of file aloha-noack-net-device.cc.

References m_queue, and NS_LOG_FUNCTION.

Member Function Documentation

◆ AddLinkChangeCallback()

void ns3::AlohaNoackNetDevice::AddLinkChangeCallback ( Callback< void >  callback)
virtual
Parameters
callbackthe callback to invoke

Add a callback invoked whenever the link status changes to UP. This callback is typically used by the IP/ARP layer to flush the ARP cache and by IPv6 stack to flush NDISC cache whenever the link goes up.

Implements ns3::NetDevice.

Definition at line 312 of file aloha-noack-net-device.cc.

References ns3::TracedCallback< T1, T2, T3, T4, T5, T6, T7, T8 >::ConnectWithoutContext(), m_linkChangeCallbacks, and NS_LOG_FUNCTION.

+ Here is the call graph for this function:

◆ DoDispose()

void ns3::AlohaNoackNetDevice::DoDispose ( void  )
privatevirtual

Destructor implementation.

This method is called by Dispose() or by the Object's destructor, whichever comes first.

Subclasses are expected to implement their real destruction code in an overridden version of this method and chain up to their parent's implementation once they are done. i.e, for simplicity, the destructor of every subclass should be empty and its content should be moved to the associated DoDispose() method.

It is safe to call GetObject() from within this method.

Reimplemented from ns3::Object.

Definition at line 132 of file aloha-noack-net-device.cc.

References ns3::Object::DoDispose(), m_channel, m_currentPkt, m_node, m_phy, m_phyMacTxStartCallback, m_queue, and NS_LOG_FUNCTION.

+ Here is the call graph for this function:

◆ GetAddress()

Address ns3::AlohaNoackNetDevice::GetAddress ( void  ) const
virtual
Returns
the current Address of this interface.

Implements ns3::NetDevice.

Definition at line 191 of file aloha-noack-net-device.cc.

References m_address, and NS_LOG_FUNCTION.

◆ GetBroadcast()

Address ns3::AlohaNoackNetDevice::GetBroadcast ( void  ) const
virtual
Returns
the broadcast address supported by this netdevice.

Calling this method is invalid if IsBroadcast returns not true.

Implements ns3::NetDevice.

Definition at line 205 of file aloha-noack-net-device.cc.

References NS_LOG_FUNCTION.

◆ GetChannel()

Ptr< Channel > ns3::AlohaNoackNetDevice::GetChannel ( void  ) const
virtual
Returns
the channel this NetDevice is connected to. The value returned can be zero if the NetDevice is not yet connected to any channel or if the underlying NetDevice has no concept of a channel. i.e., callers must check for zero and be ready to handle it.

Implements ns3::NetDevice.

Definition at line 290 of file aloha-noack-net-device.cc.

References m_channel, and NS_LOG_FUNCTION.

◆ GetIfIndex()

uint32_t ns3::AlohaNoackNetDevice::GetIfIndex ( void  ) const
virtual
Returns
index ifIndex of the device

Implements ns3::NetDevice.

Definition at line 153 of file aloha-noack-net-device.cc.

References m_ifIndex, and NS_LOG_FUNCTION.

◆ GetMtu()

uint16_t ns3::AlohaNoackNetDevice::GetMtu ( void  ) const
virtual
Returns
the link-level MTU in bytes for this interface.

This value is typically used by the IP layer to perform IP fragmentation when needed.

Implements ns3::NetDevice.

Definition at line 168 of file aloha-noack-net-device.cc.

References m_mtu, and NS_LOG_FUNCTION.

Referenced by GetTypeId().

+ Here is the caller graph for this function:

◆ GetMulticast() [1/2]

Address ns3::AlohaNoackNetDevice::GetMulticast ( Ipv4Address  multicastGroup) const
virtual

Make and return a MAC multicast address using the provided multicast group.

RFC 1112 says that an Ipv4 host group address is mapped to an Ethernet multicast address by placing the low-order 23-bits of the IP address into the low-order 23 bits of the Ethernet multicast address 01-00-5E-00-00-00 (hex). Similar RFCs exist for Ipv6 and Eui64 mappings. This method performs the multicast address creation function appropriate to the underlying MAC address of the device. This MAC address is encapsulated in an abstract Address to avoid dependencies on the exact MAC address format.

In the case of net devices that do not support multicast, clients are expected to test NetDevice::IsMulticast and avoid attempting to map multicast packets. Subclasses of NetDevice that do support multicasting are expected to override this method and provide an implementation appropriate to the particular device.

Parameters
multicastGroupThe IP address for the multicast group destination of the packet.
Returns
The MAC multicast Address used to send packets to the provided multicast group.
Warning
Calling this method is invalid if IsMulticast returns not true.
See also
IsMulticast()

Implements ns3::NetDevice.

Definition at line 219 of file aloha-noack-net-device.cc.

References ns3::Mac48Address::GetMulticast(), and NS_LOG_FUNCTION.

+ Here is the call graph for this function:

◆ GetMulticast() [2/2]

Address ns3::AlohaNoackNetDevice::GetMulticast ( Ipv6Address  addr) const
virtual

Get the MAC multicast address corresponding to the IPv6 address provided.

Parameters
addrIPv6 address
Returns
the MAC multicast address
Warning
Calling this method is invalid if IsMulticast returns not true.

Implements ns3::NetDevice.

Definition at line 227 of file aloha-noack-net-device.cc.

References ns3::Mac48Address::GetMulticast(), and NS_LOG_FUNCTION.

+ Here is the call graph for this function:

◆ GetNode()

Ptr< Node > ns3::AlohaNoackNetDevice::GetNode ( void  ) const
virtual
Returns
the node base class which contains this network interface.

When a subclass needs to get access to the underlying node base class to print the nodeid for example, it can invoke this method.

Implements ns3::NetDevice.

Definition at line 251 of file aloha-noack-net-device.cc.

References m_node, and NS_LOG_FUNCTION.

◆ GetPhy()

Ptr< Object > ns3::AlohaNoackNetDevice::GetPhy ( void  ) const
Returns
a reference to the PHY object embedded in this NetDevice.

Definition at line 274 of file aloha-noack-net-device.cc.

References m_phy, and NS_LOG_FUNCTION.

Referenced by GetTypeId().

+ Here is the caller graph for this function:

◆ GetTypeId()

TypeId ns3::AlohaNoackNetDevice::GetTypeId ( void  )
static

◆ IsBridge()

bool ns3::AlohaNoackNetDevice::IsBridge ( void  ) const
virtual

Return true if the net device is acting as a bridge.

Returns
value of m_isBridge flag

Implements ns3::NetDevice.

Definition at line 243 of file aloha-noack-net-device.cc.

References NS_LOG_FUNCTION.

◆ IsBroadcast()

bool ns3::AlohaNoackNetDevice::IsBroadcast ( void  ) const
virtual
Returns
true if this interface supports a broadcast address, false otherwise.

Implements ns3::NetDevice.

Definition at line 198 of file aloha-noack-net-device.cc.

References NS_LOG_FUNCTION.

◆ IsLinkUp()

bool ns3::AlohaNoackNetDevice::IsLinkUp ( void  ) const
virtual
Returns
true if link is up; false otherwise

Implements ns3::NetDevice.

Definition at line 305 of file aloha-noack-net-device.cc.

References m_linkUp, and NS_LOG_FUNCTION.

◆ IsMulticast()

bool ns3::AlohaNoackNetDevice::IsMulticast ( void  ) const
virtual
Returns
value of m_isMulticast flag

Implements ns3::NetDevice.

Definition at line 212 of file aloha-noack-net-device.cc.

References NS_LOG_FUNCTION.

◆ IsPointToPoint()

bool ns3::AlohaNoackNetDevice::IsPointToPoint ( void  ) const
virtual

Return true if the net device is on a point-to-point link.

Returns
value of m_isPointToPoint flag

Implements ns3::NetDevice.

Definition at line 236 of file aloha-noack-net-device.cc.

References NS_LOG_FUNCTION.

◆ NeedsArp()

bool ns3::AlohaNoackNetDevice::NeedsArp ( void  ) const
virtual
Returns
true if ARP is needed, false otherwise.

Called by higher-layers to check if this NetDevice requires ARP to be used.

Implements ns3::NetDevice.

Definition at line 298 of file aloha-noack-net-device.cc.

References NS_LOG_FUNCTION.

◆ NotifyGuardIntervalEnd()

void ns3::AlohaNoackNetDevice::NotifyGuardIntervalEnd ( )
private

Notification of Guard Interval end.

◆ NotifyReceptionEndError()

void ns3::AlohaNoackNetDevice::NotifyReceptionEndError ( )

Notify the MAC that the PHY finished a reception with an error.

Definition at line 455 of file aloha-noack-net-device.cc.

References NS_LOG_FUNCTION.

◆ NotifyReceptionEndOk()

◆ NotifyReceptionStart()

void ns3::AlohaNoackNetDevice::NotifyReceptionStart ( )

Notify the MAC that the PHY has started a reception.

Definition at line 447 of file aloha-noack-net-device.cc.

References NS_LOG_FUNCTION.

Referenced by ns3::AdhocAlohaNoackIdealPhyHelper::Install().

+ Here is the caller graph for this function:

◆ NotifyTransmissionEnd()

void ns3::AlohaNoackNetDevice::NotifyTransmissionEnd ( Ptr< const Packet )

Notify the MAC that the PHY has finished a previously started transmission.

Definition at line 429 of file aloha-noack-net-device.cc.

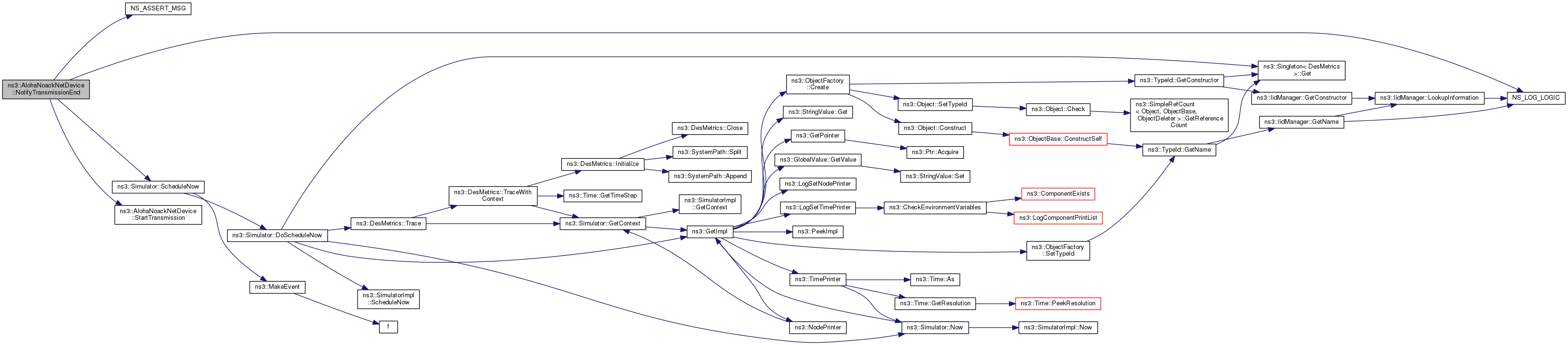
References IDLE, m_currentPkt, m_queue, m_state, NS_ASSERT, NS_ASSERT_MSG(), NS_LOG_FUNCTION, NS_LOG_LOGIC(), ns3::Simulator::ScheduleNow(), StartTransmission(), and TX.

Referenced by ns3::AdhocAlohaNoackIdealPhyHelper::Install().

+ Here is the call graph for this function:
+ Here is the caller graph for this function:

◆ Send()

bool ns3::AlohaNoackNetDevice::Send ( Ptr< Packet packet,
const Address dest,
uint16_t  protocolNumber 
)
virtual
Parameters
packetpacket sent from above down to Network Device
destmac address of the destination (already resolved)
protocolNumberidentifies the type of payload contained in this packet. Used to call the right L3Protocol when the packet is received.

Called from higher layer to send packet into Network Device to the specified destination Address

Returns
whether the Send operation succeeded

Implements ns3::NetDevice.

Definition at line 341 of file aloha-noack-net-device.cc.

References m_address, NS_LOG_FUNCTION, and SendFrom().

+ Here is the call graph for this function:

◆ SendFrom()

bool ns3::AlohaNoackNetDevice::SendFrom ( Ptr< Packet packet,
const Address source,
const Address dest,
uint16_t  protocolNumber 
)
virtual
Parameters
packetpacket sent from above down to Network Device
sourcesource mac address (so called "MAC spoofing")
destmac address of the destination (already resolved)
protocolNumberidentifies the type of payload contained in this packet. Used to call the right L3Protocol when the packet is received.

Called from higher layer to send packet into Network Device with the specified source and destination Addresses.

Returns
whether the Send operation succeeded

Implements ns3::NetDevice.

Definition at line 348 of file aloha-noack-net-device.cc.

References ns3::Packet::AddHeader(), ns3::Mac48Address::ConvertFrom(), IDLE, m_currentPkt, m_macTxDropTrace, m_macTxTrace, m_queue, m_state, NS_ASSERT, NS_LOG_FUNCTION, NS_LOG_LOGIC(), ns3::AlohaNoackMacHeader::SetDestination(), ns3::AlohaNoackMacHeader::SetSource(), ns3::LlcSnapHeader::SetType(), and StartTransmission().

Referenced by Send().

+ Here is the call graph for this function:
+ Here is the caller graph for this function:

◆ SetAddress()

void ns3::AlohaNoackNetDevice::SetAddress ( Address  address)
virtual

Set the address of this interface.

Parameters
addressaddress to set

Implements ns3::NetDevice.

Definition at line 184 of file aloha-noack-net-device.cc.

References first::address, ns3::Mac48Address::ConvertFrom(), m_address, and NS_LOG_FUNCTION.

+ Here is the call graph for this function:

◆ SetChannel()

void ns3::AlohaNoackNetDevice::SetChannel ( Ptr< Channel c)

This class doesn't talk directly with the underlying channel (a dedicated PHY class is expected to do it), however the NetDevice specification features a GetChannel() method.

This method here is therefore provide to allow AlohaNoackNetDevice::GetChannel() to have something meaningful to return.

Parameters
cthe underlying channel

Definition at line 282 of file aloha-noack-net-device.cc.

References m_channel, and NS_LOG_FUNCTION.

◆ SetGenericPhyTxStartCallback()

void ns3::AlohaNoackNetDevice::SetGenericPhyTxStartCallback ( GenericPhyTxStartCallback  c)

set the callback used to instruct the lower layer to start a TX

Parameters
c

Definition at line 402 of file aloha-noack-net-device.cc.

References m_phyMacTxStartCallback, and NS_LOG_FUNCTION.

◆ SetIfIndex()

void ns3::AlohaNoackNetDevice::SetIfIndex ( const uint32_t  index)
virtual
Parameters
indexifIndex of the device

Implements ns3::NetDevice.

Definition at line 146 of file aloha-noack-net-device.cc.

References m_ifIndex, and NS_LOG_FUNCTION.

◆ SetMtu()

bool ns3::AlohaNoackNetDevice::SetMtu ( const uint16_t  mtu)
virtual
Parameters
mtuMTU value, in bytes, to set for the device
Returns
whether the MTU value was within legal bounds

Override for default MTU defined on a per-type basis.

Implements ns3::NetDevice.

Definition at line 160 of file aloha-noack-net-device.cc.

References m_mtu, and NS_LOG_FUNCTION.

Referenced by GetTypeId().

+ Here is the caller graph for this function:

◆ SetNode()

void ns3::AlohaNoackNetDevice::SetNode ( Ptr< Node node)
virtual
Parameters
nodethe node associated to this netdevice.

This method is called from ns3::Node::AddDevice.

Implements ns3::NetDevice.

Definition at line 258 of file aloha-noack-net-device.cc.

References m_node, and NS_LOG_FUNCTION.

◆ SetPhy()

void ns3::AlohaNoackNetDevice::SetPhy ( Ptr< Object phy)

Set the Phy object which is attached to this device.

This object is needed so that we can set/get attributes and connect to trace sources of the PHY from the net device.

Parameters
phythe Phy object attached to the device. Note that the API between the PHY and the above (this NetDevice which also implements the MAC) is implemented entirely by callbacks, so we do not require that the PHY inherits by any specific class.

Definition at line 266 of file aloha-noack-net-device.cc.

References m_phy, NS_LOG_FUNCTION, and third::phy.

Referenced by GetTypeId().

+ Here is the caller graph for this function:

◆ SetPromiscReceiveCallback()

void ns3::AlohaNoackNetDevice::SetPromiscReceiveCallback ( PromiscReceiveCallback  cb)
virtual
Parameters
cbcallback to invoke whenever a packet has been received in promiscuous mode and must be forwarded to the higher layers.

Enables netdevice promiscuous mode and sets the callback that will handle promiscuous mode packets. Note, promiscuous mode packets means all packets, including those packets that can be sensed by the netdevice but which are intended to be received by other hosts.

Implements ns3::NetDevice.

Definition at line 326 of file aloha-noack-net-device.cc.

References m_promiscRxCallback, and NS_LOG_FUNCTION.

◆ SetQueue()

void ns3::AlohaNoackNetDevice::SetQueue ( Ptr< Queue< Packet > >  queue)
virtual

set the queue which is going to be used by this device

Parameters
queue

Definition at line 176 of file aloha-noack-net-device.cc.

References m_queue, and NS_LOG_FUNCTION.

◆ SetReceiveCallback()

void ns3::AlohaNoackNetDevice::SetReceiveCallback ( NetDevice::ReceiveCallback  cb)
virtual
Parameters
cbcallback to invoke whenever a packet has been received and must be forwarded to the higher layers.

Set the callback to be used to notify higher layers when a packet has been received.

Implements ns3::NetDevice.

Definition at line 319 of file aloha-noack-net-device.cc.

References m_rxCallback, and NS_LOG_FUNCTION.

◆ StartTransmission()

void ns3::AlohaNoackNetDevice::StartTransmission ( )
private

start the transmission of a packet by contacting the PHY layer

Definition at line 409 of file aloha-noack-net-device.cc.

References IDLE, m_currentPkt, m_phyMacTxStartCallback, m_state, NS_ASSERT, NS_LOG_FUNCTION, NS_LOG_WARN, and TX.

Referenced by NotifyTransmissionEnd(), and SendFrom().

+ Here is the caller graph for this function:

◆ SupportsSendFrom()

bool ns3::AlohaNoackNetDevice::SupportsSendFrom ( void  ) const
virtual
Returns
true if this interface supports a bridging mode, false otherwise.

Implements ns3::NetDevice.

Definition at line 333 of file aloha-noack-net-device.cc.

References NS_LOG_FUNCTION.

Member Data Documentation

◆ m_address

Mac48Address ns3::AlohaNoackNetDevice::m_address
private

MAC address.

Definition at line 209 of file aloha-noack-net-device.h.

Referenced by GetAddress(), GetTypeId(), NotifyReceptionEndOk(), Send(), and SetAddress().

◆ m_channel

Ptr<Channel> ns3::AlohaNoackNetDevice::m_channel
private

Channel.

Definition at line 207 of file aloha-noack-net-device.h.

Referenced by DoDispose(), GetChannel(), and SetChannel().

◆ m_currentPkt

Ptr<Packet> ns3::AlohaNoackNetDevice::m_currentPkt
private

Current packet.

Definition at line 227 of file aloha-noack-net-device.h.

Referenced by DoDispose(), NotifyTransmissionEnd(), SendFrom(), and StartTransmission().

◆ m_ifIndex

uint32_t ns3::AlohaNoackNetDevice::m_ifIndex
private

Interface index.

Definition at line 222 of file aloha-noack-net-device.h.

Referenced by GetIfIndex(), and SetIfIndex().

◆ m_linkChangeCallbacks

TracedCallback ns3::AlohaNoackNetDevice::m_linkChangeCallbacks
private

List of callbacks to fire if the link changes state (up or down).

Definition at line 219 of file aloha-noack-net-device.h.

Referenced by AddLinkChangeCallback().

◆ m_linkUp

bool ns3::AlohaNoackNetDevice::m_linkUp
private

true if the link is up

Definition at line 224 of file aloha-noack-net-device.h.

Referenced by IsLinkUp().

◆ m_macPromiscRxTrace

TracedCallback<Ptr<const Packet> > ns3::AlohaNoackNetDevice::m_macPromiscRxTrace
private

Promiscuous Rx trace.

Definition at line 203 of file aloha-noack-net-device.h.

Referenced by GetTypeId().

◆ m_macRxTrace

TracedCallback<Ptr<const Packet> > ns3::AlohaNoackNetDevice::m_macRxTrace
private

Rx trace.

Definition at line 204 of file aloha-noack-net-device.h.

Referenced by GetTypeId().

◆ m_macTxDropTrace

TracedCallback<Ptr<const Packet> > ns3::AlohaNoackNetDevice::m_macTxDropTrace
private

Tx Drop trace.

Definition at line 202 of file aloha-noack-net-device.h.

Referenced by GetTypeId(), and SendFrom().

◆ m_macTxTrace

TracedCallback<Ptr<const Packet> > ns3::AlohaNoackNetDevice::m_macTxTrace
private

Tx trace.

Definition at line 201 of file aloha-noack-net-device.h.

Referenced by GetTypeId(), and SendFrom().

◆ m_mtu

uint32_t ns3::AlohaNoackNetDevice::m_mtu
mutableprivate

NetDevice MTU.

Definition at line 223 of file aloha-noack-net-device.h.

Referenced by GetMtu(), and SetMtu().

◆ m_node

Ptr<Node> ns3::AlohaNoackNetDevice::m_node
private

Node owning this NetDevice.

Definition at line 206 of file aloha-noack-net-device.h.

Referenced by DoDispose(), GetNode(), and SetNode().

◆ m_phy

Ptr<Object> ns3::AlohaNoackNetDevice::m_phy
private

PHY object.

Definition at line 228 of file aloha-noack-net-device.h.

Referenced by DoDispose(), GetPhy(), and SetPhy().

◆ m_phyMacTxStartCallback

GenericPhyTxStartCallback ns3::AlohaNoackNetDevice::m_phyMacTxStartCallback
private

Tx Start callback.

Definition at line 214 of file aloha-noack-net-device.h.

Referenced by DoDispose(), SetGenericPhyTxStartCallback(), and StartTransmission().

◆ m_promiscRxCallback

NetDevice::PromiscReceiveCallback ns3::AlohaNoackNetDevice::m_promiscRxCallback
private

Promiscuous Rx callback.

Definition at line 212 of file aloha-noack-net-device.h.

Referenced by NotifyReceptionEndOk(), and SetPromiscReceiveCallback().

◆ m_queue

Ptr<Queue<Packet> > ns3::AlohaNoackNetDevice::m_queue
private

◆ m_rxCallback

NetDevice::ReceiveCallback ns3::AlohaNoackNetDevice::m_rxCallback
private

Rx callback.

Definition at line 211 of file aloha-noack-net-device.h.

Referenced by NotifyReceptionEndOk(), and SetReceiveCallback().

◆ m_state

State ns3::AlohaNoackNetDevice::m_state
private

State of the NetDevice.

Definition at line 226 of file aloha-noack-net-device.h.

Referenced by NotifyTransmissionEnd(), SendFrom(), and StartTransmission().


The documentation for this class was generated from the following files: