Interface MAC plugin for HWMP – 802.11s routing protocol. More...
#include "hwmp-protocol-mac.h"
Inheritance diagram for ns3::dot11s::HwmpProtocolMac:
Collaboration diagram for ns3::dot11s::HwmpProtocolMac:Classes | |
| struct | MyPerr |
| MyPerr structure. More... | |
| struct | Statistics |
| Statistics structure. More... | |
Public Member Functions | |
| HwmpProtocolMac (uint32_t ifIndex, Ptr< HwmpProtocol > protocol) | |
| Constructor. More... | |
| ~HwmpProtocolMac () | |
Inherited from MAC plugin | |
| void | SetParent (Ptr< MeshWifiInterfaceMac > parent) |
| Update beacon is empty, because HWMP does not know anything about beacons. More... | |
| bool | Receive (Ptr< Packet > packet, const WifiMacHeader &header) |
| Update beacon is empty, because HWMP does not know anything about beacons. More... | |
| bool | UpdateOutcomingFrame (Ptr< Packet > packet, WifiMacHeader &header, Mac48Address from, Mac48Address to) |
| Update beacon is empty, because HWMP does not know anything about beacons. More... | |
| void | UpdateBeacon (MeshWifiBeacon &beacon) const |
| Update beacon is empty, because HWMP does not know anything about beacons. More... | |
| int64_t | AssignStreams (int64_t stream) |
| Update beacon is empty, because HWMP does not know anything about beacons. More... | |
Public Member Functions inherited from ns3::MeshWifiInterfaceMacPlugin | |
| virtual | ~MeshWifiInterfaceMacPlugin () |
| This is for subclasses. More... | |
Public Member Functions inherited from ns3::SimpleRefCount< MeshWifiInterfaceMacPlugin > | |
| SimpleRefCount () | |
| Default constructor. More... | |
| SimpleRefCount (const SimpleRefCount &o) | |
| Copy constructor. More... | |
| uint32_t | GetReferenceCount (void) const |
| Get the reference count of the object. More... | |
| SimpleRefCount & | operator= (const SimpleRefCount &o) |
| Assignment operator. More... | |
| void | Ref (void) const |
| Increment the reference count. More... | |
| void | Unref (void) const |
| Decrement the reference count. More... | |
Private Member Functions | |
| uint16_t | GetChannelId () const |
| Get the channel ID. More... | |
| uint32_t | GetLinkMetric (Mac48Address peerAddress) const |
| bool | ReceiveAction (Ptr< Packet > packet, const WifiMacHeader &header) |
| Receive action management frame. More... | |
| bool | ReceiveData (Ptr< Packet > packet, const WifiMacHeader &header) |
| Receive data frame. More... | |
| void | Report (std::ostream &os) const |
| Report statistics. More... | |
| void | ResetStats () |
| Reset statistics. More... | |
| void | SendMyPerr () |
| Send PERR function. More... | |
| void | SendMyPreq () |
| Sends one PREQ when PreqMinInterval after last PREQ expires (if any PREQ exists in rhe queue) More... | |
Interaction with HWMP: | |
| void | SendPreq (IePreq preq) |
| Send PREQ function. More... | |
| void | SendPreq (std::vector< IePreq > preq) |
| Send PREQ function. More... | |
| void | SendPrep (IePrep prep, Mac48Address receiver) |
| Send PREP function. More... | |
| void | ForwardPerr (std::vector< HwmpProtocol::FailedDestination > destinations, std::vector< Mac48Address > receivers) |
| Forward a path error. More... | |
| void | InitiatePerr (std::vector< HwmpProtocol::FailedDestination > destinations, std::vector< Mac48Address > receivers) |
| initiate my own path error More... | |
| void | RequestDestination (Mac48Address dest, uint32_t originator_seqno, uint32_t dst_seqno) |
| Request a destination. More... | |
Static Private Member Functions | |
| static WifiActionHeader | GetWifiActionHeader () |
Private Attributes | |
| uint32_t | m_ifIndex |
| IF index. More... | |
| Ptr< MeshWifiInterfaceMac > | m_parent |
| parent More... | |
| Ptr< HwmpProtocol > | m_protocol |
| protocol More... | |
my PREQ and PREQ timer: | |
| EventId | m_preqTimer |
| std::vector< IePreq > | m_myPreq |
PERR timer and stored path error | |
| EventId | m_perrTimer |
| PERR. More... | |
| MyPerr | m_myPerr |
| PERR. More... | |
Statistics: | |
| Statistics | m_stats |
| statistics More... | |
Friends | |
| class | HwmpProtocol |
| allow HwmpProtocol class friend access More... | |
Interface MAC plugin for HWMP – 802.11s routing protocol.
Definition at line 44 of file hwmp-protocol-mac.h.
| ns3::dot11s::HwmpProtocolMac::HwmpProtocolMac | ( | uint32_t | ifIndex, |
| Ptr< HwmpProtocol > | protocol | ||
| ) |
Constructor.
| ifIndex | interface index |
| protocol | pointer to HWMP protocol instance |
Definition at line 40 of file hwmp-protocol-mac.cc.
References NS_LOG_FUNCTION.
| ns3::dot11s::HwmpProtocolMac::~HwmpProtocolMac | ( | ) |
Definition at line 45 of file hwmp-protocol-mac.cc.
|
virtual |
Update beacon is empty, because HWMP does not know anything about beacons.
Implements ns3::MeshWifiInterfaceMacPlugin.
Definition at line 495 of file hwmp-protocol-mac.cc.
References m_protocol.
|
private |
Forward a path error.
| destinations | vector of failed destinations |
| receivers | vector of receivers |
Definition at line 330 of file hwmp-protocol-mac.cc.
References ns3::Packet::AddHeader(), ns3::WifiInformationElementVector::AddInformationElement(), first::address, ns3::Mac48Address::GetBroadcast(), ns3::Packet::GetSize(), GetWifiActionHeader(), m_parent, m_protocol, m_stats, NS_LOG_FUNCTION, ns3::WifiMacHeader::SetAddr1(), ns3::WifiMacHeader::SetAddr2(), ns3::WifiMacHeader::SetAddr3(), ns3::WifiMacHeader::SetDsNotFrom(), ns3::WifiMacHeader::SetDsNotTo(), ns3::WifiMacHeader::SetType(), ns3::dot11s::HwmpProtocolMac::Statistics::txMgt, ns3::dot11s::HwmpProtocolMac::Statistics::txMgtBytes, ns3::dot11s::HwmpProtocolMac::Statistics::txPerr, and ns3::WIFI_MAC_MGT_ACTION.
Referenced by SendMyPerr().
Here is the call graph for this function:
Here is the caller graph for this function:
|
private |
Get the channel ID.
Definition at line 451 of file hwmp-protocol-mac.cc.
References m_parent.
|
private |
| peerAddress | peer address |
Definition at line 446 of file hwmp-protocol-mac.cc.
References m_parent.
|
staticprivate |
Definition at line 217 of file hwmp-protocol-mac.cc.
References ns3::WifiActionHeader::MESH, ns3::WifiActionHeader::ActionValue::meshAction, ns3::WifiActionHeader::PATH_SELECTION, and ns3::WifiActionHeader::SetAction().
Referenced by ForwardPerr(), SendPrep(), and SendPreq().
Here is the call graph for this function:
Here is the caller graph for this function:
|
private |
initiate my own path error
| destinations | vector of failed destinations |
| receivers | vector of receivers |
Definition at line 384 of file hwmp-protocol-mac.cc.
References ns3::dot11s::HwmpProtocolMac::MyPerr::destinations, m_myPerr, NS_LOG_DEBUG, NS_LOG_FUNCTION, ns3::dot11s::HwmpProtocolMac::MyPerr::receivers, and SendMyPerr().
Here is the call graph for this function:
|
virtual |
Update beacon is empty, because HWMP does not know anything about beacons.
Implements ns3::MeshWifiInterfaceMacPlugin.
Definition at line 172 of file hwmp-protocol-mac.cc.
References ns3::WifiMacHeader::IsAction(), ns3::WifiMacHeader::IsData(), NS_LOG_FUNCTION, ReceiveAction(), and ReceiveData().
Here is the call graph for this function:
|
private |
Receive action management frame.
| packet | |
| header |
Definition at line 98 of file hwmp-protocol-mac.cc.
References ns3::WifiInformationElementVector::Begin(), ns3::WifiInformationElementVector::End(), ns3::WifiMacHeader::GetAddr2(), ns3::WifiMacHeader::GetAddr3(), ns3::WifiActionHeader::GetCategory(), ns3::Packet::GetSize(), IE_PERR, IE_PREP, IE_PREQ, IE_RANN, m_ifIndex, m_parent, m_protocol, m_stats, ns3::WifiActionHeader::MESH, NS_ASSERT, NS_LOG_FUNCTION, NS_LOG_WARN, ns3::Packet::RemoveHeader(), ns3::dot11s::HwmpProtocolMac::Statistics::rxMgt, ns3::dot11s::HwmpProtocolMac::Statistics::rxMgtBytes, ns3::dot11s::HwmpProtocolMac::Statistics::rxPerr, ns3::dot11s::HwmpProtocolMac::Statistics::rxPrep, and ns3::dot11s::HwmpProtocolMac::Statistics::rxPreq.
Referenced by Receive().
Here is the call graph for this function:
Here is the caller graph for this function:
|
private |
Receive data frame.
| packet | |
| header |
Definition at line 56 of file hwmp-protocol-mac.cc.
References ns3::Packet::AddPacketTag(), ns3::WifiMacHeader::GetAddr3(), ns3::WifiMacHeader::GetAddr4(), ns3::Mac48Address::GetBroadcast(), ns3::Packet::GetSize(), ns3::WifiMacHeader::IsData(), m_protocol, m_stats, NS_ASSERT, NS_FATAL_ERROR, NS_LOG_FUNCTION, ns3::Packet::PeekPacketTag(), ns3::Packet::RemoveHeader(), ns3::dot11s::HwmpProtocolMac::Statistics::rxData, ns3::dot11s::HwmpProtocolMac::Statistics::rxDataBytes, ns3::dot11s::HwmpTag::SetSeqno(), and ns3::dot11s::HwmpTag::SetTtl().
Referenced by Receive().
Here is the call graph for this function:
Here is the caller graph for this function:
|
private |
Report statistics.
| os | The output stream on which to report |
Definition at line 480 of file hwmp-protocol-mac.cc.
References m_parent, m_stats, and ns3::dot11s::HwmpProtocolMac::Statistics::Print().
Here is the call graph for this function:
|
private |
Request a destination.
If cannot send PREQ immediately, add a destination to existing PREQ generated by me and stored in PREQ queue
| dest | is the destination to be resolved |
| originator_seqno | is a sequence number that shall be preq originator sequenece number |
| dst_seqno | is a sequence number taken from routing table |
Definition at line 264 of file hwmp-protocol-mac.cc.
References ns3::dot11s::IePreq::AddDestinationAddressElement(), m_myPreq, m_protocol, NS_ASSERT, NS_LOG_FUNCTION, SendMyPreq(), ns3::dot11s::IePreq::SetHopcount(), ns3::dot11s::IePreq::SetLifetime(), ns3::dot11s::IePreq::SetOriginatorAddress(), ns3::dot11s::IePreq::SetOriginatorSeqNumber(), ns3::dot11s::IePreq::SetPreqID(), and ns3::dot11s::IePreq::SetTTL().
Here is the call graph for this function:
|
private |
Reset statistics.
Definition at line 488 of file hwmp-protocol-mac.cc.
References m_stats, and NS_LOG_FUNCTION.
|
private |
Send PERR function.
Definition at line 433 of file hwmp-protocol-mac.cc.
References ns3::dot11s::HwmpProtocolMac::MyPerr::destinations, ForwardPerr(), ns3::EventId::IsRunning(), m_myPerr, m_perrTimer, m_protocol, NS_LOG_FUNCTION, ns3::dot11s::HwmpProtocolMac::MyPerr::receivers, and ns3::Simulator::Schedule().
Referenced by InitiatePerr().
Here is the call graph for this function:
Here is the caller graph for this function:
|
private |
Sends one PREQ when PreqMinInterval after last PREQ expires (if any PREQ exists in rhe queue)
Definition at line 288 of file hwmp-protocol-mac.cc.
References ns3::EventId::IsRunning(), m_myPreq, m_preqTimer, m_protocol, NS_ASSERT, NS_LOG_FUNCTION, ns3::Simulator::Schedule(), and SendPreq().
Referenced by RequestDestination().
Here is the call graph for this function:
Here is the caller graph for this function:
|
private |
Send PREP function.
| prep | the PREP information element |
| receiver | the MAC address of the receiver |
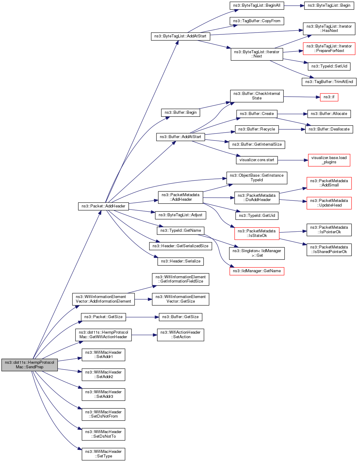
Definition at line 306 of file hwmp-protocol-mac.cc.
References ns3::Packet::AddHeader(), ns3::WifiInformationElementVector::AddInformationElement(), ns3::Packet::GetSize(), GetWifiActionHeader(), m_parent, m_protocol, m_stats, NS_LOG_FUNCTION, ns3::WifiMacHeader::SetAddr1(), ns3::WifiMacHeader::SetAddr2(), ns3::WifiMacHeader::SetAddr3(), ns3::WifiMacHeader::SetDsNotFrom(), ns3::WifiMacHeader::SetDsNotTo(), ns3::WifiMacHeader::SetType(), ns3::dot11s::HwmpProtocolMac::Statistics::txMgt, ns3::dot11s::HwmpProtocolMac::Statistics::txMgtBytes, ns3::dot11s::HwmpProtocolMac::Statistics::txPrep, and ns3::WIFI_MAC_MGT_ACTION.
Here is the call graph for this function:
|
private |
Send PREQ function.
| preq | the PREQ |
Definition at line 226 of file hwmp-protocol-mac.cc.
References NS_LOG_FUNCTION.
Referenced by SendMyPreq().
Here is the caller graph for this function:
|
private |
Send PREQ function.
| preq | vector of PREQ information elements |
Definition at line 234 of file hwmp-protocol-mac.cc.
References ns3::Packet::AddHeader(), ns3::WifiInformationElementVector::AddInformationElement(), ns3::Packet::GetSize(), GetWifiActionHeader(), m_ifIndex, m_parent, m_protocol, m_stats, NS_LOG_FUNCTION, ns3::WifiMacHeader::SetAddr1(), ns3::WifiMacHeader::SetAddr2(), ns3::WifiMacHeader::SetAddr3(), ns3::WifiMacHeader::SetDsNotFrom(), ns3::WifiMacHeader::SetDsNotTo(), ns3::WifiMacHeader::SetType(), ns3::dot11s::HwmpProtocolMac::Statistics::txMgt, ns3::dot11s::HwmpProtocolMac::Statistics::txMgtBytes, ns3::dot11s::HwmpProtocolMac::Statistics::txPreq, and ns3::WIFI_MAC_MGT_ACTION.
Here is the call graph for this function:
|
virtual |
Update beacon is empty, because HWMP does not know anything about beacons.
Implements ns3::MeshWifiInterfaceMacPlugin.
Definition at line 49 of file hwmp-protocol-mac.cc.
References m_parent, and NS_LOG_FUNCTION.
|
inlinevirtual |
Update beacon is empty, because HWMP does not know anything about beacons.
Implements ns3::MeshWifiInterfaceMacPlugin.
Definition at line 61 of file hwmp-protocol-mac.h.
|
virtual |
Update beacon is empty, because HWMP does not know anything about beacons.
Implements ns3::MeshWifiInterfaceMacPlugin.
Definition at line 192 of file hwmp-protocol-mac.cc.
References ns3::Packet::AddHeader(), ns3::dot11s::HwmpTag::GetAddress(), ns3::dot11s::HwmpTag::GetSeqno(), ns3::Packet::GetSize(), ns3::dot11s::HwmpTag::GetTtl(), ns3::WifiMacHeader::IsData(), m_stats, NS_FATAL_ERROR, NS_LOG_FUNCTION, ns3::Packet::RemovePacketTag(), ns3::WifiMacHeader::SetAddr1(), ns3::dot11s::MeshHeader::SetMeshSeqno(), ns3::dot11s::MeshHeader::SetMeshTtl(), ns3::WifiMacHeader::SetQosMeshControlPresent(), ns3::dot11s::HwmpProtocolMac::Statistics::txData, and ns3::dot11s::HwmpProtocolMac::Statistics::txDataBytes.
Here is the call graph for this function:
|
friend |
allow HwmpProtocol class friend access
Definition at line 67 of file hwmp-protocol-mac.h.
|
private |
IF index.
Definition at line 135 of file hwmp-protocol-mac.h.
Referenced by ReceiveAction(), and SendPreq().
|
private |
PERR.
Definition at line 151 of file hwmp-protocol-mac.h.
Referenced by InitiatePerr(), and SendMyPerr().
|
private |
Definition at line 141 of file hwmp-protocol-mac.h.
Referenced by RequestDestination(), and SendMyPreq().
|
private |
parent
Definition at line 134 of file hwmp-protocol-mac.h.
Referenced by ForwardPerr(), GetChannelId(), GetLinkMetric(), ReceiveAction(), Report(), SendPrep(), SendPreq(), and SetParent().
|
private |
|
private |
Definition at line 140 of file hwmp-protocol-mac.h.
Referenced by SendMyPreq().
|
private |
protocol
Definition at line 136 of file hwmp-protocol-mac.h.
Referenced by AssignStreams(), ForwardPerr(), ReceiveAction(), ReceiveData(), RequestDestination(), SendMyPerr(), SendMyPreq(), SendPrep(), and SendPreq().
|
private |
statistics
Definition at line 178 of file hwmp-protocol-mac.h.
Referenced by ForwardPerr(), ReceiveAction(), ReceiveData(), Report(), ResetStats(), SendPrep(), SendPreq(), and UpdateOutcomingFrame().