A Discrete-Event Network Simulator
API
wifi-mac-header.h File Reference
#include "ns3/header.h"
#include "ns3/mac48-address.h"
+ Include dependency graph for wifi-mac-header.h:
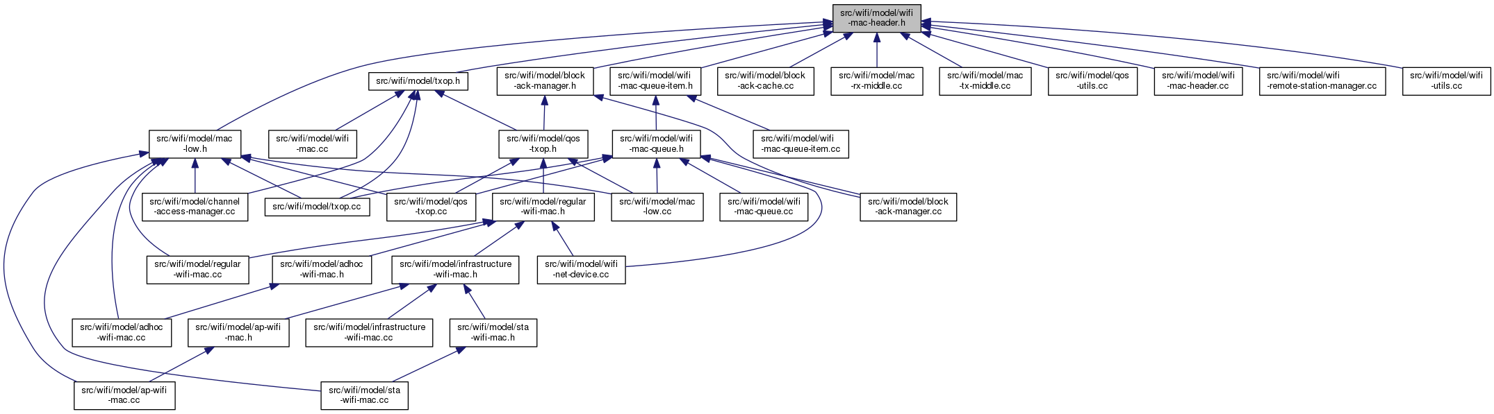
+ This graph shows which files directly or indirectly include this file:

Go to the source code of this file.

Classes

class  ns3::WifiMacHeader
 Implements the IEEE 802.11 MAC header. More...
 

Namespaces

 ns3
 Every class exported by the ns3 library is enclosed in the ns3 namespace.
 

Enumerations

enum  ns3::WifiMacType {
  ns3::WIFI_MAC_CTL_CTLWRAPPER = 0, ns3::WIFI_MAC_CTL_RTS, ns3::WIFI_MAC_CTL_CTS, ns3::WIFI_MAC_CTL_ACK,
  ns3::WIFI_MAC_CTL_BACKREQ, ns3::WIFI_MAC_CTL_BACKRESP, ns3::WIFI_MAC_CTL_END, ns3::WIFI_MAC_CTL_END_ACK,
  ns3::WIFI_MAC_MGT_BEACON, ns3::WIFI_MAC_MGT_ASSOCIATION_REQUEST, ns3::WIFI_MAC_MGT_ASSOCIATION_RESPONSE, ns3::WIFI_MAC_MGT_DISASSOCIATION,
  ns3::WIFI_MAC_MGT_REASSOCIATION_REQUEST, ns3::WIFI_MAC_MGT_REASSOCIATION_RESPONSE, ns3::WIFI_MAC_MGT_PROBE_REQUEST, ns3::WIFI_MAC_MGT_PROBE_RESPONSE,
  ns3::WIFI_MAC_MGT_AUTHENTICATION, ns3::WIFI_MAC_MGT_DEAUTHENTICATION, ns3::WIFI_MAC_MGT_ACTION, ns3::WIFI_MAC_MGT_ACTION_NO_ACK,
  ns3::WIFI_MAC_MGT_MULTIHOP_ACTION, ns3::WIFI_MAC_DATA, ns3::WIFI_MAC_DATA_CFACK, ns3::WIFI_MAC_DATA_CFPOLL,
  ns3::WIFI_MAC_DATA_CFACK_CFPOLL, ns3::WIFI_MAC_DATA_NULL, ns3::WIFI_MAC_DATA_NULL_CFACK, ns3::WIFI_MAC_DATA_NULL_CFPOLL,
  ns3::WIFI_MAC_DATA_NULL_CFACK_CFPOLL, ns3::WIFI_MAC_QOSDATA, ns3::WIFI_MAC_QOSDATA_CFACK, ns3::WIFI_MAC_QOSDATA_CFPOLL,
  ns3::WIFI_MAC_QOSDATA_CFACK_CFPOLL, ns3::WIFI_MAC_QOSDATA_NULL, ns3::WIFI_MAC_QOSDATA_NULL_CFPOLL, ns3::WIFI_MAC_QOSDATA_NULL_CFACK_CFPOLL
}
 Combination of valid MAC header type/subtype. More...