A Discrete-Event Network Simulator
API
ns3::RipNgRte Class Reference

RipNg Routing Table Entry (RTE) - see RFC 2080 More...

#include "ripng-header.h"

+ Inheritance diagram for ns3::RipNgRte:
+ Collaboration diagram for ns3::RipNgRte:

Public Member Functions

 RipNgRte (void)
 
virtual uint32_t Deserialize (Buffer::Iterator start)
 Deserialize the packet. More...
 
virtual TypeId GetInstanceTypeId (void) const
 Return the instance type identifier. More...
 
Ipv6Address GetPrefix (void) const
 Get the prefix. More...
 
uint8_t GetPrefixLen (void) const
 Get the prefix length. More...
 
uint8_t GetRouteMetric (void) const
 Get the route metric. More...
 
uint16_t GetRouteTag (void) const
 Get the route tag. More...
 
virtual uint32_t GetSerializedSize (void) const
 Get the serialized size of the packet. More...
 
virtual void Print (std::ostream &os) const
 
virtual void Serialize (Buffer::Iterator start) const
 Serialize the packet. More...
 
void SetPrefix (Ipv6Address prefix)
 Set the prefix. More...
 
void SetPrefixLen (uint8_t prefixLen)
 Set the prefix length. More...
 
void SetRouteMetric (uint8_t routeMetric)
 Set the route metric. More...
 
void SetRouteTag (uint16_t routeTag)
 Set the route tag. More...
 
- Public Member Functions inherited from ns3::Header
virtual ~Header ()
 
virtual uint32_t Deserialize (Buffer::Iterator start, Buffer::Iterator end)
 Deserialize the object from a buffer iterator. More...
 
virtual uint32_t Deserialize (Buffer::Iterator start)=0
 Deserialize the object from a buffer iterator. More...
 
- Public Member Functions inherited from ns3::Chunk
virtual uint32_t Deserialize (Buffer::Iterator start, Buffer::Iterator end)
 Deserialize the object from a buffer iterator. More...
 
- Public Member Functions inherited from ns3::ObjectBase
virtual ~ObjectBase ()
 Virtual destructor. More...
 
void GetAttribute (std::string name, AttributeValue &value) const
 Get the value of an attribute, raising fatal errors if unsuccessful. More...
 
bool GetAttributeFailSafe (std::string name, AttributeValue &value) const
 Get the value of an attribute without raising erros. More...
 
void SetAttribute (std::string name, const AttributeValue &value)
 Set a single attribute, raising fatal errors if unsuccessful. More...
 
bool SetAttributeFailSafe (std::string name, const AttributeValue &value)
 Set a single attribute without raising errors. More...
 
bool TraceConnect (std::string name, std::string context, const CallbackBase &cb)
 Connect a TraceSource to a Callback with a context. More...
 
bool TraceConnectWithoutContext (std::string name, const CallbackBase &cb)
 Connect a TraceSource to a Callback without a context. More...
 
bool TraceDisconnect (std::string name, std::string context, const CallbackBase &cb)
 Disconnect from a TraceSource a Callback previously connected with a context. More...
 
bool TraceDisconnectWithoutContext (std::string name, const CallbackBase &cb)
 Disconnect from a TraceSource a Callback previously connected without a context. More...
 

Static Public Member Functions

static TypeId GetTypeId (void)
 Get the type ID. More...
 
- Static Public Member Functions inherited from ns3::Header
static TypeId GetTypeId (void)
 Get the type ID. More...
 
- Static Public Member Functions inherited from ns3::Chunk
static TypeId GetTypeId (void)
 Get the type ID. More...
 
- Static Public Member Functions inherited from ns3::ObjectBase
static TypeId GetTypeId (void)
 Get the type ID. More...
 

Private Attributes

uint8_t m_metric
 route metric More...
 
Ipv6Address m_prefix
 prefix More...
 
uint8_t m_prefixLen
 prefix length More...
 
uint16_t m_tag
 route tag More...
 

Additional Inherited Members

- Protected Member Functions inherited from ns3::ObjectBase
void ConstructSelf (const AttributeConstructionList &attributes)
 Complete construction of ObjectBase; invoked by derived classes. More...
 
virtual void NotifyConstructionCompleted (void)
 Notifier called once the ObjectBase is fully constructed. More...
 

Detailed Description

RipNg Routing Table Entry (RTE) - see RFC 2080


Introspection did not find any typical Config paths.


No Attributes are defined for this type.
No TraceSources are defined for this type.
Size of this type is 32 bytes (on a 64-bit architecture).

Definition at line 38 of file ripng-header.h.

Constructor & Destructor Documentation

◆ RipNgRte()

ns3::RipNgRte::RipNgRte ( void  )

Definition at line 31 of file ripng-header.cc.

Member Function Documentation

◆ Deserialize()

uint32_t ns3::RipNgRte::Deserialize ( Buffer::Iterator  start)
virtual

Deserialize the packet.

Parameters
startBuffer iterator
Returns
size of the packet

Implements ns3::Header.

Definition at line 72 of file ripng-header.cc.

References GetSerializedSize(), m_metric, m_prefix, m_prefixLen, m_tag, ns3::Buffer::Iterator::Read(), ns3::Buffer::Iterator::ReadNtohU16(), ns3::Buffer::Iterator::ReadU8(), and ns3::Ipv6Address::Set().

Referenced by ns3::RipNgHeader::Deserialize().

+ Here is the call graph for this function:
+ Here is the caller graph for this function:

◆ GetInstanceTypeId()

TypeId ns3::RipNgRte::GetInstanceTypeId ( void  ) const
virtual

Return the instance type identifier.

Returns
instance type ID

Implements ns3::ObjectBase.

Definition at line 45 of file ripng-header.cc.

References GetTypeId().

+ Here is the call graph for this function:

◆ GetPrefix()

Ipv6Address ns3::RipNgRte::GetPrefix ( void  ) const

Get the prefix.

Returns
the prefix

Definition at line 90 of file ripng-header.cc.

References m_prefix.

◆ GetPrefixLen()

uint8_t ns3::RipNgRte::GetPrefixLen ( void  ) const

Get the prefix length.

Returns
the prefix length

Definition at line 100 of file ripng-header.cc.

References m_prefixLen.

◆ GetRouteMetric()

uint8_t ns3::RipNgRte::GetRouteMetric ( void  ) const

Get the route metric.

Returns
the route metric

Definition at line 120 of file ripng-header.cc.

References m_metric.

◆ GetRouteTag()

uint16_t ns3::RipNgRte::GetRouteTag ( void  ) const

Get the route tag.

Returns
the route tag

Definition at line 110 of file ripng-header.cc.

References m_tag.

◆ GetSerializedSize()

uint32_t ns3::RipNgRte::GetSerializedSize ( void  ) const
virtual

Get the serialized size of the packet.

Returns
size

Implements ns3::Header.

Definition at line 55 of file ripng-header.cc.

Referenced by Deserialize(), ns3::RipNg::DoSendRouteUpdate(), ns3::RipNgHeader::GetSerializedSize(), and ns3::RipNg::HandleRequests().

+ Here is the caller graph for this function:

◆ GetTypeId()

TypeId ns3::RipNgRte::GetTypeId ( void  )
static

Get the type ID.

Returns
the object TypeId

Definition at line 36 of file ripng-header.cc.

References ns3::TypeId::SetParent().

Referenced by GetInstanceTypeId().

+ Here is the call graph for this function:
+ Here is the caller graph for this function:

◆ Print()

void ns3::RipNgRte::Print ( std::ostream &  os) const
virtual
Parameters
osoutput stream This method is used by Packet::Print to print the content of a header as ascii data to a c++ output stream. Although the header is free to format its output as it wishes, it is recommended to follow a few rules to integrate with the packet pretty printer: start with flags, small field values located between a pair of parens. Values should be separated by whitespace. Follow the parens with the important fields, separated by whitespace. i.e.: (field1 val1 field2 val2 field3 val3) field4 val4 field5 val5

Implements ns3::Header.

Definition at line 50 of file ripng-header.cc.

References m_metric, m_prefix, m_prefixLen, and m_tag.

Referenced by ns3::operator<<().

+ Here is the caller graph for this function:

◆ Serialize()

void ns3::RipNgRte::Serialize ( Buffer::Iterator  start) const
virtual

Serialize the packet.

Parameters
startBuffer iterator

Implements ns3::Header.

Definition at line 60 of file ripng-header.cc.

References m_metric, m_prefix, m_prefixLen, m_tag, ns3::Ipv6Address::Serialize(), ns3::Buffer::Iterator::Write(), ns3::Buffer::Iterator::WriteHtonU16(), and ns3::Buffer::Iterator::WriteU8().

+ Here is the call graph for this function:

◆ SetPrefix()

void ns3::RipNgRte::SetPrefix ( Ipv6Address  prefix)

Set the prefix.

Parameters
prefixthe prefix

Definition at line 85 of file ripng-header.cc.

References m_prefix.

Referenced by ns3::RipNg::DoSendRouteUpdate(), ns3::RipNg::HandleRequests(), and ns3::RipNg::SendRouteRequest().

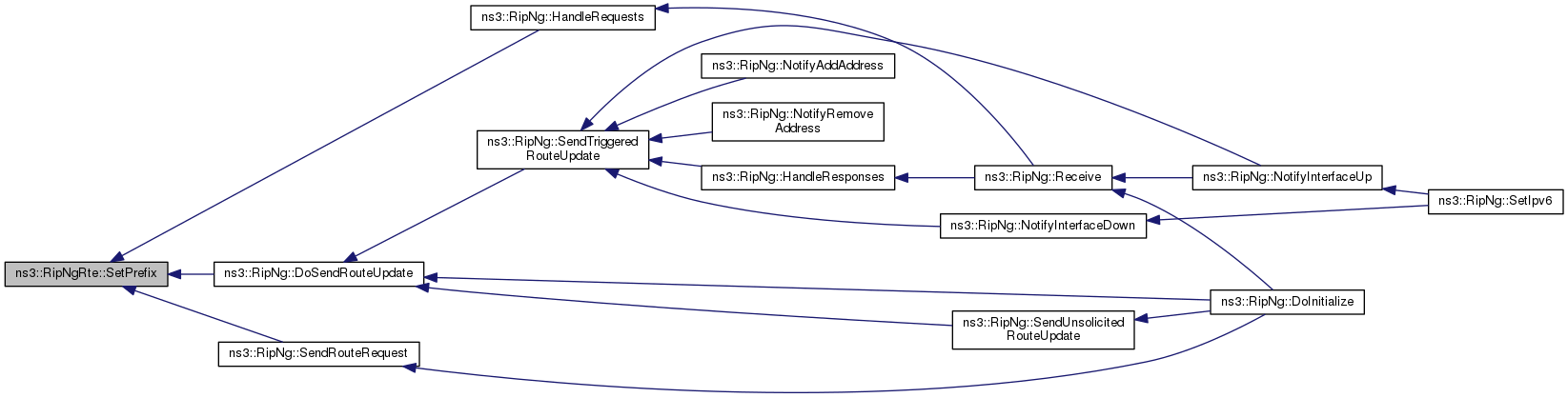
+ Here is the caller graph for this function:

◆ SetPrefixLen()

void ns3::RipNgRte::SetPrefixLen ( uint8_t  prefixLen)

Set the prefix length.

Parameters
prefixLenthe prefix length

Definition at line 95 of file ripng-header.cc.

References m_prefixLen.

Referenced by ns3::RipNg::DoSendRouteUpdate(), ns3::RipNg::HandleRequests(), and ns3::RipNg::SendRouteRequest().

+ Here is the caller graph for this function:

◆ SetRouteMetric()

void ns3::RipNgRte::SetRouteMetric ( uint8_t  routeMetric)

Set the route metric.

Parameters
routeMetricthe route metric

Definition at line 115 of file ripng-header.cc.

References m_metric.

Referenced by ns3::RipNg::DoSendRouteUpdate(), ns3::RipNg::HandleRequests(), and ns3::RipNg::SendRouteRequest().

+ Here is the caller graph for this function:

◆ SetRouteTag()

void ns3::RipNgRte::SetRouteTag ( uint16_t  routeTag)

Set the route tag.

Parameters
routeTagthe route tag

Definition at line 105 of file ripng-header.cc.

References m_tag.

Referenced by ns3::RipNg::DoSendRouteUpdate(), and ns3::RipNg::HandleRequests().

+ Here is the caller graph for this function:

Member Data Documentation

◆ m_metric

uint8_t ns3::RipNgRte::m_metric
private

route metric

Definition at line 129 of file ripng-header.h.

Referenced by Deserialize(), GetRouteMetric(), Print(), Serialize(), and SetRouteMetric().

◆ m_prefix

Ipv6Address ns3::RipNgRte::m_prefix
private

prefix

Definition at line 126 of file ripng-header.h.

Referenced by Deserialize(), GetPrefix(), Print(), Serialize(), and SetPrefix().

◆ m_prefixLen

uint8_t ns3::RipNgRte::m_prefixLen
private

prefix length

Definition at line 128 of file ripng-header.h.

Referenced by Deserialize(), GetPrefixLen(), Print(), Serialize(), and SetPrefixLen().

◆ m_tag

uint16_t ns3::RipNgRte::m_tag
private

route tag

Definition at line 127 of file ripng-header.h.

Referenced by Deserialize(), GetRouteTag(), Print(), Serialize(), and SetRouteTag().


The documentation for this class was generated from the following files: