See IEEE 802.11 chapter 7.3.1.11 Header format: | category: 1 | action value: 1 |. More...
#include "mgt-headers.h"
Inheritance diagram for ns3::WifiActionHeader:
Collaboration diagram for ns3::WifiActionHeader:Classes | |
| union | ActionValue |
| typedef for union of different ActionValues More... | |
Public Types | |
| enum | BlockAckActionValue { BLOCK_ACK_ADDBA_REQUEST = 0, BLOCK_ACK_ADDBA_RESPONSE = 1, BLOCK_ACK_DELBA = 2 } |
| Block ACK action field values See 802.11 Table 8-202. More... | |
| enum | CategoryValue { BLOCK_ACK = 3, MESH = 13, MULTIHOP = 14, SELF_PROTECTED = 15, VENDOR_SPECIFIC_ACTION = 127 } |
| CategoryValue enumeration. More... | |
| enum | MeshActionValue { LINK_METRIC_REPORT = 0, PATH_SELECTION = 1, PORTAL_ANNOUNCEMENT = 2, CONGESTION_CONTROL_NOTIFICATION = 3, MDA_SETUP_REQUEST = 4, MDA_SETUP_REPLY = 5, MDAOP_ADVERTISMENT_REQUEST = 6, MDAOP_ADVERTISMENTS = 7, MDAOP_SET_TEARDOWN = 8, TBTT_ADJUSTMENT_REQUEST = 9, TBTT_ADJUSTMENT_RESPONSE = 10 } |
| MeshActionValue enumeration. More... | |
| enum | MultihopActionValue { PROXY_UPDATE = 0, PROXY_UPDATE_CONFIRMATION = 1 } |
| MultihopActionValue enumeration. More... | |
| enum | SelfProtectedActionValue { PEER_LINK_OPEN = 1, PEER_LINK_CONFIRM = 2, PEER_LINK_CLOSE = 3, GROUP_KEY_INFORM = 4, GROUP_KEY_ACK = 5 } |
| SelfProtectedActionValue enumeration. More... | |
Public Member Functions | |
| WifiActionHeader () | |
| ~WifiActionHeader () | |
| uint32_t | Deserialize (Buffer::Iterator start) |
| ActionValue | GetAction () |
| Return the action value. More... | |
| CategoryValue | GetCategory () |
| Return the category value. More... | |
| TypeId | GetInstanceTypeId () const |
| Get the most derived TypeId for this Object. More... | |
| uint32_t | GetSerializedSize () const |
| void | Print (std::ostream &os) const |
| void | Serialize (Buffer::Iterator start) const |
| void | SetAction (CategoryValue type, ActionValue action) |
| Set action for this Action header. More... | |
Public Member Functions inherited from ns3::Header | |
| virtual | ~Header () |
| virtual uint32_t | Deserialize (Buffer::Iterator start, Buffer::Iterator end) |
| Deserialize the object from a buffer iterator. More... | |
| virtual uint32_t | Deserialize (Buffer::Iterator start)=0 |
| Deserialize the object from a buffer iterator. More... | |
Public Member Functions inherited from ns3::Chunk | |
| virtual uint32_t | Deserialize (Buffer::Iterator start, Buffer::Iterator end) |
| Deserialize the object from a buffer iterator. More... | |
Public Member Functions inherited from ns3::ObjectBase | |
| virtual | ~ObjectBase () |
| Virtual destructor. More... | |
| void | GetAttribute (std::string name, AttributeValue &value) const |
| Get the value of an attribute, raising fatal errors if unsuccessful. More... | |
| bool | GetAttributeFailSafe (std::string name, AttributeValue &value) const |
| Get the value of an attribute without raising erros. More... | |
| void | SetAttribute (std::string name, const AttributeValue &value) |
| Set a single attribute, raising fatal errors if unsuccessful. More... | |
| bool | SetAttributeFailSafe (std::string name, const AttributeValue &value) |
| Set a single attribute without raising errors. More... | |
| bool | TraceConnect (std::string name, std::string context, const CallbackBase &cb) |
| Connect a TraceSource to a Callback with a context. More... | |
| bool | TraceConnectWithoutContext (std::string name, const CallbackBase &cb) |
| Connect a TraceSource to a Callback without a context. More... | |
| bool | TraceDisconnect (std::string name, std::string context, const CallbackBase &cb) |
| Disconnect from a TraceSource a Callback previously connected with a context. More... | |
| bool | TraceDisconnectWithoutContext (std::string name, const CallbackBase &cb) |
| Disconnect from a TraceSource a Callback previously connected without a context. More... | |
Static Public Member Functions | |
| static TypeId | GetTypeId (void) |
| Register this type. More... | |
Static Public Member Functions inherited from ns3::Header | |
| static TypeId | GetTypeId (void) |
| Get the type ID. More... | |
Static Public Member Functions inherited from ns3::Chunk | |
| static TypeId | GetTypeId (void) |
| Get the type ID. More... | |
Static Public Member Functions inherited from ns3::ObjectBase | |
| static TypeId | GetTypeId (void) |
| Get the type ID. More... | |
Private Member Functions | |
| std::string | CategoryValueToString (CategoryValue value) const |
| Category value to string function. More... | |
| std::string | SelfProtectedActionValueToString (SelfProtectedActionValue value) const |
| Self protected action value to string function. More... | |
Private Attributes | |
| uint8_t | m_actionValue |
| Action value. More... | |
| uint8_t | m_category |
| Category of the action. More... | |
Additional Inherited Members | |
Protected Member Functions inherited from ns3::ObjectBase | |
| void | ConstructSelf (const AttributeConstructionList &attributes) |
| Complete construction of ObjectBase; invoked by derived classes. More... | |
| virtual void | NotifyConstructionCompleted (void) |
| Notifier called once the ObjectBase is fully constructed. More... | |
Related Functions inherited from ns3::ObjectBase | |
| static TypeId | GetObjectIid (void) |
| Ensure the TypeId for ObjectBase gets fully configured to anchor the inheritance tree properly. More... | |
See IEEE 802.11 chapter 7.3.1.11 Header format: | category: 1 | action value: 1 |.
Definition at line 864 of file mgt-headers.h.
Block ACK action field values See 802.11 Table 8-202.
| Enumerator | |
|---|---|
| BLOCK_ACK_ADDBA_REQUEST | |
| BLOCK_ACK_ADDBA_RESPONSE | |
| BLOCK_ACK_DELBA | |
Definition at line 924 of file mgt-headers.h.
CategoryValue enumeration.
| Enumerator | |
|---|---|
| BLOCK_ACK | |
| MESH | |
| MULTIHOP | |
| SELF_PROTECTED | |
| VENDOR_SPECIFIC_ACTION | |
Definition at line 876 of file mgt-headers.h.
MeshActionValue enumeration.
Definition at line 905 of file mgt-headers.h.
MultihopActionValue enumeration.
| Enumerator | |
|---|---|
| PROXY_UPDATE | |
| PROXY_UPDATE_CONFIRMATION | |
Definition at line 898 of file mgt-headers.h.
SelfProtectedActionValue enumeration.
| Enumerator | |
|---|---|
| PEER_LINK_OPEN | |
| PEER_LINK_CONFIRM | |
| PEER_LINK_CLOSE | |
| GROUP_KEY_INFORM | |
| GROUP_KEY_ACK | |
Definition at line 888 of file mgt-headers.h.
| ns3::WifiActionHeader::WifiActionHeader | ( | ) |
Definition at line 1162 of file mgt-headers.cc.
| ns3::WifiActionHeader::~WifiActionHeader | ( | ) |
Definition at line 1166 of file mgt-headers.cc.
|
private |
Category value to string function.
| value | the category value |
Definition at line 1352 of file mgt-headers.cc.
References BLOCK_ACK, MESH, SELF_PROTECTED, and VENDOR_SPECIFIC_ACTION.
Referenced by Print().
Here is the caller graph for this function:
|
virtual |
| start | an iterator which points to where the header should read from. |
This method is used by Packet::RemoveHeader to re-create a header from the byte buffer of a packet. The data read is expected to match bit-for-bit the representation of this header in real networks.
Note that data is not actually removed from the buffer to which the iterator points. Both Packet::RemoveHeader() and Packet::PeekHeader() call Deserialize(), but only the RemoveHeader() has additional statements to remove the header bytes from the underlying buffer and associated metadata.
Implements ns3::Header.
Definition at line 1429 of file mgt-headers.cc.
References ns3::Buffer::Iterator::GetDistanceFrom(), m_actionValue, m_category, ns3::Buffer::Iterator::ReadU8(), and visualizer.core::start().
Here is the call graph for this function:| WifiActionHeader::ActionValue ns3::WifiActionHeader::GetAction | ( | ) |
Return the action value.
Definition at line 1226 of file mgt-headers.cc.
References BLOCK_ACK, BLOCK_ACK_ADDBA_REQUEST, BLOCK_ACK_ADDBA_RESPONSE, BLOCK_ACK_DELBA, ns3::WifiActionHeader::ActionValue::blockAck, CONGESTION_CONTROL_NOTIFICATION, GROUP_KEY_ACK, GROUP_KEY_INFORM, LINK_METRIC_REPORT, m_actionValue, m_category, MDA_SETUP_REPLY, MDA_SETUP_REQUEST, MDAOP_ADVERTISMENT_REQUEST, MDAOP_ADVERTISMENTS, MDAOP_SET_TEARDOWN, MESH, ns3::WifiActionHeader::ActionValue::meshAction, MULTIHOP, ns3::WifiActionHeader::ActionValue::multihopAction, NS_FATAL_ERROR, PATH_SELECTION, PEER_LINK_CLOSE, PEER_LINK_CONFIRM, PEER_LINK_OPEN, PORTAL_ANNOUNCEMENT, PROXY_UPDATE, PROXY_UPDATE_CONFIRMATION, SELF_PROTECTED, ns3::WifiActionHeader::ActionValue::selfProtectedAction, TBTT_ADJUSTMENT_REQUEST, and TBTT_ADJUSTMENT_RESPONSE.
Referenced by ns3::GetTid(), ns3::QosTxop::GotAck(), ns3::dot11s::PeerManagementProtocolMac::Receive(), and ns3::RegularWifiMac::Receive().
Here is the caller graph for this function:| WifiActionHeader::CategoryValue ns3::WifiActionHeader::GetCategory | ( | void | ) |
Return the category value.
Definition at line 1205 of file mgt-headers.cc.
References BLOCK_ACK, m_category, MESH, MULTIHOP, NS_FATAL_ERROR, SELF_PROTECTED, and VENDOR_SPECIFIC_ACTION.
Referenced by ns3::GetTid(), ns3::QosTxop::GotAck(), ns3::dot11s::PeerManagementProtocolMac::Receive(), ns3::RegularWifiMac::Receive(), ns3::dot11s::HwmpProtocolMac::ReceiveAction(), and ns3::dot11s::PeerManagementProtocolMac::UpdateOutcomingFrame().
Here is the caller graph for this function:
|
virtual |
Get the most derived TypeId for this Object.
This method is typically implemented by ns3::Object::GetInstanceTypeId but some classes which derive from ns3::ObjectBase directly have to implement it themselves.
Implements ns3::ObjectBase.
Definition at line 1346 of file mgt-headers.cc.
References GetTypeId().
Here is the call graph for this function:
|
virtual |
This method is used by Packet::AddHeader to store a header into the byte buffer of a packet. This method should return the number of bytes which are needed to store the full header data by Serialize.
Implements ns3::Header.
Definition at line 1416 of file mgt-headers.cc.
|
static |
Register this type.
Definition at line 1335 of file mgt-headers.cc.
References ns3::TypeId::SetParent().
Referenced by GetInstanceTypeId().
Here is the call graph for this function:
Here is the caller graph for this function:
|
virtual |
| os | output stream This method is used by Packet::Print to print the content of a header as ascii data to a c++ output stream. Although the header is free to format its output as it wishes, it is recommended to follow a few rules to integrate with the packet pretty printer: start with flags, small field values located between a pair of parens. Values should be separated by whitespace. Follow the parens with the important fields, separated by whitespace. i.e.: (field1 val1 field2 val2 field3 val3) field4 val4 field5 val5 |
Implements ns3::Header.
Definition at line 1409 of file mgt-headers.cc.
References CategoryValueToString(), m_actionValue, m_category, and SelfProtectedActionValueToString().
Here is the call graph for this function:
|
private |
Self protected action value to string function.
| value | the protected action value |
Definition at line 1378 of file mgt-headers.cc.
References GROUP_KEY_ACK, GROUP_KEY_INFORM, PEER_LINK_CLOSE, PEER_LINK_CONFIRM, and PEER_LINK_OPEN.
Referenced by Print().
Here is the caller graph for this function:
|
virtual |
| start | an iterator which points to where the header should be written. |
This method is used by Packet::AddHeader to store a header into the byte buffer of a packet. The data written is expected to match bit-for-bit the representation of this header in a real network.
Implements ns3::Header.
Definition at line 1422 of file mgt-headers.cc.
References m_actionValue, m_category, and visualizer.core::start().
Here is the call graph for this function:| void ns3::WifiActionHeader::SetAction | ( | WifiActionHeader::CategoryValue | type, |
| WifiActionHeader::ActionValue | action | ||
| ) |
Set action for this Action header.
| type | category |
| action | action |
Definition at line 1171 of file mgt-headers.cc.
References BLOCK_ACK, ns3::WifiActionHeader::ActionValue::blockAck, m_actionValue, m_category, MESH, ns3::WifiActionHeader::ActionValue::meshAction, MULTIHOP, ns3::WifiActionHeader::ActionValue::multihopAction, SELF_PROTECTED, ns3::WifiActionHeader::ActionValue::selfProtectedAction, and VENDOR_SPECIFIC_ACTION.
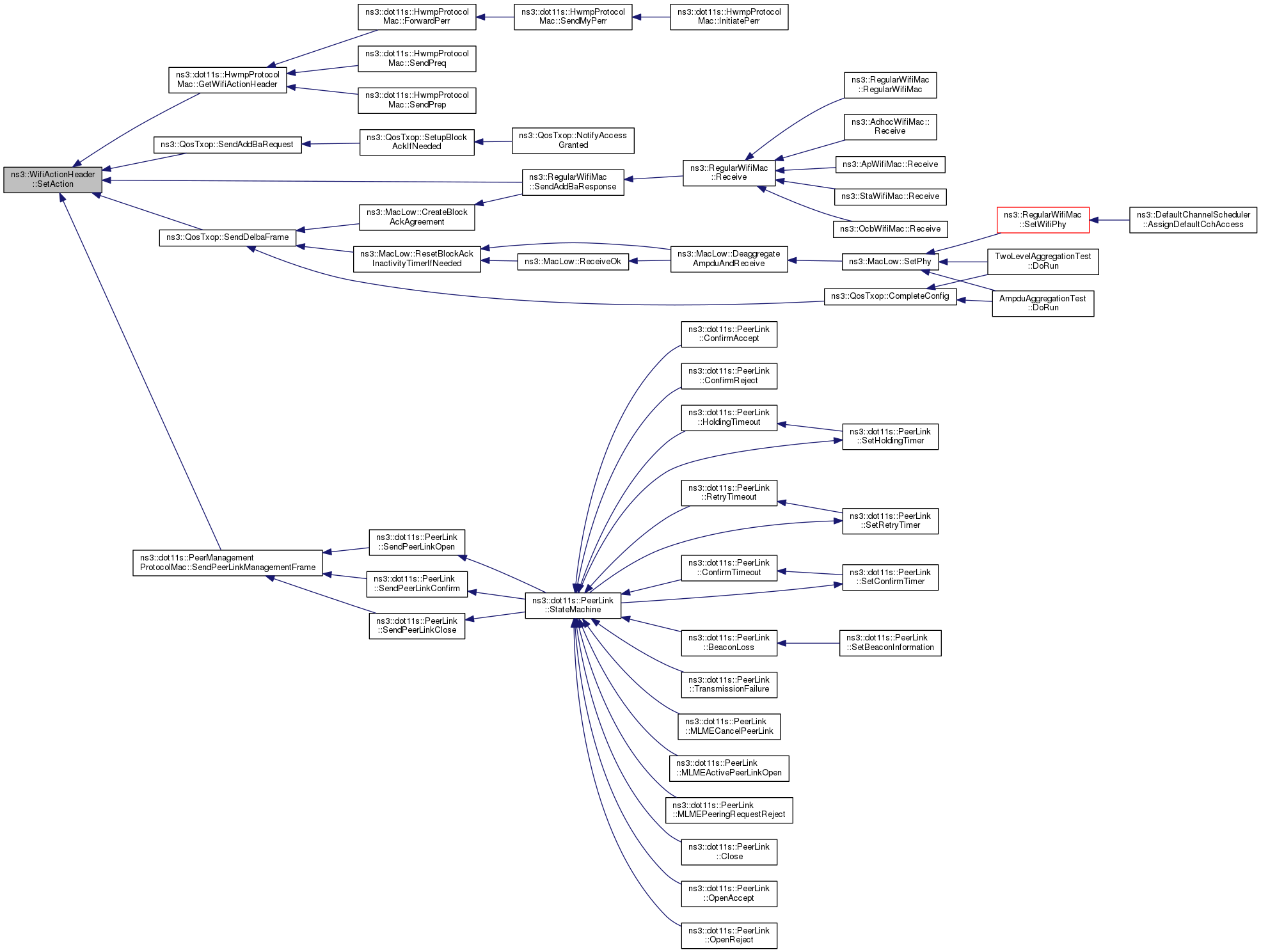
Referenced by ns3::dot11s::HwmpProtocolMac::GetWifiActionHeader(), ns3::QosTxop::SendAddBaRequest(), ns3::RegularWifiMac::SendAddBaResponse(), ns3::QosTxop::SendDelbaFrame(), and ns3::dot11s::PeerManagementProtocolMac::SendPeerLinkManagementFrame().
Here is the caller graph for this function:
|
private |
Action value.
Definition at line 989 of file mgt-headers.h.
Referenced by Deserialize(), GetAction(), Print(), Serialize(), and SetAction().
|
private |
Category of the action.
Definition at line 988 of file mgt-headers.h.
Referenced by Deserialize(), GetAction(), GetCategory(), Print(), Serialize(), and SetAction().