Test rrc connection establishment. More...
Inheritance diagram for LteRrcConnectionEstablishmentTestCase:
Collaboration diagram for LteRrcConnectionEstablishmentTestCase:Public Member Functions | |
| LteRrcConnectionEstablishmentTestCase (uint32_t nUes, uint32_t nBearers, uint32_t tConnBase, uint32_t tConnIncrPerUe, uint32_t delayDiscStart, bool errorExpected, bool useIdealRrc, bool admitRrcConnectionRequest, std::string description="") | |
Public Member Functions inherited from ns3::TestCase | |
| virtual | ~TestCase () |
| Destructor. More... | |
| std::string | GetName (void) const |
Protected Member Functions | |
| void | CheckConnected (Ptr< NetDevice > ueDevice, Ptr< NetDevice > enbDevice) |
| Check connected function. More... | |
| void | CheckNotConnected (Ptr< NetDevice > ueDevice, Ptr< NetDevice > enbDevice) |
| Check not connected function. More... | |
| void | Connect (Ptr< NetDevice > ueDevice, Ptr< NetDevice > enbDevice) |
| Connect function. More... | |
| void | ConnectionEstablishedCallback (std::string context, uint64_t imsi, uint16_t cellId, uint16_t rnti) |
| Connection established callback function. More... | |
| void | ConnectionTimeoutCallback (std::string context, uint64_t imsi, uint16_t cellId, uint16_t rnti, uint8_t connEstFailCount) |
| Connection timeout callback function. More... | |
| virtual void | DoRun (void) |
| Implementation to actually run this TestCase. More... | |
Protected Member Functions inherited from ns3::TestCase | |
| TestCase (std::string name) | |
| Constructor. More... | |
| void | AddTestCase (TestCase *testCase, TestDuration duration=QUICK) |
| Add an individual child TestCase to this test suite. More... | |
| TestCase * | GetParent () const |
| Get the parent of this TestCsse. More... | |
| bool | IsStatusFailure (void) const |
| Check if any tests failed. More... | |
| bool | IsStatusSuccess (void) const |
| Check if all tests passed. More... | |
| void | SetDataDir (std::string directory) |
| Set the data directory where reference trace files can be found. More... | |
| void | ReportTestFailure (std::string cond, std::string actual, std::string limit, std::string message, std::string file, int32_t line) |
| Log the failure of this TestCase. More... | |
| bool | MustAssertOnFailure (void) const |
| Check if this run should assert on failure. More... | |
| bool | MustContinueOnFailure (void) const |
| Check if this run should continue on failure. More... | |
| std::string | CreateDataDirFilename (std::string filename) |
| Construct the full path to a file in the data directory. More... | |
| std::string | CreateTempDirFilename (std::string filename) |
| Construct the full path to a file in a temporary directory. More... | |
Static Protected Member Functions | |
| static std::string | BuildNameString (uint32_t nUes, uint32_t nBearers, uint32_t tConnBase, uint32_t tConnIncrPerUe, uint32_t delayDiscStart, bool useIdealRrc, bool admitRrcConnectionRequest, std::string description="") |
| Build name string function. More... | |
Protected Attributes | |
| bool | m_admitRrcConnectionRequest |
| If set to false, eNb will not allow UE connections. More... | |
| uint32_t | m_delayConnEnd |
| expected duration to perform connection establishment in ms More... | |
| uint32_t | m_delayDiscEnd |
| expected duration to complete disconnection in ms More... | |
| uint32_t | m_delayDiscStart |
| delay between connection completed and disconnection request in ms More... | |
| std::map< uint64_t, bool > | m_isConnectionEstablished |
| key: IMSI More... | |
| Ptr< LteHelper > | m_lteHelper |
| LTE helper. More... | |
| uint32_t | m_nBearers |
| number of bearers to be setup in each connection More... | |
| uint32_t | m_nUes |
| number of UEs in the test More... | |
| uint32_t | m_tConnBase |
| connection time base value for all UEs in ms More... | |
| uint32_t | m_tConnIncrPerUe |
| additional connection time increment for each UE index (0...nUes-1) in ms More... | |
| bool | m_useIdealRrc |
| If set to false, real RRC protocol model will be used. More... | |
Additional Inherited Members | |
Public Types inherited from ns3::TestCase | |
| enum | TestDuration { QUICK = 1, EXTENSIVE = 2, TAKES_FOREVER = 3 } |
| How long the test takes to execute. More... | |
Test rrc connection establishment.
Definition at line 39 of file test-lte-rrc.cc.
| LteRrcConnectionEstablishmentTestCase::LteRrcConnectionEstablishmentTestCase | ( | uint32_t | nUes, |
| uint32_t | nBearers, | ||
| uint32_t | tConnBase, | ||
| uint32_t | tConnIncrPerUe, | ||
| uint32_t | delayDiscStart, | ||
| bool | errorExpected, | ||
| bool | useIdealRrc, | ||
| bool | admitRrcConnectionRequest, | ||
| std::string | description = "" |
||
| ) |
| nUes | number of UEs in the test |
| nBearers | number of bearers to be setup in each connection |
| tConnBase | connection time base value for all UEs in ms |
| tConnIncrPerUe | additional connection time increment for each UE index (0...nUes-1) in ms |
| delayDiscStart | expected duration to perform connection establishment in ms |
| errorExpected | if true, test case will wait a bit longer to accommodate for transmission error |
| useIdealRrc | If set to false, real RRC protocol model will be used |
| admitRrcConnectionRequest | If set to false, eNb will not allow UE connections |
| description | additional description of the test case |
Definition at line 188 of file test-lte-rrc.cc.
References ns3::TestCase::GetName(), m_delayConnEnd, m_nBearers, NS_ASSERT, NS_LOG_FUNCTION, and NS_LOG_LOGIC().
Here is the call graph for this function:
|
staticprotected |
Build name string function.
| nUes | number of UEs in the test |
| nBearers | number of bearers to be setup in each connection |
| tConnBase | connection time base value for all UEs in ms |
| tConnIncrPerUe | additional connection time increment for each UE index (0...nUes-1) in ms |
| delayDiscStart | expected duration to perform connection establishment in ms |
| useIdealRrc | If set to false, real RRC protocol model will be used |
| admitRrcConnectionRequest | If set to false, eNb will not allow UE connections |
| description | additional description of the test case |
Definition at line 146 of file test-lte-rrc.cc.
|
protected |
Check connected function.
| ueDevice | the UE device |
| enbDevice | the ENB device |
Definition at line 383 of file test-lte-rrc.cc.
References ns3::ObjectPtrContainerValue::Begin(), ns3::ObjectPtrContainerValue::End(), ns3::ObjectBase::GetAttribute(), ns3::LteUeNetDevice::GetImsi(), ns3::UeManager::GetImsi(), ns3::ObjectPtrContainerValue::GetN(), ns3::Object::GetObject(), ns3::LteUeNetDevice::GetRrc(), ns3::UeManager::GetState(), m_admitRrcConnectionRequest, ns3::LteDataRadioBearerInfo::m_drbIdentity, ns3::LteDataRadioBearerInfo::m_epsBearerIdentity, m_isConnectionEstablished, ns3::LteDataRadioBearerInfo::m_logicalChannelIdentity, m_nBearers, NS_ASSERT, NS_ASSERT_MSG(), NS_LOG_FUNCTION, NS_LOG_WARN, and NS_TEST_ASSERT_MSG_EQ.
Referenced by DoRun().
Here is the call graph for this function:
Here is the caller graph for this function:
|
protected |
Check not connected function.
| ueDevice | the UE device |
| enbDevice | the ENB device |
Definition at line 498 of file test-lte-rrc.cc.
References ns3::LteUeNetDevice::GetImsi(), ns3::Object::GetObject(), ns3::LteUeNetDevice::GetRrc(), ns3::LteEnbNetDevice::GetRrc(), ns3::UeManager::GetState(), m_isConnectionEstablished, NS_ASSERT, NS_ASSERT_MSG(), NS_LOG_FUNCTION, and NS_TEST_ASSERT_MSG_EQ.
Referenced by LteRrcConnectionEstablishmentErrorTestCase::DoRun().
Here is the call graph for this function:
Here is the caller graph for this function:
|
protected |
Connect function.
| ueDevice | the UE device |
| enbDevice | the ENB device |
Definition at line 369 of file test-lte-rrc.cc.
References ns3::LteHelper::ActivateDataRadioBearer(), ns3::LteHelper::Attach(), m_lteHelper, m_nBearers, and NS_LOG_FUNCTION.
Referenced by DoRun(), and LteRrcConnectionEstablishmentErrorTestCase::DoRun().
Here is the call graph for this function:
Here is the caller graph for this function:
|
protected |
Connection established callback function.
| context | the context string |
| imsi | the IMSI |
| cellId | the cell ID |
| rnti | the RNTI |
Definition at line 529 of file test-lte-rrc.cc.
References m_isConnectionEstablished, and NS_LOG_FUNCTION.
Referenced by DoRun(), and LteRrcConnectionEstablishmentErrorTestCase::DoRun().
Here is the caller graph for this function:
|
protected |
Connection timeout callback function.
| context | the context string |
| imsi | the IMSI |
| cellId | the cell ID |
| rnti | the RNTI |
| connEstFailCount | the T300 timer expiration counter value |
Definition at line 538 of file test-lte-rrc.cc.
References NS_LOG_FUNCTION.
Referenced by DoRun(), and LteRrcConnectionEstablishmentErrorTestCase::DoRun().
Here is the caller graph for this function:
|
protectedvirtual |
Implementation to actually run this TestCase.
Subclasses should override this method to conduct their tests.
Implements ns3::TestCase.
Reimplemented in LteRrcConnectionEstablishmentErrorTestCase.
Definition at line 261 of file test-lte-rrc.cc.
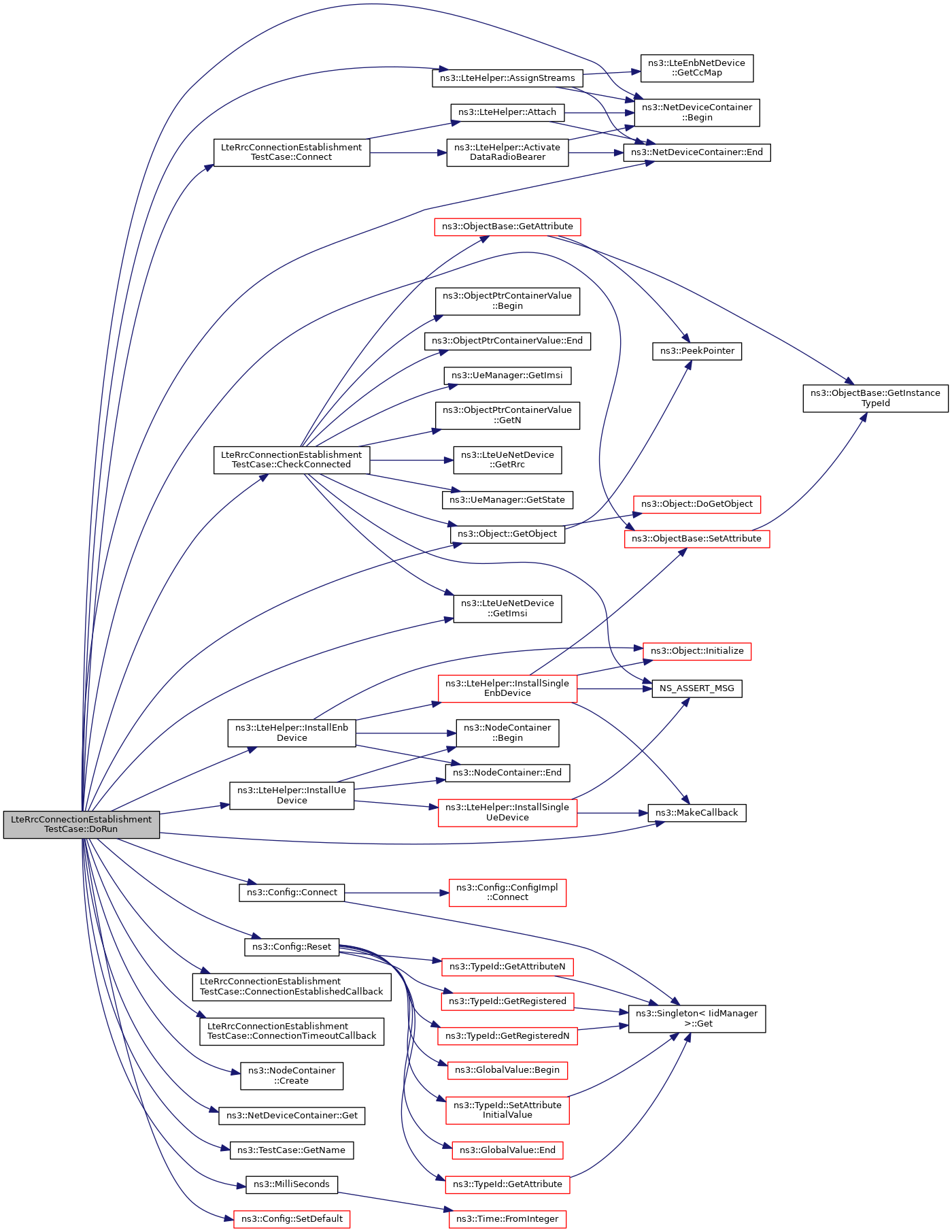
References ns3::LteHelper::AssignStreams(), ns3::NetDeviceContainer::Begin(), CheckConnected(), Connect(), ns3::Config::Connect(), ConnectionEstablishedCallback(), ConnectionTimeoutCallback(), ns3::NodeContainer::Create(), ns3::NetDeviceContainer::End(), ns3::NetDeviceContainer::Get(), ns3::LteUeNetDevice::GetImsi(), ns3::TestCase::GetName(), ns3::Object::GetObject(), ns3::LteHelper::InstallEnbDevice(), ns3::LteHelper::InstallUeDevice(), m_admitRrcConnectionRequest, m_delayConnEnd, m_delayDiscEnd, m_delayDiscStart, m_isConnectionEstablished, m_lteHelper, m_nUes, m_tConnBase, m_tConnIncrPerUe, m_useIdealRrc, ns3::MakeCallback(), max, ns3::MilliSeconds(), third::mobility, NS_LOG_FUNCTION, ns3::Config::Reset(), ns3::ObjectBase::SetAttribute(), and ns3::Config::SetDefault().
Here is the call graph for this function:
|
protected |
If set to false, eNb will not allow UE connections.
Definition at line 137 of file test-lte-rrc.cc.
Referenced by CheckConnected(), DoRun(), and LteRrcConnectionEstablishmentErrorTestCase::DoRun().
|
protected |
expected duration to perform connection establishment in ms
Definition at line 133 of file test-lte-rrc.cc.
Referenced by DoRun(), LteRrcConnectionEstablishmentErrorTestCase::DoRun(), and LteRrcConnectionEstablishmentTestCase().
|
protected |
expected duration to complete disconnection in ms
Definition at line 135 of file test-lte-rrc.cc.
Referenced by DoRun(), and LteRrcConnectionEstablishmentErrorTestCase::DoRun().
|
protected |
delay between connection completed and disconnection request in ms
Definition at line 134 of file test-lte-rrc.cc.
Referenced by DoRun(), and LteRrcConnectionEstablishmentErrorTestCase::DoRun().
|
protected |
key: IMSI
Definition at line 141 of file test-lte-rrc.cc.
Referenced by CheckConnected(), CheckNotConnected(), ConnectionEstablishedCallback(), DoRun(), and LteRrcConnectionEstablishmentErrorTestCase::DoRun().
LTE helper.
Definition at line 138 of file test-lte-rrc.cc.
Referenced by Connect(), DoRun(), and LteRrcConnectionEstablishmentErrorTestCase::DoRun().
|
protected |
number of bearers to be setup in each connection
Definition at line 130 of file test-lte-rrc.cc.
Referenced by CheckConnected(), Connect(), and LteRrcConnectionEstablishmentTestCase().
|
protected |
number of UEs in the test
Definition at line 68 of file test-lte-rrc.cc.
Referenced by DoRun(), and LteRrcConnectionEstablishmentErrorTestCase::DoRun().
|
protected |
connection time base value for all UEs in ms
Definition at line 131 of file test-lte-rrc.cc.
Referenced by DoRun(), and LteRrcConnectionEstablishmentErrorTestCase::DoRun().
|
protected |
additional connection time increment for each UE index (0...nUes-1) in ms
Definition at line 132 of file test-lte-rrc.cc.
Referenced by DoRun(), and LteRrcConnectionEstablishmentErrorTestCase::DoRun().
|
protected |
If set to false, real RRC protocol model will be used.
Definition at line 136 of file test-lte-rrc.cc.
Referenced by DoRun(), and LteRrcConnectionEstablishmentErrorTestCase::DoRun().