A Discrete-Event Network Simulator
API
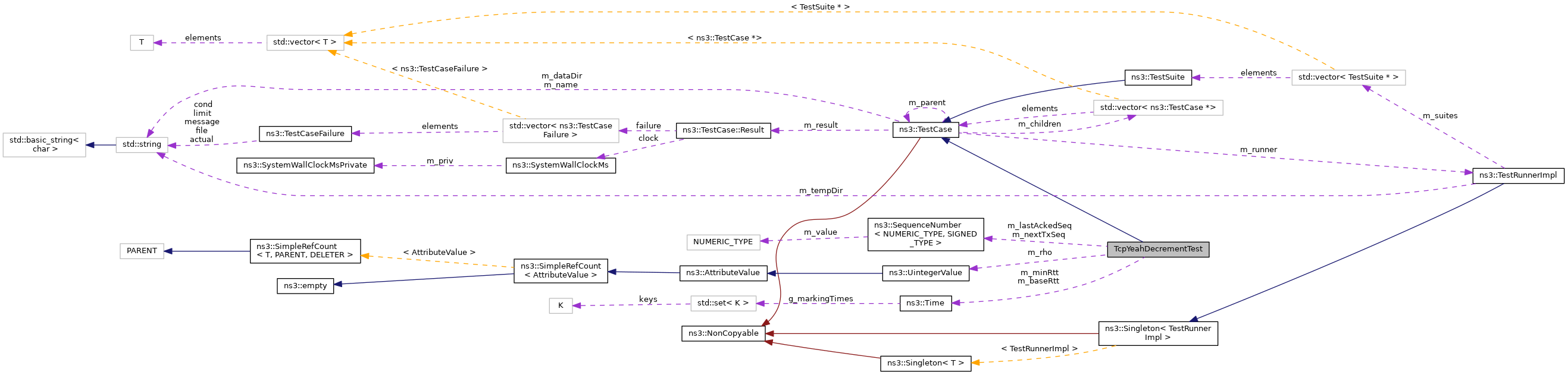
TcpYeahDecrementTest Class Reference

Testing TcpYeah multiplicative decrease algorithm. More...

+ Inheritance diagram for TcpYeahDecrementTest:
+ Collaboration diagram for TcpYeahDecrementTest:

Public Member Functions

 TcpYeahDecrementTest (uint32_t cWnd, uint32_t ssThresh, uint32_t segmentSize, SequenceNumber32 nextTxSeq, SequenceNumber32 lastAckedSeq, Time minRtt, UintegerValue rho, const std::string &name)
 Constructor. More...
 
- Public Member Functions inherited from ns3::TestCase
virtual ~TestCase ()
 Destructor. More...
 
std::string GetName (void) const
 

Private Member Functions

uint32_t CalculateSsThresh (Ptr< TcpYeah > cong)
 Calculate the Slow Start threshold. More...
 
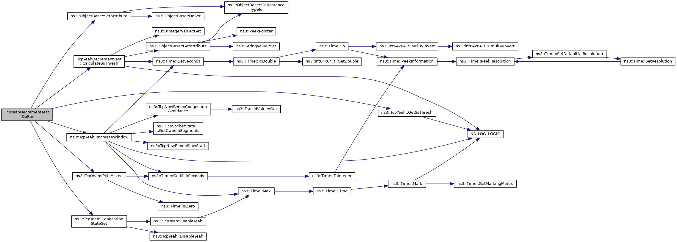
virtual void DoRun (void)
 Implementation to actually run this TestCase. More...
 

Private Attributes

Time m_baseRtt
 Base RTT. More...
 
uint32_t m_cWnd
 Congestion window. More...
 
uint32_t m_doingRenoNow
 TCP Reno fallback. More...
 
SequenceNumber32 m_lastAckedSeq
 Last ACKed sequence number. More...
 
Time m_minRtt
 Min RTT. More...
 
SequenceNumber32 m_nextTxSeq
 Next Tx sequence number. More...
 
UintegerValue m_rho
 TCP Yeah rho param. More...
 
uint32_t m_segmentsAcked
 Number of segments ACKed. More...
 
uint32_t m_segmentSize
 Segment size. More...
 
uint32_t m_ssThresh
 Slow Start Threshold. More...
 

Additional Inherited Members

- Public Types inherited from ns3::TestCase
enum  TestDuration { QUICK = 1, EXTENSIVE = 2, TAKES_FOREVER = 3 }
 How long the test takes to execute. More...
 
- Protected Member Functions inherited from ns3::TestCase
 TestCase (std::string name)
 Constructor. More...
 
void AddTestCase (TestCase *testCase, TestDuration duration=QUICK)
 Add an individual child TestCase to this test suite. More...
 
TestCaseGetParent () const
 Get the parent of this TestCsse. More...
 
bool IsStatusFailure (void) const
 Check if any tests failed. More...
 
bool IsStatusSuccess (void) const
 Check if all tests passed. More...
 
void SetDataDir (std::string directory)
 Set the data directory where reference trace files can be found. More...
 
void ReportTestFailure (std::string cond, std::string actual, std::string limit, std::string message, std::string file, int32_t line)
 Log the failure of this TestCase. More...
 
bool MustAssertOnFailure (void) const
 Check if this run should assert on failure. More...
 
bool MustContinueOnFailure (void) const
 Check if this run should continue on failure. More...
 
std::string CreateDataDirFilename (std::string filename)
 Construct the full path to a file in the data directory. More...
 
std::string CreateTempDirFilename (std::string filename)
 Construct the full path to a file in a temporary directory. More...
 

Detailed Description

Testing TcpYeah multiplicative decrease algorithm.

Definition at line 229 of file tcp-yeah-test.cc.

Constructor & Destructor Documentation

◆ TcpYeahDecrementTest()

TcpYeahDecrementTest::TcpYeahDecrementTest ( uint32_t  cWnd,
uint32_t  ssThresh,
uint32_t  segmentSize,
SequenceNumber32  nextTxSeq,
SequenceNumber32  lastAckedSeq,
Time  minRtt,
UintegerValue  rho,
const std::string &  name 
)

Constructor.

Parameters
cWndCongestion window.
ssThreshSlow Start Threshold.
segmentSizeSegment size.
nextTxSeqNext Tx sequence number.
lastAckedSeqLast ACKed sequence number.
minRttMinimum RTT.
rhoTCP Yeah rho param.
nameTest description.

Definition at line 273 of file tcp-yeah-test.cc.

Member Function Documentation

◆ CalculateSsThresh()

uint32_t TcpYeahDecrementTest::CalculateSsThresh ( Ptr< TcpYeah cong)
private

Calculate the Slow Start threshold.

Parameters
congThe TCP state.
Returns
The SshThreshold.

Definition at line 335 of file tcp-yeah-test.cc.

References ns3::UintegerValue::Get(), ns3::ObjectBase::GetAttribute(), ns3::Time::GetSeconds(), m_baseRtt, m_cWnd, m_doingRenoNow, m_minRtt, m_rho, m_segmentSize, max, min, NS_LOG_INFO, and NS_LOG_LOGIC().

Referenced by DoRun().

+ Here is the call graph for this function:
+ Here is the caller graph for this function:

◆ DoRun()

Member Data Documentation

◆ m_baseRtt

Time TcpYeahDecrementTest::m_baseRtt
private

Base RTT.

Definition at line 268 of file tcp-yeah-test.cc.

Referenced by CalculateSsThresh(), and DoRun().

◆ m_cWnd

uint32_t TcpYeahDecrementTest::m_cWnd
private

Congestion window.

Definition at line 261 of file tcp-yeah-test.cc.

Referenced by CalculateSsThresh(), and DoRun().

◆ m_doingRenoNow

uint32_t TcpYeahDecrementTest::m_doingRenoNow
private

TCP Reno fallback.

Definition at line 264 of file tcp-yeah-test.cc.

Referenced by CalculateSsThresh().

◆ m_lastAckedSeq

SequenceNumber32 TcpYeahDecrementTest::m_lastAckedSeq
private

Last ACKed sequence number.

Definition at line 266 of file tcp-yeah-test.cc.

Referenced by DoRun().

◆ m_minRtt

Time TcpYeahDecrementTest::m_minRtt
private

Min RTT.

Definition at line 267 of file tcp-yeah-test.cc.

Referenced by CalculateSsThresh(), and DoRun().

◆ m_nextTxSeq

SequenceNumber32 TcpYeahDecrementTest::m_nextTxSeq
private

Next Tx sequence number.

Definition at line 265 of file tcp-yeah-test.cc.

Referenced by DoRun().

◆ m_rho

UintegerValue TcpYeahDecrementTest::m_rho
private

TCP Yeah rho param.

Definition at line 270 of file tcp-yeah-test.cc.

Referenced by CalculateSsThresh(), and DoRun().

◆ m_segmentsAcked

uint32_t TcpYeahDecrementTest::m_segmentsAcked
private

Number of segments ACKed.

Definition at line 269 of file tcp-yeah-test.cc.

Referenced by DoRun().

◆ m_segmentSize

uint32_t TcpYeahDecrementTest::m_segmentSize
private

Segment size.

Definition at line 263 of file tcp-yeah-test.cc.

Referenced by CalculateSsThresh(), and DoRun().

◆ m_ssThresh

uint32_t TcpYeahDecrementTest::m_ssThresh
private

Slow Start Threshold.

Definition at line 262 of file tcp-yeah-test.cc.

Referenced by DoRun().


The documentation for this class was generated from the following file: