A Discrete-Event Network Simulator
API
ns3::HtCapabilities Class Reference

The HT Capabilities Information ElementThis class knows how to serialise and deserialise the HT Capabilities Information Element. More...

#include "ht-capabilities.h"

+ Inheritance diagram for ns3::HtCapabilities:
+ Collaboration diagram for ns3::HtCapabilities:

Public Member Functions

 HtCapabilities ()
 
uint8_t DeserializeInformationField (Buffer::Iterator start, uint8_t length)
 Return the information field. More...
 
WifiInformationElementId ElementId () const
 Return the element ID. More...
 
uint8_t GetAmpduParameters (void) const
 Return the A-MPDU Parameters field in the HT Capabilities information element. More...
 
uint8_t GetAntennaSelectionCapabilities (void) const
 Return the Antenna Selection (ASEL) Capabilities field in the HT Capabilities information element. More...
 
uint16_t GetExtendedHtCapabilities (void) const
 Return the Extended HT Capabilities field in the HT Capabilities information element. More...
 
uint8_t GetGreenfield (void) const
 Return the green field. More...
 
uint16_t GetHtCapabilitiesInfo (void) const
 Return the HT Capabilities Info field in the HT Capabilities information element. More...
 
uint8_t GetInformationFieldSize () const
 Return the information field size. More...
 
uint8_t GetLdpc (void) const
 Return LDPC. More...
 
uint32_t GetMaxAmpduLength (void) const
 Return the maximum A-MPDU length. More...
 
uint16_t GetMaxAmsduLength (void) const
 Return the maximum A-MSDU length. More...
 
uint8_t GetRxHighestSupportedAntennas (void) const
 Return the receive highest supported antennas. More...
 
uint16_t GetSerializedSize () const
 Return the serialized size of this HT capability information element. More...
 
uint8_t GetShortGuardInterval20 (void) const
 Return the short guard interval 20 value. More...
 
uint8_t GetSupportedChannelWidth (void) const
 Return the supported channel width. More...
 
uint64_t GetSupportedMcsSet1 (void) const
 Return the first 64 bytes of the Supported MCS Set field in the HT Capabilities information element. More...
 
uint64_t GetSupportedMcsSet2 (void) const
 Return the last 64 bytes of the Supported MCS Set field in the HT Capabilities information element. More...
 
uint32_t GetTxBfCapabilities (void) const
 Return the Transmit Beamforming (TxBF) Capabilities field in the HT Capabilities information element. More...
 
bool IsSupportedMcs (uint8_t mcs) const
 Return the is MCS supported flag. More...
 
Buffer::Iterator Serialize (Buffer::Iterator start) const
 This information element is a bit special in that it is only included if the STA is an HT STA. More...
 
void SerializeInformationField (Buffer::Iterator start) const
 Serialize the information field. More...
 
void SetAmpduParameters (uint8_t ctrl)
 Set the A-MPDU Parameters field in the HT Capabilities information element. More...
 
void SetAntennaSelectionCapabilities (uint8_t ctrl)
 Set the the Antenna Selection (ASEL) Capabilities field in the HT Capabilities information element. More...
 
void SetExtendedHtCapabilities (uint16_t ctrl)
 Set the Extended HT Capabilities field in the HT Capabilities information element. More...
 
void SetGreenfield (uint8_t greenfield)
 Set the green field. More...
 
void SetHtCapabilitiesInfo (uint16_t ctrl)
 Set the HT Capabilities Info field in the HT Capabilities information element. More...
 
void SetHtSupported (uint8_t htsupported)
 Set the HT supported field. More...
 
void SetLdpc (uint8_t ldpc)
 Set the LDPC field. More...
 
void SetLSigProtectionSupport (uint8_t lsigprotection)
 Set the LSIG protection support. More...
 
void SetMaxAmpduLength (uint32_t maxampdulength)
 Set the maximum AMPDU length. More...
 
void SetMaxAmsduLength (uint16_t maxamsdulength)
 Set the maximum AMSDU length. More...
 
void SetRxHighestSupportedDataRate (uint16_t maxsupportedrate)
 Set the receive highest supported data rate. More...
 
void SetRxMcsBitmask (uint8_t index)
 Set the receive MCS bitmask. More...
 
void SetShortGuardInterval20 (uint8_t shortguardinterval)
 Set the short guard interval 20 field. More...
 
void SetShortGuardInterval40 (uint8_t shortguardinterval)
 Set the short guard interval 40 field. More...
 
void SetSupportedChannelWidth (uint8_t supportedchannelwidth)
 Set the supported channel width field. More...
 
void SetSupportedMcsSet (uint64_t ctrl1, uint64_t ctrl2)
 Set the Supported MCS Set field in the HT Capabilities information element. More...
 
void SetTxBfCapabilities (uint32_t ctrl)
 Set the Transmit Beamforming (TxBF) Capabilities field in the HT Capabilities information element. More...
 
void SetTxMaxNSpatialStreams (uint8_t maxtxspatialstreams)
 Set the transmit maximum N spatial streams. More...
 
void SetTxMcsSetDefined (uint8_t txmcssetdefined)
 Set the transmit MCS set defined. More...
 
void SetTxRxMcsSetUnequal (uint8_t txrxmcssetunequal)
 Set the transmit / receive MCS set unequal. More...
 
void SetTxUnequalModulation (uint8_t txunequalmodulation)
 Set the transmit unequal modulation. More...
 
- Public Member Functions inherited from ns3::WifiInformationElement
virtual ~WifiInformationElement ()
 
Buffer::Iterator Deserialize (Buffer::Iterator i)
 Deserialize entire IE, which must be present. More...
 
Buffer::Iterator DeserializeIfPresent (Buffer::Iterator i)
 Deserialize entire IE if it is present. More...
 
virtual WifiInformationElementId ElementIdExt () const
 
uint16_t GetSerializedSize () const
 Get the size of the serialized IE including Element ID and length fields. More...
 
virtual bool operator== (WifiInformationElement const &a) const
 Compare two IEs for equality by ID & Length, and then through memcmp of serialised version. More...
 
virtual void Print (std::ostream &os) const
 Generate human-readable form of IE. More...
 
Buffer::Iterator Serialize (Buffer::Iterator i) const
 Serialize entire IE including Element ID and length fields. More...
 
- Public Member Functions inherited from ns3::SimpleRefCount< WifiInformationElement >
 SimpleRefCount ()
 Default constructor. More...
 
 SimpleRefCount (const SimpleRefCount &o)
 Copy constructor. More...
 
uint32_t GetReferenceCount (void) const
 Get the reference count of the object. More...
 
SimpleRefCountoperator= (const SimpleRefCount &o)
 Assignment operator. More...
 
void Ref (void) const
 Increment the reference count. More...
 
void Unref (void) const
 Decrement the reference count. More...
 

Private Attributes

uint8_t m_ampduReserved
 AMPDU reserved. More...
 
uint8_t m_antennaIndicesFeedbackBasedTxASelCapable
 antenna indices feedback absed transmit a sel capable More...
 
uint8_t m_antennaIndicesFeedbackCapable
 antenna indices feedback capable More...
 
uint8_t m_antennaSelectionCapability
 antenna selection capability More...
 
uint8_t m_calibration
 calibration More...
 
uint8_t m_channelEstimationCapability
 channel estimation capability More...
 
uint8_t m_compressedSteeringNBfAntennasSupported
 compressed steering NBF antenna supported More...
 
uint8_t m_csiMaxNRowsBfSupported
 CSI maximum number rows BF supported. More...
 
uint8_t m_csiNBfAntennasSupported
 CSI NBF antenna supported. More...
 
uint8_t m_dssMode40
 DSS mode 40. More...
 
uint8_t m_explicitCompressedBfFeedbackCapable
 explicit compressed BF feedback capable More...
 
uint8_t m_explicitCompressedSteeringCapable
 explicit compressed steeering capable More...
 
uint8_t m_explicitCsiFeedbackBasedTxASelCapable
 explicit CSI feedback based transmit a sel capable More...
 
uint8_t m_explicitCsiFeedbackCapable
 explicit CSI feedback capable More...
 
uint8_t m_explicitCsiTxBfCapable
 explicit CSI transmit BF capable More...
 
uint8_t m_explicitNoncompressedBfFeedbackCapable
 eplicit non complressed BF feedback capable More...
 
uint8_t m_explicitNoncompressedSteeringCapable
 explicit non compressed steeering capable More...
 
uint8_t m_explicitTxBfCsiFeedback
 explicit transmit BF CSI feedback More...
 
uint8_t m_fortyMhzIntolerant
 40 Mhz intolerant More...
 
uint8_t m_greenField
 green field More...
 
uint8_t m_htcSupport
 HTS support. More...
 
uint8_t m_htDelayedBlockAck
 HT delayed block ack. More...
 
uint8_t m_htSupported
 This is used to decide whether this element should be added to the frame or not. More...
 
uint8_t m_implicitRxBfCapable
 implicit receive BF capable More...
 
uint8_t m_implicitTxBfCapable
 implicit transmit BF capable More...
 
uint8_t m_ldpc
 LDPC. More...
 
uint8_t m_lsigProtectionSupport
 LSIG protection support. More...
 
uint8_t m_maxAmpduLengthExponent
 maximum AMPDU length More...
 
uint8_t m_maxAmsduLength
 maximum AMSDU length More...
 
uint8_t m_mcsFeedback
 MCS feedback. More...
 
uint8_t m_minimalGrouping
 minimal grouping More...
 
uint8_t m_minMpduStartSpace
 minimum MPDU start space More...
 
uint8_t m_noncompressedSteeringNBfAntennasSupported
 non compressed steering NBF antenna supported More...
 
uint8_t m_pco
 PCO. More...
 
uint8_t m_pcoTransitionTime
 PCO trnsition time. More...
 
uint8_t m_psmpSupport
 PSMP support. More...
 
uint8_t m_reservedASel
 reserved a sel More...
 
uint8_t m_reservedExtendedCapabilities
 reserved extended capabilities More...
 
uint8_t m_reservedExtendedCapabilities2
 reserver extended capabilities 2 More...
 
uint8_t m_reservedMcsSet1
 reserved MCS set 1 More...
 
uint8_t m_reservedMcsSet2
 reserved MCS set 2 More...
 
uint32_t m_reservedMcsSet3
 reserved MCS set 3 More...
 
uint8_t m_reservedTxBf
 reserved transmit BF More...
 
uint8_t m_reverzeDirectionResponder
 reverse direction responder More...
 
uint8_t m_rxASelCapable
 receive a sel capable More...
 
uint16_t m_rxHighestSupportedDataRate
 receive highest supported data rate More...
 
uint8_t m_rxMcsBitmask [MAX_SUPPORTED_MCS]
 receive MCS bitmask More...
 
uint8_t m_rxNdpCapable
 receive NDP capable More...
 
uint8_t m_rxStaggeredSoundingCapable
 receive staggered sounding capable More...
 
uint8_t m_rxStbc
 receive STBC More...
 
uint8_t m_shortGuardInterval20
 short guard interval 20 More...
 
uint8_t m_shortGuardInterval40
 short guard interval 40 More...
 
uint8_t m_smPowerSave
 SM power save. More...
 
uint8_t m_supportedChannelWidth
 supported channel width More...
 
uint8_t m_txMaxNSpatialStreams
 transmit maximum number spatial streams More...
 
uint8_t m_txMcsSetDefined
 transmit MCS set defined More...
 
uint8_t m_txNdpCapable
 transmit NDP capable More...
 
uint8_t m_txRxMcsSetUnequal
 transmit / receive MCS set unequal More...
 
uint8_t m_txSoundingPpdusCapable
 sounding PPDUS capable More...
 
uint8_t m_txStaggeredSoundingCapable
 transmit staggered soundign capable More...
 
uint8_t m_txStbc
 transmit STBC More...
 
uint8_t m_txUnequalModulation
 transmit unequal modulation More...
 

Detailed Description

The HT Capabilities Information Element

This class knows how to serialise and deserialise the HT Capabilities Information Element.

See also
HtCapabilities Attribute

Definition at line 43 of file ht-capabilities.h.

Constructor & Destructor Documentation

◆ HtCapabilities()

ns3::HtCapabilities::HtCapabilities ( )

Definition at line 26 of file ht-capabilities.cc.

References m_rxMcsBitmask, and MAX_SUPPORTED_MCS.

Member Function Documentation

◆ DeserializeInformationField()

uint8_t ns3::HtCapabilities::DeserializeInformationField ( Buffer::Iterator  start,
uint8_t  length 
)
virtual

◆ ElementId()

WifiInformationElementId ns3::HtCapabilities::ElementId ( ) const
virtual

Return the element ID.

Returns
the element ID

Implements ns3::WifiInformationElement.

Definition at line 96 of file ht-capabilities.cc.

References IE_HT_CAPABILITIES.

◆ GetAmpduParameters()

uint8_t ns3::HtCapabilities::GetAmpduParameters ( void  ) const

Return the A-MPDU Parameters field in the HT Capabilities information element.

Returns
the A-MPDU Parameters field in the HT Capabilities information element

Definition at line 344 of file ht-capabilities.cc.

References m_ampduReserved, m_maxAmpduLengthExponent, and m_minMpduStartSpace.

Referenced by SerializeInformationField().

+ Here is the caller graph for this function:

◆ GetAntennaSelectionCapabilities()

uint8_t ns3::HtCapabilities::GetAntennaSelectionCapabilities ( void  ) const

Return the Antenna Selection (ASEL) Capabilities field in the HT Capabilities information element.

Returns
the Antenna Selection (ASEL) Capabilities field in the HT Capabilities information element

Definition at line 488 of file ht-capabilities.cc.

References m_antennaIndicesFeedbackBasedTxASelCapable, m_antennaIndicesFeedbackCapable, m_antennaSelectionCapability, m_explicitCsiFeedbackBasedTxASelCapable, m_explicitCsiFeedbackCapable, m_reservedASel, m_rxASelCapable, and m_txSoundingPpdusCapable.

Referenced by SerializeInformationField().

+ Here is the caller graph for this function:

◆ GetExtendedHtCapabilities()

uint16_t ns3::HtCapabilities::GetExtendedHtCapabilities ( void  ) const

Return the Extended HT Capabilities field in the HT Capabilities information element.

Returns
the Extended HT Capabilities field in the HT Capabilities information element

Definition at line 410 of file ht-capabilities.cc.

References m_htcSupport, m_mcsFeedback, m_pco, m_pcoTransitionTime, m_reservedExtendedCapabilities, m_reservedExtendedCapabilities2, and m_reverzeDirectionResponder.

Referenced by SerializeInformationField().

+ Here is the caller graph for this function:

◆ GetGreenfield()

uint8_t ns3::HtCapabilities::GetGreenfield ( void  ) const

Return the green field.

Returns
the green field

Definition at line 214 of file ht-capabilities.cc.

References m_greenField.

Referenced by ns3::operator<<().

+ Here is the caller graph for this function:

◆ GetHtCapabilitiesInfo()

uint16_t ns3::HtCapabilities::GetHtCapabilitiesInfo ( void  ) const

Return the HT Capabilities Info field in the HT Capabilities information element.

Returns
the HT Capabilities Info field in the HT Capabilities information element

Definition at line 296 of file ht-capabilities.cc.

References m_dssMode40, m_fortyMhzIntolerant, m_greenField, m_htDelayedBlockAck, m_ldpc, m_lsigProtectionSupport, m_maxAmsduLength, m_psmpSupport, m_rxStbc, m_shortGuardInterval20, m_shortGuardInterval40, m_smPowerSave, m_supportedChannelWidth, and m_txStbc.

Referenced by SerializeInformationField().

+ Here is the caller graph for this function:

◆ GetInformationFieldSize()

uint8_t ns3::HtCapabilities::GetInformationFieldSize ( void  ) const
virtual

Return the information field size.

Returns
the information field size

Implements ns3::WifiInformationElement.

Definition at line 268 of file ht-capabilities.cc.

References m_htSupported, and NS_ASSERT.

◆ GetLdpc()

uint8_t ns3::HtCapabilities::GetLdpc ( void  ) const

Return LDPC.

Returns
the LDPC value

Definition at line 202 of file ht-capabilities.cc.

References m_ldpc.

Referenced by ns3::operator<<().

+ Here is the caller graph for this function:

◆ GetMaxAmpduLength()

uint32_t ns3::HtCapabilities::GetMaxAmpduLength ( void  ) const

Return the maximum A-MPDU length.

Returns
the maximum A-MPDU length

Definition at line 236 of file ht-capabilities.cc.

References m_maxAmpduLengthExponent.

◆ GetMaxAmsduLength()

uint16_t ns3::HtCapabilities::GetMaxAmsduLength ( void  ) const

Return the maximum A-MSDU length.

Returns
the maximum A-MSDU length

Definition at line 226 of file ht-capabilities.cc.

References m_maxAmsduLength.

◆ GetRxHighestSupportedAntennas()

uint8_t ns3::HtCapabilities::GetRxHighestSupportedAntennas ( void  ) const

Return the receive highest supported antennas.

Returns
the receive highest supported antennas

Definition at line 252 of file ht-capabilities.cc.

References IsSupportedMcs().

+ Here is the call graph for this function:

◆ GetSerializedSize()

uint16_t ns3::HtCapabilities::GetSerializedSize ( void  ) const

Return the serialized size of this HT capability information element.

Returns
the serialized size of this HT capability information element

Definition at line 286 of file ht-capabilities.cc.

References ns3::WifiInformationElement::GetSerializedSize(), and m_htSupported.

Referenced by ns3::MgtAssocRequestHeader::GetSerializedSize(), ns3::MgtReassocRequestHeader::GetSerializedSize(), ns3::MgtAssocResponseHeader::GetSerializedSize(), ns3::MgtProbeRequestHeader::GetSerializedSize(), and ns3::MgtProbeResponseHeader::GetSerializedSize().

+ Here is the call graph for this function:
+ Here is the caller graph for this function:

◆ GetShortGuardInterval20()

uint8_t ns3::HtCapabilities::GetShortGuardInterval20 ( void  ) const

Return the short guard interval 20 value.

Returns
the short guard interval 20 value

Definition at line 220 of file ht-capabilities.cc.

References m_shortGuardInterval20.

Referenced by ns3::operator<<().

+ Here is the caller graph for this function:

◆ GetSupportedChannelWidth()

uint8_t ns3::HtCapabilities::GetSupportedChannelWidth ( void  ) const

Return the supported channel width.

Returns
the supported channel width

Definition at line 208 of file ht-capabilities.cc.

References m_supportedChannelWidth.

Referenced by ns3::WifiRemoteStationManager::AddStationHtCapabilities(), and ns3::operator<<().

+ Here is the caller graph for this function:

◆ GetSupportedMcsSet1()

uint64_t ns3::HtCapabilities::GetSupportedMcsSet1 ( void  ) const

Return the first 64 bytes of the Supported MCS Set field in the HT Capabilities information element.

Returns
the first 64 bytes of the Supported MCS Set field in the HT Capabilities information element

Definition at line 378 of file ht-capabilities.cc.

References m_rxMcsBitmask.

Referenced by SerializeInformationField().

+ Here is the caller graph for this function:

◆ GetSupportedMcsSet2()

uint64_t ns3::HtCapabilities::GetSupportedMcsSet2 ( void  ) const

Return the last 64 bytes of the Supported MCS Set field in the HT Capabilities information element.

Returns
the last 64 bytes of the Supported MCS Set field in the HT Capabilities information element

Definition at line 390 of file ht-capabilities.cc.

References m_reservedMcsSet1, m_reservedMcsSet2, m_reservedMcsSet3, m_rxHighestSupportedDataRate, m_rxMcsBitmask, m_txMaxNSpatialStreams, m_txMcsSetDefined, m_txRxMcsSetUnequal, and m_txUnequalModulation.

Referenced by SerializeInformationField().

+ Here is the caller graph for this function:

◆ GetTxBfCapabilities()

uint32_t ns3::HtCapabilities::GetTxBfCapabilities ( void  ) const

◆ IsSupportedMcs()

bool ns3::HtCapabilities::IsSupportedMcs ( uint8_t  mcs) const

Return the is MCS supported flag.

Parameters
mcsis MCS supported flag
Returns
true if successful

Definition at line 242 of file ht-capabilities.cc.

References m_rxMcsBitmask.

Referenced by ns3::WifiRemoteStationManager::AddStationHtCapabilities(), GetRxHighestSupportedAntennas(), ns3::operator<<(), ns3::ApWifiMac::Receive(), ns3::StaWifiMac::UpdateApInfoFromAssocResp(), and ns3::StaWifiMac::UpdateApInfoFromBeacon().

+ Here is the caller graph for this function:

◆ Serialize()

Buffer::Iterator ns3::HtCapabilities::Serialize ( Buffer::Iterator  start) const

This information element is a bit special in that it is only included if the STA is an HT STA.

To support this we override the Serialize and GetSerializedSize methods of WifiInformationElement.

Parameters
start
Returns
an iterator

Definition at line 276 of file ht-capabilities.cc.

References m_htSupported, and ns3::WifiInformationElement::Serialize().

Referenced by ns3::MgtAssocRequestHeader::Serialize(), ns3::MgtReassocRequestHeader::Serialize(), ns3::MgtAssocResponseHeader::Serialize(), ns3::MgtProbeRequestHeader::Serialize(), and ns3::MgtProbeResponseHeader::Serialize().

+ Here is the call graph for this function:
+ Here is the caller graph for this function:

◆ SerializeInformationField()

void ns3::HtCapabilities::SerializeInformationField ( Buffer::Iterator  start) const
virtual

Serialize the information field.

Parameters
startthe information field

Implements ns3::WifiInformationElement.

Definition at line 516 of file ht-capabilities.cc.

References GetAmpduParameters(), GetAntennaSelectionCapabilities(), GetExtendedHtCapabilities(), GetHtCapabilitiesInfo(), GetSupportedMcsSet1(), GetSupportedMcsSet2(), GetTxBfCapabilities(), m_htSupported, and visualizer.core::start().

+ Here is the call graph for this function:

◆ SetAmpduParameters()

void ns3::HtCapabilities::SetAmpduParameters ( uint8_t  ctrl)

Set the A-MPDU Parameters field in the HT Capabilities information element.

Parameters
ctrlthe A-MPDU Parameters field in the HT Capabilities information element

Definition at line 336 of file ht-capabilities.cc.

References m_ampduReserved, m_maxAmpduLengthExponent, and m_minMpduStartSpace.

Referenced by DeserializeInformationField().

+ Here is the caller graph for this function:

◆ SetAntennaSelectionCapabilities()

void ns3::HtCapabilities::SetAntennaSelectionCapabilities ( uint8_t  ctrl)

Set the the Antenna Selection (ASEL) Capabilities field in the HT Capabilities information element.

Parameters
ctrlthe Antenna Selection (ASEL) Capabilities field in the HT Capabilities information element

Definition at line 503 of file ht-capabilities.cc.

References m_antennaIndicesFeedbackBasedTxASelCapable, m_antennaIndicesFeedbackCapable, m_antennaSelectionCapability, m_explicitCsiFeedbackBasedTxASelCapable, m_explicitCsiFeedbackCapable, m_reservedASel, m_rxASelCapable, and m_txSoundingPpdusCapable.

Referenced by DeserializeInformationField().

+ Here is the caller graph for this function:

◆ SetExtendedHtCapabilities()

void ns3::HtCapabilities::SetExtendedHtCapabilities ( uint16_t  ctrl)

Set the Extended HT Capabilities field in the HT Capabilities information element.

Parameters
ctrlthe Extended HT Capabilities field in the HT Capabilities information element

Definition at line 424 of file ht-capabilities.cc.

References m_htcSupport, m_mcsFeedback, m_pco, m_pcoTransitionTime, m_reservedExtendedCapabilities, m_reservedExtendedCapabilities2, and m_reverzeDirectionResponder.

Referenced by DeserializeInformationField().

+ Here is the caller graph for this function:

◆ SetGreenfield()

void ns3::HtCapabilities::SetGreenfield ( uint8_t  greenfield)

Set the green field.

Parameters
greenfield

Definition at line 120 of file ht-capabilities.cc.

References m_greenField.

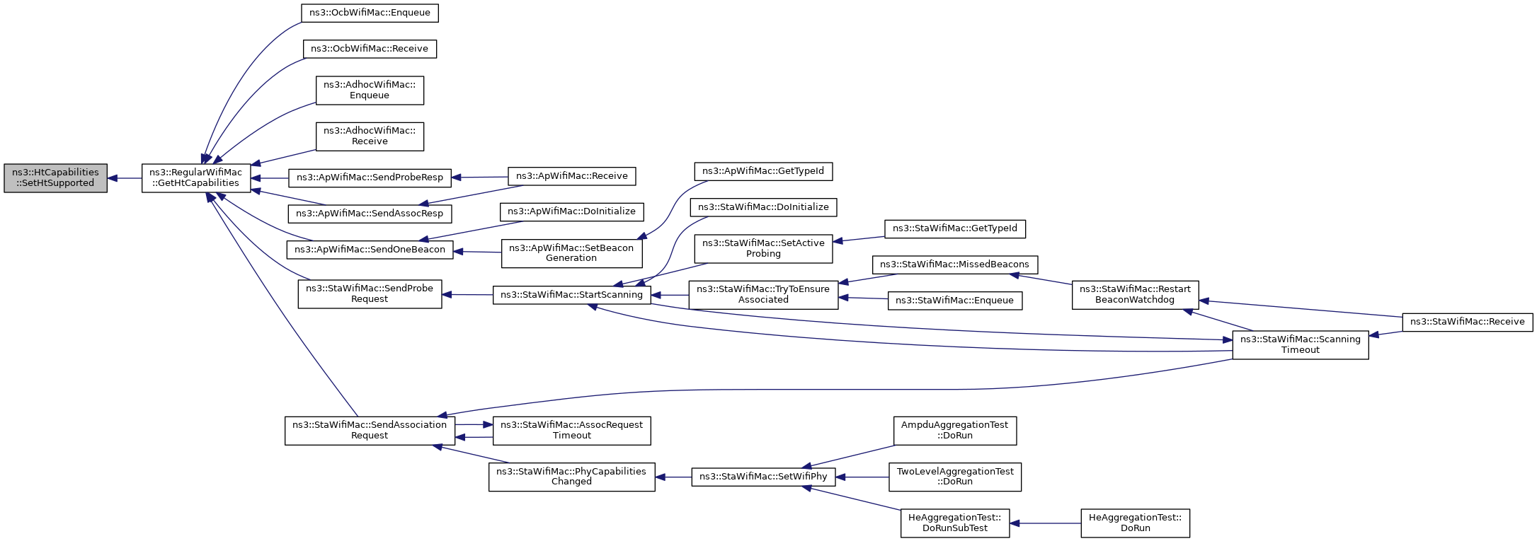
Referenced by ns3::RegularWifiMac::GetHtCapabilities().

+ Here is the caller graph for this function:

◆ SetHtCapabilitiesInfo()

void ns3::HtCapabilities::SetHtCapabilitiesInfo ( uint16_t  ctrl)

Set the HT Capabilities Info field in the HT Capabilities information element.

Parameters
ctrlthe HT Capabilities Info field in the HT Capabilities information element

Definition at line 317 of file ht-capabilities.cc.

References m_dssMode40, m_fortyMhzIntolerant, m_greenField, m_htDelayedBlockAck, m_ldpc, m_lsigProtectionSupport, m_maxAmsduLength, m_psmpSupport, m_rxStbc, m_shortGuardInterval20, m_shortGuardInterval40, m_smPowerSave, m_supportedChannelWidth, and m_txStbc.

Referenced by DeserializeInformationField().

+ Here is the caller graph for this function:

◆ SetHtSupported()

void ns3::HtCapabilities::SetHtSupported ( uint8_t  htsupported)

Set the HT supported field.

Parameters
htsupportedthe HT supported field

Definition at line 102 of file ht-capabilities.cc.

References m_htSupported.

Referenced by ns3::RegularWifiMac::GetHtCapabilities().

+ Here is the caller graph for this function:

◆ SetLdpc()

void ns3::HtCapabilities::SetLdpc ( uint8_t  ldpc)

Set the LDPC field.

Parameters
ldpc

Definition at line 108 of file ht-capabilities.cc.

References m_ldpc.

Referenced by ns3::RegularWifiMac::GetHtCapabilities().

+ Here is the caller graph for this function:

◆ SetLSigProtectionSupport()

void ns3::HtCapabilities::SetLSigProtectionSupport ( uint8_t  lsigprotection)

Set the LSIG protection support.

Parameters
lsigprotection

Definition at line 146 of file ht-capabilities.cc.

References m_lsigProtectionSupport.

Referenced by ns3::RegularWifiMac::GetHtCapabilities().

+ Here is the caller graph for this function:

◆ SetMaxAmpduLength()

void ns3::HtCapabilities::SetMaxAmpduLength ( uint32_t  maxampdulength)

Set the maximum AMPDU length.

Parameters
maxampdulength2^(13 + x) - 1, x in the range 0 to 3

Definition at line 152 of file ht-capabilities.cc.

References m_maxAmpduLengthExponent, and NS_ABORT_MSG.

Referenced by AmpduAggregationTest::DoRun(), TwoLevelAggregationTest::DoRun(), and ns3::RegularWifiMac::GetHtCapabilities().

+ Here is the caller graph for this function:

◆ SetMaxAmsduLength()

void ns3::HtCapabilities::SetMaxAmsduLength ( uint16_t  maxamsdulength)

Set the maximum AMSDU length.

Parameters
maxamsdulengthEither 3839 or 7935

Definition at line 138 of file ht-capabilities.cc.

References m_maxAmsduLength, and NS_ABORT_MSG_IF.

Referenced by TwoLevelAggregationTest::DoRun(), and ns3::RegularWifiMac::GetHtCapabilities().

+ Here is the caller graph for this function:

◆ SetRxHighestSupportedDataRate()

void ns3::HtCapabilities::SetRxHighestSupportedDataRate ( uint16_t  maxsupportedrate)

Set the receive highest supported data rate.

Parameters
maxsupportedrate

Definition at line 172 of file ht-capabilities.cc.

References m_rxHighestSupportedDataRate.

Referenced by ns3::RegularWifiMac::GetHtCapabilities().

+ Here is the caller graph for this function:

◆ SetRxMcsBitmask()

void ns3::HtCapabilities::SetRxMcsBitmask ( uint8_t  index)

Set the receive MCS bitmask.

Parameters
index

Definition at line 166 of file ht-capabilities.cc.

References m_rxMcsBitmask.

Referenced by ns3::RegularWifiMac::GetHtCapabilities().

+ Here is the caller graph for this function:

◆ SetShortGuardInterval20()

void ns3::HtCapabilities::SetShortGuardInterval20 ( uint8_t  shortguardinterval)

Set the short guard interval 20 field.

Parameters
shortguardinterval

Definition at line 126 of file ht-capabilities.cc.

References m_shortGuardInterval20.

Referenced by ns3::RegularWifiMac::GetHtCapabilities().

+ Here is the caller graph for this function:

◆ SetShortGuardInterval40()

void ns3::HtCapabilities::SetShortGuardInterval40 ( uint8_t  shortguardinterval)

Set the short guard interval 40 field.

Parameters
shortguardinterval

Definition at line 132 of file ht-capabilities.cc.

References m_shortGuardInterval40.

Referenced by ns3::RegularWifiMac::GetHtCapabilities().

+ Here is the caller graph for this function:

◆ SetSupportedChannelWidth()

void ns3::HtCapabilities::SetSupportedChannelWidth ( uint8_t  supportedchannelwidth)

Set the supported channel width field.

Parameters
supportedchannelwidth

Definition at line 114 of file ht-capabilities.cc.

References m_supportedChannelWidth.

Referenced by ns3::RegularWifiMac::GetHtCapabilities().

+ Here is the caller graph for this function:

◆ SetSupportedMcsSet()

void ns3::HtCapabilities::SetSupportedMcsSet ( uint64_t  ctrl1,
uint64_t  ctrl2 
)

Set the Supported MCS Set field in the HT Capabilities information element.

Parameters
ctrl1the first 64 bytes of the Supported MCS Set field in the HT Capabilities information element
ctrl2the last 64 bytes of the Supported MCS Set field in the HT Capabilities information element

Definition at line 354 of file ht-capabilities.cc.

References m_reservedMcsSet1, m_reservedMcsSet2, m_reservedMcsSet3, m_rxHighestSupportedDataRate, m_rxMcsBitmask, m_txMaxNSpatialStreams, m_txMcsSetDefined, m_txRxMcsSetUnequal, and m_txUnequalModulation.

Referenced by DeserializeInformationField().

+ Here is the caller graph for this function:

◆ SetTxBfCapabilities()

void ns3::HtCapabilities::SetTxBfCapabilities ( uint32_t  ctrl)

◆ SetTxMaxNSpatialStreams()

void ns3::HtCapabilities::SetTxMaxNSpatialStreams ( uint8_t  maxtxspatialstreams)

Set the transmit maximum N spatial streams.

Parameters
maxtxspatialstreams

Definition at line 190 of file ht-capabilities.cc.

References m_txMaxNSpatialStreams.

Referenced by ns3::RegularWifiMac::GetHtCapabilities().

+ Here is the caller graph for this function:

◆ SetTxMcsSetDefined()

void ns3::HtCapabilities::SetTxMcsSetDefined ( uint8_t  txmcssetdefined)

Set the transmit MCS set defined.

Parameters
txmcssetdefined

Definition at line 178 of file ht-capabilities.cc.

References m_txMcsSetDefined.

Referenced by ns3::RegularWifiMac::GetHtCapabilities().

+ Here is the caller graph for this function:

◆ SetTxRxMcsSetUnequal()

void ns3::HtCapabilities::SetTxRxMcsSetUnequal ( uint8_t  txrxmcssetunequal)

Set the transmit / receive MCS set unequal.

Parameters
txrxmcssetunequal

Definition at line 184 of file ht-capabilities.cc.

References m_txRxMcsSetUnequal.

Referenced by ns3::RegularWifiMac::GetHtCapabilities().

+ Here is the caller graph for this function:

◆ SetTxUnequalModulation()

void ns3::HtCapabilities::SetTxUnequalModulation ( uint8_t  txunequalmodulation)

Set the transmit unequal modulation.

Parameters
txunequalmodulation

Definition at line 196 of file ht-capabilities.cc.

References m_txUnequalModulation.

Referenced by ns3::RegularWifiMac::GetHtCapabilities().

+ Here is the caller graph for this function:

Member Data Documentation

◆ m_ampduReserved

uint8_t ns3::HtCapabilities::m_ampduReserved
private

AMPDU reserved.

Definition at line 341 of file ht-capabilities.h.

Referenced by GetAmpduParameters(), and SetAmpduParameters().

◆ m_antennaIndicesFeedbackBasedTxASelCapable

uint8_t ns3::HtCapabilities::m_antennaIndicesFeedbackBasedTxASelCapable
private

antenna indices feedback absed transmit a sel capable

Definition at line 388 of file ht-capabilities.h.

Referenced by GetAntennaSelectionCapabilities(), and SetAntennaSelectionCapabilities().

◆ m_antennaIndicesFeedbackCapable

uint8_t ns3::HtCapabilities::m_antennaIndicesFeedbackCapable
private

antenna indices feedback capable

Definition at line 390 of file ht-capabilities.h.

Referenced by GetAntennaSelectionCapabilities(), and SetAntennaSelectionCapabilities().

◆ m_antennaSelectionCapability

uint8_t ns3::HtCapabilities::m_antennaSelectionCapability
private

antenna selection capability

Definition at line 386 of file ht-capabilities.h.

Referenced by GetAntennaSelectionCapabilities(), and SetAntennaSelectionCapabilities().

◆ m_calibration

uint8_t ns3::HtCapabilities::m_calibration
private

calibration

Definition at line 370 of file ht-capabilities.h.

Referenced by GetTxBfCapabilities(), and SetTxBfCapabilities().

◆ m_channelEstimationCapability

uint8_t ns3::HtCapabilities::m_channelEstimationCapability
private

channel estimation capability

Definition at line 382 of file ht-capabilities.h.

Referenced by GetTxBfCapabilities(), and SetTxBfCapabilities().

◆ m_compressedSteeringNBfAntennasSupported

uint8_t ns3::HtCapabilities::m_compressedSteeringNBfAntennasSupported
private

compressed steering NBF antenna supported

Definition at line 380 of file ht-capabilities.h.

Referenced by GetTxBfCapabilities(), and SetTxBfCapabilities().

◆ m_csiMaxNRowsBfSupported

uint8_t ns3::HtCapabilities::m_csiMaxNRowsBfSupported
private

CSI maximum number rows BF supported.

Definition at line 381 of file ht-capabilities.h.

Referenced by GetTxBfCapabilities(), and SetTxBfCapabilities().

◆ m_csiNBfAntennasSupported

uint8_t ns3::HtCapabilities::m_csiNBfAntennasSupported
private

CSI NBF antenna supported.

Definition at line 378 of file ht-capabilities.h.

Referenced by GetTxBfCapabilities(), and SetTxBfCapabilities().

◆ m_dssMode40

uint8_t ns3::HtCapabilities::m_dssMode40
private

DSS mode 40.

Definition at line 333 of file ht-capabilities.h.

Referenced by GetHtCapabilitiesInfo(), and SetHtCapabilitiesInfo().

◆ m_explicitCompressedBfFeedbackCapable

uint8_t ns3::HtCapabilities::m_explicitCompressedBfFeedbackCapable
private

explicit compressed BF feedback capable

Definition at line 376 of file ht-capabilities.h.

Referenced by GetTxBfCapabilities(), and SetTxBfCapabilities().

◆ m_explicitCompressedSteeringCapable

uint8_t ns3::HtCapabilities::m_explicitCompressedSteeringCapable
private

explicit compressed steeering capable

Definition at line 373 of file ht-capabilities.h.

Referenced by GetTxBfCapabilities(), and SetTxBfCapabilities().

◆ m_explicitCsiFeedbackBasedTxASelCapable

uint8_t ns3::HtCapabilities::m_explicitCsiFeedbackBasedTxASelCapable
private

explicit CSI feedback based transmit a sel capable

Definition at line 387 of file ht-capabilities.h.

Referenced by GetAntennaSelectionCapabilities(), and SetAntennaSelectionCapabilities().

◆ m_explicitCsiFeedbackCapable

uint8_t ns3::HtCapabilities::m_explicitCsiFeedbackCapable
private

explicit CSI feedback capable

Definition at line 389 of file ht-capabilities.h.

Referenced by GetAntennaSelectionCapabilities(), and SetAntennaSelectionCapabilities().

◆ m_explicitCsiTxBfCapable

uint8_t ns3::HtCapabilities::m_explicitCsiTxBfCapable
private

explicit CSI transmit BF capable

Definition at line 371 of file ht-capabilities.h.

Referenced by GetTxBfCapabilities(), and SetTxBfCapabilities().

◆ m_explicitNoncompressedBfFeedbackCapable

uint8_t ns3::HtCapabilities::m_explicitNoncompressedBfFeedbackCapable
private

eplicit non complressed BF feedback capable

Definition at line 375 of file ht-capabilities.h.

Referenced by GetTxBfCapabilities(), and SetTxBfCapabilities().

◆ m_explicitNoncompressedSteeringCapable

uint8_t ns3::HtCapabilities::m_explicitNoncompressedSteeringCapable
private

explicit non compressed steeering capable

Definition at line 372 of file ht-capabilities.h.

Referenced by GetTxBfCapabilities(), and SetTxBfCapabilities().

◆ m_explicitTxBfCsiFeedback

uint8_t ns3::HtCapabilities::m_explicitTxBfCsiFeedback
private

explicit transmit BF CSI feedback

Definition at line 374 of file ht-capabilities.h.

Referenced by GetTxBfCapabilities(), and SetTxBfCapabilities().

◆ m_fortyMhzIntolerant

uint8_t ns3::HtCapabilities::m_fortyMhzIntolerant
private

40 Mhz intolerant

Definition at line 335 of file ht-capabilities.h.

Referenced by GetHtCapabilitiesInfo(), and SetHtCapabilitiesInfo().

◆ m_greenField

uint8_t ns3::HtCapabilities::m_greenField
private

green field

Definition at line 326 of file ht-capabilities.h.

Referenced by GetGreenfield(), GetHtCapabilitiesInfo(), SetGreenfield(), and SetHtCapabilitiesInfo().

◆ m_htcSupport

uint8_t ns3::HtCapabilities::m_htcSupport
private

HTS support.

Definition at line 359 of file ht-capabilities.h.

Referenced by GetExtendedHtCapabilities(), and SetExtendedHtCapabilities().

◆ m_htDelayedBlockAck

uint8_t ns3::HtCapabilities::m_htDelayedBlockAck
private

HT delayed block ack.

Definition at line 331 of file ht-capabilities.h.

Referenced by GetHtCapabilitiesInfo(), and SetHtCapabilitiesInfo().

◆ m_htSupported

uint8_t ns3::HtCapabilities::m_htSupported
private

This is used to decide whether this element should be added to the frame or not.

Definition at line 396 of file ht-capabilities.h.

Referenced by GetInformationFieldSize(), GetSerializedSize(), Serialize(), SerializeInformationField(), and SetHtSupported().

◆ m_implicitRxBfCapable

uint8_t ns3::HtCapabilities::m_implicitRxBfCapable
private

implicit receive BF capable

Definition at line 364 of file ht-capabilities.h.

Referenced by GetTxBfCapabilities(), and SetTxBfCapabilities().

◆ m_implicitTxBfCapable

uint8_t ns3::HtCapabilities::m_implicitTxBfCapable
private

implicit transmit BF capable

Definition at line 369 of file ht-capabilities.h.

Referenced by GetTxBfCapabilities(), and SetTxBfCapabilities().

◆ m_ldpc

uint8_t ns3::HtCapabilities::m_ldpc
private

LDPC.

Definition at line 323 of file ht-capabilities.h.

Referenced by GetHtCapabilitiesInfo(), GetLdpc(), SetHtCapabilitiesInfo(), and SetLdpc().

◆ m_lsigProtectionSupport

uint8_t ns3::HtCapabilities::m_lsigProtectionSupport
private

LSIG protection support.

Definition at line 336 of file ht-capabilities.h.

Referenced by GetHtCapabilitiesInfo(), SetHtCapabilitiesInfo(), and SetLSigProtectionSupport().

◆ m_maxAmpduLengthExponent

uint8_t ns3::HtCapabilities::m_maxAmpduLengthExponent
private

maximum AMPDU length

Definition at line 339 of file ht-capabilities.h.

Referenced by GetAmpduParameters(), GetMaxAmpduLength(), SetAmpduParameters(), and SetMaxAmpduLength().

◆ m_maxAmsduLength

uint8_t ns3::HtCapabilities::m_maxAmsduLength
private

maximum AMSDU length

Definition at line 332 of file ht-capabilities.h.

Referenced by GetHtCapabilitiesInfo(), GetMaxAmsduLength(), SetHtCapabilitiesInfo(), and SetMaxAmsduLength().

◆ m_mcsFeedback

uint8_t ns3::HtCapabilities::m_mcsFeedback
private

MCS feedback.

Definition at line 358 of file ht-capabilities.h.

Referenced by GetExtendedHtCapabilities(), and SetExtendedHtCapabilities().

◆ m_minimalGrouping

uint8_t ns3::HtCapabilities::m_minimalGrouping
private

minimal grouping

Definition at line 377 of file ht-capabilities.h.

Referenced by GetTxBfCapabilities(), and SetTxBfCapabilities().

◆ m_minMpduStartSpace

uint8_t ns3::HtCapabilities::m_minMpduStartSpace
private

minimum MPDU start space

Definition at line 340 of file ht-capabilities.h.

Referenced by GetAmpduParameters(), and SetAmpduParameters().

◆ m_noncompressedSteeringNBfAntennasSupported

uint8_t ns3::HtCapabilities::m_noncompressedSteeringNBfAntennasSupported
private

non compressed steering NBF antenna supported

Definition at line 379 of file ht-capabilities.h.

Referenced by GetTxBfCapabilities(), and SetTxBfCapabilities().

◆ m_pco

uint8_t ns3::HtCapabilities::m_pco
private

PCO.

Definition at line 355 of file ht-capabilities.h.

Referenced by GetExtendedHtCapabilities(), and SetExtendedHtCapabilities().

◆ m_pcoTransitionTime

uint8_t ns3::HtCapabilities::m_pcoTransitionTime
private

PCO trnsition time.

Definition at line 356 of file ht-capabilities.h.

Referenced by GetExtendedHtCapabilities(), and SetExtendedHtCapabilities().

◆ m_psmpSupport

uint8_t ns3::HtCapabilities::m_psmpSupport
private

PSMP support.

Definition at line 334 of file ht-capabilities.h.

Referenced by GetHtCapabilitiesInfo(), and SetHtCapabilitiesInfo().

◆ m_reservedASel

uint8_t ns3::HtCapabilities::m_reservedASel
private

reserved a sel

Definition at line 393 of file ht-capabilities.h.

Referenced by GetAntennaSelectionCapabilities(), and SetAntennaSelectionCapabilities().

◆ m_reservedExtendedCapabilities

uint8_t ns3::HtCapabilities::m_reservedExtendedCapabilities
private

reserved extended capabilities

Definition at line 357 of file ht-capabilities.h.

Referenced by GetExtendedHtCapabilities(), and SetExtendedHtCapabilities().

◆ m_reservedExtendedCapabilities2

uint8_t ns3::HtCapabilities::m_reservedExtendedCapabilities2
private

reserver extended capabilities 2

Definition at line 361 of file ht-capabilities.h.

Referenced by GetExtendedHtCapabilities(), and SetExtendedHtCapabilities().

◆ m_reservedMcsSet1

uint8_t ns3::HtCapabilities::m_reservedMcsSet1
private

reserved MCS set 1

Definition at line 344 of file ht-capabilities.h.

Referenced by GetSupportedMcsSet2(), and SetSupportedMcsSet().

◆ m_reservedMcsSet2

uint8_t ns3::HtCapabilities::m_reservedMcsSet2
private

reserved MCS set 2

Definition at line 346 of file ht-capabilities.h.

Referenced by GetSupportedMcsSet2(), and SetSupportedMcsSet().

◆ m_reservedMcsSet3

uint32_t ns3::HtCapabilities::m_reservedMcsSet3
private

reserved MCS set 3

Definition at line 351 of file ht-capabilities.h.

Referenced by GetSupportedMcsSet2(), and SetSupportedMcsSet().

◆ m_reservedTxBf

uint8_t ns3::HtCapabilities::m_reservedTxBf
private

reserved transmit BF

Definition at line 383 of file ht-capabilities.h.

Referenced by GetTxBfCapabilities(), and SetTxBfCapabilities().

◆ m_reverzeDirectionResponder

uint8_t ns3::HtCapabilities::m_reverzeDirectionResponder
private

reverse direction responder

Definition at line 360 of file ht-capabilities.h.

Referenced by GetExtendedHtCapabilities(), and SetExtendedHtCapabilities().

◆ m_rxASelCapable

uint8_t ns3::HtCapabilities::m_rxASelCapable
private

receive a sel capable

Definition at line 391 of file ht-capabilities.h.

Referenced by GetAntennaSelectionCapabilities(), and SetAntennaSelectionCapabilities().

◆ m_rxHighestSupportedDataRate

uint16_t ns3::HtCapabilities::m_rxHighestSupportedDataRate
private

receive highest supported data rate

Definition at line 345 of file ht-capabilities.h.

Referenced by GetSupportedMcsSet2(), SetRxHighestSupportedDataRate(), and SetSupportedMcsSet().

◆ m_rxMcsBitmask

uint8_t ns3::HtCapabilities::m_rxMcsBitmask[MAX_SUPPORTED_MCS]
private

◆ m_rxNdpCapable

uint8_t ns3::HtCapabilities::m_rxNdpCapable
private

receive NDP capable

Definition at line 367 of file ht-capabilities.h.

Referenced by GetTxBfCapabilities(), and SetTxBfCapabilities().

◆ m_rxStaggeredSoundingCapable

uint8_t ns3::HtCapabilities::m_rxStaggeredSoundingCapable
private

receive staggered sounding capable

Definition at line 365 of file ht-capabilities.h.

Referenced by GetTxBfCapabilities(), and SetTxBfCapabilities().

◆ m_rxStbc

uint8_t ns3::HtCapabilities::m_rxStbc
private

receive STBC

Definition at line 330 of file ht-capabilities.h.

Referenced by GetHtCapabilitiesInfo(), and SetHtCapabilitiesInfo().

◆ m_shortGuardInterval20

uint8_t ns3::HtCapabilities::m_shortGuardInterval20
private

short guard interval 20

Definition at line 327 of file ht-capabilities.h.

Referenced by GetHtCapabilitiesInfo(), GetShortGuardInterval20(), SetHtCapabilitiesInfo(), and SetShortGuardInterval20().

◆ m_shortGuardInterval40

uint8_t ns3::HtCapabilities::m_shortGuardInterval40
private

short guard interval 40

Definition at line 328 of file ht-capabilities.h.

Referenced by GetHtCapabilitiesInfo(), SetHtCapabilitiesInfo(), and SetShortGuardInterval40().

◆ m_smPowerSave

uint8_t ns3::HtCapabilities::m_smPowerSave
private

SM power save.

Definition at line 325 of file ht-capabilities.h.

Referenced by GetHtCapabilitiesInfo(), and SetHtCapabilitiesInfo().

◆ m_supportedChannelWidth

uint8_t ns3::HtCapabilities::m_supportedChannelWidth
private

supported channel width

Definition at line 324 of file ht-capabilities.h.

Referenced by GetHtCapabilitiesInfo(), GetSupportedChannelWidth(), SetHtCapabilitiesInfo(), and SetSupportedChannelWidth().

◆ m_txMaxNSpatialStreams

uint8_t ns3::HtCapabilities::m_txMaxNSpatialStreams
private

transmit maximum number spatial streams

Definition at line 349 of file ht-capabilities.h.

Referenced by GetSupportedMcsSet2(), SetSupportedMcsSet(), and SetTxMaxNSpatialStreams().

◆ m_txMcsSetDefined

uint8_t ns3::HtCapabilities::m_txMcsSetDefined
private

transmit MCS set defined

Definition at line 347 of file ht-capabilities.h.

Referenced by GetSupportedMcsSet2(), SetSupportedMcsSet(), and SetTxMcsSetDefined().

◆ m_txNdpCapable

uint8_t ns3::HtCapabilities::m_txNdpCapable
private

transmit NDP capable

Definition at line 368 of file ht-capabilities.h.

Referenced by GetTxBfCapabilities(), and SetTxBfCapabilities().

◆ m_txRxMcsSetUnequal

uint8_t ns3::HtCapabilities::m_txRxMcsSetUnequal
private

transmit / receive MCS set unequal

Definition at line 348 of file ht-capabilities.h.

Referenced by GetSupportedMcsSet2(), SetSupportedMcsSet(), and SetTxRxMcsSetUnequal().

◆ m_txSoundingPpdusCapable

uint8_t ns3::HtCapabilities::m_txSoundingPpdusCapable
private

sounding PPDUS capable

Definition at line 392 of file ht-capabilities.h.

Referenced by GetAntennaSelectionCapabilities(), and SetAntennaSelectionCapabilities().

◆ m_txStaggeredSoundingCapable

uint8_t ns3::HtCapabilities::m_txStaggeredSoundingCapable
private

transmit staggered soundign capable

Definition at line 366 of file ht-capabilities.h.

Referenced by GetTxBfCapabilities(), and SetTxBfCapabilities().

◆ m_txStbc

uint8_t ns3::HtCapabilities::m_txStbc
private

transmit STBC

Definition at line 329 of file ht-capabilities.h.

Referenced by GetHtCapabilitiesInfo(), and SetHtCapabilitiesInfo().

◆ m_txUnequalModulation

uint8_t ns3::HtCapabilities::m_txUnequalModulation
private

transmit unequal modulation

Definition at line 350 of file ht-capabilities.h.

Referenced by GetSupportedMcsSet2(), SetSupportedMcsSet(), and SetTxUnequalModulation().


The documentation for this class was generated from the following files: