The IPv6 representation of a network interface. More...
#include "ipv6-interface.h"
 Inheritance diagram for ns3::Ipv6Interface:
 Inheritance diagram for ns3::Ipv6Interface: Collaboration diagram for ns3::Ipv6Interface:
 Collaboration diagram for ns3::Ipv6Interface:| Public Member Functions | |
| Ipv6Interface () | |
| Constructs an Ipv6Interface.  More... | |
| virtual | ~Ipv6Interface () | 
| Destructor.  More... | |
| bool | AddAddress (Ipv6InterfaceAddress iface) | 
| Add an IPv6 address.  More... | |
| Ipv6InterfaceAddress | GetAddress (uint32_t index) const | 
| Get an address from IPv6 interface.  More... | |
| Ipv6InterfaceAddress | GetAddressMatchingDestination (Ipv6Address dst) | 
| Get an address which is in the same network prefix as destination.  More... | |
| uint16_t | GetBaseReachableTime () const | 
| Get the base reachable time.  More... | |
| uint8_t | GetCurHopLimit () const | 
| Get the current hop limit value.  More... | |
| virtual Ptr< NetDevice > | GetDevice () const | 
| Get the NetDevice.  More... | |
| Ipv6InterfaceAddress | GetLinkLocalAddress () const | 
| Get link-local address from IPv6 interface.  More... | |
| uint16_t | GetMetric () const | 
| Get the metric.  More... | |
| uint32_t | GetNAddresses (void) const | 
| Get number of addresses on this IPv6 interface.  More... | |
| Ptr< NdiscCache > | GetNdiscCache () const | 
| uint16_t | GetReachableTime () const | 
| Get the reachable time.  More... | |
| uint16_t | GetRetransTimer () const | 
| Get the retransmission timer.  More... | |
| bool | IsDown () const | 
| Is the interface DOWN ?  More... | |
| bool | IsForwarding () const | 
| If the interface allows forwarding packets.  More... | |
| bool | IsSolicitedMulticastAddress (Ipv6Address address) const | 
| Checks if the address is a Solicited Multicast address for this interface.  More... | |
| bool | IsUp () const | 
| Is the interface UP ?  More... | |
| Ipv6InterfaceAddress | RemoveAddress (uint32_t index) | 
| Remove an address from interface.  More... | |
| Ipv6InterfaceAddress | RemoveAddress (Ipv6Address address) | 
| Remove the given Ipv6 address from the interface.  More... | |
| void | Send (Ptr< Packet > p, const Ipv6Header &hdr, Ipv6Address dest) | 
| Send a packet through this interface.  More... | |
| void | SetBaseReachableTime (uint16_t baseReachableTime) | 
| Set the base reachable time.  More... | |
| void | SetCurHopLimit (uint8_t curHopLimit) | 
| Set the current hop limit.  More... | |
| void | SetDevice (Ptr< NetDevice > device) | 
| Set the NetDevice.  More... | |
| void | SetDown () | 
| Disable this interface.  More... | |
| void | SetForwarding (bool forward) | 
| Set forwarding enabled or not.  More... | |
| void | SetMetric (uint16_t metric) | 
| Set the metric.  More... | |
| void | SetNode (Ptr< Node > node) | 
| Set node associated with interface.  More... | |
| void | SetNsDadUid (Ipv6Address address, uint32_t uid) | 
| Update NS DAD packet UID of an interface address.  More... | |
| void | SetReachableTime (uint16_t reachableTime) | 
| Set the reachable time.  More... | |
| void | SetRetransTimer (uint16_t retransTimer) | 
| Set the retransmission timer.  More... | |
| void | SetState (Ipv6Address address, Ipv6InterfaceAddress::State_e state) | 
| Update state of an interface address.  More... | |
| void | SetTrafficControl (Ptr< TrafficControlLayer > tc) | 
| Set the TrafficControlLayer.  More... | |
| void | SetUp () | 
| Enable this interface.  More... | |
|  Public Member Functions inherited from ns3::Object | |
| Object () | |
| Constructor.  More... | |
| virtual | ~Object () | 
| Destructor.  More... | |
| void | AggregateObject (Ptr< Object > other) | 
| Aggregate two Objects together.  More... | |
| void | Dispose (void) | 
| Dispose of this Object.  More... | |
| AggregateIterator | GetAggregateIterator (void) const | 
| Get an iterator to the Objects aggregated to this one.  More... | |
| virtual TypeId | GetInstanceTypeId (void) const | 
| Get the most derived TypeId for this Object.  More... | |
| template<typename T > | |
| Ptr< T > | GetObject (void) const | 
| Get a pointer to the requested aggregated Object.  More... | |
| template<typename T > | |
| Ptr< T > | GetObject (TypeId tid) const | 
| Get a pointer to the requested aggregated Object by TypeId.  More... | |
| void | Initialize (void) | 
| Invoke DoInitialize on all Objects aggregated to this one.  More... | |
| bool | IsInitialized (void) const | 
| Check if the object has been initialized.  More... | |
|  Public Member Functions inherited from ns3::SimpleRefCount< Object, ObjectBase, ObjectDeleter > | |
| SimpleRefCount () | |
| Default constructor.  More... | |
| SimpleRefCount (const SimpleRefCount &o) | |
| Copy constructor.  More... | |
| uint32_t | GetReferenceCount (void) const | 
| Get the reference count of the object.  More... | |
| SimpleRefCount & | operator= (const SimpleRefCount &o) | 
| Assignment operator.  More... | |
| void | Ref (void) const | 
| Increment the reference count.  More... | |
| void | Unref (void) const | 
| Decrement the reference count.  More... | |
|  Public Member Functions inherited from ns3::ObjectBase | |
| virtual | ~ObjectBase () | 
| Virtual destructor.  More... | |
| void | GetAttribute (std::string name, AttributeValue &value) const | 
| Get the value of an attribute, raising fatal errors if unsuccessful.  More... | |
| bool | GetAttributeFailSafe (std::string name, AttributeValue &value) const | 
| Get the value of an attribute without raising erros.  More... | |
| void | SetAttribute (std::string name, const AttributeValue &value) | 
| Set a single attribute, raising fatal errors if unsuccessful.  More... | |
| bool | SetAttributeFailSafe (std::string name, const AttributeValue &value) | 
| Set a single attribute without raising errors.  More... | |
| bool | TraceConnect (std::string name, std::string context, const CallbackBase &cb) | 
| Connect a TraceSource to a Callback with a context.  More... | |
| bool | TraceConnectWithoutContext (std::string name, const CallbackBase &cb) | 
| Connect a TraceSource to a Callback without a context.  More... | |
| bool | TraceDisconnect (std::string name, std::string context, const CallbackBase &cb) | 
| Disconnect from a TraceSource a Callback previously connected with a context.  More... | |
| bool | TraceDisconnectWithoutContext (std::string name, const CallbackBase &cb) | 
| Disconnect from a TraceSource a Callback previously connected without a context.  More... | |
| Static Public Member Functions | |
| static TypeId | GetTypeId () | 
| Get the type ID.  More... | |
|  Static Public Member Functions inherited from ns3::Object | |
| static TypeId | GetTypeId (void) | 
| Register this type.  More... | |
|  Static Public Member Functions inherited from ns3::ObjectBase | |
| static TypeId | GetTypeId (void) | 
| Get the type ID.  More... | |
| Protected Member Functions | |
| virtual void | DoDispose () | 
| Dispose this object.  More... | |
|  Protected Member Functions inherited from ns3::Object | |
| Object (const Object &o) | |
| Copy an Object.  More... | |
| virtual void | DoInitialize (void) | 
| Initialize() implementation.  More... | |
| virtual void | NotifyNewAggregate (void) | 
| Notify all Objects aggregated to this one of a new Object being aggregated.  More... | |
|  Protected Member Functions inherited from ns3::ObjectBase | |
| void | ConstructSelf (const AttributeConstructionList &attributes) | 
| Complete construction of ObjectBase; invoked by derived classes.  More... | |
| virtual void | NotifyConstructionCompleted (void) | 
| Notifier called once the ObjectBase is fully constructed.  More... | |
| Private Types | |
| typedef std::list< std::pair< Ipv6InterfaceAddress, Ipv6Address > > | Ipv6InterfaceAddressList | 
| Container for the Ipv6InterfaceAddresses.  More... | |
| typedef std::list< std::pair< Ipv6InterfaceAddress, Ipv6Address > >::const_iterator | Ipv6InterfaceAddressListCI | 
| Const Container Iterator for the Ipv6InterfaceAddresses.  More... | |
| typedef std::list< std::pair< Ipv6InterfaceAddress, Ipv6Address > >::iterator | Ipv6InterfaceAddressListI | 
| Container Iterator for the Ipv6InterfaceAddresses.  More... | |
| Private Member Functions | |
| Ipv6Interface (const Ipv6Interface &o) | |
| Copy constructor.  More... | |
| void | DoSetup () | 
| Initialize interface.  More... | |
| Ipv6Interface & | operator= (const Ipv6Interface &o) | 
| Assignment operator.  More... | |
| Private Attributes | |
| Ipv6InterfaceAddressList | m_addresses | 
| The addresses assigned to this interface.  More... | |
| uint16_t | m_baseReachableTime | 
| Base value used for computing the random reachable time value (in millisecond).  More... | |
| uint8_t | m_curHopLimit | 
| Current hop limit.  More... | |
| Ptr< NetDevice > | m_device | 
| NetDevice associated with this interface.  More... | |
| bool | m_forwarding | 
| Forwarding state.  More... | |
| bool | m_ifup | 
| The state of this interface.  More... | |
| Ipv6InterfaceAddress | m_linkLocalAddress | 
| The link-local addresses assigned to this interface.  More... | |
| uint16_t | m_metric | 
| The metric.  More... | |
| Ptr< NdiscCache > | m_ndCache | 
| Neighbor cache.  More... | |
| Ptr< Node > | m_node | 
| Node associated with this interface.  More... | |
| uint16_t | m_reachableTime | 
| Reachable time (in millisecond).  More... | |
| uint16_t | m_retransTimer | 
| Retransmission timer (in millisecond).  More... | |
| Ptr< TrafficControlLayer > | m_tc | 
| TrafficControlLayer associated with this interface.  More... | |
| Additional Inherited Members | |
|  Related Functions inherited from ns3::ObjectBase | |
| static TypeId | GetObjectIid (void) | 
| Ensure the TypeId for ObjectBase gets fully configured to anchor the inheritance tree properly.  More... | |
The IPv6 representation of a network interface.
By default IPv6 interfaces are created in the "down" state with IP "fe80::1" and a /64 prefix. Before becoming usable, the user must invoke SetUp on them once the final IPv6 address and mask has been set.
ns3::Ipv6Interface is accessible through the following paths with Config::Set and Config::Connect:
No Attributes are defined for this type.
 No TraceSources are defined for this type.
 Size of this type is 136 bytes (on a 64-bit architecture). 
Definition at line 51 of file ipv6-interface.h.
| 
 | private | 
Container for the Ipv6InterfaceAddresses.
Definition at line 302 of file ipv6-interface.h.
| 
 | private | 
Const Container Iterator for the Ipv6InterfaceAddresses.
Definition at line 312 of file ipv6-interface.h.
| 
 | private | 
Container Iterator for the Ipv6InterfaceAddresses.
Definition at line 307 of file ipv6-interface.h.
| ns3::Ipv6Interface::Ipv6Interface | ( | ) | 
Constructs an Ipv6Interface.
Definition at line 53 of file ipv6-interface.cc.
References NS_LOG_FUNCTION.
| 
 | virtual | 
| 
 | private | 
Copy constructor.
| o | object to copy | 
Defined and unimplemented to avoid misuse
| bool ns3::Ipv6Interface::AddAddress | ( | Ipv6InterfaceAddress | iface | ) | 
Add an IPv6 address.
| iface | address to add | 
Definition at line 227 of file ipv6-interface.cc.
References ns3::Icmpv6L4Protocol::DoDAD(), ns3::Icmpv6L4Protocol::FunctionDadTimeout(), ns3::Ipv6InterfaceAddress::GetAddress(), ns3::Object::GetObject(), ns3::Icmpv6L4Protocol::GetStaticProtocolNumber(), ns3::Ipv6Address::IsAny(), ns3::Ipv6Address::IsLocalhost(), m_addresses, m_node, ns3::Ipv6Address::MakeSolicitedAddress(), NS_LOG_FUNCTION_NOARGS, ns3::Simulator::Schedule(), and ns3::Seconds().
Referenced by ns3::Ipv6L3Protocol::AddAddress(), and DoSetup().
 Here is the call graph for this function:
 Here is the call graph for this function: Here is the caller graph for this function:
 Here is the caller graph for this function:| 
 | protectedvirtual | 
Dispose this object.
Reimplemented from ns3::Object.
Definition at line 74 of file ipv6-interface.cc.
References ns3::Object::DoDispose(), m_device, m_ndCache, m_node, m_tc, and NS_LOG_FUNCTION_NOARGS.
 Here is the call graph for this function:
 Here is the call graph for this function:| 
 | private | 
Initialize interface.
Definition at line 84 of file ipv6-interface.cc.
References AddAddress(), ns3::Mac8Address::ConvertFrom(), ns3::Mac16Address::ConvertFrom(), ns3::Mac64Address::ConvertFrom(), ns3::Mac48Address::ConvertFrom(), GetDevice(), ns3::Object::GetObject(), ns3::Icmpv6L4Protocol::GetStaticProtocolNumber(), ns3::Mac8Address::IsMatchingType(), ns3::Mac16Address::IsMatchingType(), ns3::Mac64Address::IsMatchingType(), ns3::Mac48Address::IsMatchingType(), m_device, m_linkLocalAddress, m_ndCache, m_node, ns3::Ipv6Address::MakeAutoconfiguredLinkLocalAddress(), NS_FATAL_ERROR, and NS_LOG_FUNCTION_NOARGS.
Referenced by SetDevice(), SetNode(), and SetUp().
 Here is the call graph for this function:
 Here is the call graph for this function: Here is the caller graph for this function:
 Here is the caller graph for this function:| Ipv6InterfaceAddress ns3::Ipv6Interface::GetAddress | ( | uint32_t | index | ) | const | 
Get an address from IPv6 interface.
| index | index | 
Definition at line 293 of file ipv6-interface.cc.
References m_addresses, NS_FATAL_ERROR, and NS_LOG_FUNCTION.
Referenced by ns3::Icmpv6L4Protocol::FunctionDadTimeout(), ns3::Ipv6L3Protocol::GetAddress(), ns3::Icmpv6L4Protocol::HandleNA(), ns3::Icmpv6L4Protocol::HandleNS(), and ns3::Ipv6L3Protocol::RemoveAutoconfiguredAddress().
 Here is the caller graph for this function:
 Here is the caller graph for this function:| Ipv6InterfaceAddress ns3::Ipv6Interface::GetAddressMatchingDestination | ( | Ipv6Address | dst | ) | 
Get an address which is in the same network prefix as destination.
| dst | destination address | 
Definition at line 372 of file ipv6-interface.cc.
References ns3::Ipv6InterfaceAddress::GetAddress(), ns3::Ipv6InterfaceAddress::GetPrefix(), ns3::Ipv6Prefix::IsMatch(), m_addresses, and NS_LOG_FUNCTION.
Referenced by ns3::Icmpv6L4Protocol::Lookup().
 Here is the call graph for this function:
 Here is the call graph for this function: Here is the caller graph for this function:
 Here is the caller graph for this function:| uint16_t ns3::Ipv6Interface::GetBaseReachableTime | ( | ) | const | 
Get the base reachable time.
Definition at line 485 of file ipv6-interface.cc.
References m_baseReachableTime, and NS_LOG_FUNCTION_NOARGS.
| uint8_t ns3::Ipv6Interface::GetCurHopLimit | ( | ) | const | 
Get the current hop limit value.
Definition at line 473 of file ipv6-interface.cc.
References m_curHopLimit, and NS_LOG_FUNCTION_NOARGS.
Get the NetDevice.
Definition at line 165 of file ipv6-interface.cc.
References m_device, and NS_LOG_FUNCTION_NOARGS.
Referenced by ns3::Ipv6L3Protocol::AddAutoconfiguredAddress(), ns3::Ipv6L3Protocol::AddIpv6Interface(), ns3::Icmpv6L4Protocol::DoDAD(), DoSetup(), ns3::UdpSocketImpl::ForwardUp6(), ns3::Icmpv6L4Protocol::FunctionDadTimeout(), ns3::Ipv6L3Protocol::GetMtu(), ns3::Ipv6L3Protocol::GetNetDevice(), ns3::Icmpv6L4Protocol::HandleNA(), ns3::Icmpv6L4Protocol::HandleNS(), ns3::Icmpv6L4Protocol::HandleRA(), ns3::Icmpv6L4Protocol::HandleRedirection(), ns3::Icmpv6L4Protocol::HandleRS(), ns3::Ipv6EndPointDemux::Lookup(), ns3::Icmpv6L4Protocol::Receive(), ns3::Icmpv6L4Protocol::ReceiveLLA(), ns3::Ipv6L3Protocol::RemoveAutoconfiguredAddress(), and Send().
 Here is the caller graph for this function:
 Here is the caller graph for this function:| Ipv6InterfaceAddress ns3::Ipv6Interface::GetLinkLocalAddress | ( | ) | const | 
Get link-local address from IPv6 interface.
Definition at line 269 of file ipv6-interface.cc.
References m_linkLocalAddress, and NS_LOG_FUNCTION_NOARGS.
Referenced by ns3::Icmpv6L4Protocol::HandleEchoRequest(), ns3::Icmpv6L4Protocol::HandleNS(), ns3::Ipv6L3Protocol::IpForward(), and ns3::Icmpv6L4Protocol::Lookup().
 Here is the caller graph for this function:
 Here is the caller graph for this function:| uint16_t ns3::Ipv6Interface::GetMetric | ( | void | ) | const | 
Get the metric.
Definition at line 177 of file ipv6-interface.cc.
References m_metric, and NS_LOG_FUNCTION_NOARGS.
Referenced by ns3::Ipv6L3Protocol::GetMetric().
 Here is the caller graph for this function:
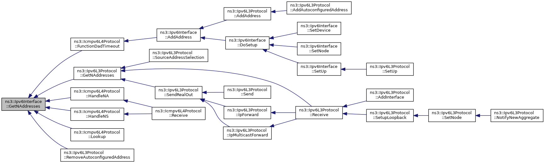
 Here is the caller graph for this function:| uint32_t ns3::Ipv6Interface::GetNAddresses | ( | void | ) | const | 
Get number of addresses on this IPv6 interface.
Definition at line 317 of file ipv6-interface.cc.
References m_addresses, and NS_LOG_FUNCTION_NOARGS.
Referenced by ns3::Icmpv6L4Protocol::FunctionDadTimeout(), ns3::Ipv6L3Protocol::GetNAddresses(), ns3::Icmpv6L4Protocol::HandleNA(), ns3::Icmpv6L4Protocol::HandleNS(), ns3::Icmpv6L4Protocol::Lookup(), and ns3::Ipv6L3Protocol::RemoveAutoconfiguredAddress().
 Here is the caller graph for this function:
 Here is the caller graph for this function:| Ptr< NdiscCache > ns3::Ipv6Interface::GetNdiscCache | ( | ) | const | 
Definition at line 545 of file ipv6-interface.cc.
References m_ndCache, and NS_LOG_FUNCTION.
| uint16_t ns3::Ipv6Interface::GetReachableTime | ( | ) | const | 
Get the reachable time.
Definition at line 497 of file ipv6-interface.cc.
References m_reachableTime, and NS_LOG_FUNCTION_NOARGS.
| uint16_t ns3::Ipv6Interface::GetRetransTimer | ( | ) | const | 
Get the retransmission timer.
Definition at line 509 of file ipv6-interface.cc.
References m_retransTimer, and NS_LOG_FUNCTION_NOARGS.
| 
 | static | 
Get the type ID.
Definition at line 44 of file ipv6-interface.cc.
References ns3::TypeId::SetParent().
 Here is the call graph for this function:
 Here is the call graph for this function:| bool ns3::Ipv6Interface::IsDown | ( | void | ) | const | 
Is the interface DOWN ?
Definition at line 189 of file ipv6-interface.cc.
References m_ifup, and NS_LOG_FUNCTION_NOARGS.
| bool ns3::Ipv6Interface::IsForwarding | ( | void | ) | const | 
If the interface allows forwarding packets.
Definition at line 215 of file ipv6-interface.cc.
References m_forwarding, and NS_LOG_FUNCTION_NOARGS.
| bool ns3::Ipv6Interface::IsSolicitedMulticastAddress | ( | Ipv6Address | address | ) | const | 
Checks if the address is a Solicited Multicast address for this interface.
| address | the address to check. | 
Definition at line 277 of file ipv6-interface.cc.
References first::address, m_addresses, and NS_LOG_FUNCTION.
| bool ns3::Ipv6Interface::IsUp | ( | void | ) | const | 
Is the interface UP ?
Definition at line 183 of file ipv6-interface.cc.
References m_ifup, and NS_LOG_FUNCTION_NOARGS.
Referenced by ns3::Ipv6L3Protocol::IsUp(), Send(), and ns3::Ipv6L3Protocol::SendRealOut().
 Here is the caller graph for this function:
 Here is the caller graph for this function:| 
 | private | 
Assignment operator.
| o | object to copy | 
Defined and unimplemented to avoid misuse
| Ipv6InterfaceAddress ns3::Ipv6Interface::RemoveAddress | ( | uint32_t | index | ) | 
Remove an address from interface.
| index | index to remove | 
Definition at line 323 of file ipv6-interface.cc.
References m_addresses, NS_FATAL_ERROR, and NS_LOG_FUNCTION.
| Ipv6InterfaceAddress ns3::Ipv6Interface::RemoveAddress | ( | Ipv6Address | address | ) | 
Remove the given Ipv6 address from the interface.
| address | The Ipv6 address to remove | 
Definition at line 350 of file ipv6-interface.cc.
References first::address, m_addresses, NS_LOG_FUNCTION, and NS_LOG_WARN.
| void ns3::Ipv6Interface::Send | ( | Ptr< Packet > | p, | 
| const Ipv6Header & | hdr, | ||
| Ipv6Address | dest | ||
| ) | 
Send a packet through this interface.
| p | packet to send | 
| hdr | IPv6 header | 
| dest | next hop address of packet. | 
Definition at line 391 of file ipv6-interface.cc.
References ns3::Packet::AddHeader(), GetDevice(), ns3::Object::GetObject(), ns3::Ipv6Address::IsMulticast(), IsUp(), m_addresses, m_device, m_ndCache, m_node, m_tc, NS_ASSERT, NS_ASSERT_MSG(), NS_LOG_FUNCTION, NS_LOG_LOGIC(), ns3::NetDevice::PACKET_HOST, and ns3::Ipv6L3Protocol::PROT_NUMBER.
Referenced by ns3::Icmpv6L4Protocol::DoDAD(), ns3::Icmpv6L4Protocol::HandleNA(), ns3::Icmpv6L4Protocol::HandleNS(), ns3::Icmpv6L4Protocol::ReceiveLLA(), and ns3::Ipv6L3Protocol::SendRealOut().
 Here is the call graph for this function:
 Here is the call graph for this function: Here is the caller graph for this function:
 Here is the caller graph for this function:| void ns3::Ipv6Interface::SetBaseReachableTime | ( | uint16_t | baseReachableTime | ) | 
Set the base reachable time.
| baseReachableTime | the value to set | 
Definition at line 479 of file ipv6-interface.cc.
References m_baseReachableTime, and NS_LOG_FUNCTION.
| void ns3::Ipv6Interface::SetCurHopLimit | ( | uint8_t | curHopLimit | ) | 
Set the current hop limit.
| curHopLimit | the value to set | 
Definition at line 467 of file ipv6-interface.cc.
References m_curHopLimit, and NS_LOG_FUNCTION.
Set the NetDevice.
| device | NetDevice | 
Definition at line 151 of file ipv6-interface.cc.
References DoSetup(), m_device, and NS_LOG_FUNCTION.
 Here is the call graph for this function:
 Here is the call graph for this function:| void ns3::Ipv6Interface::SetDown | ( | void | ) | 
Disable this interface.
Definition at line 207 of file ipv6-interface.cc.
References ns3::NdiscCache::Flush(), m_addresses, m_ifup, m_ndCache, and NS_LOG_FUNCTION_NOARGS.
Referenced by ns3::Ipv6L3Protocol::SetDown().
 Here is the call graph for this function:
 Here is the call graph for this function: Here is the caller graph for this function:
 Here is the caller graph for this function:| void ns3::Ipv6Interface::SetForwarding | ( | bool | forward | ) | 
Set forwarding enabled or not.
| forward | forwarding state | 
Definition at line 221 of file ipv6-interface.cc.
References m_forwarding, and NS_LOG_FUNCTION.
Referenced by ns3::Ipv6L3Protocol::SetForwarding().
 Here is the caller graph for this function:
 Here is the caller graph for this function:| void ns3::Ipv6Interface::SetMetric | ( | uint16_t | metric | ) | 
Set the metric.
| metric | configured routing metric (cost) of this interface | 
Definition at line 171 of file ipv6-interface.cc.
References m_metric, and NS_LOG_FUNCTION.
Referenced by ns3::Ipv6L3Protocol::SetMetric().
 Here is the caller graph for this function:
 Here is the caller graph for this function:Set node associated with interface.
| node | node | 
Definition at line 144 of file ipv6-interface.cc.
References DoSetup(), m_node, and NS_LOG_FUNCTION.
 Here is the call graph for this function:
 Here is the call graph for this function:| void ns3::Ipv6Interface::SetNsDadUid | ( | Ipv6Address | address, | 
| uint32_t | uid | ||
| ) | 
Update NS DAD packet UID of an interface address.
| address | IPv6 address | 
| uid | packet UID | 
Definition at line 530 of file ipv6-interface.cc.
References first::address, m_addresses, and NS_LOG_FUNCTION.
Referenced by ns3::Icmpv6L4Protocol::DoDAD().
 Here is the caller graph for this function:
 Here is the caller graph for this function:| void ns3::Ipv6Interface::SetReachableTime | ( | uint16_t | reachableTime | ) | 
Set the reachable time.
| reachableTime | value to set | 
Definition at line 491 of file ipv6-interface.cc.
References m_reachableTime, and NS_LOG_FUNCTION.
| void ns3::Ipv6Interface::SetRetransTimer | ( | uint16_t | retransTimer | ) | 
Set the retransmission timer.
| retransTimer | value to set | 
Definition at line 503 of file ipv6-interface.cc.
References m_retransTimer, and NS_LOG_FUNCTION.
| void ns3::Ipv6Interface::SetState | ( | Ipv6Address | address, | 
| Ipv6InterfaceAddress::State_e | state | ||
| ) | 
Update state of an interface address.
| address | IPv6 address | 
| state | new state | 
Definition at line 515 of file ipv6-interface.cc.
References first::address, m_addresses, and NS_LOG_FUNCTION.
Referenced by ns3::Icmpv6L4Protocol::FunctionDadTimeout(), and ns3::Icmpv6L4Protocol::HandleNA().
 Here is the caller graph for this function:
 Here is the caller graph for this function:| void ns3::Ipv6Interface::SetTrafficControl | ( | Ptr< TrafficControlLayer > | tc | ) | 
Set the TrafficControlLayer.
| tc | TrafficControlLayer object | 
Definition at line 159 of file ipv6-interface.cc.
References m_tc, and NS_LOG_FUNCTION.
| void ns3::Ipv6Interface::SetUp | ( | void | ) | 
Enable this interface.
Definition at line 195 of file ipv6-interface.cc.
References DoSetup(), m_ifup, and NS_LOG_FUNCTION_NOARGS.
Referenced by ns3::Ipv6L3Protocol::SetUp().
 Here is the call graph for this function:
 Here is the call graph for this function: Here is the caller graph for this function:
 Here is the caller graph for this function:| 
 | private | 
The addresses assigned to this interface.
Definition at line 322 of file ipv6-interface.h.
Referenced by AddAddress(), GetAddress(), GetAddressMatchingDestination(), GetNAddresses(), IsSolicitedMulticastAddress(), RemoveAddress(), Send(), SetDown(), SetNsDadUid(), and SetState().
| 
 | private | 
Base value used for computing the random reachable time value (in millisecond).
Definition at line 372 of file ipv6-interface.h.
Referenced by GetBaseReachableTime(), and SetBaseReachableTime().
| 
 | private | 
Current hop limit.
Definition at line 367 of file ipv6-interface.h.
Referenced by GetCurHopLimit(), and SetCurHopLimit().
NetDevice associated with this interface.
Definition at line 352 of file ipv6-interface.h.
Referenced by DoDispose(), DoSetup(), GetDevice(), Send(), and SetDevice().
| 
 | private | 
Forwarding state.
Definition at line 337 of file ipv6-interface.h.
Referenced by IsForwarding(), and SetForwarding().
| 
 | private | 
| 
 | private | 
The link-local addresses assigned to this interface.
Definition at line 327 of file ipv6-interface.h.
Referenced by DoSetup(), and GetLinkLocalAddress().
| 
 | private | 
The metric.
Definition at line 342 of file ipv6-interface.h.
Referenced by GetMetric(), and SetMetric().
| 
 | private | 
Neighbor cache.
Definition at line 362 of file ipv6-interface.h.
Referenced by DoDispose(), DoSetup(), GetNdiscCache(), Send(), and SetDown().
Node associated with this interface.
Definition at line 347 of file ipv6-interface.h.
Referenced by AddAddress(), DoDispose(), DoSetup(), Send(), and SetNode().
| 
 | private | 
Reachable time (in millisecond).
The time a neighbor is considered reachable after receiving a reachability confirmation.
Definition at line 378 of file ipv6-interface.h.
Referenced by GetReachableTime(), and SetReachableTime().
| 
 | private | 
Retransmission timer (in millisecond).
Time between retransmission of NS.
Definition at line 384 of file ipv6-interface.h.
Referenced by GetRetransTimer(), and SetRetransTimer().
| 
 | private | 
TrafficControlLayer associated with this interface.
Definition at line 357 of file ipv6-interface.h.
Referenced by DoDispose(), Send(), and SetTrafficControl().