Models the transmission of RRC messages from the UE to the eNB in a real fashion, by creating real RRC PDUs and transmitting them over Signaling Radio Bearers using radio resources allocated by the LTE MAC scheduler. More...
#include "lte-rrc-protocol-real.h"
Inheritance diagram for ns3::LteEnbRrcProtocolReal:
Collaboration diagram for ns3::LteEnbRrcProtocolReal:Public Member Functions | |
| LteEnbRrcProtocolReal () | |
| virtual | ~LteEnbRrcProtocolReal () |
| virtual void | DoDispose (void) |
| Destructor implementation. More... | |
| LteEnbRrcSapUser * | GetLteEnbRrcSapUser () |
| Get LTE ENB RRC SAP user function. More... | |
| LteUeRrcSapProvider * | GetUeRrcSapProvider (uint16_t rnti) |
| Get UE RRC SAP provider function. More... | |
| void | SetCellId (uint16_t cellId) |
| Set cell ID function. More... | |
| void | SetLteEnbRrcSapProvider (LteEnbRrcSapProvider *p) |
| Set LTE ENB RRC SAP provider function. More... | |
| void | SetUeRrcSapProvider (uint16_t rnti, LteUeRrcSapProvider *p) |
| Set UE RRC SAP provider function. More... | |
Public Member Functions inherited from ns3::Object | |
| Object () | |
| Constructor. More... | |
| virtual | ~Object () |
| Destructor. More... | |
| void | AggregateObject (Ptr< Object > other) |
| Aggregate two Objects together. More... | |
| void | Dispose (void) |
| Dispose of this Object. More... | |
| AggregateIterator | GetAggregateIterator (void) const |
| Get an iterator to the Objects aggregated to this one. More... | |
| virtual TypeId | GetInstanceTypeId (void) const |
| Get the most derived TypeId for this Object. More... | |
| template<typename T > | |
| Ptr< T > | GetObject (void) const |
| Get a pointer to the requested aggregated Object. More... | |
| template<typename T > | |
| Ptr< T > | GetObject (TypeId tid) const |
| Get a pointer to the requested aggregated Object by TypeId. More... | |
| void | Initialize (void) |
| Invoke DoInitialize on all Objects aggregated to this one. More... | |
| bool | IsInitialized (void) const |
| Check if the object has been initialized. More... | |
Public Member Functions inherited from ns3::SimpleRefCount< Object, ObjectBase, ObjectDeleter > | |
| SimpleRefCount () | |
| Default constructor. More... | |
| SimpleRefCount (const SimpleRefCount &o) | |
| Copy constructor. More... | |
| uint32_t | GetReferenceCount (void) const |
| Get the reference count of the object. More... | |
| SimpleRefCount & | operator= (const SimpleRefCount &o) |
| Assignment operator. More... | |
| void | Ref (void) const |
| Increment the reference count. More... | |
| void | Unref (void) const |
| Decrement the reference count. More... | |
Public Member Functions inherited from ns3::ObjectBase | |
| virtual | ~ObjectBase () |
| Virtual destructor. More... | |
| void | GetAttribute (std::string name, AttributeValue &value) const |
| Get the value of an attribute, raising fatal errors if unsuccessful. More... | |
| bool | GetAttributeFailSafe (std::string name, AttributeValue &value) const |
| Get the value of an attribute without raising erros. More... | |
| void | SetAttribute (std::string name, const AttributeValue &value) |
| Set a single attribute, raising fatal errors if unsuccessful. More... | |
| bool | SetAttributeFailSafe (std::string name, const AttributeValue &value) |
| Set a single attribute without raising errors. More... | |
| bool | TraceConnect (std::string name, std::string context, const CallbackBase &cb) |
| Connect a TraceSource to a Callback with a context. More... | |
| bool | TraceConnectWithoutContext (std::string name, const CallbackBase &cb) |
| Connect a TraceSource to a Callback without a context. More... | |
| bool | TraceDisconnect (std::string name, std::string context, const CallbackBase &cb) |
| Disconnect from a TraceSource a Callback previously connected with a context. More... | |
| bool | TraceDisconnectWithoutContext (std::string name, const CallbackBase &cb) |
| Disconnect from a TraceSource a Callback previously connected without a context. More... | |
Static Public Member Functions | |
| static TypeId | GetTypeId (void) |
| Get the type ID. More... | |
Static Public Member Functions inherited from ns3::Object | |
| static TypeId | GetTypeId (void) |
| Register this type. More... | |
Static Public Member Functions inherited from ns3::ObjectBase | |
| static TypeId | GetTypeId (void) |
| Get the type ID. More... | |
Private Attributes | |
| uint16_t | m_cellId |
| the cell ID More... | |
| std::map< uint16_t, LteEnbRrcSapProvider::CompleteSetupUeParameters > | m_completeSetupUeParametersMap |
| complete setup UE parameters map More... | |
| LteEnbRrcSapProvider * | m_enbRrcSapProvider |
| ENB RRC SAP provider. More... | |
| std::map< uint16_t, LteUeRrcSapProvider * > | m_enbRrcSapProviderMap |
| ENB RRC SAP provider map. More... | |
| LteEnbRrcSapUser * | m_enbRrcSapUser |
| ENB RRC SAP user. More... | |
| uint16_t | m_rnti |
| the RNTI More... | |
| std::map< uint16_t, LteEnbRrcSapUser::SetupUeParameters > | m_setupUeParametersMap |
| setup UE parameters map More... | |
Friends | |
| class | LtePdcpSpecificLtePdcpSapUser< LteEnbRrcProtocolReal > |
| allow LtePdcpSpecificLtePdcpSapUser<LteEnbRrcProtocolReal> class friend access More... | |
| class | LteRlcSpecificLteRlcSapUser< LteEnbRrcProtocolReal > |
| allow LteRlcSpecificLteRlcSapUser<LteEnbRrcProtocolReal> class friend access More... | |
| class | MemberLteEnbRrcSapUser< LteEnbRrcProtocolReal > |
| allow MemberLteEnbRrcSapUser<LteEnbRrcProtocolReal> class friend access More... | |
| class | RealProtocolRlcSapUser |
| allow RealProtocolRlcSapUser class friend access More... | |
Additional Inherited Members | |
Protected Member Functions inherited from ns3::Object | |
| Object (const Object &o) | |
| Copy an Object. More... | |
| virtual void | DoInitialize (void) |
| Initialize() implementation. More... | |
| virtual void | NotifyNewAggregate (void) |
| Notify all Objects aggregated to this one of a new Object being aggregated. More... | |
Protected Member Functions inherited from ns3::ObjectBase | |
| void | ConstructSelf (const AttributeConstructionList &attributes) |
| Complete construction of ObjectBase; invoked by derived classes. More... | |
| virtual void | NotifyConstructionCompleted (void) |
| Notifier called once the ObjectBase is fully constructed. More... | |
Related Functions inherited from ns3::ObjectBase | |
| static TypeId | GetObjectIid (void) |
| Ensure the TypeId for ObjectBase gets fully configured to anchor the inheritance tree properly. More... | |
Models the transmission of RRC messages from the UE to the eNB in a real fashion, by creating real RRC PDUs and transmitting them over Signaling Radio Bearers using radio resources allocated by the LTE MAC scheduler.
Introspection did not find any typical Config paths.
No Attributes are defined for this type.
No TraceSources are defined for this type.
Size of this type is 192 bytes (on a 64-bit architecture).
Definition at line 184 of file lte-rrc-protocol-real.h.
| ns3::LteEnbRrcProtocolReal::LteEnbRrcProtocolReal | ( | ) |
Definition at line 380 of file lte-rrc-protocol-real.cc.
References m_enbRrcSapUser, and NS_LOG_FUNCTION.
|
virtual |
Definition at line 387 of file lte-rrc-protocol-real.cc.
References NS_LOG_FUNCTION.
|
private |
Decode handover command function.
| p | the packet |
Definition at line 776 of file lte-rrc-protocol-real.cc.
References ns3::RrcConnectionReconfigurationHeader::GetMessage(), and ns3::Packet::RemoveHeader().
Here is the call graph for this function:
|
private |
Decode handover preparation information function.
| p | the packet |
Definition at line 757 of file lte-rrc-protocol-real.cc.
References ns3::HandoverPreparationInfoHeader::GetMessage(), and ns3::Packet::RemoveHeader().
Here is the call graph for this function:
|
virtual |
Destructor implementation.
This method is called by Dispose() or by the Object's destructor, whichever comes first.
Subclasses are expected to implement their real destruction code in an overridden version of this method and chain up to their parent's implementation once they are done. i.e, for simplicity, the destructor of every subclass should be empty and its content should be moved to the associated DoDispose() method.
It is safe to call GetObject() from within this method.
Reimplemented from ns3::Object.
Definition at line 393 of file lte-rrc-protocol-real.cc.
References m_completeSetupUeParametersMap, m_enbRrcSapUser, and NS_LOG_FUNCTION.
|
private |
Encode handover command function.
| msg | LteRrcSap::RrcConnectionReconfiguration |
Definition at line 766 of file lte-rrc-protocol-real.cc.
References ns3::Packet::AddHeader(), and ns3::RrcConnectionReconfigurationHeader::SetMessage().
Here is the call graph for this function:
|
private |
Encode handover preparation information function.
| msg | LteRrcSap::HandoverPreparationInfo |
Definition at line 746 of file lte-rrc-protocol-real.cc.
References ns3::Packet::AddHeader(), and ns3::HandoverPreparationInfoHeader::SetMessage().
Here is the call graph for this function:Receive PDCP PDU function.
| rnti | the RNTI |
| p | the packet |
Definition at line 672 of file lte-rrc-protocol-real.cc.
References ns3::RrcConnectionRequestHeader::GetMessage(), ns3::RrcConnectionReestablishmentRequestHeader::GetMessage(), ns3::RrcAsn1Header::GetMessageType(), m_enbRrcSapProvider, ns3::Packet::PeekHeader(), ns3::LteEnbRrcSapProvider::RecvRrcConnectionReestablishmentRequest(), ns3::LteEnbRrcSapProvider::RecvRrcConnectionRequest(), and ns3::Packet::RemoveHeader().
Referenced by ns3::RealProtocolRlcSapUser::ReceivePdcpPdu().
Here is the call graph for this function:
Here is the caller graph for this function:
|
private |
Receive PDCP SDU function.
| params | LtePdcpSapUser::ReceivePdcpSduParameters |
Definition at line 701 of file lte-rrc-protocol-real.cc.
References ns3::RrcConnectionSetupCompleteHeader::GetMessage(), ns3::RrcConnectionReconfigurationCompleteHeader::GetMessage(), ns3::RrcConnectionReestablishmentCompleteHeader::GetMessage(), ns3::MeasurementReportHeader::GetMessage(), ns3::RrcAsn1Header::GetMessageType(), m_enbRrcSapProvider, ns3::LtePdcpSapUser::ReceivePdcpSduParameters::pdcpSdu, ns3::Packet::PeekHeader(), ns3::LteEnbRrcSapProvider::RecvMeasurementReport(), ns3::LteEnbRrcSapProvider::RecvRrcConnectionReconfigurationCompleted(), ns3::LteEnbRrcSapProvider::RecvRrcConnectionReestablishmentComplete(), ns3::LteEnbRrcSapProvider::RecvRrcConnectionSetupCompleted(), ns3::Packet::RemoveHeader(), and ns3::LtePdcpSapUser::ReceivePdcpSduParameters::rnti.
Here is the call graph for this function:
|
private |
Remove UE function.
| rnti | the RNTI |
Definition at line 519 of file lte-rrc-protocol-real.cc.
References m_completeSetupUeParametersMap, m_enbRrcSapProviderMap, m_setupUeParametersMap, NS_ASSERT, and NS_LOG_FUNCTION.
|
private |
Send RRC connection reconfiguration function.
| rnti | the RNTI |
| msg | LteRrcSap::RrcConnectionReconfiguration |
Definition at line 600 of file lte-rrc-protocol-real.cc.
References ns3::Packet::AddHeader(), ns3::LtePdcpSapProvider::TransmitPdcpSduParameters::lcid, m_setupUeParametersMap, ns3::LtePdcpSapProvider::TransmitPdcpSduParameters::pdcpSdu, ns3::LtePdcpSapProvider::TransmitPdcpSduParameters::rnti, and ns3::RrcConnectionReconfigurationHeader::SetMessage().
Here is the call graph for this function:
|
private |
Send RRC connection reestabishment function.
| rnti | the RNTI |
| msg | LteRrcSap::RrcConnectionReestablishment |
Definition at line 618 of file lte-rrc-protocol-real.cc.
References ns3::Packet::AddHeader(), ns3::LteRlcSapProvider::TransmitPdcpPduParameters::lcid, m_setupUeParametersMap, ns3::LteRlcSapProvider::TransmitPdcpPduParameters::pdcpPdu, ns3::LteRlcSapProvider::TransmitPdcpPduParameters::rnti, and ns3::RrcConnectionReestablishmentHeader::SetMessage().
Here is the call graph for this function:
|
private |
Send RRC connection reestabishment reject function.
| rnti | the RNTI |
| msg | LteRrcSap::RrcConnectionReestablishmentReject |
Definition at line 636 of file lte-rrc-protocol-real.cc.
References ns3::Packet::AddHeader(), ns3::LteRlcSapProvider::TransmitPdcpPduParameters::lcid, m_setupUeParametersMap, ns3::LteRlcSapProvider::TransmitPdcpPduParameters::pdcpPdu, ns3::LteRlcSapProvider::TransmitPdcpPduParameters::rnti, and ns3::RrcConnectionReestablishmentRejectHeader::SetMessage().
Here is the call graph for this function:
|
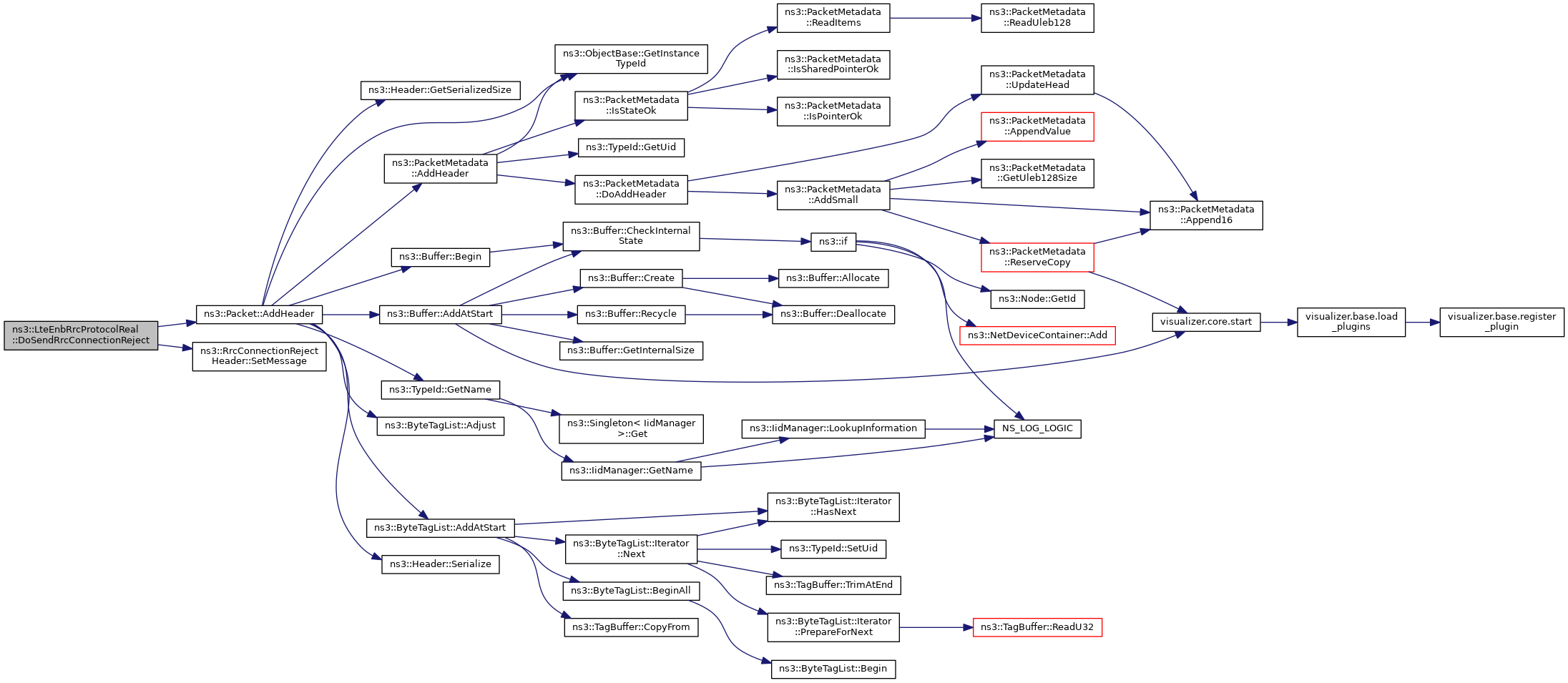
private |
Send RRC connection reject function.
| rnti | the RNTI |
| msg | LteRrcSap::RrcConnectionReject |
Definition at line 582 of file lte-rrc-protocol-real.cc.
References ns3::Packet::AddHeader(), ns3::LteRlcSapProvider::TransmitPdcpPduParameters::lcid, m_setupUeParametersMap, ns3::LteRlcSapProvider::TransmitPdcpPduParameters::pdcpPdu, ns3::LteRlcSapProvider::TransmitPdcpPduParameters::rnti, and ns3::RrcConnectionRejectHeader::SetMessage().
Here is the call graph for this function:
|
private |
Send RRC connection release function.
| rnti | the RNTI |
| msg | LteRrcSap::RrcConnectionRelease |
Definition at line 654 of file lte-rrc-protocol-real.cc.
References ns3::Packet::AddHeader(), ns3::LtePdcpSapProvider::TransmitPdcpSduParameters::lcid, m_setupUeParametersMap, ns3::LtePdcpSapProvider::TransmitPdcpSduParameters::pdcpSdu, ns3::LtePdcpSapProvider::TransmitPdcpSduParameters::rnti, and ns3::RrcConnectionReleaseHeader::SetMessage().
Here is the call graph for this function:
|
private |
Send RRC connection setup function.
| rnti | the RNTI |
| msg | LteRrcSap::RrcConnectionSetup |
Definition at line 564 of file lte-rrc-protocol-real.cc.
References ns3::Packet::AddHeader(), ns3::LteRlcSapProvider::TransmitPdcpPduParameters::lcid, m_setupUeParametersMap, ns3::LteRlcSapProvider::TransmitPdcpPduParameters::pdcpPdu, ns3::LteRlcSapProvider::TransmitPdcpPduParameters::rnti, and ns3::RrcConnectionSetupHeader::SetMessage().
Here is the call graph for this function:
|
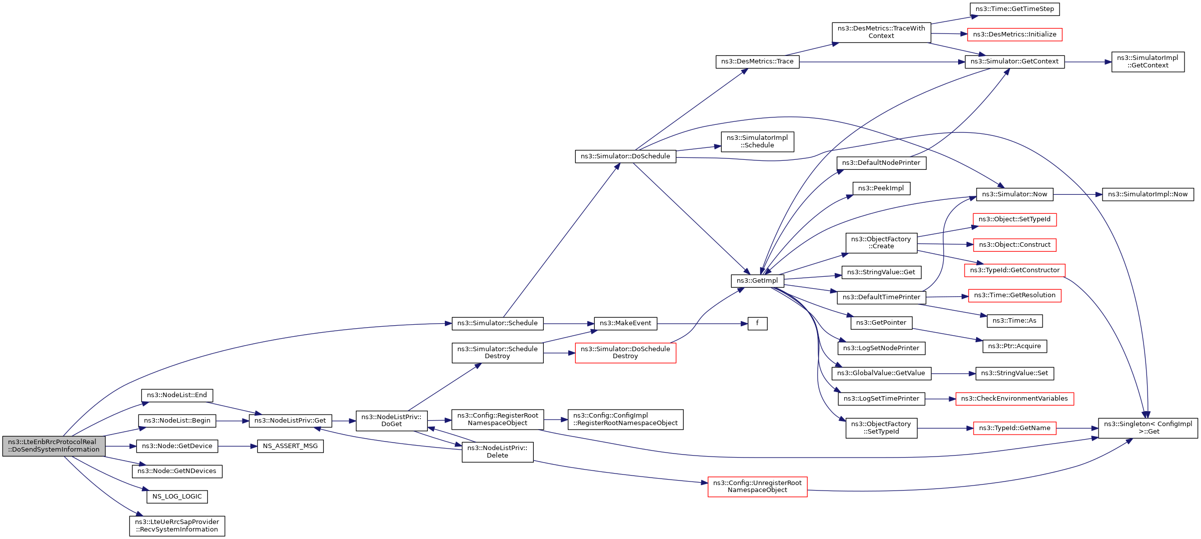
private |
Send system information function.
| cellId | cell ID |
| msg | LteRrcSap::SystemInformation |
Definition at line 533 of file lte-rrc-protocol-real.cc.
References ns3::NodeList::Begin(), ns3::NodeList::End(), ns3::Node::GetDevice(), ns3::Node::GetNDevices(), NS_LOG_FUNCTION, NS_LOG_LOGIC(), ns3::LteUeRrcSapProvider::RecvSystemInformation(), ns3::RRC_REAL_MSG_DELAY, and ns3::Simulator::Schedule().
Here is the call graph for this function:
|
private |
Setup UE function.
| rnti | the RNTI |
| params | LteEnbRrcSapUser::SetupUeParameters |
Definition at line 457 of file lte-rrc-protocol-real.cc.
References ns3::LteEnbRrcSapProvider::CompleteSetupUe(), m_completeSetupUeParametersMap, m_enbRrcSapProvider, m_enbRrcSapProviderMap, m_setupUeParametersMap, NS_LOG_FUNCTION, RealProtocolRlcSapUser, ns3::LteEnbRrcSapProvider::CompleteSetupUeParameters::srb0SapUser, and ns3::LteEnbRrcSapProvider::CompleteSetupUeParameters::srb1SapUser.
Here is the call graph for this function:| LteEnbRrcSapUser * ns3::LteEnbRrcProtocolReal::GetLteEnbRrcSapUser | ( | ) |
Get LTE ENB RRC SAP user function.
Definition at line 426 of file lte-rrc-protocol-real.cc.
References m_enbRrcSapUser.
|
static |
Get the type ID.
Definition at line 409 of file lte-rrc-protocol-real.cc.
References ns3::TypeId::SetParent().
Here is the call graph for this function:| LteUeRrcSapProvider * ns3::LteEnbRrcProtocolReal::GetUeRrcSapProvider | ( | uint16_t | rnti | ) |
Get UE RRC SAP provider function.
| rnti | the RNTI |
Definition at line 438 of file lte-rrc-protocol-real.cc.
References m_enbRrcSapProviderMap, and NS_ASSERT_MSG().
Here is the call graph for this function:
|
private |
Send system information function.
| cellId | cell ID |
| msg | LteRrcSap::SystemInformation |
| void ns3::LteEnbRrcProtocolReal::SetCellId | ( | uint16_t | cellId | ) |
Set cell ID function.
| cellId | the cell ID |
Definition at line 432 of file lte-rrc-protocol-real.cc.
References m_cellId.
| void ns3::LteEnbRrcProtocolReal::SetLteEnbRrcSapProvider | ( | LteEnbRrcSapProvider * | p | ) |
Set LTE ENB RRC SAP provider function.
| p | LteEnbRrcSapProvider * |
Definition at line 420 of file lte-rrc-protocol-real.cc.
References m_enbRrcSapProvider.
| void ns3::LteEnbRrcProtocolReal::SetUeRrcSapProvider | ( | uint16_t | rnti, |
| LteUeRrcSapProvider * | p | ||
| ) |
Set UE RRC SAP provider function.
| rnti | the RNTI |
| p | LteUeRrcSapProvider * |
Definition at line 447 of file lte-rrc-protocol-real.cc.
References m_cellId, m_enbRrcSapProviderMap, and NS_ASSERT_MSG().
Here is the call graph for this function:
|
friend |
allow LtePdcpSpecificLtePdcpSapUser<LteEnbRrcProtocolReal> class friend access
Definition at line 189 of file lte-rrc-protocol-real.h.
|
friend |
allow LteRlcSpecificLteRlcSapUser<LteEnbRrcProtocolReal> class friend access
Definition at line 191 of file lte-rrc-protocol-real.h.
|
friend |
allow MemberLteEnbRrcSapUser<LteEnbRrcProtocolReal> class friend access
Definition at line 187 of file lte-rrc-protocol-real.h.
|
friend |
allow RealProtocolRlcSapUser class friend access
Definition at line 193 of file lte-rrc-protocol-real.h.
Referenced by DoSetupUe().
|
private |
the cell ID
Definition at line 357 of file lte-rrc-protocol-real.h.
Referenced by SetCellId(), and SetUeRrcSapProvider().
|
private |
complete setup UE parameters map
Definition at line 362 of file lte-rrc-protocol-real.h.
Referenced by DoDispose(), DoRemoveUe(), and DoSetupUe().
|
private |
ENB RRC SAP provider.
Definition at line 358 of file lte-rrc-protocol-real.h.
Referenced by DoReceivePdcpPdu(), DoReceivePdcpSdu(), DoSetupUe(), and SetLteEnbRrcSapProvider().
|
private |
ENB RRC SAP provider map.
Definition at line 360 of file lte-rrc-protocol-real.h.
Referenced by DoRemoveUe(), DoSetupUe(), GetUeRrcSapProvider(), and SetUeRrcSapProvider().
|
private |
ENB RRC SAP user.
Definition at line 359 of file lte-rrc-protocol-real.h.
Referenced by DoDispose(), GetLteEnbRrcSapUser(), and LteEnbRrcProtocolReal().
|
private |
the RNTI
Definition at line 356 of file lte-rrc-protocol-real.h.
|
private |
setup UE parameters map
Definition at line 361 of file lte-rrc-protocol-real.h.
Referenced by DoRemoveUe(), DoSendRrcConnectionReconfiguration(), DoSendRrcConnectionReestablishment(), DoSendRrcConnectionReestablishmentReject(), DoSendRrcConnectionReject(), DoSendRrcConnectionRelease(), DoSendRrcConnectionSetup(), and DoSetupUe().