Keep track of the current position and velocity of an object. More...
#include "mobility-model.h"
Inheritance diagram for ns3::MobilityModel:
Collaboration diagram for ns3::MobilityModel:Public Types | |
| typedef void(* | TracedCallback) (Ptr< const MobilityModel > model) |
| TracedCallback signature. More... | |
Public Member Functions | |
| MobilityModel () | |
| virtual | ~MobilityModel ()=0 |
| int64_t | AssignStreams (int64_t stream) |
| Assign a fixed random variable stream number to the random variables used by this model. More... | |
| double | GetDistanceFrom (Ptr< const MobilityModel > position) const |
| Vector | GetPosition (void) const |
| double | GetRelativeSpeed (Ptr< const MobilityModel > other) const |
| Vector | GetVelocity (void) const |
| void | SetPosition (const Vector &position) |
Public Member Functions inherited from ns3::Object | |
| Object () | |
| Constructor. More... | |
| virtual | ~Object () |
| Destructor. More... | |
| void | AggregateObject (Ptr< Object > other) |
| Aggregate two Objects together. More... | |
| void | Dispose (void) |
| Dispose of this Object. More... | |
| AggregateIterator | GetAggregateIterator (void) const |
| Get an iterator to the Objects aggregated to this one. More... | |
| virtual TypeId | GetInstanceTypeId (void) const |
| Get the most derived TypeId for this Object. More... | |
| template<typename T > | |
| Ptr< T > | GetObject (void) const |
| Get a pointer to the requested aggregated Object. More... | |
| template<typename T > | |
| Ptr< T > | GetObject (TypeId tid) const |
| Get a pointer to the requested aggregated Object by TypeId. More... | |
| void | Initialize (void) |
| Invoke DoInitialize on all Objects aggregated to this one. More... | |
| bool | IsInitialized (void) const |
| Check if the object has been initialized. More... | |
Public Member Functions inherited from ns3::SimpleRefCount< Object, ObjectBase, ObjectDeleter > | |
| SimpleRefCount () | |
| Default constructor. More... | |
| SimpleRefCount (const SimpleRefCount &o) | |
| Copy constructor. More... | |
| uint32_t | GetReferenceCount (void) const |
| Get the reference count of the object. More... | |
| SimpleRefCount & | operator= (const SimpleRefCount &o) |
| Assignment operator. More... | |
| void | Ref (void) const |
| Increment the reference count. More... | |
| void | Unref (void) const |
| Decrement the reference count. More... | |
Public Member Functions inherited from ns3::ObjectBase | |
| virtual | ~ObjectBase () |
| Virtual destructor. More... | |
| void | GetAttribute (std::string name, AttributeValue &value) const |
| Get the value of an attribute, raising fatal errors if unsuccessful. More... | |
| bool | GetAttributeFailSafe (std::string name, AttributeValue &value) const |
| Get the value of an attribute without raising erros. More... | |
| void | SetAttribute (std::string name, const AttributeValue &value) |
| Set a single attribute, raising fatal errors if unsuccessful. More... | |
| bool | SetAttributeFailSafe (std::string name, const AttributeValue &value) |
| Set a single attribute without raising errors. More... | |
| bool | TraceConnect (std::string name, std::string context, const CallbackBase &cb) |
| Connect a TraceSource to a Callback with a context. More... | |
| bool | TraceConnectWithoutContext (std::string name, const CallbackBase &cb) |
| Connect a TraceSource to a Callback without a context. More... | |
| bool | TraceDisconnect (std::string name, std::string context, const CallbackBase &cb) |
| Disconnect from a TraceSource a Callback previously connected with a context. More... | |
| bool | TraceDisconnectWithoutContext (std::string name, const CallbackBase &cb) |
| Disconnect from a TraceSource a Callback previously connected without a context. More... | |
Static Public Member Functions | |
| static TypeId | GetTypeId (void) |
| Register this type with the TypeId system. More... | |
Static Public Member Functions inherited from ns3::Object | |
| static TypeId | GetTypeId (void) |
| Register this type. More... | |
Static Public Member Functions inherited from ns3::ObjectBase | |
| static TypeId | GetTypeId (void) |
| Get the type ID. More... | |
Protected Member Functions | |
| void | NotifyCourseChange (void) const |
| Must be invoked by subclasses when the course of the position changes to notify course change listeners. More... | |
Protected Member Functions inherited from ns3::Object | |
| Object (const Object &o) | |
| Copy an Object. More... | |
| virtual void | DoDispose (void) |
| Destructor implementation. More... | |
| virtual void | DoInitialize (void) |
| Initialize() implementation. More... | |
| virtual void | NotifyNewAggregate (void) |
| Notify all Objects aggregated to this one of a new Object being aggregated. More... | |
Protected Member Functions inherited from ns3::ObjectBase | |
| void | ConstructSelf (const AttributeConstructionList &attributes) |
| Complete construction of ObjectBase; invoked by derived classes. More... | |
| virtual void | NotifyConstructionCompleted (void) |
| Notifier called once the ObjectBase is fully constructed. More... | |
Private Member Functions | |
| virtual int64_t | DoAssignStreams (int64_t start) |
| The default implementation does nothing but return the passed-in parameter. More... | |
| virtual Vector | DoGetPosition (void) const =0 |
| virtual Vector | DoGetVelocity (void) const =0 |
| virtual void | DoSetPosition (const Vector &position)=0 |
Private Attributes | |
| ns3::TracedCallback< Ptr< const MobilityModel > > | m_courseChangeTrace |
| Used to alert subscribers that a change in direction, velocity, or position has occurred. More... | |
Additional Inherited Members | |
Related Functions inherited from ns3::ObjectBase | |
| static TypeId | GetObjectIid (void) |
| Ensure the TypeId for ObjectBase gets fully configured to anchor the inheritance tree properly. More... | |
Keep track of the current position and velocity of an object.
All space coordinates in this class and its subclasses are understood to be meters or meters/s. i.e., they are all metric international units.
This is a base class for all specific mobility models.
ns3::MobilityModel is accessible through the following paths with Config::Set and Config::Connect:
Size of this type is 48 bytes (on a 64-bit architecture).
Definition at line 39 of file mobility-model.h.
| typedef void(* ns3::MobilityModel::TracedCallback) (Ptr< const MobilityModel > model) |
TracedCallback signature.
| [in] | model | Value of the MobilityModel. |
Definition at line 87 of file mobility-model.h.
| ns3::MobilityModel::MobilityModel | ( | ) |
Definition at line 55 of file mobility-model.cc.
|
pure virtual |
Definition at line 59 of file mobility-model.cc.
| int64_t ns3::MobilityModel::AssignStreams | ( | int64_t | stream | ) |
Assign a fixed random variable stream number to the random variables used by this model.
Return the number of streams (possibly zero) that have been assigned.
| stream | first stream index to use |
Definition at line 101 of file mobility-model.cc.
References DoAssignStreams(), and visualizer.core::start().
Referenced by SteadyStateRandomWaypointTest::DoRun().
Here is the call graph for this function:
Here is the caller graph for this function:
|
privatevirtual |
The default implementation does nothing but return the passed-in parameter.
Subclasses using random variables are expected to override this.
| start | starting stream index |
Reimplemented in ns3::GaussMarkovMobilityModel, ns3::SteadyStateRandomWaypointMobilityModel, ns3::RandomWalk2dMobilityModel, ns3::RandomDirection2dMobilityModel, and ns3::RandomWaypointMobilityModel.
Definition at line 108 of file mobility-model.cc.
Referenced by AssignStreams().
Here is the caller graph for this function:
|
privatepure virtual |
Concrete subclasses of this base class must implement this method.
Implemented in ns3::WaypointMobilityModel, ns3::HierarchicalMobilityModel, ns3::GaussMarkovMobilityModel, ns3::SteadyStateRandomWaypointMobilityModel, ns3::RandomWalk2dMobilityModel, ns3::RandomDirection2dMobilityModel, ns3::RandomWaypointMobilityModel, ns3::ConstantVelocityMobilityModel, ns3::ConstantAccelerationMobilityModel, and ns3::ConstantPositionMobilityModel.
Referenced by GetDistanceFrom(), and GetPosition().
Here is the caller graph for this function:
|
privatepure virtual |
Concrete subclasses of this base class must implement this method.
Implemented in ns3::WaypointMobilityModel, ns3::HierarchicalMobilityModel, ns3::GaussMarkovMobilityModel, ns3::SteadyStateRandomWaypointMobilityModel, ns3::RandomWalk2dMobilityModel, ns3::RandomDirection2dMobilityModel, ns3::RandomWaypointMobilityModel, ns3::ConstantVelocityMobilityModel, ns3::ConstantAccelerationMobilityModel, and ns3::ConstantPositionMobilityModel.
Referenced by GetVelocity().
Here is the caller graph for this function:
|
privatepure virtual |
| position | the position to set. |
Concrete subclasses of this base class must implement this method.
Implemented in ns3::WaypointMobilityModel, ns3::HierarchicalMobilityModel, ns3::GaussMarkovMobilityModel, ns3::SteadyStateRandomWaypointMobilityModel, ns3::RandomWalk2dMobilityModel, ns3::RandomDirection2dMobilityModel, ns3::RandomWaypointMobilityModel, ns3::ConstantVelocityMobilityModel, ns3::ConstantAccelerationMobilityModel, and ns3::ConstantPositionMobilityModel.
Referenced by SetPosition().
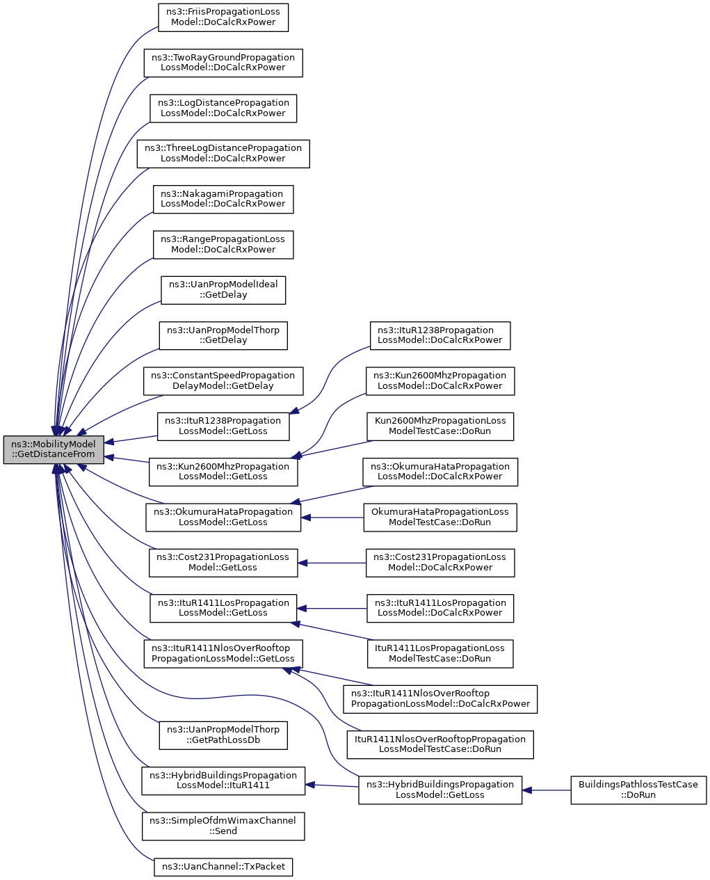
Here is the caller graph for this function:| double ns3::MobilityModel::GetDistanceFrom | ( | Ptr< const MobilityModel > | position | ) | const |
| position | a reference to another mobility model |
Definition at line 81 of file mobility-model.cc.
References ns3::CalculateDistance(), and DoGetPosition().
Referenced by ns3::FriisPropagationLossModel::DoCalcRxPower(), ns3::TwoRayGroundPropagationLossModel::DoCalcRxPower(), ns3::LogDistancePropagationLossModel::DoCalcRxPower(), ns3::ThreeLogDistancePropagationLossModel::DoCalcRxPower(), ns3::NakagamiPropagationLossModel::DoCalcRxPower(), ns3::RangePropagationLossModel::DoCalcRxPower(), ns3::UanPropModelIdeal::GetDelay(), ns3::UanPropModelThorp::GetDelay(), ns3::ConstantSpeedPropagationDelayModel::GetDelay(), ns3::ItuR1238PropagationLossModel::GetLoss(), ns3::Kun2600MhzPropagationLossModel::GetLoss(), ns3::OkumuraHataPropagationLossModel::GetLoss(), ns3::Cost231PropagationLossModel::GetLoss(), ns3::ItuR1411LosPropagationLossModel::GetLoss(), ns3::ItuR1411NlosOverRooftopPropagationLossModel::GetLoss(), ns3::HybridBuildingsPropagationLossModel::GetLoss(), ns3::UanPropModelThorp::GetPathLossDb(), ns3::HybridBuildingsPropagationLossModel::ItuR1411(), ns3::SimpleOfdmWimaxChannel::Send(), and ns3::UanChannel::TxPacket().
Here is the call graph for this function:
Here is the caller graph for this function:| Vector ns3::MobilityModel::GetPosition | ( | void | ) | const |
Definition at line 64 of file mobility-model.cc.
References DoGetPosition().
Referenced by Ns2MobilityHelperTest::CheckInitialPositions(), CourseChange(), CourseChangeCallback(), SteadyStateRandomWaypointTest::DistribCompare(), ns3::TwoRayGroundPropagationLossModel::DoCalcRxPower(), ns3::HierarchicalMobilityModel::DoGetPosition(), RandomRoomPositionAllocatorTestCase::DoRun(), ns3::HierarchicalMobilityModel::DoSetPosition(), ns3::ItuR1238PropagationLossModel::GetLoss(), ns3::OkumuraHataPropagationLossModel::GetLoss(), ns3::ItuR1411LosPropagationLossModel::GetLoss(), ns3::ItuR1411NlosOverRooftopPropagationLossModel::GetLoss(), ns3::HybridBuildingsPropagationLossModel::GetLoss(), GetTypeId(), ns3::BuildingsHelper::MakeConsistent(), OcbWifiMacTestCase::PostDeviceConfiguration(), ns3::HierarchicalMobilityModel::SetChild(), ns3::SetInitialPosition(), ns3::HierarchicalMobilityModel::SetParent(), ns3::SetSchedPosition(), showPosition(), ns3::SingleModelSpectrumChannel::StartTx(), ns3::MultiModelSpectrumChannel::StartTx(), LteX2HandoverTestCase::TeleportUeNearTargetEnb(), WaypointLazyNotifyFalse::TestXPosition(), WaypointLazyNotifyTrue::TestXPosition(), WaypointInitialPositionIsWaypoint::TestXPosition(), WaypointMobilityModelViaHelper::TestXPosition(), and ns3::AnimationInterface::UpdatePosition().
Here is the call graph for this function:
Here is the caller graph for this function:| double ns3::MobilityModel::GetRelativeSpeed | ( | Ptr< const MobilityModel > | other | ) | const |
| other | reference to another object's mobility model |
Definition at line 89 of file mobility-model.cc.
References GetVelocity().
Here is the call graph for this function:
|
static |
Register this type with the TypeId system.
Definition at line 31 of file mobility-model.cc.
References ns3::TypeId::ATTR_GET, ns3::TypeId::ATTR_SET, GetPosition(), GetVelocity(), m_courseChangeTrace, ns3::MakeTraceSourceAccessor(), ns3::MakeVectorAccessor(), ns3::MakeVectorChecker(), ns3::TypeId::SetParent(), and SetPosition().
Here is the call graph for this function:| Vector ns3::MobilityModel::GetVelocity | ( | void | ) | const |
Definition at line 69 of file mobility-model.cc.
References DoGetVelocity().
Referenced by Ns2MobilityHelperTest::CheckInitialPositions(), SteadyStateRandomWaypointTest::DistribCompare(), ns3::HierarchicalMobilityModel::DoGetVelocity(), GetRelativeSpeed(), GetTypeId(), and showPosition().
Here is the call graph for this function:
Here is the caller graph for this function:
|
protected |
Must be invoked by subclasses when the course of the position changes to notify course change listeners.
Definition at line 95 of file mobility-model.cc.
References m_courseChangeTrace.
Referenced by ns3::RandomDirection2dMobilityModel::BeginPause(), ns3::RandomWaypointMobilityModel::BeginWalk(), ns3::SteadyStateRandomWaypointMobilityModel::BeginWalk(), ns3::HierarchicalMobilityModel::ChildChanged(), ns3::RandomWaypointMobilityModel::DoInitializePrivate(), ns3::SteadyStateRandomWaypointMobilityModel::DoInitializePrivate(), ns3::ConstantPositionMobilityModel::DoSetPosition(), ns3::ConstantAccelerationMobilityModel::DoSetPosition(), ns3::ConstantVelocityMobilityModel::DoSetPosition(), ns3::WaypointMobilityModel::DoSetPosition(), ns3::RandomWalk2dMobilityModel::DoWalk(), ns3::GaussMarkovMobilityModel::DoWalk(), ns3::HierarchicalMobilityModel::ParentChanged(), ns3::RandomDirection2dMobilityModel::SetDirectionAndSpeed(), ns3::ConstantVelocityMobilityModel::SetVelocity(), ns3::ConstantAccelerationMobilityModel::SetVelocityAndAcceleration(), ns3::SteadyStateRandomWaypointMobilityModel::Start(), ns3::SteadyStateRandomWaypointMobilityModel::SteadyStateBeginWalk(), and ns3::WaypointMobilityModel::Update().
Here is the caller graph for this function:| void ns3::MobilityModel::SetPosition | ( | const Vector & | position | ) |
| position | the position to set. |
Definition at line 75 of file mobility-model.cc.
References DoSetPosition().
Referenced by BuildingsPathlossTestCase::CreateMobilityModel(), BuildingsShadowingTestCase::CreateMobilityModel(), TestCaseHelper::CreatWaveDevice(), ItuR1411NlosOverRooftopPropagationLossModelTestCase::DoRun(), Kun2600MhzPropagationLossModelTestCase::DoRun(), OkumuraHataPropagationLossModelTestCase::DoRun(), ItuR1411LosPropagationLossModelTestCase::DoRun(), FriisPropagationLossModelTestCase::DoRun(), LrWpanEdTestCase::DoRun(), LenaMimoTestCase::DoRun(), LrWpanCollisionTestCase::DoRun(), LenaHarqTestCase::DoRun(), LenaRrFfMacSchedulerTestCase::DoRun(), LenaDataPhyErrorModelTestCase::DoRun(), LrWpanErrorDistanceTestCase::DoRun(), LenaPfFfMacSchedulerTestCase1::DoRun(), LenaTdBetFfMacSchedulerTestCase1::DoRun(), LenaTdMtFfMacSchedulerTestCase::DoRun(), LenaTtaFfMacSchedulerTestCase::DoRun(), LenaCqaFfMacSchedulerTestCase1::DoRun(), LenaFdMtFfMacSchedulerTestCase::DoRun(), LenaFdBetFfMacSchedulerTestCase1::DoRun(), LenaTdTbfqFfMacSchedulerTestCase1::DoRun(), LenaPssFfMacSchedulerTestCase1::DoRun(), LenaFdTbfqFfMacSchedulerTestCase1::DoRun(), AcousticModemEnergyTestCase::DoRun(), LtePathlossModelSystemTestCase::DoRun(), ns3::aodv::LoopbackTestCase::DoRun(), CarrierAggregationTestCase::DoRun(), LrWpanAckTestCase::DoRun(), LrWpanCcaTestCase::DoRun(), BuildingsHelperOneTestCase::DoRun(), LenaPfFfMacSchedulerTestCase2::DoRun(), LenaTdBetFfMacSchedulerTestCase2::DoRun(), LenaDlCtrlPhyErrorModelTestCase::DoRun(), LenaFdBetFfMacSchedulerTestCase2::DoRun(), LenaTdTbfqFfMacSchedulerTestCase2::DoRun(), LenaCqaFfMacSchedulerTestCase2::DoRun(), LenaPssFfMacSchedulerTestCase2::DoRun(), LenaFdTbfqFfMacSchedulerTestCase2::DoRun(), TwoRayGroundPropagationLossModelTestCase::DoRun(), WaypointInitialPositionIsWaypoint::DoRun(), LogDistancePropagationLossModelTestCase::DoRun(), RangePropagationLossModelTestCase::DoRun(), DcfImmediateAccessBroadcastTestCase::DoRun(), Bug2831TestCase::DoRun(), ns3::HierarchicalMobilityModel::DoSetPosition(), GetTypeId(), ns3::MobilityHelper::Install(), JakesPropagationExample::JakesPropagationExample(), LteRadioLinkFailureTestCase::JumpAway(), LteRrcConnectionEstablishmentErrorTestCase::JumpAway(), LteRrcConnectionEstablishmentErrorTestCase::JumpBack(), OcbWifiMacTestCase::PostDeviceConfiguration(), HwmpSimplestRegressionTest::ResetPosition(), HwmpReactiveRegressionTest::ResetPosition(), PsrExperiment::Run(), InterferenceExperiment::Run(), CollisionExperiment::Run(), ns3::HierarchicalMobilityModel::SetChild(), ns3::SetInitialPosition(), ns3::HierarchicalMobilityModel::SetParent(), ns3::LteHexGridEnbTopologyHelper::SetPositionAndInstallEnbDevice(), ns3::SetSchedPosition(), LteFrAreaTestCase::SimpleTeleportUe(), LteUeMeasurementsPiecewiseTestCase1::TeleportFar(), LteUeMeasurementsPiecewiseTestCase2::TeleportFar(), LteUeMeasurementsPiecewiseTestCase1::TeleportNear(), LteUeMeasurementsPiecewiseTestCase2::TeleportNear(), LteUplinkPowerControlTestCase::TeleportUe(), LteFrAreaTestCase::TeleportUe(), LteFrAreaTestCase::TeleportUe2(), LteX2HandoverTestCase::TeleportUeNearTargetEnb(), LteX2HandoverTestCase::TeleportUeToMiddle(), LteUeMeasurementsPiecewiseTestCase1::TeleportVeryFar(), LteUeMeasurementsPiecewiseTestCase2::TeleportVeryFar(), LteUeMeasurementsPiecewiseTestCase1::TeleportVeryNear(), LteUeMeasurementsPiecewiseTestCase2::TeleportVeryNear(), TestDeterministic(), TestDeterministicByTime(), TestProbabilistic(), NetAnimExperiment::UpdatePositions(), and Experiment::UpdatePositions().
Here is the call graph for this function:
|
private |
Used to alert subscribers that a change in direction, velocity, or position has occurred.
Definition at line 130 of file mobility-model.h.
Referenced by GetTypeId(), and NotifyCourseChange().