Header of Dsr Routing. More...
#include "dsr-fs-header.h"
 Inheritance diagram for ns3::dsr::DsrRoutingHeader:
 Inheritance diagram for ns3::dsr::DsrRoutingHeader: Collaboration diagram for ns3::dsr::DsrRoutingHeader:
 Collaboration diagram for ns3::dsr::DsrRoutingHeader:| Public Member Functions | |
| DsrRoutingHeader () | |
| Constructor.  More... | |
| virtual | ~DsrRoutingHeader () | 
| Destructor.  More... | |
| virtual uint32_t | Deserialize (Buffer::Iterator start) | 
| Deserialize the packet.  More... | |
| virtual TypeId | GetInstanceTypeId () const | 
| Get the instance type ID.  More... | |
| virtual uint32_t | GetSerializedSize () const | 
| Get the serialized size of the packet.  More... | |
| virtual void | Print (std::ostream &os) const | 
| Print some information about the packet.  More... | |
| virtual void | Serialize (Buffer::Iterator start) const | 
| Serialize the packet.  More... | |
|  Public Member Functions inherited from ns3::dsr::DsrFsHeader | |
| DsrFsHeader () | |
| Constructor.  More... | |
| virtual | ~DsrFsHeader () | 
| Destructor.  More... | |
| uint16_t | GetDestId () const | 
| brief Get the dest ID of the header.  More... | |
| uint8_t | GetMessageType () const | 
| brief Get the message type of the header.  More... | |
| uint8_t | GetNextHeader () const | 
| Get the next header.  More... | |
| uint16_t | GetPayloadLength () const | 
| Get the payload length of the header.  More... | |
| uint16_t | GetSourceId () const | 
| brief Get the source ID of the header.  More... | |
| void | SetDestId (uint16_t destId) | 
| brief Set the dest ID of the header.  More... | |
| void | SetMessageType (uint8_t messageType) | 
| brief Set the message type of the header.  More... | |
| void | SetNextHeader (uint8_t protocol) | 
| Set the "Next header" field.  More... | |
| void | SetPayloadLength (uint16_t length) | 
| brief Set the payload length of the header.  More... | |
| void | SetSourceId (uint16_t sourceId) | 
| brief Set the source ID of the header.  More... | |
|  Public Member Functions inherited from ns3::Header | |
| virtual | ~Header () | 
| virtual uint32_t | Deserialize (Buffer::Iterator start, Buffer::Iterator end) | 
| Deserialize the object from a buffer iterator.  More... | |
| virtual uint32_t | Deserialize (Buffer::Iterator start)=0 | 
| Deserialize the object from a buffer iterator.  More... | |
|  Public Member Functions inherited from ns3::Chunk | |
| virtual uint32_t | Deserialize (Buffer::Iterator start, Buffer::Iterator end) | 
| Deserialize the object from a buffer iterator.  More... | |
|  Public Member Functions inherited from ns3::ObjectBase | |
| virtual | ~ObjectBase () | 
| Virtual destructor.  More... | |
| void | GetAttribute (std::string name, AttributeValue &value) const | 
| Get the value of an attribute, raising fatal errors if unsuccessful.  More... | |
| bool | GetAttributeFailSafe (std::string name, AttributeValue &value) const | 
| Get the value of an attribute without raising erros.  More... | |
| void | SetAttribute (std::string name, const AttributeValue &value) | 
| Set a single attribute, raising fatal errors if unsuccessful.  More... | |
| bool | SetAttributeFailSafe (std::string name, const AttributeValue &value) | 
| Set a single attribute without raising errors.  More... | |
| bool | TraceConnect (std::string name, std::string context, const CallbackBase &cb) | 
| Connect a TraceSource to a Callback with a context.  More... | |
| bool | TraceConnectWithoutContext (std::string name, const CallbackBase &cb) | 
| Connect a TraceSource to a Callback without a context.  More... | |
| bool | TraceDisconnect (std::string name, std::string context, const CallbackBase &cb) | 
| Disconnect from a TraceSource a Callback previously connected with a context.  More... | |
| bool | TraceDisconnectWithoutContext (std::string name, const CallbackBase &cb) | 
| Disconnect from a TraceSource a Callback previously connected without a context.  More... | |
|  Public Member Functions inherited from ns3::dsr::DsrOptionField | |
| DsrOptionField (uint32_t optionsOffset) | |
| Constructor.  More... | |
| ~DsrOptionField () | |
| Destructor.  More... | |
| void | AddDsrOption (DsrOptionHeader const &option) | 
| Serialize the option, prepending pad1 or padn option as necessary.  More... | |
| uint32_t | Deserialize (Buffer::Iterator start, uint32_t length) | 
| Deserialize the packet.  More... | |
| Buffer | GetDsrOptionBuffer () | 
| Get the buffer.  More... | |
| uint32_t | GetDsrOptionsOffset () | 
| Get the offset where the options begin, measured from the start of the extension header.  More... | |
| uint32_t | GetSerializedSize () const | 
| Get the serialized size of the packet.  More... | |
| void | Serialize (Buffer::Iterator start) const | 
| Serialize all added options.  More... | |
| Static Public Member Functions | |
| static TypeId | GetTypeId () | 
| Get the type identificator.  More... | |
|  Static Public Member Functions inherited from ns3::dsr::DsrFsHeader | |
| static TypeId | GetTypeId () | 
| Get the type identificator.  More... | |
|  Static Public Member Functions inherited from ns3::Header | |
| static TypeId | GetTypeId (void) | 
| Get the type ID.  More... | |
|  Static Public Member Functions inherited from ns3::Chunk | |
| static TypeId | GetTypeId (void) | 
| Get the type ID.  More... | |
|  Static Public Member Functions inherited from ns3::ObjectBase | |
| static TypeId | GetTypeId (void) | 
| Get the type ID.  More... | |
| Additional Inherited Members | |
|  Protected Member Functions inherited from ns3::ObjectBase | |
| void | ConstructSelf (const AttributeConstructionList &attributes) | 
| Complete construction of ObjectBase; invoked by derived classes.  More... | |
| virtual void | NotifyConstructionCompleted (void) | 
| Notifier called once the ObjectBase is fully constructed.  More... | |
|  Related Functions inherited from ns3::ObjectBase | |
| static TypeId | GetObjectIid (void) | 
| Ensure the TypeId for ObjectBase gets fully configured to anchor the inheritance tree properly.  More... | |
Header of Dsr Routing.
Definition at line 277 of file dsr-fs-header.h.
| ns3::dsr::DsrRoutingHeader::DsrRoutingHeader | ( | ) | 
Constructor.
Definition at line 279 of file dsr-fs-header.cc.
| 
 | virtual | 
Destructor.
Definition at line 284 of file dsr-fs-header.cc.
| 
 | virtual | 
Deserialize the packet.
| start | Buffer iterator | 
Reimplemented from ns3::dsr::DsrFsHeader.
Definition at line 315 of file dsr-fs-header.cc.
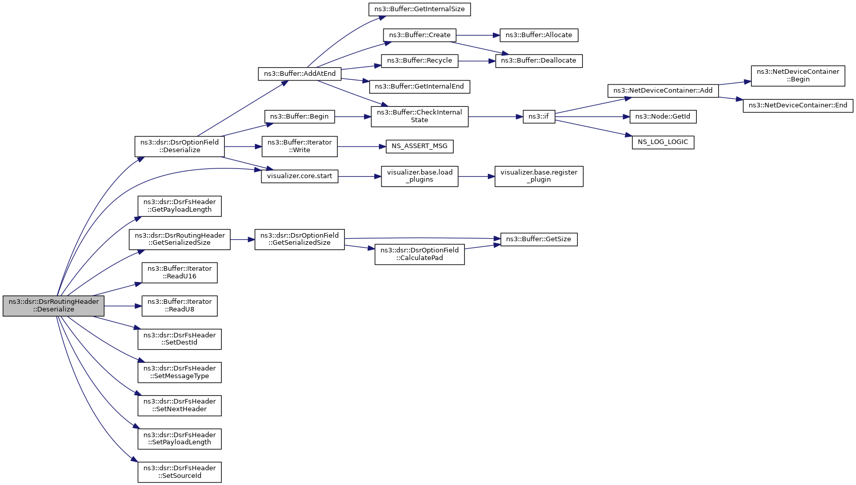
References ns3::dsr::DsrOptionField::Deserialize(), ns3::dsr::DsrFsHeader::GetPayloadLength(), GetSerializedSize(), ns3::Buffer::Iterator::ReadU16(), ns3::Buffer::Iterator::ReadU8(), ns3::dsr::DsrFsHeader::SetDestId(), ns3::dsr::DsrFsHeader::SetMessageType(), ns3::dsr::DsrFsHeader::SetNextHeader(), ns3::dsr::DsrFsHeader::SetPayloadLength(), ns3::dsr::DsrFsHeader::SetSourceId(), and visualizer.core::start().
 Here is the call graph for this function:
 Here is the call graph for this function:| 
 | virtual | 
Get the instance type ID.
Reimplemented from ns3::dsr::DsrFsHeader.
Definition at line 274 of file dsr-fs-header.cc.
References GetTypeId().
 Here is the call graph for this function:
 Here is the call graph for this function:| 
 | virtual | 
Get the serialized size of the packet.
Reimplemented from ns3::dsr::DsrFsHeader.
Definition at line 296 of file dsr-fs-header.cc.
References ns3::dsr::DsrOptionField::GetSerializedSize().
Referenced by Deserialize(), and DsrFsHeaderTest::DoRun().
 Here is the call graph for this function:
 Here is the call graph for this function: Here is the caller graph for this function:
 Here is the caller graph for this function:| 
 | static | 
Get the type identificator.
Definition at line 265 of file dsr-fs-header.cc.
References ns3::TypeId::AddConstructor().
Referenced by GetInstanceTypeId().
 Here is the call graph for this function:
 Here is the call graph for this function: Here is the caller graph for this function:
 Here is the caller graph for this function:| 
 | virtual | 
Print some information about the packet.
| os | output stream | 
Reimplemented from ns3::dsr::DsrFsHeader.
Definition at line 288 of file dsr-fs-header.cc.
References ns3::dsr::DsrFsHeader::GetDestId(), ns3::dsr::DsrFsHeader::GetMessageType(), ns3::dsr::DsrFsHeader::GetNextHeader(), ns3::dsr::DsrFsHeader::GetPayloadLength(), and ns3::dsr::DsrFsHeader::GetSourceId().
Referenced by ns3::dsr::operator<<().
 Here is the call graph for this function:
 Here is the call graph for this function: Here is the caller graph for this function:
 Here is the caller graph for this function:| 
 | virtual | 
Serialize the packet.
| start | Buffer iterator | 
Reimplemented from ns3::dsr::DsrFsHeader.
Definition at line 302 of file dsr-fs-header.cc.
References ns3::dsr::DsrFsHeader::GetDestId(), ns3::dsr::DsrFsHeader::GetMessageType(), ns3::dsr::DsrFsHeader::GetNextHeader(), ns3::dsr::DsrFsHeader::GetPayloadLength(), ns3::dsr::DsrFsHeader::GetSourceId(), ns3::dsr::DsrOptionField::Serialize(), visualizer.core::start(), ns3::Buffer::Iterator::WriteU16(), and ns3::Buffer::Iterator::WriteU8().
Referenced by DsrFsHeaderTest::DoRun().
 Here is the call graph for this function:
 Here is the call graph for this function: Here is the caller graph for this function:
 Here is the caller graph for this function: