Encapsulate OS-specific functions to manipulate file and directory paths. More...
 Collaboration diagram for Host Filesystem:
 Collaboration diagram for Host Filesystem:| Files | |
| file | system-path.cc | 
| ns3::SystemPath implementation. | |
| file | system-path.h | 
| ns3::SystemPath declarations. | |
| Namespaces | |
| ns3::SystemPath | |
| Namespace for various file and directory path functions. | |
| Functions | |
| std::string | ns3::SystemPath::Append (std::string left, std::string right) | 
| Join two file system path elements.  More... | |
| std::string | ns3::SystemPath::Dirname (std::string path) | 
| Get the directory path for a file.  More... | |
| std::string | ns3::SystemPath::FindSelfDirectory (void) | 
| Get the file system path to the current executable.  More... | |
| std::string | ns3::SystemPath::Join (std::list< std::string >::const_iterator begin, std::list< std::string >::const_iterator end) | 
| Join a list of file system path directories into a single file system path.  More... | |
| void | ns3::SystemPath::MakeDirectories (std::string path) | 
| Create all the directories leading to path.  More... | |
| std::string | ns3::SystemPath::MakeTemporaryDirectoryName (void) | 
| Get the name of a temporary directory.  More... | |
| std::list< std::string > | ns3::SystemPath::ReadFiles (std::string path) | 
| Get the list of files located in a file system directory.  More... | |
| std::list< std::string > | ns3::SystemPath::Split (std::string path) | 
| Split a file system path into directories according to the local path separator.  More... | |
Encapsulate OS-specific functions to manipulate file and directory paths.
The functions provided here are used mostly to implement the ns-3 test framework.
| std::string ns3::SystemPath::Append | ( | std::string | left, | 
| std::string | right | ||
| ) | 
Join two file system path elements.
| [in] | left | A path element | 
| [in] | right | A path element | 
Definition at line 188 of file system-path.cc.
References NS_LOG_FUNCTION, and SYSTEM_PATH_SEP.
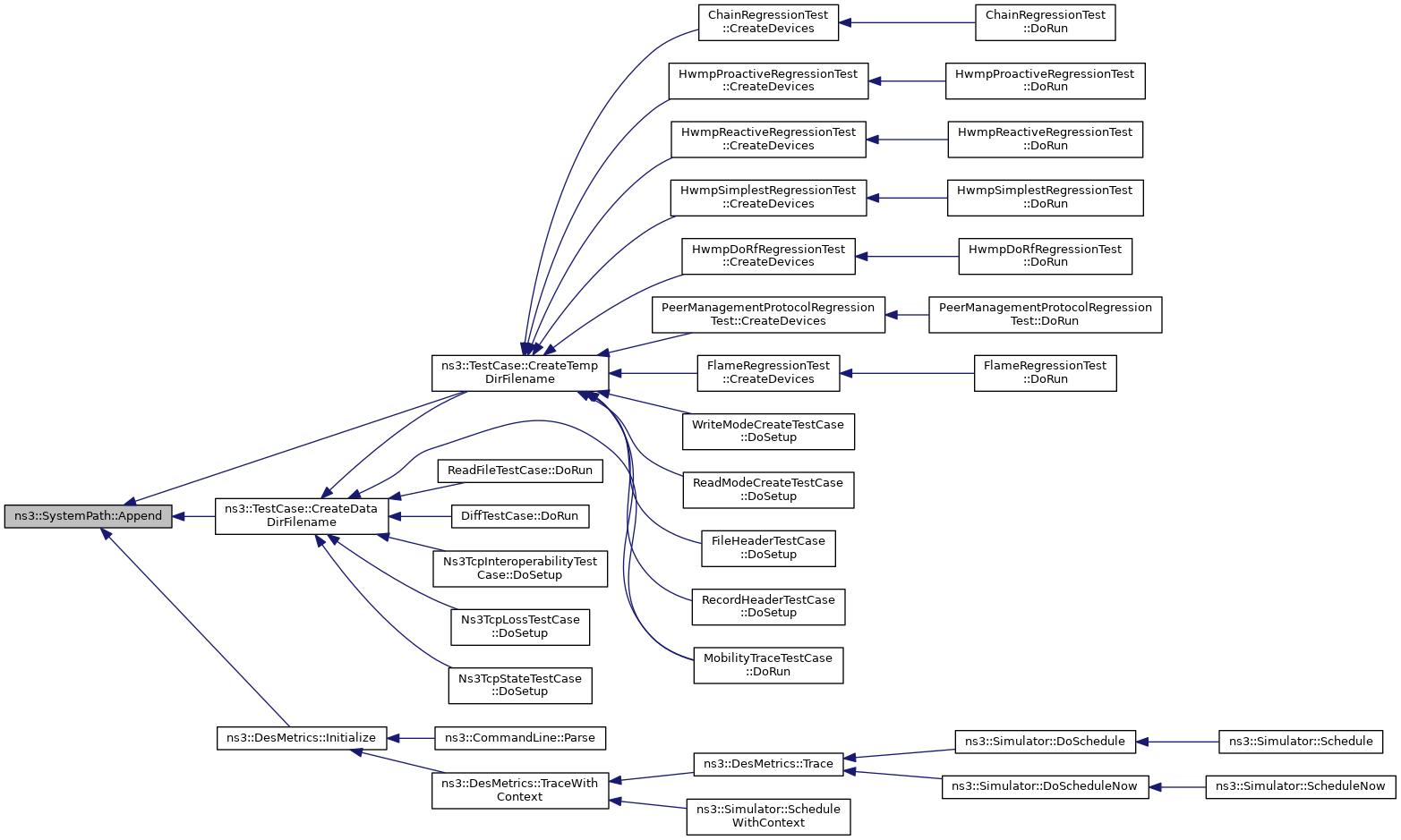
Referenced by ns3::TestCase::CreateDataDirFilename(), ns3::TestCase::CreateTempDirFilename(), and ns3::DesMetrics::Initialize().
 Here is the caller graph for this function:
 Here is the caller graph for this function:| std::string ns3::SystemPath::Dirname | ( | std::string | path | ) | 
Get the directory path for a file.
This is an internal function (by virtue of not being declared in a .h file); the public API is FindSelfDirectory().
| [in] | path | The full path to a file. | 
Definition at line 88 of file system-path.cc.
References ns3::SystemPath::Join(), NS_LOG_FUNCTION, and ns3::SystemPath::Split().
Referenced by ns3::SystemPath::FindSelfDirectory().
 Here is the call graph for this function:
 Here is the call graph for this function: Here is the caller graph for this function:
 Here is the caller graph for this function:| std::string ns3::SystemPath::FindSelfDirectory | ( | void | ) | 
Get the file system path to the current executable.
This function returns the path to the running $PREFIX. Mac OS X: _NSGetExecutablePath() (man 3 dyld) Linux: readlink /proc/self/exe Solaris: getexecname() FreeBSD: sysctl CTL_KERN KERN_PROC KERN_PROC_PATHNAME -1 BSD with procfs: readlink /proc/curproc/file Windows: GetModuleFileName() with hModule = NULL
Definition at line 97 of file system-path.cc.
References ns3::SystemPath::Dirname(), NS_ASSERT, NS_FATAL_ERROR, and NS_LOG_FUNCTION_NOARGS.
Referenced by ns3::TestRunnerImpl::GetTopLevelSourceDir().
 Here is the call graph for this function:
 Here is the call graph for this function: Here is the caller graph for this function:
 Here is the caller graph for this function:| std::string ns3::SystemPath::Join | ( | std::list< std::string >::const_iterator | begin, | 
| std::list< std::string >::const_iterator | end | ||
| ) | 
Join a list of file system path directories into a single file system path.
This is the inverse of Split.
| [in] | begin | Iterator to first element to join | 
| [in] | end | Iterator to one past the last element to join | 
Definition at line 223 of file system-path.cc.
References NS_LOG_FUNCTION, and SYSTEM_PATH_SEP.
Referenced by ns3::TestCase::CreateTempDirFilename(), ns3::SystemPath::Dirname(), ns3::TestRunnerImpl::GetTopLevelSourceDir(), and ns3::SystemPath::MakeDirectories().
 Here is the caller graph for this function:
 Here is the caller graph for this function:| void ns3::SystemPath::MakeDirectories | ( | std::string | path | ) | 
Create all the directories leading to path.
| [in] | path | A path to a directory | 
Definition at line 328 of file system-path.cc.
References ns3::SystemPath::Join(), NS_LOG_ERROR, NS_LOG_FUNCTION, NS_LOG_LOGIC(), and ns3::SystemPath::Split().
Referenced by ns3::TestCase::CreateTempDirFilename().
 Here is the call graph for this function:
 Here is the call graph for this function: Here is the caller graph for this function:
 Here is the caller graph for this function:| std::string ns3::SystemPath::MakeTemporaryDirectoryName | ( | void | ) | 
Get the name of a temporary directory.
The returned path identifies a directory which does not exist yet. Call ns3::SystemPath::MakeDirectories to create it. Yes, there is a well-known security race in this API but we don't care in ns-3.
Definition at line 281 of file system-path.cc.
References sample-rng-plot::n, NS_LOG_FUNCTION_NOARGS, and SYSTEM_PATH_SEP.
Referenced by ns3::TestRunnerImpl::Run().
 Here is the caller graph for this function:
 Here is the caller graph for this function:| std::list< std::string > ns3::SystemPath::ReadFiles | ( | std::string | path | ) | 
Get the list of files located in a file system directory.
| [in] | path | A path which identifies a directory | 
Definition at line 242 of file system-path.cc.
References NS_FATAL_ERROR, and NS_LOG_FUNCTION.
Referenced by ns3::TestRunnerImpl::IsTopLevelSourceDir().
 Here is the caller graph for this function:
 Here is the caller graph for this function:| std::list< std::string > ns3::SystemPath::Split | ( | std::string | path | ) | 
Split a file system path into directories according to the local path separator.
This is the inverse of Join.
| [in] | path | A path | 
Definition at line 205 of file system-path.cc.
References NS_LOG_FUNCTION, and SYSTEM_PATH_SEP.
Referenced by ns3::SystemPath::Dirname(), ns3::TestRunnerImpl::GetTopLevelSourceDir(), ns3::DesMetrics::Initialize(), ns3::SystemPath::MakeDirectories(), and ns3::CommandLine::Parse().
 Here is the caller graph for this function:
 Here is the caller graph for this function: