Unit test for neighbors. More...
Inheritance diagram for ns3::aodv::NeighborTest:
Collaboration diagram for ns3::aodv::NeighborTest:Public Member Functions | |
| NeighborTest () | |
| void | CheckTimeout1 () |
| Check timeout function 1. More... | |
| void | CheckTimeout2 () |
| Check timeout function 2. More... | |
| void | CheckTimeout3 () |
| Check timeout function 3. More... | |
| virtual void | DoRun () |
| Implementation to actually run this TestCase. More... | |
| void | Handler (Ipv4Address addr) |
| Handler test function. More... | |
Public Member Functions inherited from ns3::TestCase | |
| virtual | ~TestCase () |
| Destructor. More... | |
| std::string | GetName (void) const |
Public Attributes | |
| Neighbors * | neighbor |
| The Neighbors. More... | |
Additional Inherited Members | |
Public Types inherited from ns3::TestCase | |
| enum | TestDuration { QUICK = 1, EXTENSIVE = 2, TAKES_FOREVER = 3 } |
| How long the test takes to execute. More... | |
Protected Member Functions inherited from ns3::TestCase | |
| TestCase (std::string name) | |
| Constructor. More... | |
| void | AddTestCase (TestCase *testCase, TestDuration duration=QUICK) |
| Add an individual child TestCase to this test suite. More... | |
| TestCase * | GetParent () const |
| Get the parent of this TestCsse. More... | |
| bool | IsStatusFailure (void) const |
| Check if any tests failed. More... | |
| bool | IsStatusSuccess (void) const |
| Check if all tests passed. More... | |
| void | SetDataDir (std::string directory) |
| Set the data directory where reference trace files can be found. More... | |
| void | ReportTestFailure (std::string cond, std::string actual, std::string limit, std::string message, std::string file, int32_t line) |
| Log the failure of this TestCase. More... | |
| bool | MustAssertOnFailure (void) const |
| Check if this run should assert on failure. More... | |
| bool | MustContinueOnFailure (void) const |
| Check if this run should continue on failure. More... | |
| std::string | CreateDataDirFilename (std::string filename) |
| Construct the full path to a file in the data directory. More... | |
| std::string | CreateTempDirFilename (std::string filename) |
| Construct the full path to a file in a temporary directory. More... | |
Unit test for neighbors.
Definition at line 36 of file aodv-test-suite.cc.
|
inline |
Definition at line 38 of file aodv-test-suite.cc.
| void ns3::aodv::NeighborTest::CheckTimeout1 | ( | ) |
Check timeout function 1.
Definition at line 64 of file aodv-test-suite.cc.
References ns3::aodv::Neighbors::IsNeighbor(), neighbor, and NS_TEST_EXPECT_MSG_EQ.
Referenced by DoRun().
Here is the call graph for this function:
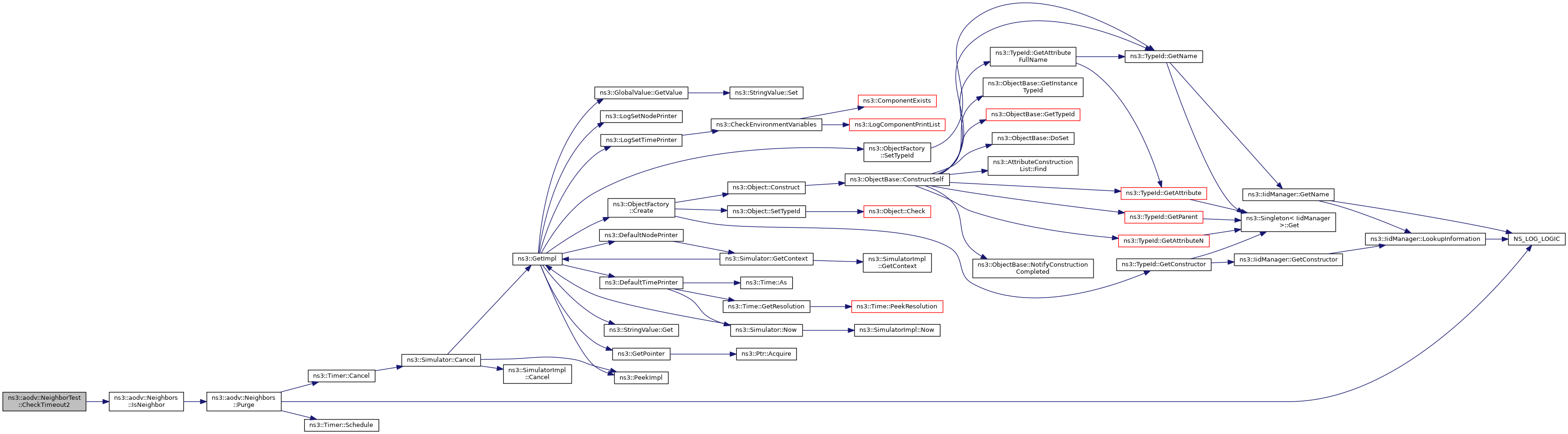
Here is the caller graph for this function:| void ns3::aodv::NeighborTest::CheckTimeout2 | ( | ) |
Check timeout function 2.
Definition at line 72 of file aodv-test-suite.cc.
References ns3::aodv::Neighbors::IsNeighbor(), neighbor, and NS_TEST_EXPECT_MSG_EQ.
Referenced by DoRun().
Here is the call graph for this function:
Here is the caller graph for this function:| void ns3::aodv::NeighborTest::CheckTimeout3 | ( | ) |
Check timeout function 3.
Definition at line 80 of file aodv-test-suite.cc.
References ns3::aodv::Neighbors::IsNeighbor(), neighbor, and NS_TEST_EXPECT_MSG_EQ.
Referenced by DoRun().
Here is the call graph for this function:
Here is the caller graph for this function:
|
virtual |
Implementation to actually run this TestCase.
Subclasses should override this method to conduct their tests.
Implements ns3::TestCase.
Definition at line 89 of file aodv-test-suite.cc.
References CheckTimeout1(), CheckTimeout2(), CheckTimeout3(), ns3::Simulator::Destroy(), ns3::aodv::Neighbors::GetExpireTime(), Handler(), ns3::aodv::Neighbors::IsNeighbor(), ns3::MakeCallback(), neighbor, NS_TEST_EXPECT_MSG_EQ, ns3::Simulator::Run(), ns3::Simulator::Schedule(), ns3::Seconds(), ns3::aodv::Neighbors::SetCallback(), and ns3::aodv::Neighbors::Update().
Here is the call graph for this function:| void ns3::aodv::NeighborTest::Handler | ( | Ipv4Address | addr | ) |
Handler test function.
| addr | the IPv4 address of the neighbor |
Definition at line 59 of file aodv-test-suite.cc.
Referenced by DoRun().
Here is the caller graph for this function:| Neighbors* ns3::aodv::NeighborTest::neighbor |
The Neighbors.
Definition at line 55 of file aodv-test-suite.cc.
Referenced by CheckTimeout1(), CheckTimeout2(), CheckTimeout3(), and DoRun().