Inheritance diagram for Ns3TcpInteroperabilityTestCase:
Collaboration diagram for Ns3TcpInteroperabilityTestCase:Public Member Functions | |
| Ns3TcpInteroperabilityTestCase () | |
| virtual | ~Ns3TcpInteroperabilityTestCase () |
Public Member Functions inherited from ns3::TestCase | |
| virtual | ~TestCase () |
| Destructor. More... | |
| std::string | GetName (void) const |
Private Member Functions | |
| virtual void | DoRun (void) |
| Implementation to actually run this TestCase. More... | |
| virtual void | DoSetup (void) |
| Implementation to do any local setup required for this TestCase. More... | |
| virtual void | DoTeardown (void) |
| Implementation to do any local setup required for this TestCase. More... | |
| void | Ipv4L3Tx (std::string context, Ptr< const Packet > packet, Ptr< Ipv4 > ipv4, uint32_t interface) |
Private Attributes | |
| PcapFile | m_pcapFile |
| std::string | m_pcapFilename |
| bool | m_writeResults |
| bool | m_writeVectors |
Additional Inherited Members | |
Public Types inherited from ns3::TestCase | |
| enum | TestDuration { QUICK = 1, EXTENSIVE = 2, TAKES_FOREVER = 3 } |
| How long the test takes to execute. More... | |
Protected Member Functions inherited from ns3::TestCase | |
| TestCase (std::string name) | |
| Constructor. More... | |
| void | AddTestCase (TestCase *testCase, TestDuration duration=QUICK) |
| Add an individual child TestCase to this test suite. More... | |
| TestCase * | GetParent () const |
| Get the parent of this TestCsse. More... | |
| bool | IsStatusFailure (void) const |
| Check if any tests failed. More... | |
| bool | IsStatusSuccess (void) const |
| Check if all tests passed. More... | |
| void | SetDataDir (std::string directory) |
| Set the data directory where reference trace files can be found. More... | |
| void | ReportTestFailure (std::string cond, std::string actual, std::string limit, std::string message, std::string file, int32_t line) |
| Log the failure of this TestCase. More... | |
| bool | MustAssertOnFailure (void) const |
| Check if this run should assert on failure. More... | |
| bool | MustContinueOnFailure (void) const |
| Check if this run should continue on failure. More... | |
| std::string | CreateDataDirFilename (std::string filename) |
| Construct the full path to a file in the data directory. More... | |
| std::string | CreateTempDirFilename (std::string filename) |
| Construct the full path to a file in a temporary directory. More... | |
Definition at line 91 of file ns3tcp-interop-test-suite.cc.
| Ns3TcpInteroperabilityTestCase::Ns3TcpInteroperabilityTestCase | ( | ) |
Definition at line 110 of file ns3tcp-interop-test-suite.cc.
|
virtual |
Definition at line 115 of file ns3tcp-interop-test-suite.cc.
|
privatevirtual |
Implementation to actually run this TestCase.
Subclasses should override this method to conduct their tests.
Implements ns3::TestCase.
Definition at line 203 of file ns3tcp-interop-test-suite.cc.
References first::address, ns3::Config::Connect(), first::devices, ns3::PacketSinkHelper::Install(), ns3::OnOffHelper::Install(), first::interfaces, Ipv4L3Tx(), m_writeResults, ns3::MakeCallback(), first::nodes, first::pointToPoint, ns3::Seconds(), ns3::OnOffHelper::SetAttribute(), first::stack, ns3::ApplicationContainer::Start(), and ns3::ApplicationContainer::Stop().
Here is the call graph for this function:
|
privatevirtual |
Implementation to do any local setup required for this TestCase.
Subclasses should override this method to perform any costly per-test setup before DoRun is invoked.
Reimplemented from ns3::TestCase.
Definition at line 120 of file ns3tcp-interop-test-suite.cc.
References ns3::TestCase::CreateDataDirFilename(), ns3::PcapFile::GetDataLinkType(), ns3::PcapFile::Init(), m_pcapFile, m_pcapFilename, m_writeVectors, NS_ABORT_MSG_UNLESS, ns3::PcapFile::Open(), PCAP_LINK_TYPE, and PCAP_SNAPLEN.
Here is the call graph for this function:
|
privatevirtual |
Implementation to do any local setup required for this TestCase.
Subclasses should override this method to perform any costly per-test teardown
Reimplemented from ns3::TestCase.
Definition at line 141 of file ns3tcp-interop-test-suite.cc.
References ns3::PcapFile::Close(), and m_pcapFile.
Here is the call graph for this function:
|
private |
Definition at line 147 of file ns3tcp-interop-test-suite.cc.
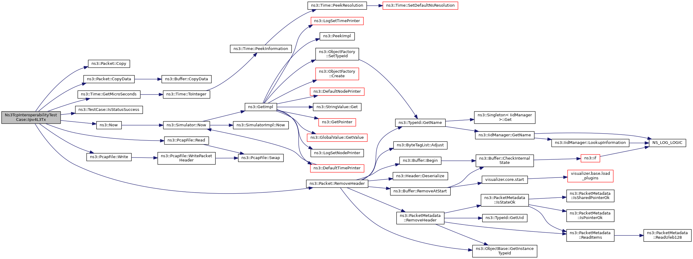
References ns3::Packet::Copy(), ns3::Packet::CopyData(), ns3::Time::GetMicroSeconds(), ns3::TestCase::IsStatusSuccess(), m_pcapFile, m_writeVectors, ns3::Now(), NS_TEST_EXPECT_MSG_EQ, PCAP_SNAPLEN, ns3::PcapFile::Read(), ns3::Packet::RemoveHeader(), and ns3::PcapFile::Write().
Referenced by DoRun().
Here is the call graph for this function:
Here is the caller graph for this function:
|
private |
Definition at line 105 of file ns3tcp-interop-test-suite.cc.
Referenced by DoSetup(), DoTeardown(), and Ipv4L3Tx().
|
private |
Definition at line 104 of file ns3tcp-interop-test-suite.cc.
Referenced by DoSetup().
|
private |
Definition at line 107 of file ns3tcp-interop-test-suite.cc.
Referenced by DoRun().
|
private |
Definition at line 106 of file ns3tcp-interop-test-suite.cc.
Referenced by DoSetup(), and Ipv4L3Tx().