The Supported Rates Information ElementThis class knows how to serialise and deserialise the Supported Rates Element that holds the first 8 (non-HT) supported rates. More...
#include "supported-rates.h"
Inheritance diagram for ns3::SupportedRates:
Collaboration diagram for ns3::SupportedRates:Public Member Functions | |
| SupportedRates () | |
| SupportedRates (const SupportedRates &) | |
| type conversion operator More... | |
| void | AddBssMembershipSelectorRate (uint64_t bs) |
| Add a special value to the supported rate set, corresponding to a BSS membership selector. More... | |
| void | AddSupportedRate (uint64_t bs) |
| Add the given rate to the supported rates. More... | |
| uint8_t | DeserializeInformationField (Buffer::Iterator start, uint8_t length) |
| Deserialize information (i.e., the body of the IE, not including the Element ID and length octets) More... | |
| WifiInformationElementId | ElementId () const |
| uint8_t | GetInformationFieldSize () const |
| Length of serialized information (i.e., the length of the body of the IE, not including the Element ID and length octets. More... | |
| uint8_t | GetNRates (void) const |
| Return the number of supported rates. More... | |
| uint32_t | GetRate (uint8_t i) const |
| Return the rate at the given index. More... | |
| bool | IsBasicRate (uint64_t bs) const |
| Check if the given rate is a basic rate. More... | |
| bool | IsBssMembershipSelectorRate (uint64_t bs) const |
| Check if the given rate is a BSS membership selector value. More... | |
| bool | IsSupportedRate (uint64_t bs) const |
| Check if the given rate is supported. More... | |
| SupportedRates & | operator= (const SupportedRates &rates) |
| assignment operator More... | |
| void | SerializeInformationField (Buffer::Iterator start) const |
| Serialize information (i.e., the body of the IE, not including the Element ID and length octets) More... | |
| void | SetBasicRate (uint64_t bs) |
| Set the given rate to basic rates. More... | |
Public Member Functions inherited from ns3::WifiInformationElement | |
| virtual | ~WifiInformationElement () |
| Buffer::Iterator | Deserialize (Buffer::Iterator i) |
| Deserialize entire IE, which must be present. More... | |
| Buffer::Iterator | DeserializeIfPresent (Buffer::Iterator i) |
| Deserialize entire IE if it is present. More... | |
| virtual WifiInformationElementId | ElementIdExt () const |
| uint16_t | GetSerializedSize () const |
| Get the size of the serialized IE including Element ID and length fields. More... | |
| virtual bool | operator== (WifiInformationElement const &a) const |
| Compare two IEs for equality by ID & Length, and then through memcmp of serialised version. More... | |
| virtual void | Print (std::ostream &os) const |
| Generate human-readable form of IE. More... | |
| Buffer::Iterator | Serialize (Buffer::Iterator i) const |
| Serialize entire IE including Element ID and length fields. More... | |
Public Member Functions inherited from ns3::SimpleRefCount< WifiInformationElement > | |
| SimpleRefCount () | |
| Default constructor. More... | |
| SimpleRefCount (const SimpleRefCount &o) | |
| Copy constructor. More... | |
| uint32_t | GetReferenceCount (void) const |
| Get the reference count of the object. More... | |
| SimpleRefCount & | operator= (const SimpleRefCount &o) |
| Assignment operator. More... | |
| void | Ref (void) const |
| Increment the reference count. More... | |
| void | Unref (void) const |
| Decrement the reference count. More... | |
Public Attributes | |
| ExtendedSupportedRatesIE | extended |
| extended supported rates info element More... | |
Static Public Attributes | |
| static const uint8_t | MAX_SUPPORTED_RATES = 32 |
| This defines the maximum number of supported rates that a STA is allowed to have. More... | |
Private Attributes | |
| uint8_t | m_nRates |
| Number of supported rates. More... | |
| uint8_t | m_rates [MAX_SUPPORTED_RATES] |
| List of supported bit rates (divided by 500000) More... | |
Friends | |
| class | ExtendedSupportedRatesIE |
| We support the Extended Supported Rates Information Element through the ExtendedSupportedRatesIE object which is declared above. More... | |
The Supported Rates Information Element
This class knows how to serialise and deserialise the Supported Rates Element that holds the first 8 (non-HT) supported rates.
The ExtendedSupportedRatesIE class (of which an instance exists in objects of this class) deals with rates beyond the first 8.
Definition at line 95 of file supported-rates.h.
| ns3::SupportedRates::SupportedRates | ( | ) |
Definition at line 32 of file supported-rates.cc.
References NS_LOG_FUNCTION.
| ns3::SupportedRates::SupportedRates | ( | const SupportedRates & | rates | ) |
type conversion operator
Definition at line 39 of file supported-rates.cc.
References extended, m_nRates, m_rates, MAX_SUPPORTED_RATES, NS_LOG_FUNCTION, and ns3::ExtendedSupportedRatesIE::SetSupportedRates().
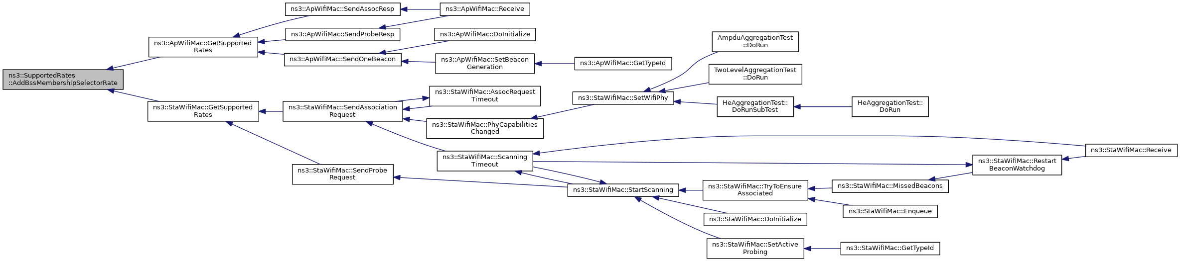
Here is the call graph for this function:| void ns3::SupportedRates::AddBssMembershipSelectorRate | ( | uint64_t | bs | ) |
Add a special value to the supported rate set, corresponding to a BSS membership selector.
| bs | the special membership selector value (not a valid rate) |
Definition at line 97 of file supported-rates.cc.
References BSS_MEMBERSHIP_SELECTOR_HE_PHY, BSS_MEMBERSHIP_SELECTOR_HT_PHY, BSS_MEMBERSHIP_SELECTOR_VHT_PHY, m_nRates, m_rates, NS_ASSERT_MSG(), NS_LOG_DEBUG, and NS_LOG_FUNCTION.
Referenced by ns3::ApWifiMac::GetSupportedRates(), and ns3::StaWifiMac::GetSupportedRates().
Here is the call graph for this function:
Here is the caller graph for this function:| void ns3::SupportedRates::AddSupportedRate | ( | uint64_t | bs | ) |
Add the given rate to the supported rates.
| bs | the rate to be added in bps |
Definition at line 59 of file supported-rates.cc.
References IsBssMembershipSelectorRate(), IsSupportedRate(), m_nRates, m_rates, MAX_SUPPORTED_RATES, NS_ASSERT, NS_ASSERT_MSG(), NS_LOG_DEBUG, and NS_LOG_FUNCTION.
Referenced by ns3::MeshWifiInterfaceMac::GetSupportedRates(), ns3::ApWifiMac::GetSupportedRates(), ns3::StaWifiMac::GetSupportedRates(), and SetBasicRate().
Here is the call graph for this function:
Here is the caller graph for this function:
|
virtual |
Deserialize information (i.e., the body of the IE, not including the Element ID and length octets)
| start | an iterator which points to where the information should be written. |
| length |
Implements ns3::WifiInformationElement.
Definition at line 198 of file supported-rates.cc.
References m_nRates, m_rates, NS_ASSERT, and visualizer.core::start().
Here is the call graph for this function:
|
virtual |
Implements ns3::WifiInformationElement.
Definition at line 174 of file supported-rates.cc.
References IE_SUPPORTED_RATES.
|
virtual |
Length of serialized information (i.e., the length of the body of the IE, not including the Element ID and length octets.
This is the value that will appear in the second octet of the entire IE - the length field)
Implements ns3::WifiInformationElement.
Definition at line 180 of file supported-rates.cc.
References m_nRates.
| uint8_t ns3::SupportedRates::GetNRates | ( | void | ) | const |
Return the number of supported rates.
Definition at line 162 of file supported-rates.cc.
References m_nRates.
Referenced by ns3::operator<<().
Here is the caller graph for this function:| uint32_t ns3::SupportedRates::GetRate | ( | uint8_t | i | ) | const |
Return the rate at the given index.
Return the rate (converted back to raw value) at the given index.
| i | the given index |
Definition at line 168 of file supported-rates.cc.
References m_rates.
Referenced by ns3::operator<<().
Here is the caller graph for this function:| bool ns3::SupportedRates::IsBasicRate | ( | uint64_t | bs | ) | const |
Check if the given rate is a basic rate.
The rate is encoded as it is serialized to the Supported Rates Information Element (i.e. as a multiple of 500 Kbits/sec, with MSB set to 1).
| bs | the rate to be checked in bps |
Definition at line 118 of file supported-rates.cc.
References m_nRates, m_rates, and NS_LOG_FUNCTION.
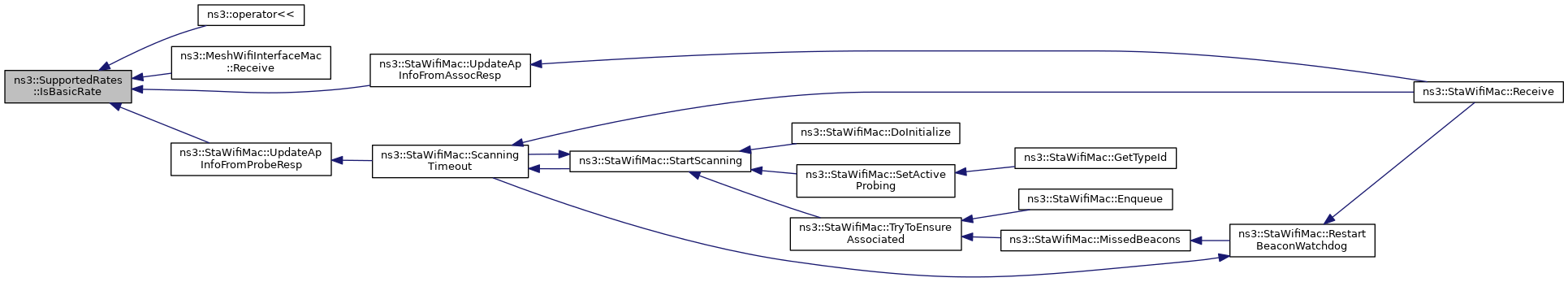
Referenced by ns3::operator<<(), ns3::MeshWifiInterfaceMac::Receive(), ns3::StaWifiMac::UpdateApInfoFromAssocResp(), and ns3::StaWifiMac::UpdateApInfoFromProbeResp().
Here is the caller graph for this function:| bool ns3::SupportedRates::IsBssMembershipSelectorRate | ( | uint64_t | bs | ) | const |
Check if the given rate is a BSS membership selector value.
The rate is encoded as it is serialized to the Supporting Rates Information Element (i.e. with the MSB set to 1).
| bs | the rate to be checked in bps |
Definition at line 149 of file supported-rates.cc.
References BSS_MEMBERSHIP_SELECTOR_HE_PHY, BSS_MEMBERSHIP_SELECTOR_HT_PHY, BSS_MEMBERSHIP_SELECTOR_VHT_PHY, and NS_LOG_FUNCTION.
Referenced by AddSupportedRate(), ns3::StaWifiMac::Receive(), SetBasicRate(), and ns3::StaWifiMac::UpdateApInfoFromProbeResp().
Here is the caller graph for this function:| bool ns3::SupportedRates::IsSupportedRate | ( | uint64_t | bs | ) | const |
Check if the given rate is supported.
The rate is encoded as it is serialized to the Supported Rates Information Element (i.e. as a multiple of 500 Kbits/sec, possibly with MSB set to 1).
| bs | the rate to be checked in bps |
Definition at line 133 of file supported-rates.cc.
References m_nRates, m_rates, and NS_LOG_FUNCTION.
Referenced by AddSupportedRate(), ns3::MeshWifiInterfaceMac::CheckSupportedRates(), ns3::ApWifiMac::Receive(), ns3::MeshWifiInterfaceMac::Receive(), ns3::StaWifiMac::UpdateApInfoFromAssocResp(), ns3::StaWifiMac::UpdateApInfoFromBeacon(), and ns3::StaWifiMac::UpdateApInfoFromProbeResp().
Here is the caller graph for this function:| SupportedRates & ns3::SupportedRates::operator= | ( | const SupportedRates & | rates | ) |
assignment operator
| rates | the rates to assign |
Definition at line 49 of file supported-rates.cc.
References extended, m_nRates, m_rates, MAX_SUPPORTED_RATES, and ns3::ExtendedSupportedRatesIE::SetSupportedRates().
Here is the call graph for this function:
|
virtual |
Serialize information (i.e., the body of the IE, not including the Element ID and length octets)
| start | an iterator which points to where the information should be written. |
Implements ns3::WifiInformationElement.
Definition at line 189 of file supported-rates.cc.
References m_nRates, m_rates, and visualizer.core::start().
Here is the call graph for this function:| void ns3::SupportedRates::SetBasicRate | ( | uint64_t | bs | ) |
Set the given rate to basic rates.
| bs | the rate to be set in bps |
Definition at line 74 of file supported-rates.cc.
References AddSupportedRate(), IsBssMembershipSelectorRate(), m_nRates, m_rates, NS_ASSERT_MSG(), NS_LOG_DEBUG, and NS_LOG_FUNCTION.
Referenced by ns3::MeshWifiInterfaceMac::GetSupportedRates(), and ns3::ApWifiMac::GetSupportedRates().
Here is the call graph for this function:
Here is the caller graph for this function:
|
friend |
We support the Extended Supported Rates Information Element through the ExtendedSupportedRatesIE object which is declared above.
We allow this class to be a friend so that it can access our private data detailing the rates, and create an instance as extended.
Definition at line 197 of file supported-rates.h.
| ExtendedSupportedRatesIE ns3::SupportedRates::extended |
extended supported rates info element
Definition at line 198 of file supported-rates.h.
Referenced by ns3::dot11s::PeerLinkOpenStart::Deserialize(), ns3::MgtAssocRequestHeader::Deserialize(), ns3::dot11s::PeerLinkConfirmStart::Deserialize(), ns3::MgtReassocRequestHeader::Deserialize(), ns3::MgtAssocResponseHeader::Deserialize(), ns3::MgtProbeRequestHeader::Deserialize(), ns3::MgtProbeResponseHeader::Deserialize(), ns3::dot11s::PeerLinkOpenStart::GetSerializedSize(), ns3::MgtAssocRequestHeader::GetSerializedSize(), ns3::dot11s::PeerLinkConfirmStart::GetSerializedSize(), ns3::MgtReassocRequestHeader::GetSerializedSize(), ns3::MgtAssocResponseHeader::GetSerializedSize(), ns3::MgtProbeRequestHeader::GetSerializedSize(), ns3::MgtProbeResponseHeader::GetSerializedSize(), operator=(), ns3::dot11s::PeerLinkOpenStart::Serialize(), ns3::MgtAssocRequestHeader::Serialize(), ns3::dot11s::PeerLinkConfirmStart::Serialize(), ns3::MgtReassocRequestHeader::Serialize(), ns3::MgtAssocResponseHeader::Serialize(), ns3::MgtProbeRequestHeader::Serialize(), ns3::MgtProbeResponseHeader::Serialize(), and SupportedRates().
|
private |
Number of supported rates.
Definition at line 202 of file supported-rates.h.
Referenced by AddBssMembershipSelectorRate(), AddSupportedRate(), ns3::ExtendedSupportedRatesIE::DeserializeInformationField(), DeserializeInformationField(), ns3::ExtendedSupportedRatesIE::GetInformationFieldSize(), GetInformationFieldSize(), GetNRates(), ns3::ExtendedSupportedRatesIE::GetSerializedSize(), IsBasicRate(), IsSupportedRate(), operator=(), ns3::ExtendedSupportedRatesIE::Serialize(), ns3::ExtendedSupportedRatesIE::SerializeInformationField(), SerializeInformationField(), SetBasicRate(), and SupportedRates().
|
private |
List of supported bit rates (divided by 500000)
Definition at line 203 of file supported-rates.h.
Referenced by AddBssMembershipSelectorRate(), AddSupportedRate(), ns3::ExtendedSupportedRatesIE::DeserializeInformationField(), DeserializeInformationField(), GetRate(), IsBasicRate(), IsSupportedRate(), operator=(), ns3::ExtendedSupportedRatesIE::SerializeInformationField(), SerializeInformationField(), SetBasicRate(), and SupportedRates().
|
static |
This defines the maximum number of supported rates that a STA is allowed to have.
Currently this number is set for IEEE 802.11b/g and SISO IEEE 802.11n stations which need 2 rates each from Clauses 15 and 18, and then 8 from Clause 19.
Definition at line 124 of file supported-rates.h.
Referenced by AddSupportedRate(), ns3::ExtendedSupportedRatesIE::DeserializeInformationField(), operator=(), and SupportedRates().