Test end-to-end flow when RLC UM is being used. More...
#include "lte-test-rlc-um-e2e.h"
Inheritance diagram for LteRlcUmE2eTestCase:
Collaboration diagram for LteRlcUmE2eTestCase:Public Member Functions | |
| LteRlcUmE2eTestCase (std::string name, uint32_t seed, double losses) | |
| Constructor. More... | |
| LteRlcUmE2eTestCase () | |
| virtual | ~LteRlcUmE2eTestCase () |
Public Member Functions inherited from ns3::TestCase | |
| virtual | ~TestCase () |
| Destructor. More... | |
| std::string | GetName (void) const |
Private Member Functions | |
| void | DlDropEvent (Ptr< const Packet > p) |
| DL drop event. More... | |
| virtual void | DoRun (void) |
| Implementation to actually run this TestCase. More... | |
| void | UlDropEvent (Ptr< const Packet > p) |
| UL drop event. More... | |
Private Attributes | |
| uint32_t | m_dlDrops |
| number of Dl drops More... | |
| double | m_losses |
| error rate More... | |
| uint32_t | m_seed |
| random number seed More... | |
| uint32_t | m_ulDrops |
| number of UL drops More... | |
Additional Inherited Members | |
Public Types inherited from ns3::TestCase | |
| enum | TestDuration { QUICK = 1, EXTENSIVE = 2, TAKES_FOREVER = 3 } |
| How long the test takes to execute. More... | |
Protected Member Functions inherited from ns3::TestCase | |
| TestCase (std::string name) | |
| Constructor. More... | |
| void | AddTestCase (TestCase *testCase, TestDuration duration=QUICK) |
| Add an individual child TestCase to this test suite. More... | |
| TestCase * | GetParent () const |
| Get the parent of this TestCsse. More... | |
| bool | IsStatusFailure (void) const |
| Check if any tests failed. More... | |
| bool | IsStatusSuccess (void) const |
| Check if all tests passed. More... | |
| void | SetDataDir (std::string directory) |
| Set the data directory where reference trace files can be found. More... | |
| void | ReportTestFailure (std::string cond, std::string actual, std::string limit, std::string message, std::string file, int32_t line) |
| Log the failure of this TestCase. More... | |
| bool | MustAssertOnFailure (void) const |
| Check if this run should assert on failure. More... | |
| bool | MustContinueOnFailure (void) const |
| Check if this run should continue on failure. More... | |
| std::string | CreateDataDirFilename (std::string filename) |
| Construct the full path to a file in the data directory. More... | |
| std::string | CreateTempDirFilename (std::string filename) |
| Construct the full path to a file in a temporary directory. More... | |
Test end-to-end flow when RLC UM is being used.
Definition at line 49 of file lte-test-rlc-um-e2e.h.
| LteRlcUmE2eTestCase::LteRlcUmE2eTestCase | ( | std::string | name, |
| uint32_t | seed, | ||
| double | losses | ||
| ) |
| LteRlcUmE2eTestCase::LteRlcUmE2eTestCase | ( | ) |
|
virtual |
Definition at line 98 of file lte-test-rlc-um-e2e.cc.
DL drop event.
| p | the packet |
Definition at line 104 of file lte-test-rlc-um-e2e.cc.
References m_dlDrops.
Referenced by DoRun().
Here is the caller graph for this function:
|
privatevirtual |
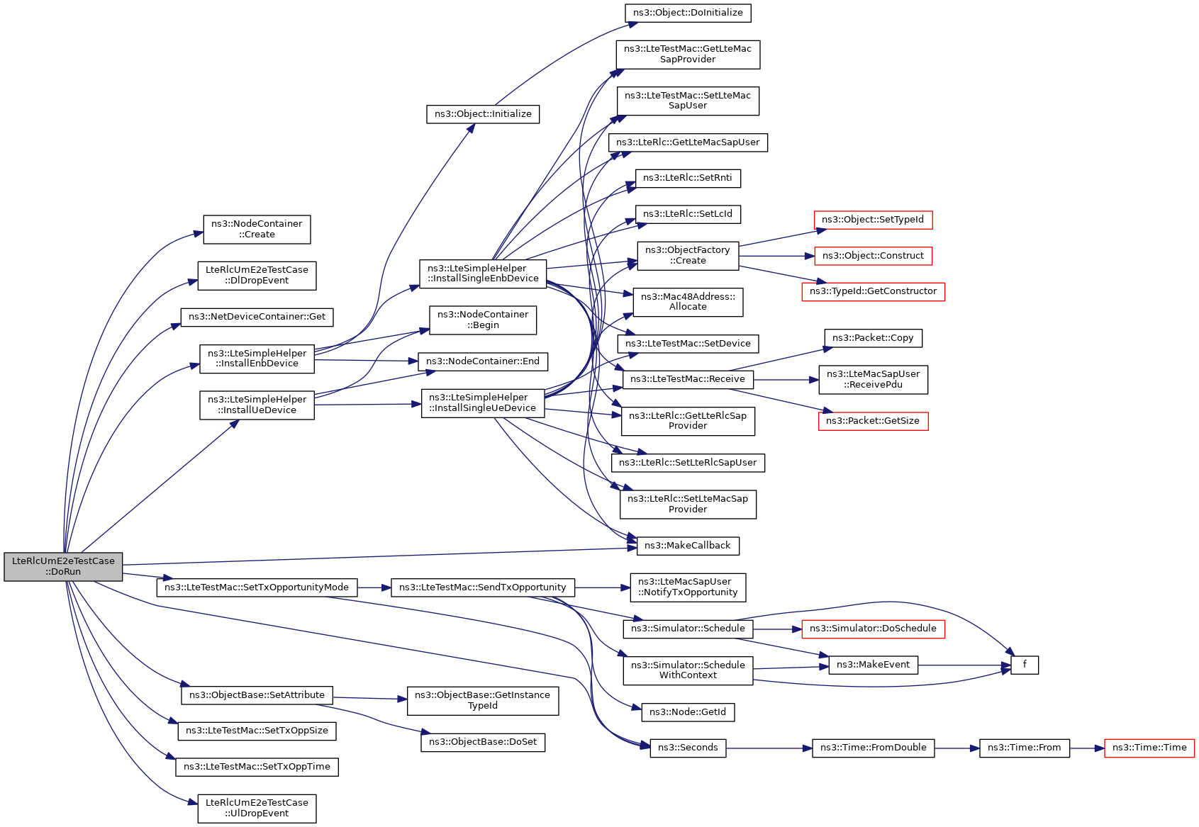
Implementation to actually run this TestCase.
Subclasses should override this method to conduct their tests.
Implements ns3::TestCase.
Definition at line 118 of file lte-test-rlc-um-e2e.cc.
References ns3::NodeContainer::Create(), DlDropEvent(), ns3::NetDeviceContainer::Get(), ns3::LteSimpleHelper::InstallEnbDevice(), ns3::LteSimpleHelper::InstallUeDevice(), m_dlDrops, ns3::LteSimpleHelper::m_enbMac, ns3::LteSimpleHelper::m_enbRrc, m_losses, m_seed, ns3::LteSimpleHelper::m_ueMac, ns3::LteSimpleHelper::m_ueRrc, m_ulDrops, ns3::MakeCallback(), NS_LOG_INFO, NS_TEST_ASSERT_MSG_EQ, ns3::Seconds(), ns3::ObjectBase::SetAttribute(), ns3::LteTestMac::SetTxOpportunityMode(), ns3::LteTestMac::SetTxOppSize(), ns3::LteTestMac::SetTxOppTime(), and UlDropEvent().
Here is the call graph for this function:UL drop event.
| p | the packet |
Definition at line 111 of file lte-test-rlc-um-e2e.cc.
References m_ulDrops.
Referenced by DoRun().
Here is the caller graph for this function:
|
private |
number of Dl drops
Definition at line 77 of file lte-test-rlc-um-e2e.h.
Referenced by DlDropEvent(), DoRun(), and LteRlcUmE2eTestCase().
|
private |
error rate
Definition at line 81 of file lte-test-rlc-um-e2e.h.
Referenced by DoRun(), and LteRlcUmE2eTestCase().
|
private |
random number seed
Definition at line 80 of file lte-test-rlc-um-e2e.h.
Referenced by DoRun(), and LteRlcUmE2eTestCase().
|
private |
number of UL drops
Definition at line 78 of file lte-test-rlc-um-e2e.h.
Referenced by DoRun(), LteRlcUmE2eTestCase(), and UlDropEvent().