Implements the IEEE 802.11 MAC header. More...
#include "wifi-mac-header.h"
Inheritance diagram for ns3::WifiMacHeader:
Collaboration diagram for ns3::WifiMacHeader:Public Types | |
| enum | AddressType { ADDR1, ADDR2, ADDR3, ADDR4 } |
| Address types. More... | |
| enum | QosAckPolicy { NORMAL_ACK = 0, NO_ACK = 1, NO_EXPLICIT_ACK = 2, BLOCK_ACK = 3 } |
| Ack policy for QoS frames. More... | |
| typedef void(* | TracedCallback) (const WifiMacHeader &header) |
| TracedCallback signature for WifiMacHeader. More... | |
Public Member Functions | |
| WifiMacHeader () | |
| virtual | ~WifiMacHeader () |
| uint32_t | Deserialize (Buffer::Iterator start) |
| Mac48Address | GetAddr1 (void) const |
| Return the address in the Address 1 field. More... | |
| Mac48Address | GetAddr2 (void) const |
| Return the address in the Address 2 field. More... | |
| Mac48Address | GetAddr3 (void) const |
| Return the address in the Address 3 field. More... | |
| Mac48Address | GetAddr4 (void) const |
| Return the address in the Address 4 field. More... | |
| Time | GetDuration (void) const |
| Return the duration from the Duration/ID field (Time object). More... | |
| uint8_t | GetFragmentNumber (void) const |
| Return the fragment number of the header. More... | |
| TypeId | GetInstanceTypeId (void) const |
| Get the most derived TypeId for this Object. More... | |
| QosAckPolicy | GetQosAckPolicy (void) const |
| Return the QoS Ack policy in the QoS control field. More... | |
| uint8_t | GetQosTid (void) const |
| Return the Traffic ID of a QoS header. More... | |
| uint16_t | GetRawDuration (void) const |
| Return the raw duration from the Duration/ID field. More... | |
| uint16_t | GetSequenceControl (void) const |
| Return the raw Sequence Control field. More... | |
| uint16_t | GetSequenceNumber (void) const |
| Return the sequence number of the header. More... | |
| uint32_t | GetSerializedSize (void) const |
| uint32_t | GetSize (void) const |
| Return the size of the WifiMacHeader in octets. More... | |
| WifiMacType | GetType (void) const |
| Return the type (enum WifiMacType) More... | |
| const char * | GetTypeString (void) const |
| Return a string corresponds to the header type. More... | |
| bool | HasData (void) const |
| Return true if the header type is DATA and is not DATA_NULL. More... | |
| bool | IsAck (void) const |
| Return true if the header is an Ack header. More... | |
| bool | IsAction (void) const |
| Return true if the header is an Action header. More... | |
| bool | IsAssocReq (void) const |
| Return true if the header is an Association Request header. More... | |
| bool | IsAssocResp (void) const |
| Return true if the header is an Association Response header. More... | |
| bool | IsAuthentication (void) const |
| Return true if the header is an Authentication header. More... | |
| bool | IsBeacon (void) const |
| Return true if the header is a Beacon header. More... | |
| bool | IsBlockAck (void) const |
| Return true if the header is a BlockAck header. More... | |
| bool | IsBlockAckReq (void) const |
| Return true if the header is a BlockAckRequest header. More... | |
| bool | IsCfAck (void) const |
| Return true if the header is a CF-Ack header. More... | |
| bool | IsCfEnd (void) const |
| Return true if the header is a CF-End header. More... | |
| bool | IsCfPoll (void) const |
| Return true if the Type/Subtype is one of the possible CF-Poll headers. More... | |
| bool | IsCtl (void) const |
| Return true if the Type is Control. More... | |
| bool | IsCts (void) const |
| Return true if the header is a CTS header. More... | |
| bool | IsData (void) const |
| Return true if the Type is DATA. More... | |
| bool | IsDeauthentication (void) const |
| Return true if the header is a Deauthentication header. More... | |
| bool | IsDisassociation (void) const |
| Return true if the header is a Disassociation header. More... | |
| bool | IsFromDs (void) const |
| bool | IsMgt (void) const |
| Return true if the Type is Management. More... | |
| bool | IsMoreFragments (void) const |
| Return if the More Fragment bit is set. More... | |
| bool | IsMultihopAction (void) const |
| Check if the header is a Multihop action header. More... | |
| bool | IsProbeReq (void) const |
| Return true if the header is a Probe Request header. More... | |
| bool | IsProbeResp (void) const |
| Return true if the header is a Probe Response header. More... | |
| bool | IsQosAck (void) const |
| Return if the QoS Ack policy is Normal Ack. More... | |
| bool | IsQosAmsdu (void) const |
| Check if the A-MSDU present bit is set in the QoS control field. More... | |
| bool | IsQosBlockAck (void) const |
| Return if the QoS Ack policy is Block Ack. More... | |
| bool | IsQosData (void) const |
| Return true if the Type is DATA and Subtype is one of the possible values for QoS Data. More... | |
| bool | IsQosEosp (void) const |
| Return if the end of service period (EOSP) is set. More... | |
| bool | IsQosNoAck (void) const |
| Return if the QoS Ack policy is No Ack. More... | |
| bool | IsReassocReq (void) const |
| Return true if the header is a Reassociation Request header. More... | |
| bool | IsReassocResp (void) const |
| Return true if the header is a Reassociation Response header. More... | |
| bool | IsRetry (void) const |
| Return if the Retry bit is set. More... | |
| bool | IsRts (void) const |
| Return true if the header is a RTS header. More... | |
| bool | IsToDs (void) const |
| void | Print (std::ostream &os) const |
| void | Serialize (Buffer::Iterator start) const |
| void | SetAddr1 (Mac48Address address) |
| Fill the Address 1 field with the given address. More... | |
| void | SetAddr2 (Mac48Address address) |
| Fill the Address 2 field with the given address. More... | |
| void | SetAddr3 (Mac48Address address) |
| Fill the Address 3 field with the given address. More... | |
| void | SetAddr4 (Mac48Address address) |
| Fill the Address 4 field with the given address. More... | |
| void | SetDsFrom (void) |
| Set the From DS bit in the Frame Control field. More... | |
| void | SetDsNotFrom (void) |
| Un-set the From DS bit in the Frame Control field. More... | |
| void | SetDsNotTo (void) |
| Un-set the To DS bit in the Frame Control field. More... | |
| void | SetDsTo (void) |
| Set the To DS bit in the Frame Control field. More... | |
| void | SetDuration (Time duration) |
| Set the Duration/ID field with the given duration (Time object). More... | |
| void | SetFragmentNumber (uint8_t frag) |
| Set the fragment number of the header. More... | |
| void | SetId (uint16_t id) |
| Set the Duration/ID field with the given ID. More... | |
| void | SetMoreFragments (void) |
| Set the More Fragment bit in the Frame Control field. More... | |
| void | SetNoMoreFragments (void) |
| Un-set the More Fragment bit in the Frame Control Field. More... | |
| void | SetNoOrder (void) |
| Unset order bit in the frame control field. More... | |
| void | SetNoRetry (void) |
| Un-set the Retry bit in the Frame Control field. More... | |
| void | SetOrder (void) |
| Set order bit in the frame control field. More... | |
| void | SetQosAckPolicy (QosAckPolicy policy) |
| Set the QoS Ack policy in the QoS control field. More... | |
| void | SetQosAmsdu (void) |
| Set that A-MSDU is present. More... | |
| void | SetQosEosp () |
| Set the end of service period (EOSP) bit in the QoS control field. More... | |
| void | SetQosMeshControlPresent () |
| Set the Mesh Control Present flag for the QoS header. More... | |
| void | SetQosNoAmsdu (void) |
| Set that A-MSDU is not present. More... | |
| void | SetQosNoEosp () |
| Un-set the end of service period (EOSP) bit in the QoS control field. More... | |
| void | SetQosNoMeshControlPresent () |
| Clear the Mesh Control Present flag for the QoS header. More... | |
| void | SetQosTid (uint8_t tid) |
| Set the TID for the QoS header. More... | |
| void | SetQosTxopLimit (uint8_t txop) |
| Set TXOP limit in the QoS control field. More... | |
| void | SetRawDuration (uint16_t duration) |
| Set the Duration/ID field with the given raw uint16_t value. More... | |
| void | SetRetry (void) |
| Set the Retry bit in the Frame Control field. More... | |
| void | SetSequenceNumber (uint16_t seq) |
| Set the sequence number of the header. More... | |
| void | SetType (WifiMacType type, bool resetToDsFromDs=true) |
| Set Type/Subtype values with the correct values depending on the given type. More... | |
Public Member Functions inherited from ns3::Header | |
| virtual | ~Header () |
| virtual uint32_t | Deserialize (Buffer::Iterator start, Buffer::Iterator end) |
| Deserialize the object from a buffer iterator. More... | |
| virtual uint32_t | Deserialize (Buffer::Iterator start)=0 |
| Deserialize the object from a buffer iterator. More... | |
Public Member Functions inherited from ns3::Chunk | |
| virtual uint32_t | Deserialize (Buffer::Iterator start, Buffer::Iterator end) |
| Deserialize the object from a buffer iterator. More... | |
Public Member Functions inherited from ns3::ObjectBase | |
| virtual | ~ObjectBase () |
| Virtual destructor. More... | |
| void | GetAttribute (std::string name, AttributeValue &value) const |
| Get the value of an attribute, raising fatal errors if unsuccessful. More... | |
| bool | GetAttributeFailSafe (std::string name, AttributeValue &value) const |
| Get the value of an attribute without raising erros. More... | |
| void | SetAttribute (std::string name, const AttributeValue &value) |
| Set a single attribute, raising fatal errors if unsuccessful. More... | |
| bool | SetAttributeFailSafe (std::string name, const AttributeValue &value) |
| Set a single attribute without raising errors. More... | |
| bool | TraceConnect (std::string name, std::string context, const CallbackBase &cb) |
| Connect a TraceSource to a Callback with a context. More... | |
| bool | TraceConnectWithoutContext (std::string name, const CallbackBase &cb) |
| Connect a TraceSource to a Callback without a context. More... | |
| bool | TraceDisconnect (std::string name, std::string context, const CallbackBase &cb) |
| Disconnect from a TraceSource a Callback previously connected with a context. More... | |
| bool | TraceDisconnectWithoutContext (std::string name, const CallbackBase &cb) |
| Disconnect from a TraceSource a Callback previously connected without a context. More... | |
Static Public Member Functions | |
| static TypeId | GetTypeId (void) |
| Get the type ID. More... | |
Static Public Member Functions inherited from ns3::Header | |
| static TypeId | GetTypeId (void) |
| Get the type ID. More... | |
Static Public Member Functions inherited from ns3::Chunk | |
| static TypeId | GetTypeId (void) |
| Get the type ID. More... | |
Static Public Member Functions inherited from ns3::ObjectBase | |
| static TypeId | GetTypeId (void) |
| Get the type ID. More... | |
Private Member Functions | |
| uint16_t | GetFrameControl (void) const |
| Return the raw Frame Control field. More... | |
| uint16_t | GetQosControl (void) const |
| Return the raw QoS Control field. More... | |
| void | PrintFrameControl (std::ostream &os) const |
| Print the Frame Control field to the output stream. More... | |
| void | SetFrameControl (uint16_t control) |
| Set the Frame Control field with the given raw value. More... | |
| void | SetQosControl (uint16_t qos) |
| Set the QoS Control field with the given raw value. More... | |
| void | SetSequenceControl (uint16_t seq) |
| Set the Sequence Control field with the given raw value. More... | |
Private Attributes | |
| Mac48Address | m_addr1 |
| address 1 More... | |
| Mac48Address | m_addr2 |
| address 2 More... | |
| Mac48Address | m_addr3 |
| address 3 More... | |
| Mac48Address | m_addr4 |
| address 4 More... | |
| uint8_t | m_amsduPresent |
| A-MSDU present. More... | |
| uint8_t | m_ctrlFromDs |
| control from DS More... | |
| uint8_t | m_ctrlMoreData |
| control more data More... | |
| uint8_t | m_ctrlMoreFrag |
| control more fragments More... | |
| uint8_t | m_ctrlOrder |
| control order (set to 1 for QoS Data and Management frames to signify that HT/VHT/HE control field is present, knowing that the latter are not implemented yet) More... | |
| uint8_t | m_ctrlRetry |
| control retry More... | |
| uint8_t | m_ctrlSubtype |
| control subtype More... | |
| uint8_t | m_ctrlToDs |
| control to DS More... | |
| uint8_t | m_ctrlType |
| control type More... | |
| uint8_t | m_ctrlWep |
| control WEP More... | |
| uint16_t | m_duration |
| duration More... | |
| uint8_t | m_qosAckPolicy |
| QoS Ack policy. More... | |
| uint8_t | m_qosEosp |
| QoS EOSP. More... | |
| uint8_t | m_qosStuff |
| QoS stuff. More... | |
| uint8_t | m_qosTid |
| QoS TID. More... | |
| uint8_t | m_seqFrag |
| sequence fragment More... | |
| uint16_t | m_seqSeq |
| sequence sequence More... | |
Additional Inherited Members | |
Protected Member Functions inherited from ns3::ObjectBase | |
| void | ConstructSelf (const AttributeConstructionList &attributes) |
| Complete construction of ObjectBase; invoked by derived classes. More... | |
| virtual void | NotifyConstructionCompleted (void) |
| Notifier called once the ObjectBase is fully constructed. More... | |
Related Functions inherited from ns3::ObjectBase | |
| static TypeId | GetObjectIid (void) |
| Ensure the TypeId for ObjectBase gets fully configured to anchor the inheritance tree properly. More... | |
Implements the IEEE 802.11 MAC header.
Introspection did not find any typical Config paths.
No Attributes are defined for this type.
No TraceSources are defined for this type.
Size of this type is 56 bytes (on a 64-bit architecture).
Definition at line 83 of file wifi-mac-header.h.
| typedef void(* ns3::WifiMacHeader::TracedCallback) (const WifiMacHeader &header) |
TracedCallback signature for WifiMacHeader.
| [in] | header | The header |
Definition at line 566 of file wifi-mac-header.h.
Ack policy for QoS frames.
| Enumerator | |
|---|---|
| NORMAL_ACK | |
| NO_ACK | |
| NO_EXPLICIT_ACK | |
| BLOCK_ACK | |
Definition at line 89 of file wifi-mac-header.h.
| ns3::WifiMacHeader::WifiMacHeader | ( | ) |
Definition at line 53 of file wifi-mac-header.cc.
|
virtual |
Definition at line 61 of file wifi-mac-header.cc.
|
virtual |
| start | an iterator which points to where the header should read from. |
This method is used by Packet::RemoveHeader to re-create a header from the byte buffer of a packet. The data read is expected to match bit-for-bit the representation of this header in real networks.
Note that data is not actually removed from the buffer to which the iterator points. Both Packet::RemoveHeader() and Packet::PeekHeader() call Deserialize(), but only the RemoveHeader() has additional statements to remove the header bytes from the underlying buffer and associated metadata.
Implements ns3::Header.
Definition at line 1167 of file wifi-mac-header.cc.
References ns3::Buffer::Iterator::GetDistanceFrom(), m_addr1, m_addr2, m_addr3, m_addr4, m_ctrlFromDs, m_ctrlSubtype, m_ctrlToDs, m_ctrlType, m_duration, ns3::ReadFrom(), ns3::Buffer::Iterator::ReadLsbtohU16(), SetFrameControl(), SetQosControl(), SetSequenceControl(), visualizer.core::start(), ns3::SUBTYPE_CTL_ACK, ns3::SUBTYPE_CTL_BACKREQ, ns3::SUBTYPE_CTL_BACKRESP, ns3::SUBTYPE_CTL_CTS, ns3::SUBTYPE_CTL_END, ns3::SUBTYPE_CTL_END_ACK, ns3::SUBTYPE_CTL_RTS, ns3::TYPE_CTL, ns3::TYPE_DATA, and ns3::TYPE_MGT.
Here is the call graph for this function:| Mac48Address ns3::WifiMacHeader::GetAddr1 | ( | void | ) | const |
Return the address in the Address 1 field.
Definition at line 395 of file wifi-mac-header.cc.
References m_addr1.
Referenced by ns3::WifiMacQueueItem::Aggregate(), ns3::MeshWifiInterfaceMac::ForwardDown(), ns3::WifiRemoteStationManager::GetDataTxVector(), ns3::WifiMacQueueItem::GetDestinationAddress(), ns3::QosTxop::GetFragmentOffset(), ns3::Txop::GetFragmentOffset(), ns3::QosTxop::GetFragmentSize(), ns3::Txop::GetFragmentSize(), ns3::QosTxop::GetNextFragmentSize(), ns3::Txop::GetNextFragmentSize(), ns3::MacTxMiddle::GetNextSequenceNumberFor(), ns3::QosTxop::GotAck(), ns3::QosTxop::GotAddBaResponse(), ns3::QosTxop::IsLastFragment(), ns3::Txop::IsLastFragment(), ns3::QosTxop::IsTxopFragmentation(), ns3::QosTxop::MapDestAddressForAggregation(), ns3::QosTxop::MissedAck(), ns3::Txop::MissedAck(), ns3::QosTxop::MissedBlockAck(), ns3::Txop::MissedCfPollResponse(), ns3::Txop::MissedCts(), ns3::QosTxop::NeedBarRetransmission(), ns3::Txop::NeedDataRetransmission(), ns3::QosTxop::NeedFragmentation(), ns3::Txop::NeedFragmentation(), ns3::WifiRemoteStationManager::NeedRts(), ns3::Txop::NeedRtsRetransmission(), ns3::QosTxop::NotifyAccessGranted(), ns3::Txop::NotifyAccessGranted(), ns3::QosTxop::NotifyInternalCollision(), ns3::QosTxop::NotifyMissedCts(), ns3::MacLow::NotifyNav(), ns3::MacTxMiddle::PeekNextSequenceNumberFor(), NodeStatistics::PhyCallback(), ns3::WifiMacQueueItem::Print(), ns3::aodv::Neighbors::ProcessTxError(), ns3::dsr::DsrRouteCache::ProcessTxError(), ns3::AdhocWifiMac::Receive(), ns3::flame::FlameProtocolMac::Receive(), ns3::MacRxMiddle::Receive(), ns3::ApWifiMac::Receive(), ns3::MeshWifiInterfaceMac::Receive(), ns3::OcbWifiMac::Receive(), ns3::StaWifiMac::Receive(), ns3::RegularWifiMac::Receive(), ns3::MacLow::ReceiveOk(), ns3::Txop::SendCfFrame(), ns3::MeshWifiInterfaceMac::SendManagementFrame(), ns3::QosTxop::SetupBlockAckIfNeeded(), ns3::QosTxop::StartNextPacket(), TracePacketReception(), ns3::dot11s::PeerManagementProtocolMac::TxError(), ns3::ApWifiMac::TxFailed(), ns3::ApWifiMac::TxOk(), ns3::dot11s::PeerManagementProtocolMac::TxOk(), and ns3::dot11s::PeerManagementProtocolMac::UpdateOutcomingFrame().
| Mac48Address ns3::WifiMacHeader::GetAddr2 | ( | void | ) | const |
Return the address in the Address 2 field.
Definition at line 401 of file wifi-mac-header.cc.
References m_addr2.
Referenced by ns3::WifiMacQueueItem::Aggregate(), ns3::MacRxMiddle::Lookup(), ns3::QosTxop::MapSrcAddressForAggregation(), ns3::MacLow::NotifyNav(), ns3::AdhocWifiMac::Receive(), ns3::flame::FlameProtocolMac::Receive(), ns3::dot11s::PeerManagementProtocolMac::Receive(), ns3::MacRxMiddle::Receive(), ns3::ApWifiMac::Receive(), ns3::MeshWifiInterfaceMac::Receive(), ns3::OcbWifiMac::Receive(), ns3::StaWifiMac::Receive(), ns3::RegularWifiMac::Receive(), ns3::dot11s::HwmpProtocolMac::ReceiveAction(), ns3::MacLow::ReceiveMpdu(), ns3::MacLow::ReceiveOk(), ns3::MacLow::StoreMpduIfNeeded(), TracePacketReception(), ns3::AnimationInterface::WavePhyRxBeginTrace(), and ns3::AnimationInterface::WifiPhyRxBeginTrace().
Here is the caller graph for this function:| Mac48Address ns3::WifiMacHeader::GetAddr3 | ( | void | ) | const |
Return the address in the Address 3 field.
Definition at line 407 of file wifi-mac-header.cc.
References m_addr3.
Referenced by ns3::QosTxop::MapDestAddressForAggregation(), ns3::QosTxop::MapSrcAddressForAggregation(), ns3::dot11s::PeerManagementProtocolMac::Receive(), ns3::ApWifiMac::Receive(), ns3::MeshWifiInterfaceMac::Receive(), ns3::OcbWifiMac::Receive(), ns3::StaWifiMac::Receive(), ns3::dot11s::HwmpProtocolMac::ReceiveAction(), and ns3::dot11s::HwmpProtocolMac::ReceiveData().
Here is the caller graph for this function:| Mac48Address ns3::WifiMacHeader::GetAddr4 | ( | void | ) | const |
Return the address in the Address 4 field.
Definition at line 413 of file wifi-mac-header.cc.
References m_addr4.
Referenced by ns3::MeshWifiInterfaceMac::Receive(), and ns3::dot11s::HwmpProtocolMac::ReceiveData().
Here is the caller graph for this function:| Time ns3::WifiMacHeader::GetDuration | ( | void | ) | const |
Return the duration from the Duration/ID field (Time object).
Definition at line 728 of file wifi-mac-header.cc.
References m_duration, and ns3::MicroSeconds().
Referenced by ns3::MacLow::NotifyNav(), and ns3::MacLow::ReceiveOk().
Here is the call graph for this function:
Here is the caller graph for this function:| uint8_t ns3::WifiMacHeader::GetFragmentNumber | ( | void | ) | const |
Return the fragment number of the header.
Definition at line 746 of file wifi-mac-header.cc.
References m_seqFrag.
Referenced by ns3::MacRxMiddle::HandleFragments(), ns3::MacRxMiddle::Receive(), and ns3::BlockAckCache::UpdateWithMpdu().
Here is the caller graph for this function:
|
private |
Return the raw Frame Control field.
Definition at line 832 of file wifi-mac-header.cc.
References m_ctrlFromDs, m_ctrlMoreData, m_ctrlMoreFrag, m_ctrlOrder, m_ctrlRetry, m_ctrlSubtype, m_ctrlToDs, m_ctrlType, and m_ctrlWep.
Referenced by Serialize().
Here is the caller graph for this function:
|
virtual |
Get the most derived TypeId for this Object.
This method is typically implemented by ns3::Object::GetInstanceTypeId but some classes which derive from ns3::ObjectBase directly have to implement it themselves.
Implements ns3::ObjectBase.
Definition at line 1000 of file wifi-mac-header.cc.
References GetTypeId().
Here is the call graph for this function:| WifiMacHeader::QosAckPolicy ns3::WifiMacHeader::GetQosAckPolicy | ( | void | ) | const |
Return the QoS Ack policy in the QoS control field.
Definition at line 792 of file wifi-mac-header.cc.
References BLOCK_ACK, IsQosData(), m_qosAckPolicy, NO_ACK, NO_EXPLICIT_ACK, NORMAL_ACK, NS_ABORT_MSG, and NS_ASSERT.
Here is the call graph for this function:
|
private |
Return the raw QoS Control field.
Definition at line 848 of file wifi-mac-header.cc.
References m_amsduPresent, m_qosAckPolicy, m_qosEosp, m_qosStuff, and m_qosTid.
Referenced by Serialize().
Here is the caller graph for this function:| uint8_t ns3::WifiMacHeader::GetQosTid | ( | void | ) | const |
Return the Traffic ID of a QoS header.
Definition at line 825 of file wifi-mac-header.cc.
References IsQosData(), m_qosTid, and NS_ASSERT.
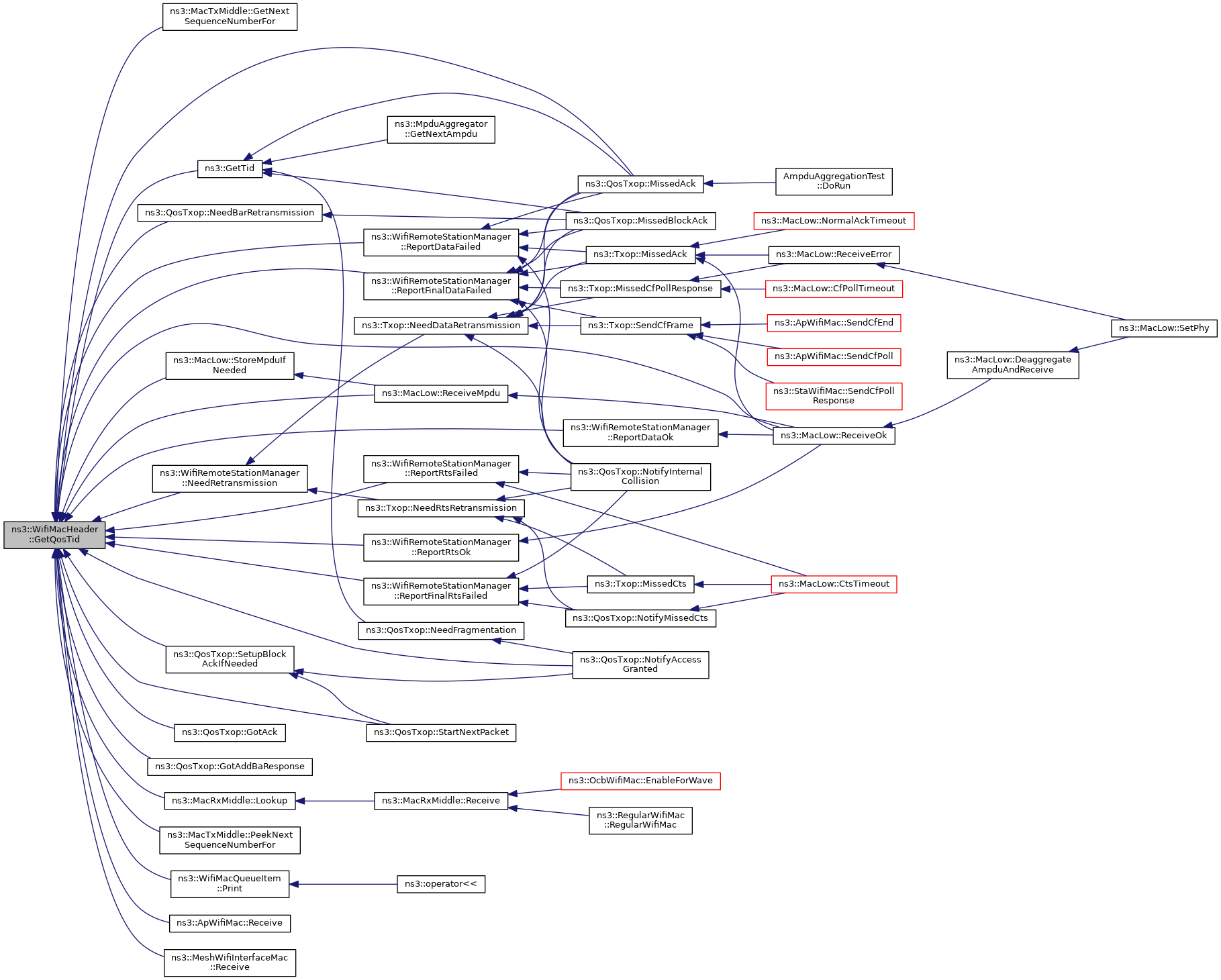
Referenced by ns3::MacTxMiddle::GetNextSequenceNumberFor(), ns3::GetTid(), ns3::QosTxop::GotAck(), ns3::QosTxop::GotAddBaResponse(), ns3::MacRxMiddle::Lookup(), ns3::QosTxop::MissedAck(), ns3::QosTxop::NeedBarRetransmission(), ns3::WifiRemoteStationManager::NeedRetransmission(), ns3::QosTxop::NotifyAccessGranted(), ns3::MacTxMiddle::PeekNextSequenceNumberFor(), ns3::WifiMacQueueItem::Print(), ns3::ApWifiMac::Receive(), ns3::MeshWifiInterfaceMac::Receive(), ns3::MacLow::ReceiveMpdu(), ns3::MacLow::ReceiveOk(), ns3::WifiRemoteStationManager::ReportDataFailed(), ns3::WifiRemoteStationManager::ReportDataOk(), ns3::WifiRemoteStationManager::ReportFinalDataFailed(), ns3::WifiRemoteStationManager::ReportFinalRtsFailed(), ns3::WifiRemoteStationManager::ReportRtsFailed(), ns3::WifiRemoteStationManager::ReportRtsOk(), ns3::QosTxop::SetupBlockAckIfNeeded(), ns3::QosTxop::StartNextPacket(), and ns3::MacLow::StoreMpduIfNeeded().
Here is the call graph for this function:
Here is the caller graph for this function:| uint16_t ns3::WifiMacHeader::GetRawDuration | ( | void | ) | const |
Return the raw duration from the Duration/ID field.
Definition at line 722 of file wifi-mac-header.cc.
References m_duration.
Referenced by ns3::MacLow::NotifyNav().
Here is the caller graph for this function:| uint16_t ns3::WifiMacHeader::GetSequenceControl | ( | void | ) | const |
Return the raw Sequence Control field.
Definition at line 734 of file wifi-mac-header.cc.
References m_seqFrag, and m_seqSeq.
Referenced by ns3::MacRxMiddle::HandleFragments(), ns3::MacRxMiddle::IsDuplicate(), ns3::Txop::NotifyAccessGranted(), ns3::MacRxMiddle::Receive(), Serialize(), and ns3::MacLow::StoreMpduIfNeeded().
Here is the caller graph for this function:| uint16_t ns3::WifiMacHeader::GetSequenceNumber | ( | void | ) | const |
Return the sequence number of the header.
Definition at line 740 of file wifi-mac-header.cc.
References m_seqSeq.
Referenced by AmpduAggregationTest::DoRun(), ns3::MacRxMiddle::HandleFragments(), ns3::WifiMacQueueItem::Print(), ns3::MacRxMiddle::Receive(), ns3::MacLow::ReceiveMpdu(), and ns3::BlockAckCache::UpdateWithMpdu().
Here is the caller graph for this function:
|
virtual |
This method is used by Packet::AddHeader to store a header into the byte buffer of a packet. This method should return the number of bytes which are needed to store the full header data by Serialize.
Implements ns3::Header.
Definition at line 1108 of file wifi-mac-header.cc.
References GetSize().
Referenced by ns3::MacLow::CanTransmitNextCfFrame(), ns3::WifiMacQueueItem::GetSize(), ns3::MacLow::NotifyNav(), InterferenceExperiment::SendA(), InterferenceExperiment::SendB(), and ns3::WifiPsdu::WifiPsdu().
Here is the call graph for this function:
Here is the caller graph for this function:| uint32_t ns3::WifiMacHeader::GetSize | ( | void | ) | const |
Return the size of the WifiMacHeader in octets.
GetSerializedSize calls this function.
Definition at line 889 of file wifi-mac-header.cc.
References m_ctrlFromDs, m_ctrlSubtype, m_ctrlToDs, m_ctrlType, ns3::SUBTYPE_CTL_ACK, ns3::SUBTYPE_CTL_BACKREQ, ns3::SUBTYPE_CTL_BACKRESP, ns3::SUBTYPE_CTL_CTLWRAPPER, ns3::SUBTYPE_CTL_CTS, ns3::SUBTYPE_CTL_END, ns3::SUBTYPE_CTL_END_ACK, ns3::SUBTYPE_CTL_RTS, ns3::TYPE_CTL, ns3::TYPE_DATA, and ns3::TYPE_MGT.
Referenced by ns3::GetAckSize(), ns3::GetBlockAckRequestSize(), ns3::GetBlockAckSize(), ns3::MacLow::GetCfEndSize(), ns3::GetCtsSize(), ns3::WifiRemoteStationManager::GetFragmentOffset(), ns3::WifiRemoteStationManager::GetFragmentSize(), ns3::WifiRemoteStationManager::GetNFragments(), ns3::GetRtsSize(), GetSerializedSize(), ns3::GetSize(), ns3::MacRxMiddle::HandleFragments(), ns3::WifiRemoteStationManager::NeedFragmentation(), ns3::WifiRemoteStationManager::NeedRetransmission(), ns3::Txop::NotifyAccessGranted(), ns3::WifiRemoteStationManager::ReportDataFailed(), ns3::WifiRemoteStationManager::ReportDataOk(), and ns3::WifiRemoteStationManager::ReportFinalDataFailed().
Here is the caller graph for this function:| WifiMacType ns3::WifiMacHeader::GetType | ( | void | ) | const |
Return the type (enum WifiMacType)
Definition at line 419 of file wifi-mac-header.cc.
References m_ctrlSubtype, m_ctrlType, NS_ASSERT, ns3::SUBTYPE_CTL_ACK, ns3::SUBTYPE_CTL_BACKREQ, ns3::SUBTYPE_CTL_BACKRESP, ns3::SUBTYPE_CTL_CTS, ns3::SUBTYPE_CTL_END, ns3::SUBTYPE_CTL_END_ACK, ns3::SUBTYPE_CTL_RTS, ns3::TYPE_CTL, ns3::TYPE_DATA, ns3::TYPE_MGT, ns3::WIFI_MAC_CTL_ACK, ns3::WIFI_MAC_CTL_BACKREQ, ns3::WIFI_MAC_CTL_BACKRESP, ns3::WIFI_MAC_CTL_CTS, ns3::WIFI_MAC_CTL_END, ns3::WIFI_MAC_CTL_END_ACK, ns3::WIFI_MAC_CTL_RTS, ns3::WIFI_MAC_DATA, ns3::WIFI_MAC_DATA_CFACK, ns3::WIFI_MAC_DATA_CFACK_CFPOLL, ns3::WIFI_MAC_DATA_CFPOLL, ns3::WIFI_MAC_DATA_NULL, ns3::WIFI_MAC_DATA_NULL_CFACK, ns3::WIFI_MAC_DATA_NULL_CFACK_CFPOLL, ns3::WIFI_MAC_DATA_NULL_CFPOLL, ns3::WIFI_MAC_MGT_ACTION, ns3::WIFI_MAC_MGT_ACTION_NO_ACK, ns3::WIFI_MAC_MGT_ASSOCIATION_REQUEST, ns3::WIFI_MAC_MGT_ASSOCIATION_RESPONSE, ns3::WIFI_MAC_MGT_AUTHENTICATION, ns3::WIFI_MAC_MGT_BEACON, ns3::WIFI_MAC_MGT_DEAUTHENTICATION, ns3::WIFI_MAC_MGT_DISASSOCIATION, ns3::WIFI_MAC_MGT_MULTIHOP_ACTION, ns3::WIFI_MAC_MGT_PROBE_REQUEST, ns3::WIFI_MAC_MGT_PROBE_RESPONSE, ns3::WIFI_MAC_MGT_REASSOCIATION_REQUEST, ns3::WIFI_MAC_MGT_REASSOCIATION_RESPONSE, ns3::WIFI_MAC_QOSDATA, ns3::WIFI_MAC_QOSDATA_CFACK, ns3::WIFI_MAC_QOSDATA_CFACK_CFPOLL, ns3::WIFI_MAC_QOSDATA_CFPOLL, ns3::WIFI_MAC_QOSDATA_NULL, ns3::WIFI_MAC_QOSDATA_NULL_CFACK_CFPOLL, and ns3::WIFI_MAC_QOSDATA_NULL_CFPOLL.
Referenced by GetTypeString(), HasData(), IsAck(), IsAction(), IsAssocReq(), IsAssocResp(), IsAuthentication(), IsBeacon(), IsBlockAck(), IsBlockAckReq(), IsCfAck(), IsCfEnd(), IsCfPoll(), IsCts(), IsDeauthentication(), IsDisassociation(), IsMultihopAction(), IsProbeReq(), IsProbeResp(), IsReassocReq(), IsReassocResp(), IsRts(), NodeStatistics::PhyCallback(), Print(), and ns3::RegularWifiMac::Receive().
Here is the caller graph for this function:
|
static |
Get the type ID.
Definition at line 989 of file wifi-mac-header.cc.
References ns3::TypeId::SetParent().
Referenced by GetInstanceTypeId().
Here is the call graph for this function:
Here is the caller graph for this function:| const char * ns3::WifiMacHeader::GetTypeString | ( | void | ) | const |
Return a string corresponds to the header type.
Definition at line 932 of file wifi-mac-header.cc.
References ns3::DATA, FOO, and GetType().
Referenced by Print(), and ns3::MacLow::ReceiveOk().
Here is the call graph for this function:
Here is the caller graph for this function:| bool ns3::WifiMacHeader::HasData | ( | void | ) | const |
Return true if the header type is DATA and is not DATA_NULL.
Definition at line 601 of file wifi-mac-header.cc.
References GetType(), ns3::WIFI_MAC_DATA, ns3::WIFI_MAC_DATA_CFACK, ns3::WIFI_MAC_DATA_CFACK_CFPOLL, ns3::WIFI_MAC_DATA_CFPOLL, ns3::WIFI_MAC_QOSDATA, ns3::WIFI_MAC_QOSDATA_CFACK, ns3::WIFI_MAC_QOSDATA_CFACK_CFPOLL, and ns3::WIFI_MAC_QOSDATA_CFPOLL.
Referenced by ns3::ApWifiMac::Receive(), ns3::StaWifiMac::Receive(), ns3::MacLow::ReceiveOk(), and TxCallback().
Here is the call graph for this function:
Here is the caller graph for this function:| bool ns3::WifiMacHeader::IsAck | ( | void | ) | const |
Return true if the header is an Ack header.
Definition at line 632 of file wifi-mac-header.cc.
References GetType(), and ns3::WIFI_MAC_CTL_ACK.
Referenced by ns3::MacLow::ReceiveOk().
Here is the call graph for this function:
Here is the caller graph for this function:| bool ns3::WifiMacHeader::IsAction | ( | void | ) | const |
Return true if the header is an Action header.
Definition at line 698 of file wifi-mac-header.cc.
References GetType(), and ns3::WIFI_MAC_MGT_ACTION.
Referenced by ns3::GetTid(), ns3::QosTxop::GotAck(), ns3::QosTxop::MissedAck(), ns3::QosTxop::MissedBlockAck(), ns3::dot11s::HwmpProtocolMac::Receive(), ns3::dot11s::PeerManagementProtocolMac::Receive(), ns3::OcbWifiMac::Receive(), ns3::RegularWifiMac::Receive(), Bug2470TestCase::RxErrorCallback(), and ns3::dot11s::PeerManagementProtocolMac::UpdateOutcomingFrame().
Here is the call graph for this function:
Here is the caller graph for this function:| bool ns3::WifiMacHeader::IsAssocReq | ( | void | ) | const |
Return true if the header is an Association Request header.
Definition at line 638 of file wifi-mac-header.cc.
References GetType(), and ns3::WIFI_MAC_MGT_ASSOCIATION_REQUEST.
Referenced by ns3::ApWifiMac::Receive(), and ns3::StaWifiMac::Receive().
Here is the call graph for this function:
Here is the caller graph for this function:| bool ns3::WifiMacHeader::IsAssocResp | ( | void | ) | const |
Return true if the header is an Association Response header.
Definition at line 644 of file wifi-mac-header.cc.
References GetType(), and ns3::WIFI_MAC_MGT_ASSOCIATION_RESPONSE.
Referenced by ns3::StaWifiMac::Receive(), ns3::ApWifiMac::TxFailed(), and ns3::ApWifiMac::TxOk().
Here is the call graph for this function:
Here is the caller graph for this function:| bool ns3::WifiMacHeader::IsAuthentication | ( | void | ) | const |
Return true if the header is an Authentication header.
Definition at line 686 of file wifi-mac-header.cc.
References GetType(), and ns3::WIFI_MAC_MGT_AUTHENTICATION.
Here is the call graph for this function:| bool ns3::WifiMacHeader::IsBeacon | ( | void | ) | const |
Return true if the header is a Beacon header.
Definition at line 674 of file wifi-mac-header.cc.
References GetType(), and ns3::WIFI_MAC_MGT_BEACON.
Referenced by ns3::dot11s::PeerManagementProtocolMac::Receive(), ns3::MeshWifiInterfaceMac::Receive(), ns3::StaWifiMac::Receive(), ns3::MacLow::ReceiveOk(), Bug2831TestCase::RxCallback(), TxCallback(), and ns3::ApWifiMac::TxOk().
Here is the call graph for this function:
Here is the caller graph for this function:| bool ns3::WifiMacHeader::IsBlockAck | ( | void | ) | const |
Return true if the header is a BlockAck header.
Definition at line 716 of file wifi-mac-header.cc.
References GetType(), and ns3::WIFI_MAC_CTL_BACKRESP.
Referenced by ns3::GetTid(), ns3::QosTxop::NeedBarRetransmission(), BlockAckAggregationDisabledTest::Receive(), and ns3::MacLow::ReceiveOk().
Here is the call graph for this function:
Here is the caller graph for this function:| bool ns3::WifiMacHeader::IsBlockAckReq | ( | void | ) | const |
Return true if the header is a BlockAckRequest header.
Definition at line 710 of file wifi-mac-header.cc.
References GetType(), and ns3::WIFI_MAC_CTL_BACKREQ.
Referenced by ns3::GetTid(), ns3::QosTxop::MissedBlockAck(), ns3::QosTxop::NeedBarRetransmission(), ns3::MacLow::ReceiveOk(), and BlockAckAggregationDisabledTest::Transmit().
Here is the call graph for this function:
Here is the caller graph for this function:| bool ns3::WifiMacHeader::IsCfAck | ( | void | ) | const |
Return true if the header is a CF-Ack header.
Definition at line 584 of file wifi-mac-header.cc.
References GetType(), ns3::WIFI_MAC_CTL_END_ACK, ns3::WIFI_MAC_DATA_CFACK, ns3::WIFI_MAC_DATA_CFACK_CFPOLL, ns3::WIFI_MAC_DATA_NULL_CFACK, and ns3::WIFI_MAC_DATA_NULL_CFACK_CFPOLL.
Referenced by ns3::MacLow::ReceiveOk(), and TxCallback().
Here is the call graph for this function:
Here is the caller graph for this function:| bool ns3::WifiMacHeader::IsCfEnd | ( | void | ) | const |
Return true if the header is a CF-End header.
Definition at line 571 of file wifi-mac-header.cc.
References GetType(), ns3::WIFI_MAC_CTL_END, and ns3::WIFI_MAC_CTL_END_ACK.
Referenced by ns3::MacLow::NotifyNav(), ns3::MacLow::ReceiveOk(), and TxCallback().
Here is the call graph for this function:
Here is the caller graph for this function:| bool ns3::WifiMacHeader::IsCfPoll | ( | void | ) | const |
Return true if the Type/Subtype is one of the possible CF-Poll headers.
Definition at line 552 of file wifi-mac-header.cc.
References GetType(), ns3::WIFI_MAC_DATA_CFACK_CFPOLL, ns3::WIFI_MAC_DATA_CFPOLL, ns3::WIFI_MAC_DATA_NULL_CFACK_CFPOLL, ns3::WIFI_MAC_DATA_NULL_CFPOLL, ns3::WIFI_MAC_QOSDATA_CFACK_CFPOLL, ns3::WIFI_MAC_QOSDATA_CFPOLL, ns3::WIFI_MAC_QOSDATA_NULL_CFACK_CFPOLL, and ns3::WIFI_MAC_QOSDATA_NULL_CFPOLL.
Referenced by ns3::StaWifiMac::Receive(), ns3::MacLow::ReceiveOk(), TxCallback(), ns3::ApWifiMac::TxFailed(), and ns3::ApWifiMac::TxOk().
Here is the call graph for this function:
Here is the caller graph for this function:| bool ns3::WifiMacHeader::IsCtl | ( | void | ) | const |
Return true if the Type is Control.
Definition at line 540 of file wifi-mac-header.cc.
References m_ctrlType, and ns3::TYPE_CTL.
Referenced by ns3::AdhocWifiMac::Receive(), ns3::OcbWifiMac::Receive(), ns3::StaWifiMac::Receive(), and ns3::MacLow::ReceiveOk().
Here is the caller graph for this function:| bool ns3::WifiMacHeader::IsCts | ( | void | ) | const |
Return true if the header is a CTS header.
Definition at line 626 of file wifi-mac-header.cc.
References GetType(), and ns3::WIFI_MAC_CTL_CTS.
Referenced by ns3::MacLow::ReceiveOk().
Here is the call graph for this function:
Here is the caller graph for this function:| bool ns3::WifiMacHeader::IsData | ( | void | ) | const |
Return true if the Type is DATA.
The method does not check the Subtype field. (e.g. the header may be Data with QoS)
Definition at line 527 of file wifi-mac-header.cc.
References m_ctrlType, and ns3::TYPE_DATA.
Referenced by ns3::QosTxop::NeedFragmentation(), ns3::QosTxop::NotifyAccessGranted(), OcbWifiMacTestCase::PhyTxTrace(), ns3::AdhocWifiMac::Receive(), ns3::flame::FlameProtocolMac::Receive(), ns3::dot11s::HwmpProtocolMac::Receive(), ns3::MacRxMiddle::Receive(), ns3::ApWifiMac::Receive(), ns3::OcbWifiMac::Receive(), ns3::MeshWifiInterfaceMac::Receive(), ns3::StaWifiMac::Receive(), ns3::dot11s::HwmpProtocolMac::ReceiveData(), ns3::MacLow::ReceiveOk(), Bug2470TestCase::RxCallback(), TxCallback(), ns3::dot11s::HwmpProtocolMac::UpdateOutcomingFrame(), and ns3::flame::FlameProtocolMac::UpdateOutcomingFrame().
Here is the caller graph for this function:| bool ns3::WifiMacHeader::IsDeauthentication | ( | void | ) | const |
Return true if the header is a Deauthentication header.
Definition at line 692 of file wifi-mac-header.cc.
References GetType(), and ns3::WIFI_MAC_MGT_DEAUTHENTICATION.
Here is the call graph for this function:| bool ns3::WifiMacHeader::IsDisassociation | ( | void | ) | const |
Return true if the header is a Disassociation header.
Definition at line 680 of file wifi-mac-header.cc.
References GetType(), and ns3::WIFI_MAC_MGT_DISASSOCIATION.
Referenced by ns3::ApWifiMac::Receive().
Here is the call graph for this function:
Here is the caller graph for this function:| bool ns3::WifiMacHeader::IsFromDs | ( | void | ) | const |
Definition at line 515 of file wifi-mac-header.cc.
References m_ctrlFromDs.
Referenced by ns3::WifiMacQueueItem::Aggregate(), ns3::ApWifiMac::Receive(), and ns3::StaWifiMac::Receive().
Here is the caller graph for this function:| bool ns3::WifiMacHeader::IsMgt | ( | void | ) | const |
Return true if the Type is Management.
Definition at line 546 of file wifi-mac-header.cc.
References m_ctrlType, and ns3::TYPE_MGT.
Referenced by ns3::WifiRemoteStationManager::GetDataTxVector(), ns3::GetTid(), ns3::MacRxMiddle::Receive(), ns3::ApWifiMac::Receive(), ns3::OcbWifiMac::Receive(), ns3::RegularWifiMac::Receive(), and ns3::MacLow::ReceiveOk().
Here is the caller graph for this function:| bool ns3::WifiMacHeader::IsMoreFragments | ( | void | ) | const |
Return if the More Fragment bit is set.
Definition at line 758 of file wifi-mac-header.cc.
References m_ctrlMoreFrag.
Referenced by ns3::MacRxMiddle::HandleFragments().
Here is the caller graph for this function:| bool ns3::WifiMacHeader::IsMultihopAction | ( | void | ) | const |
Check if the header is a Multihop action header.
Definition at line 704 of file wifi-mac-header.cc.
References GetType(), and ns3::WIFI_MAC_MGT_MULTIHOP_ACTION.
Here is the call graph for this function:| bool ns3::WifiMacHeader::IsProbeReq | ( | void | ) | const |
Return true if the header is a Probe Request header.
Definition at line 662 of file wifi-mac-header.cc.
References GetType(), and ns3::WIFI_MAC_MGT_PROBE_REQUEST.
Referenced by ns3::ApWifiMac::Receive(), and ns3::StaWifiMac::Receive().
Here is the call graph for this function:
Here is the caller graph for this function:| bool ns3::WifiMacHeader::IsProbeResp | ( | void | ) | const |
Return true if the header is a Probe Response header.
Definition at line 668 of file wifi-mac-header.cc.
References GetType(), and ns3::WIFI_MAC_MGT_PROBE_RESPONSE.
Referenced by ns3::StaWifiMac::Receive(), and ns3::MacLow::ReceiveOk().
Here is the call graph for this function:
Here is the caller graph for this function:| bool ns3::WifiMacHeader::IsQosAck | ( | void | ) | const |
Return if the QoS Ack policy is Normal Ack.
Definition at line 778 of file wifi-mac-header.cc.
References IsQosData(), m_qosAckPolicy, and NS_ASSERT.
Referenced by ns3::WifiMacQueueItem::Print(), and ns3::MacLow::ReceiveOk().
Here is the call graph for this function:
Here is the caller graph for this function:| bool ns3::WifiMacHeader::IsQosAmsdu | ( | void | ) | const |
Check if the A-MSDU present bit is set in the QoS control field.
Definition at line 818 of file wifi-mac-header.cc.
References IsQosData(), m_amsduPresent, and NS_ASSERT.
Referenced by ns3::QosTxop::GotAck(), ns3::QosTxop::NotifyAccessGranted(), ns3::AdhocWifiMac::Receive(), ns3::ApWifiMac::Receive(), ns3::OcbWifiMac::Receive(), ns3::StaWifiMac::Receive(), and ns3::WifiMacQueueItem::WifiMacQueueItem().
Here is the call graph for this function:
Here is the caller graph for this function:| bool ns3::WifiMacHeader::IsQosBlockAck | ( | void | ) | const |
Return if the QoS Ack policy is Block Ack.
Definition at line 764 of file wifi-mac-header.cc.
References IsQosData(), m_qosAckPolicy, and NS_ASSERT.
Referenced by ns3::WifiMacQueueItem::Print(), ns3::MacLow::ReceiveOk(), and BlockAckAggregationDisabledTest::Transmit().
Here is the call graph for this function:
Here is the caller graph for this function:| bool ns3::WifiMacHeader::IsQosData | ( | void | ) | const |
Return true if the Type is DATA and Subtype is one of the possible values for QoS Data.
Definition at line 534 of file wifi-mac-header.cc.
References m_ctrlSubtype, m_ctrlType, and ns3::TYPE_DATA.
Referenced by ns3::MacTxMiddle::GetNextSequenceNumberFor(), GetQosAckPolicy(), GetQosTid(), ns3::GetTid(), ns3::QosTxop::GotAck(), ns3::QosTxop::GotAddBaResponse(), IsQosAck(), IsQosAmsdu(), IsQosBlockAck(), IsQosEosp(), IsQosNoAck(), ns3::MacRxMiddle::Lookup(), ns3::QosTxop::MissedAck(), ns3::QosTxop::NeedBarRetransmission(), ns3::QosTxop::NeedFragmentation(), ns3::WifiRemoteStationManager::NeedRetransmission(), ns3::QosTxop::NotifyAccessGranted(), PreservePacketsInAmpdus::NotifyPsduForwardedDown(), ns3::MacTxMiddle::PeekNextSequenceNumberFor(), ns3::WifiMacQueueItem::Print(), ns3::AdhocWifiMac::Receive(), ns3::ApWifiMac::Receive(), ns3::OcbWifiMac::Receive(), ns3::MeshWifiInterfaceMac::Receive(), ns3::StaWifiMac::Receive(), ns3::MacLow::ReceiveMpdu(), ns3::MacLow::ReceiveOk(), ns3::WifiRemoteStationManager::ReportDataFailed(), ns3::WifiRemoteStationManager::ReportDataOk(), ns3::WifiRemoteStationManager::ReportFinalDataFailed(), ns3::WifiRemoteStationManager::ReportFinalRtsFailed(), ns3::WifiRemoteStationManager::ReportRtsFailed(), ns3::WifiRemoteStationManager::ReportRtsOk(), ns3::QosTxop::StartNextPacket(), BlockAckAggregationDisabledTest::Transmit(), QosFragmentationTestCase::Transmit(), and ns3::WifiMacQueueItem::WifiMacQueueItem().
Here is the caller graph for this function:| bool ns3::WifiMacHeader::IsQosEosp | ( | void | ) | const |
Return if the end of service period (EOSP) is set.
Definition at line 785 of file wifi-mac-header.cc.
References IsQosData(), m_qosEosp, and NS_ASSERT.
Here is the call graph for this function:| bool ns3::WifiMacHeader::IsQosNoAck | ( | void | ) | const |
Return if the QoS Ack policy is No Ack.
Definition at line 771 of file wifi-mac-header.cc.
References IsQosData(), m_qosAckPolicy, and NS_ASSERT.
Referenced by ns3::WifiMacQueueItem::Print(), and ns3::MacLow::ReceiveOk().
Here is the call graph for this function:
Here is the caller graph for this function:| bool ns3::WifiMacHeader::IsReassocReq | ( | void | ) | const |
Return true if the header is a Reassociation Request header.
Definition at line 650 of file wifi-mac-header.cc.
References GetType(), and ns3::WIFI_MAC_MGT_REASSOCIATION_REQUEST.
Referenced by ns3::ApWifiMac::Receive(), ns3::StaWifiMac::Receive(), and Bug2831TestCase::RxCallback().
Here is the call graph for this function:
Here is the caller graph for this function:| bool ns3::WifiMacHeader::IsReassocResp | ( | void | ) | const |
Return true if the header is a Reassociation Response header.
Definition at line 656 of file wifi-mac-header.cc.
References GetType(), and ns3::WIFI_MAC_MGT_REASSOCIATION_RESPONSE.
Referenced by ns3::StaWifiMac::Receive(), Bug2831TestCase::RxCallback(), ns3::ApWifiMac::TxFailed(), and ns3::ApWifiMac::TxOk().
Here is the call graph for this function:
Here is the caller graph for this function:| bool ns3::WifiMacHeader::IsRetry | ( | void | ) | const |
Return if the Retry bit is set.
Definition at line 752 of file wifi-mac-header.cc.
References m_ctrlRetry.
Referenced by ns3::MacRxMiddle::IsDuplicate().
Here is the caller graph for this function:| bool ns3::WifiMacHeader::IsRts | ( | void | ) | const |
Return true if the header is a RTS header.
Definition at line 620 of file wifi-mac-header.cc.
References GetType(), and ns3::WIFI_MAC_CTL_RTS.
Referenced by ns3::MacLow::NotifyNav(), and ns3::MacLow::ReceiveOk().
Here is the call graph for this function:
Here is the caller graph for this function:| bool ns3::WifiMacHeader::IsToDs | ( | void | ) | const |
Definition at line 521 of file wifi-mac-header.cc.
References m_ctrlToDs.
Referenced by ns3::WifiMacQueueItem::Aggregate(), ns3::ApWifiMac::Receive(), and ns3::StaWifiMac::Receive().
Here is the caller graph for this function:
|
virtual |
| os | output stream This method is used by Packet::Print to print the content of a header as ascii data to a c++ output stream. Although the header is free to format its output as it wishes, it is recommended to follow a few rules to integrate with the packet pretty printer: start with flags, small field values located between a pair of parens. Values should be separated by whitespace. Follow the parens with the important fields, separated by whitespace. i.e.: (field1 val1 field2 val2 field3 val3) field4 val4 field5 val5 |
Implements ns3::Header.
Definition at line 1015 of file wifi-mac-header.cc.
References GetType(), GetTypeString(), m_addr1, m_addr2, m_addr3, m_addr4, m_ctrlFromDs, m_ctrlToDs, m_duration, m_seqFrag, m_seqSeq, NS_FATAL_ERROR, PrintFrameControl(), ns3::WIFI_MAC_CTL_ACK, ns3::WIFI_MAC_CTL_BACKREQ, ns3::WIFI_MAC_CTL_BACKRESP, ns3::WIFI_MAC_CTL_CTLWRAPPER, ns3::WIFI_MAC_CTL_CTS, ns3::WIFI_MAC_CTL_END, ns3::WIFI_MAC_CTL_END_ACK, ns3::WIFI_MAC_CTL_RTS, ns3::WIFI_MAC_DATA, ns3::WIFI_MAC_DATA_CFACK, ns3::WIFI_MAC_DATA_CFACK_CFPOLL, ns3::WIFI_MAC_DATA_CFPOLL, ns3::WIFI_MAC_DATA_NULL, ns3::WIFI_MAC_DATA_NULL_CFACK, ns3::WIFI_MAC_DATA_NULL_CFACK_CFPOLL, ns3::WIFI_MAC_DATA_NULL_CFPOLL, ns3::WIFI_MAC_MGT_ACTION, ns3::WIFI_MAC_MGT_ACTION_NO_ACK, ns3::WIFI_MAC_MGT_ASSOCIATION_REQUEST, ns3::WIFI_MAC_MGT_ASSOCIATION_RESPONSE, ns3::WIFI_MAC_MGT_AUTHENTICATION, ns3::WIFI_MAC_MGT_BEACON, ns3::WIFI_MAC_MGT_DEAUTHENTICATION, ns3::WIFI_MAC_MGT_DISASSOCIATION, ns3::WIFI_MAC_MGT_MULTIHOP_ACTION, ns3::WIFI_MAC_MGT_PROBE_REQUEST, ns3::WIFI_MAC_MGT_PROBE_RESPONSE, ns3::WIFI_MAC_MGT_REASSOCIATION_REQUEST, ns3::WIFI_MAC_MGT_REASSOCIATION_RESPONSE, ns3::WIFI_MAC_QOSDATA, ns3::WIFI_MAC_QOSDATA_CFACK, ns3::WIFI_MAC_QOSDATA_CFACK_CFPOLL, ns3::WIFI_MAC_QOSDATA_CFPOLL, ns3::WIFI_MAC_QOSDATA_NULL, ns3::WIFI_MAC_QOSDATA_NULL_CFACK_CFPOLL, and ns3::WIFI_MAC_QOSDATA_NULL_CFPOLL.
Here is the call graph for this function:
|
private |
Print the Frame Control field to the output stream.
| os | the output stream to print to |
Definition at line 1006 of file wifi-mac-header.cc.
References m_ctrlFromDs, m_ctrlMoreData, m_ctrlMoreFrag, m_ctrlRetry, and m_ctrlToDs.
Referenced by Print().
Here is the caller graph for this function:
|
virtual |
| start | an iterator which points to where the header should be written. |
This method is used by Packet::AddHeader to store a header into the byte buffer of a packet. The data written is expected to match bit-for-bit the representation of this header in a real network.
Implements ns3::Header.
Definition at line 1114 of file wifi-mac-header.cc.
References GetFrameControl(), GetQosControl(), GetSequenceControl(), m_addr1, m_addr2, m_addr3, m_addr4, m_ctrlFromDs, m_ctrlSubtype, m_ctrlToDs, m_ctrlType, m_duration, NS_ASSERT, ns3::SUBTYPE_CTL_ACK, ns3::SUBTYPE_CTL_BACKREQ, ns3::SUBTYPE_CTL_BACKRESP, ns3::SUBTYPE_CTL_CTS, ns3::SUBTYPE_CTL_END, ns3::SUBTYPE_CTL_END_ACK, ns3::SUBTYPE_CTL_RTS, ns3::TYPE_CTL, ns3::TYPE_DATA, ns3::TYPE_MGT, ns3::Buffer::Iterator::WriteHtolsbU16(), and ns3::WriteTo().
Here is the call graph for this function:| void ns3::WifiMacHeader::SetAddr1 | ( | Mac48Address | address | ) |
Fill the Address 1 field with the given address.
| address | the address to be used in the Address 1 field |
Definition at line 90 of file wifi-mac-header.cc.
References first::address, and m_addr1.
Referenced by ns3::MeshWifiBeacon::CreateHeader(), AmpduAggregationTest::DoRun(), TwoLevelAggregationTest::DoRun(), HeAggregationTest::DoRunSubTest(), ns3::AdhocWifiMac::Enqueue(), ns3::OcbWifiMac::Enqueue(), ns3::StaWifiMac::Enqueue(), ns3::ApWifiMac::ForwardDown(), ns3::MeshWifiInterfaceMac::ForwardDown(), ns3::dot11s::HwmpProtocolMac::ForwardPerr(), ns3::BlockAckManager::NotifyDiscardedMpdu(), ns3::QosTxop::PrepareBlockAckRequest(), ns3::MacLow::SendAckAfterData(), ns3::QosTxop::SendAddBaRequest(), ns3::RegularWifiMac::SendAddBaResponse(), ns3::StaWifiMac::SendAssociationRequest(), ns3::ApWifiMac::SendAssocResp(), ns3::MacLow::SendBlockAckResponse(), ns3::Txop::SendCfFrame(), ns3::MacLow::SendCtsToSelf(), ns3::MacLow::SendDataPacket(), ns3::QosTxop::SendDelbaFrame(), ns3::ApWifiMac::SendOneBeacon(), ns3::dot11s::PeerManagementProtocolMac::SendPeerLinkManagementFrame(), ns3::dot11s::HwmpProtocolMac::SendPrep(), ns3::dot11s::HwmpProtocolMac::SendPreq(), ns3::StaWifiMac::SendProbeRequest(), ns3::ApWifiMac::SendProbeResp(), ns3::MacLow::SendRtsForPacket(), ns3::OcbWifiMac::SendVsc(), PowerRateAdaptationTest::TestAparf(), PowerRateAdaptationTest::TestParf(), PowerRateAdaptationTest::TestRrpaa(), ns3::dot11s::HwmpProtocolMac::UpdateOutcomingFrame(), and ns3::flame::FlameProtocolMac::UpdateOutcomingFrame().
Here is the caller graph for this function:| void ns3::WifiMacHeader::SetAddr2 | ( | Mac48Address | address | ) |
Fill the Address 2 field with the given address.
| address | the address to be used in the Address 2 field |
Definition at line 96 of file wifi-mac-header.cc.
References first::address, and m_addr2.
Referenced by ns3::MeshWifiBeacon::CreateHeader(), ns3::AdhocWifiMac::Enqueue(), ns3::OcbWifiMac::Enqueue(), ns3::StaWifiMac::Enqueue(), ns3::ApWifiMac::ForwardDown(), ns3::MeshWifiInterfaceMac::ForwardDown(), ns3::dot11s::HwmpProtocolMac::ForwardPerr(), ns3::BlockAckManager::NotifyDiscardedMpdu(), ns3::QosTxop::PrepareBlockAckRequest(), ns3::QosTxop::SendAddBaRequest(), ns3::RegularWifiMac::SendAddBaResponse(), ns3::StaWifiMac::SendAssociationRequest(), ns3::ApWifiMac::SendAssocResp(), ns3::MacLow::SendBlockAckResponse(), ns3::Txop::SendCfFrame(), ns3::QosTxop::SendDelbaFrame(), ns3::ApWifiMac::SendOneBeacon(), ns3::dot11s::PeerManagementProtocolMac::SendPeerLinkManagementFrame(), ns3::dot11s::HwmpProtocolMac::SendPrep(), ns3::dot11s::HwmpProtocolMac::SendPreq(), ns3::StaWifiMac::SendProbeRequest(), ns3::ApWifiMac::SendProbeResp(), ns3::MacLow::SendRtsForPacket(), and ns3::OcbWifiMac::SendVsc().
Here is the caller graph for this function:| void ns3::WifiMacHeader::SetAddr3 | ( | Mac48Address | address | ) |
Fill the Address 3 field with the given address.
| address | the address to be used in the Address 3 field |
Definition at line 102 of file wifi-mac-header.cc.
References first::address, and m_addr3.
Referenced by ns3::WifiMacQueueItem::Aggregate(), ns3::MeshWifiBeacon::CreateHeader(), ns3::AdhocWifiMac::Enqueue(), ns3::OcbWifiMac::Enqueue(), ns3::StaWifiMac::Enqueue(), ns3::ApWifiMac::ForwardDown(), ns3::MeshWifiInterfaceMac::ForwardDown(), ns3::dot11s::HwmpProtocolMac::ForwardPerr(), ns3::BlockAckManager::NotifyDiscardedMpdu(), ns3::QosTxop::SendAddBaRequest(), ns3::RegularWifiMac::SendAddBaResponse(), ns3::StaWifiMac::SendAssociationRequest(), ns3::ApWifiMac::SendAssocResp(), ns3::Txop::SendCfFrame(), ns3::QosTxop::SendDelbaFrame(), ns3::ApWifiMac::SendOneBeacon(), ns3::dot11s::PeerManagementProtocolMac::SendPeerLinkManagementFrame(), ns3::dot11s::HwmpProtocolMac::SendPrep(), ns3::dot11s::HwmpProtocolMac::SendPreq(), ns3::StaWifiMac::SendProbeRequest(), ns3::ApWifiMac::SendProbeResp(), and ns3::OcbWifiMac::SendVsc().
Here is the caller graph for this function:| void ns3::WifiMacHeader::SetAddr4 | ( | Mac48Address | address | ) |
Fill the Address 4 field with the given address.
| address | the address to be used in the Address 4 field |
Definition at line 108 of file wifi-mac-header.cc.
References first::address, and m_addr4.
Referenced by ns3::MeshWifiInterfaceMac::ForwardDown().
Here is the caller graph for this function:| void ns3::WifiMacHeader::SetDsFrom | ( | void | ) |
Set the From DS bit in the Frame Control field.
Definition at line 66 of file wifi-mac-header.cc.
References m_ctrlFromDs.
Referenced by ns3::ApWifiMac::ForwardDown(), ns3::MeshWifiInterfaceMac::ForwardDown(), ns3::Txop::SendCfFrame(), and ns3::dot11s::AirtimeLinkMetricCalculator::SetHeaderTid().
Here is the caller graph for this function:| void ns3::WifiMacHeader::SetDsNotFrom | ( | void | ) |
Un-set the From DS bit in the Frame Control field.
Definition at line 72 of file wifi-mac-header.cc.
References m_ctrlFromDs.
Referenced by ns3::MeshWifiBeacon::CreateHeader(), ns3::AdhocWifiMac::Enqueue(), ns3::OcbWifiMac::Enqueue(), ns3::StaWifiMac::Enqueue(), ns3::dot11s::HwmpProtocolMac::ForwardPerr(), ns3::BlockAckManager::NotifyDiscardedMpdu(), ns3::QosTxop::PrepareBlockAckRequest(), ns3::MacLow::SendAckAfterData(), ns3::QosTxop::SendAddBaRequest(), ns3::RegularWifiMac::SendAddBaResponse(), ns3::StaWifiMac::SendAssociationRequest(), ns3::ApWifiMac::SendAssocResp(), ns3::MacLow::SendBlockAckResponse(), ns3::Txop::SendCfFrame(), ns3::MacLow::SendCtsToSelf(), ns3::QosTxop::SendDelbaFrame(), ns3::ApWifiMac::SendOneBeacon(), ns3::dot11s::PeerManagementProtocolMac::SendPeerLinkManagementFrame(), ns3::dot11s::HwmpProtocolMac::SendPrep(), ns3::dot11s::HwmpProtocolMac::SendPreq(), ns3::StaWifiMac::SendProbeRequest(), ns3::ApWifiMac::SendProbeResp(), ns3::MacLow::SendRtsForPacket(), and ns3::OcbWifiMac::SendVsc().
Here is the caller graph for this function:| void ns3::WifiMacHeader::SetDsNotTo | ( | void | ) |
Un-set the To DS bit in the Frame Control field.
Definition at line 84 of file wifi-mac-header.cc.
References m_ctrlToDs.
Referenced by ns3::MeshWifiBeacon::CreateHeader(), ns3::AdhocWifiMac::Enqueue(), ns3::OcbWifiMac::Enqueue(), ns3::ApWifiMac::ForwardDown(), ns3::dot11s::HwmpProtocolMac::ForwardPerr(), ns3::BlockAckManager::NotifyDiscardedMpdu(), ns3::QosTxop::PrepareBlockAckRequest(), ns3::MacLow::SendAckAfterData(), ns3::QosTxop::SendAddBaRequest(), ns3::RegularWifiMac::SendAddBaResponse(), ns3::StaWifiMac::SendAssociationRequest(), ns3::ApWifiMac::SendAssocResp(), ns3::MacLow::SendBlockAckResponse(), ns3::Txop::SendCfFrame(), ns3::MacLow::SendCtsToSelf(), ns3::QosTxop::SendDelbaFrame(), ns3::ApWifiMac::SendOneBeacon(), ns3::dot11s::PeerManagementProtocolMac::SendPeerLinkManagementFrame(), ns3::dot11s::HwmpProtocolMac::SendPrep(), ns3::dot11s::HwmpProtocolMac::SendPreq(), ns3::StaWifiMac::SendProbeRequest(), ns3::ApWifiMac::SendProbeResp(), ns3::MacLow::SendRtsForPacket(), and ns3::OcbWifiMac::SendVsc().
Here is the caller graph for this function:| void ns3::WifiMacHeader::SetDsTo | ( | void | ) |
Set the To DS bit in the Frame Control field.
Definition at line 78 of file wifi-mac-header.cc.
References m_ctrlToDs.
Referenced by ns3::StaWifiMac::Enqueue(), ns3::MeshWifiInterfaceMac::ForwardDown(), ns3::Txop::SendCfFrame(), and ns3::dot11s::AirtimeLinkMetricCalculator::SetHeaderTid().
Here is the caller graph for this function:| void ns3::WifiMacHeader::SetDuration | ( | Time | duration | ) |
Set the Duration/ID field with the given duration (Time object).
The method converts the given time to microseconds.
| duration | the duration (Time object) |
Definition at line 278 of file wifi-mac-header.cc.
References ns3::Time::GetNanoSeconds(), m_duration, and NS_ASSERT.
Referenced by ns3::MacLow::SendAckAfterData(), ns3::MacLow::SendBlockAckResponse(), ns3::MacLow::SendCtsToSelf(), and ns3::MacLow::SendRtsForPacket().
Here is the call graph for this function:
Here is the caller graph for this function:| void ns3::WifiMacHeader::SetFragmentNumber | ( | uint8_t | frag | ) |
Set the fragment number of the header.
| frag | the given fragment number |
Definition at line 295 of file wifi-mac-header.cc.
References m_seqFrag.
Referenced by ns3::QosTxop::GetFragmentPacket(), ns3::Txop::GetFragmentPacket(), ns3::Txop::NotifyAccessGranted(), ns3::QosTxop::PeekNextFrame(), ns3::QosTxop::SendAddBaRequest(), and ns3::Txop::SendCfFrame().
Here is the caller graph for this function:
|
private |
Set the Frame Control field with the given raw value.
| control | the raw Frame Control field value |
Definition at line 860 of file wifi-mac-header.cc.
References m_ctrlFromDs, m_ctrlMoreData, m_ctrlMoreFrag, m_ctrlOrder, m_ctrlRetry, m_ctrlSubtype, m_ctrlToDs, m_ctrlType, and m_ctrlWep.
Referenced by Deserialize().
Here is the caller graph for this function:| void ns3::WifiMacHeader::SetId | ( | uint16_t | id | ) |
Set the Duration/ID field with the given ID.
| id | the ID |
Definition at line 285 of file wifi-mac-header.cc.
References m_duration.
| void ns3::WifiMacHeader::SetMoreFragments | ( | void | ) |
Set the More Fragment bit in the Frame Control field.
Definition at line 305 of file wifi-mac-header.cc.
References m_ctrlMoreFrag.
Referenced by ns3::QosTxop::GetFragmentPacket(), and ns3::Txop::GetFragmentPacket().
Here is the caller graph for this function:| void ns3::WifiMacHeader::SetNoMoreFragments | ( | void | ) |
Un-set the More Fragment bit in the Frame Control Field.
Definition at line 300 of file wifi-mac-header.cc.
References m_ctrlMoreFrag.
Referenced by ns3::QosTxop::GetFragmentPacket(), ns3::Txop::GetFragmentPacket(), ns3::Txop::NotifyAccessGranted(), ns3::BlockAckManager::NotifyDiscardedMpdu(), ns3::QosTxop::PeekNextFrame(), ns3::QosTxop::PrepareBlockAckRequest(), ns3::MacLow::SendAckAfterData(), ns3::QosTxop::SendAddBaRequest(), ns3::MacLow::SendBlockAckResponse(), ns3::Txop::SendCfFrame(), ns3::MacLow::SendCtsToSelf(), and ns3::MacLow::SendRtsForPacket().
Here is the caller graph for this function:| void ns3::WifiMacHeader::SetNoOrder | ( | void | ) |
Unset order bit in the frame control field.
Definition at line 315 of file wifi-mac-header.cc.
References m_ctrlOrder.
Referenced by ns3::AdhocWifiMac::Enqueue(), ns3::OcbWifiMac::Enqueue(), ns3::StaWifiMac::Enqueue(), and ns3::ApWifiMac::ForwardDown().
Here is the caller graph for this function:| void ns3::WifiMacHeader::SetNoRetry | ( | void | ) |
Un-set the Retry bit in the Frame Control field.
Definition at line 325 of file wifi-mac-header.cc.
References m_ctrlRetry.
Referenced by ns3::Txop::NotifyAccessGranted(), ns3::BlockAckManager::NotifyDiscardedMpdu(), ns3::QosTxop::PeekNextFrame(), ns3::QosTxop::PrepareBlockAckRequest(), ns3::MacLow::SendAckAfterData(), ns3::QosTxop::SendAddBaRequest(), ns3::MacLow::SendBlockAckResponse(), ns3::Txop::SendCfFrame(), ns3::MacLow::SendCtsToSelf(), and ns3::MacLow::SendRtsForPacket().
Here is the caller graph for this function:| void ns3::WifiMacHeader::SetOrder | ( | void | ) |
Set order bit in the frame control field.
Definition at line 310 of file wifi-mac-header.cc.
References m_ctrlOrder.
| void ns3::WifiMacHeader::SetQosAckPolicy | ( | QosAckPolicy | policy | ) |
Set the QoS Ack policy in the QoS control field.
| policy | the Qos Ack policy |
Definition at line 345 of file wifi-mac-header.cc.
References BLOCK_ACK, m_qosAckPolicy, NO_ACK, NO_EXPLICIT_ACK, and NORMAL_ACK.
Referenced by ns3::AdhocWifiMac::Enqueue(), ns3::OcbWifiMac::Enqueue(), ns3::StaWifiMac::Enqueue(), ns3::ApWifiMac::ForwardDown(), and ns3::MeshWifiInterfaceMac::ForwardDown().
Here is the caller graph for this function:| void ns3::WifiMacHeader::SetQosAmsdu | ( | void | ) |
Set that A-MSDU is present.
Definition at line 364 of file wifi-mac-header.cc.
References m_amsduPresent.
Referenced by ns3::WifiMacQueueItem::Aggregate().
Here is the caller graph for this function:
|
private |
Set the QoS Control field with the given raw value.
| qos | the raw QoS Control field value |
Definition at line 879 of file wifi-mac-header.cc.
References m_amsduPresent, m_qosAckPolicy, m_qosEosp, m_qosStuff, and m_qosTid.
Referenced by Deserialize().
Here is the caller graph for this function:| void ns3::WifiMacHeader::SetQosEosp | ( | ) |
Set the end of service period (EOSP) bit in the QoS control field.
Definition at line 335 of file wifi-mac-header.cc.
References m_qosEosp.
| void ns3::WifiMacHeader::SetQosMeshControlPresent | ( | void | ) |
Set the Mesh Control Present flag for the QoS header.
Definition at line 379 of file wifi-mac-header.cc.
References m_qosStuff.
Referenced by ns3::dot11s::HwmpProtocolMac::UpdateOutcomingFrame().
Here is the caller graph for this function:| void ns3::WifiMacHeader::SetQosNoAmsdu | ( | void | ) |
Set that A-MSDU is not present.
Definition at line 369 of file wifi-mac-header.cc.
References m_amsduPresent.
Referenced by ns3::AdhocWifiMac::Enqueue(), ns3::OcbWifiMac::Enqueue(), ns3::StaWifiMac::Enqueue(), ns3::ApWifiMac::ForwardDown(), and ns3::MeshWifiInterfaceMac::ForwardDown().
Here is the caller graph for this function:| void ns3::WifiMacHeader::SetQosNoEosp | ( | ) |
Un-set the end of service period (EOSP) bit in the QoS control field.
Definition at line 340 of file wifi-mac-header.cc.
References m_qosEosp.
Referenced by ns3::AdhocWifiMac::Enqueue(), ns3::OcbWifiMac::Enqueue(), ns3::StaWifiMac::Enqueue(), ns3::ApWifiMac::ForwardDown(), and ns3::MeshWifiInterfaceMac::ForwardDown().
Here is the caller graph for this function:| void ns3::WifiMacHeader::SetQosNoMeshControlPresent | ( | ) |
Clear the Mesh Control Present flag for the QoS header.
Definition at line 386 of file wifi-mac-header.cc.
References m_qosStuff.
| void ns3::WifiMacHeader::SetQosTid | ( | uint8_t | tid | ) |
Set the TID for the QoS header.
| tid | the TID for the QoS header |
Definition at line 330 of file wifi-mac-header.cc.
References m_qosTid.
Referenced by ns3::AdhocWifiMac::Enqueue(), ns3::OcbWifiMac::Enqueue(), ns3::StaWifiMac::Enqueue(), ns3::ApWifiMac::ForwardDown(), ns3::MeshWifiInterfaceMac::ForwardDown(), TestAmpduReception::SendAmpduWithThreeMpdus(), ns3::dot11s::AirtimeLinkMetricCalculator::SetHeaderTid(), PowerRateAdaptationTest::TestAparf(), PowerRateAdaptationTest::TestParf(), and PowerRateAdaptationTest::TestRrpaa().
Here is the caller graph for this function:| void ns3::WifiMacHeader::SetQosTxopLimit | ( | uint8_t | txop | ) |
Set TXOP limit in the QoS control field.
| txop | the TXOP limit |
Definition at line 374 of file wifi-mac-header.cc.
References m_qosStuff.
Referenced by ns3::AdhocWifiMac::Enqueue(), ns3::OcbWifiMac::Enqueue(), ns3::StaWifiMac::Enqueue(), ns3::ApWifiMac::ForwardDown(), and ns3::MeshWifiInterfaceMac::ForwardDown().
Here is the caller graph for this function:| void ns3::WifiMacHeader::SetRawDuration | ( | uint16_t | duration | ) |
Set the Duration/ID field with the given raw uint16_t value.
| duration | the raw duration in uint16_t |
Definition at line 271 of file wifi-mac-header.cc.
References m_duration, and NS_ASSERT.
| void ns3::WifiMacHeader::SetRetry | ( | void | ) |
Set the Retry bit in the Frame Control field.
Definition at line 320 of file wifi-mac-header.cc.
References m_ctrlRetry.
Referenced by ns3::QosTxop::MissedAck(), ns3::Txop::MissedAck(), ns3::QosTxop::MissedBlockAck(), ns3::Txop::MissedCfPollResponse(), and ns3::Txop::SendCfFrame().
Here is the caller graph for this function:
|
private |
Set the Sequence Control field with the given raw value.
| seq | the raw Sequence Control field value |
Definition at line 873 of file wifi-mac-header.cc.
References m_seqFrag, and m_seqSeq.
Referenced by Deserialize().
Here is the caller graph for this function:| void ns3::WifiMacHeader::SetSequenceNumber | ( | uint16_t | seq | ) |
Set the sequence number of the header.
| seq | the given sequence number |
Definition at line 290 of file wifi-mac-header.cc.
References m_seqSeq.
Referenced by AmpduAggregationTest::DoRun(), OriginatorBlockAckWindowTest::DoRun(), ns3::Txop::NotifyAccessGranted(), ns3::QosTxop::PeekNextFrame(), ns3::QosTxop::SendAddBaRequest(), and ns3::Txop::SendCfFrame().
Here is the caller graph for this function:| void ns3::WifiMacHeader::SetType | ( | WifiMacType | type, |
| bool | resetToDsFromDs = true |
||
| ) |
Set Type/Subtype values with the correct values depending on the given type.
| type | the WifiMacType for the header |
| resetToDsFromDs | whether the ToDs and FromDs flags should be reset. |
Definition at line 114 of file wifi-mac-header.cc.
References m_ctrlFromDs, m_ctrlSubtype, m_ctrlToDs, m_ctrlType, ns3::SUBTYPE_CTL_ACK, ns3::SUBTYPE_CTL_BACKREQ, ns3::SUBTYPE_CTL_BACKRESP, ns3::SUBTYPE_CTL_CTLWRAPPER, ns3::SUBTYPE_CTL_CTS, ns3::SUBTYPE_CTL_END, ns3::SUBTYPE_CTL_END_ACK, ns3::SUBTYPE_CTL_RTS, ns3::TYPE_CTL, ns3::TYPE_DATA, ns3::TYPE_MGT, ns3::WIFI_MAC_CTL_ACK, ns3::WIFI_MAC_CTL_BACKREQ, ns3::WIFI_MAC_CTL_BACKRESP, ns3::WIFI_MAC_CTL_CTLWRAPPER, ns3::WIFI_MAC_CTL_CTS, ns3::WIFI_MAC_CTL_END, ns3::WIFI_MAC_CTL_END_ACK, ns3::WIFI_MAC_CTL_RTS, ns3::WIFI_MAC_DATA, ns3::WIFI_MAC_DATA_CFACK, ns3::WIFI_MAC_DATA_CFACK_CFPOLL, ns3::WIFI_MAC_DATA_CFPOLL, ns3::WIFI_MAC_DATA_NULL, ns3::WIFI_MAC_DATA_NULL_CFACK, ns3::WIFI_MAC_DATA_NULL_CFACK_CFPOLL, ns3::WIFI_MAC_DATA_NULL_CFPOLL, ns3::WIFI_MAC_MGT_ACTION, ns3::WIFI_MAC_MGT_ACTION_NO_ACK, ns3::WIFI_MAC_MGT_ASSOCIATION_REQUEST, ns3::WIFI_MAC_MGT_ASSOCIATION_RESPONSE, ns3::WIFI_MAC_MGT_AUTHENTICATION, ns3::WIFI_MAC_MGT_BEACON, ns3::WIFI_MAC_MGT_DEAUTHENTICATION, ns3::WIFI_MAC_MGT_DISASSOCIATION, ns3::WIFI_MAC_MGT_MULTIHOP_ACTION, ns3::WIFI_MAC_MGT_PROBE_REQUEST, ns3::WIFI_MAC_MGT_PROBE_RESPONSE, ns3::WIFI_MAC_MGT_REASSOCIATION_REQUEST, ns3::WIFI_MAC_MGT_REASSOCIATION_RESPONSE, ns3::WIFI_MAC_QOSDATA, ns3::WIFI_MAC_QOSDATA_CFACK, ns3::WIFI_MAC_QOSDATA_CFACK_CFPOLL, ns3::WIFI_MAC_QOSDATA_CFPOLL, ns3::WIFI_MAC_QOSDATA_NULL, ns3::WIFI_MAC_QOSDATA_NULL_CFACK_CFPOLL, and ns3::WIFI_MAC_QOSDATA_NULL_CFPOLL.
Referenced by ns3::InterferenceHelper::AddForeignSignal(), ns3::MacLow::CanTransmitNextCfFrame(), ns3::MeshWifiBeacon::CreateHeader(), OriginatorBlockAckWindowTest::DoRun(), ns3::AdhocWifiMac::Enqueue(), ns3::OcbWifiMac::Enqueue(), ns3::StaWifiMac::Enqueue(), ns3::ApWifiMac::ForwardDown(), ns3::MeshWifiInterfaceMac::ForwardDown(), ns3::dot11s::HwmpProtocolMac::ForwardPerr(), ns3::GetAckSize(), ns3::GetBlockAckRequestSize(), ns3::GetBlockAckSize(), ns3::MacLow::GetCfEndSize(), ns3::GetCtsSize(), ns3::GetRtsSize(), SpectrumWifiPhyBasicTest::MakeSignal(), WifiPhyThresholdsTest::MakeWifiSignal(), ns3::BlockAckManager::NotifyDiscardedMpdu(), ns3::MacLow::NotifyNav(), ns3::QosTxop::PrepareBlockAckRequest(), InterferenceExperiment::SendA(), ns3::MacLow::SendAckAfterData(), ns3::QosTxop::SendAddBaRequest(), ns3::RegularWifiMac::SendAddBaResponse(), TestAmpduReception::SendAmpduWithThreeMpdus(), ns3::StaWifiMac::SendAssociationRequest(), ns3::ApWifiMac::SendAssocResp(), InterferenceExperiment::SendB(), ns3::MacLow::SendBlockAckResponse(), ns3::Txop::SendCfFrame(), ns3::MacLow::SendCtsAfterRts(), ns3::MacLow::SendCtsToSelf(), ns3::QosTxop::SendDelbaFrame(), ns3::ApWifiMac::SendOneBeacon(), TestThresholdPreambleDetectionWithoutFrameCapture::SendPacket(), TestThresholdPreambleDetectionWithFrameCapture::SendPacket(), TestSimpleFrameCaptureModel::SendPacket(), TestPhyHeadersReception::SendPacket(), ns3::dot11s::PeerManagementProtocolMac::SendPeerLinkManagementFrame(), ns3::dot11s::HwmpProtocolMac::SendPrep(), ns3::dot11s::HwmpProtocolMac::SendPreq(), ns3::StaWifiMac::SendProbeRequest(), ns3::ApWifiMac::SendProbeResp(), ns3::MacLow::SendRtsForPacket(), ns3::OcbWifiMac::SendVsc(), ns3::dot11s::AirtimeLinkMetricCalculator::SetHeaderTid(), PowerRateAdaptationTest::TestAparf(), PowerRateAdaptationTest::TestParf(), and PowerRateAdaptationTest::TestRrpaa().
|
private |
address 1
Definition at line 617 of file wifi-mac-header.h.
Referenced by Deserialize(), GetAddr1(), Print(), Serialize(), and SetAddr1().
|
private |
address 2
Definition at line 618 of file wifi-mac-header.h.
Referenced by Deserialize(), GetAddr2(), Print(), Serialize(), and SetAddr2().
|
private |
address 3
Definition at line 619 of file wifi-mac-header.h.
Referenced by Deserialize(), GetAddr3(), Print(), Serialize(), and SetAddr3().
|
private |
address 4
Definition at line 622 of file wifi-mac-header.h.
Referenced by Deserialize(), GetAddr4(), Print(), Serialize(), and SetAddr4().
|
private |
A-MSDU present.
Definition at line 626 of file wifi-mac-header.h.
Referenced by GetQosControl(), IsQosAmsdu(), SetQosAmsdu(), SetQosControl(), and SetQosNoAmsdu().
|
private |
control from DS
Definition at line 610 of file wifi-mac-header.h.
Referenced by Deserialize(), GetFrameControl(), GetSize(), IsFromDs(), Print(), PrintFrameControl(), Serialize(), SetDsFrom(), SetDsNotFrom(), SetFrameControl(), and SetType().
|
private |
control more data
Definition at line 613 of file wifi-mac-header.h.
Referenced by GetFrameControl(), PrintFrameControl(), and SetFrameControl().
|
private |
control more fragments
Definition at line 611 of file wifi-mac-header.h.
Referenced by GetFrameControl(), IsMoreFragments(), PrintFrameControl(), SetFrameControl(), SetMoreFragments(), and SetNoMoreFragments().
|
private |
control order (set to 1 for QoS Data and Management frames to signify that HT/VHT/HE control field is present, knowing that the latter are not implemented yet)
Definition at line 615 of file wifi-mac-header.h.
Referenced by GetFrameControl(), SetFrameControl(), SetNoOrder(), and SetOrder().
|
private |
control retry
Definition at line 612 of file wifi-mac-header.h.
Referenced by GetFrameControl(), IsRetry(), PrintFrameControl(), SetFrameControl(), SetNoRetry(), and SetRetry().
|
private |
control subtype
Definition at line 608 of file wifi-mac-header.h.
Referenced by Deserialize(), GetFrameControl(), GetSize(), GetType(), IsQosData(), Serialize(), SetFrameControl(), and SetType().
|
private |
control to DS
Definition at line 609 of file wifi-mac-header.h.
Referenced by Deserialize(), GetFrameControl(), GetSize(), IsToDs(), Print(), PrintFrameControl(), Serialize(), SetDsNotTo(), SetDsTo(), SetFrameControl(), and SetType().
|
private |
control type
Definition at line 607 of file wifi-mac-header.h.
Referenced by Deserialize(), GetFrameControl(), GetSize(), GetType(), IsCtl(), IsData(), IsMgt(), IsQosData(), Serialize(), SetFrameControl(), and SetType().
|
private |
control WEP
Definition at line 614 of file wifi-mac-header.h.
Referenced by GetFrameControl(), and SetFrameControl().
|
private |
duration
Definition at line 616 of file wifi-mac-header.h.
Referenced by Deserialize(), GetDuration(), GetRawDuration(), Print(), Serialize(), SetDuration(), SetId(), and SetRawDuration().
|
private |
QoS Ack policy.
Definition at line 625 of file wifi-mac-header.h.
Referenced by GetQosAckPolicy(), GetQosControl(), IsQosAck(), IsQosBlockAck(), IsQosNoAck(), SetQosAckPolicy(), and SetQosControl().
|
private |
QoS EOSP.
Definition at line 624 of file wifi-mac-header.h.
Referenced by GetQosControl(), IsQosEosp(), SetQosControl(), SetQosEosp(), and SetQosNoEosp().
|
private |
QoS stuff.
Definition at line 627 of file wifi-mac-header.h.
Referenced by GetQosControl(), SetQosControl(), SetQosMeshControlPresent(), SetQosNoMeshControlPresent(), and SetQosTxopLimit().
|
private |
QoS TID.
Definition at line 623 of file wifi-mac-header.h.
Referenced by GetQosControl(), GetQosTid(), SetQosControl(), and SetQosTid().
|
private |
sequence fragment
Definition at line 620 of file wifi-mac-header.h.
Referenced by GetFragmentNumber(), GetSequenceControl(), Print(), SetFragmentNumber(), and SetSequenceControl().
|
private |
sequence sequence
Definition at line 621 of file wifi-mac-header.h.
Referenced by GetSequenceControl(), GetSequenceNumber(), Print(), SetSequenceControl(), and SetSequenceNumber().