Rrc Connection Reestablishment Request Test Case. More...
Inheritance diagram for RrcConnectionReestablishmentRequestTestCase:
Collaboration diagram for RrcConnectionReestablishmentRequestTestCase:Public Member Functions | |
| RrcConnectionReestablishmentRequestTestCase () | |
| virtual void | DoRun (void) |
| Implementation to actually run this TestCase. More... | |
Public Member Functions inherited from RrcHeaderTestCase | |
| RrcHeaderTestCase (std::string s) | |
| Constructor. More... | |
| void | AssertEqualRadioResourceConfigDedicated (LteRrcSap::RadioResourceConfigDedicated rrcd1, LteRrcSap::RadioResourceConfigDedicated rrcd2) |
| Assert equal radio resource config dedicated. More... | |
| LteRrcSap::RadioResourceConfigDedicated | CreateRadioResourceConfigDedicated () |
| Create radio resource config dedicated. More... | |
Public Member Functions inherited from ns3::TestCase | |
| virtual | ~TestCase () |
| Destructor. More... | |
| std::string | GetName (void) const |
Additional Inherited Members | |
Public Types inherited from ns3::TestCase | |
| enum | TestDuration { QUICK = 1, EXTENSIVE = 2, TAKES_FOREVER = 3 } |
| How long the test takes to execute. More... | |
Protected Member Functions inherited from ns3::TestCase | |
| TestCase (std::string name) | |
| Constructor. More... | |
| void | AddTestCase (TestCase *testCase, TestDuration duration=QUICK) |
| Add an individual child TestCase to this test suite. More... | |
| TestCase * | GetParent () const |
| Get the parent of this TestCsse. More... | |
| bool | IsStatusFailure (void) const |
| Check if any tests failed. More... | |
| bool | IsStatusSuccess (void) const |
| Check if all tests passed. More... | |
| void | SetDataDir (std::string directory) |
| Set the data directory where reference trace files can be found. More... | |
| void | ReportTestFailure (std::string cond, std::string actual, std::string limit, std::string message, std::string file, int32_t line) |
| Log the failure of this TestCase. More... | |
| bool | MustAssertOnFailure (void) const |
| Check if this run should assert on failure. More... | |
| bool | MustContinueOnFailure (void) const |
| Check if this run should continue on failure. More... | |
| std::string | CreateDataDirFilename (std::string filename) |
| Construct the full path to a file in the data directory. More... | |
| std::string | CreateTempDirFilename (std::string filename) |
| Construct the full path to a file in a temporary directory. More... | |
Protected Attributes inherited from RrcHeaderTestCase | |
| Ptr< Packet > | packet |
| the packet More... | |
Rrc Connection Reestablishment Request Test Case.
Definition at line 798 of file test-asn1-encoding.cc.
| RrcConnectionReestablishmentRequestTestCase::RrcConnectionReestablishmentRequestTestCase | ( | ) |
Definition at line 805 of file test-asn1-encoding.cc.
|
virtual |
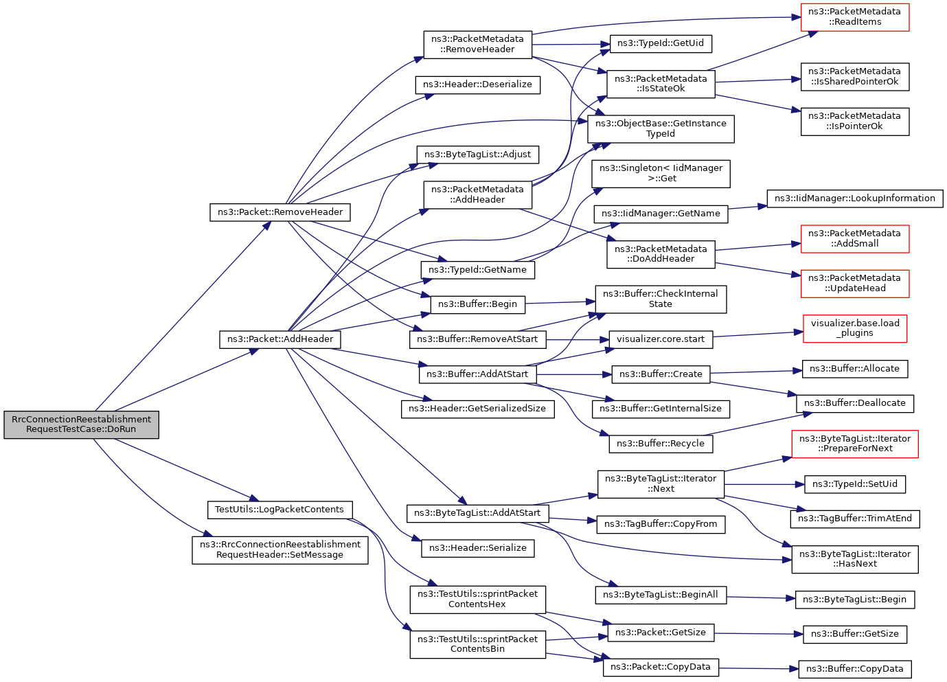
Implementation to actually run this TestCase.
Subclasses should override this method to conduct their tests.
Implements RrcHeaderTestCase.
Definition at line 810 of file test-asn1-encoding.cc.
References ns3::Packet::AddHeader(), ns3::LteRrcSap::ReestabUeIdentity::cRnti, TestUtils::LogPacketContents(), NS_LOG_DEBUG, NS_TEST_ASSERT_MSG_EQ, RrcHeaderTestCase::packet, ns3::LteRrcSap::ReestabUeIdentity::physCellId, ns3::LteRrcSap::RrcConnectionReestablishmentRequest::reestablishmentCause, ns3::Packet::RemoveHeader(), ns3::RrcConnectionReestablishmentRequestHeader::SetMessage(), and ns3::LteRrcSap::RrcConnectionReestablishmentRequest::ueIdentity.
Here is the call graph for this function: